收藏 分销(赏)

九年级第一次月检测试题.docx

上传人:xrp****65 文档编号:9266770 上传时间:2025-03-19 格式:DOCX 页数:6 大小:189.96KB 下载积分:10 金币
下载 相关 举报
九年级第一次月检测试题.docx_第1页
第1页 / 共6页
九年级第一次月检测试题.docx_第2页
第2页 / 共6页


点击查看更多>>
资源描述
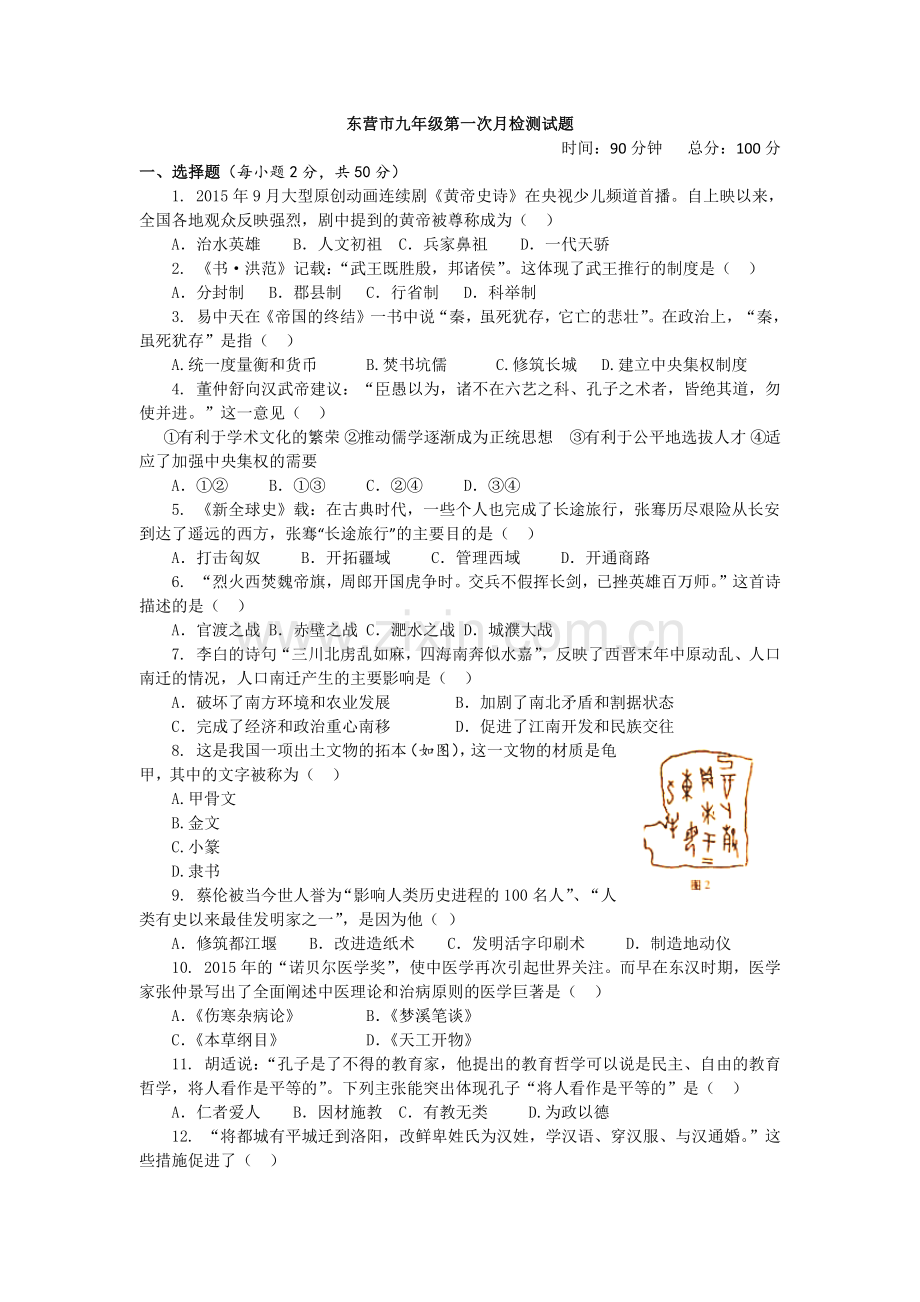
东营市九年级第一次月检测试题 时间:90分钟 总分:100分 一、选择题(每小题2分,共50分) 1. 2015年9月大型原创动画连续剧《黄帝史诗》在央视少儿频道首播。自上映以来,全国各地观众反映强烈,剧中提到的黄帝被尊称成为( ) A.治水英雄 B.人文初祖 C.兵家鼻祖 D.一代天骄 2. 《书·洪范》记载:“武王既胜殷,邦诸侯”。这体现了武王推行的制度是( ) A.分封制 B.郡县制 C.行省制 D.科举制 3. 易中天在《帝国的终结》一书中说“秦,虽死犹存,它亡的悲壮”。在政治上,“秦,虽死犹存”是指( ) A.统一度量衡和货币 B.焚书坑儒 C.修筑长城 D.建立中央集权制度 4. 董仲舒向汉武帝建议:“臣愚以为,诸不在六艺之科、孔子之术者,皆绝其道,勿使并进。”这一意见( ) ①有利于学术文化的繁荣 ②推动儒学逐渐成为正统思想 ③有利于公平地选拔人才 ④适应了加强中央集权的需要 A.①② B.①③ C.②④ D.③④ 5. 《新全球史》载:在古典时代,一些个人也完成了长途旅行,张骞历尽艰险从长安到达了遥远的西方,张骞“长途旅行”的主要目的是( ) A.打击匈奴 B.开拓疆域 C.管理西域 D.开通商路 6. “烈火西焚魏帝旗,周郎开国虎争时。交兵不假挥长剑,已挫英雄百万师。”这首诗描述的是( ) A.官渡之战 B.赤壁之战 C.淝水之战 D.城濮大战 7. 李白的诗句“三川北虏乱如麻,四海南奔似水嘉”,反映了西晋末年中原动乱、人口南迁的情况,人口南迁产生的主要影响是( ) A.破坏了南方环境和农业发展 B.加剧了南北矛盾和割据状态 C.完成了经济和政治重心南移 D.促进了江南开发和民族交往 8. 这是我国一项出土文物的拓本(如图),这一文物的材质是龟甲,其中的文字被称为( ) A.甲骨文 B.金文 C.小篆 D.隶书 9. 蔡伦被当今世人誉为“影响人类历史进程的100名人”、“人类有史以来最佳发明家之一”,是因为他( ) A.修筑都江堰 B.改进造纸术 C.发明活字印刷术 D.制造地动仪 10. 2015年的“诺贝尔医学奖”,使中医学再次引起世界关注。而早在东汉时期,医学家张仲景写出了全面阐述中医理论和治病原则的医学巨著是( ) A.《伤寒杂病论》 B.《梦溪笔谈》 C.《本草纲目》 D.《天工开物》 11. 胡适说:“孔子是了不得的教育家,他提出的教育哲学可以说是民主、自由的教育哲学,将人看作是平等的”。下列主张能突出体现孔子“将人看作是平等的”是( ) A.仁者爱人 B.因材施教 C.有教无类 D.为政以德 12. “将都城有平城迁到洛阳,改鲜卑姓氏为汉姓,学汉语、穿汉服、与汉通婚。”这些措施促进了( ) A.民族融合 B.江南地区的开发 C.北魏政权的建立 D.民族政权并立局面的形成 13. 隋朝如同一颗流星划过中国历史的天空,短暂而耀眼。下列属于隋朝时期创立的制度或修建的工程建筑有( ) ①科举制 ②大运河 ③赵州桥 ④都江堰 A.①②④ B.②③④ C.①②③ D.①③④ 14. 唐诗往往折射了时代特征。下列诗句直接反映唐玄宗时社会经济盛况的是( ) A.忆昔开元全盛日,小邑犹藏万家室 B.故人西辞黄鹤楼,烟花三月下扬州 C.日本晁衡辞帝都,征帆一片绕蓬壶 D.千歌万舞不可数,就中最爱霓裳舞 15. 历史发展一般都具有阶段性特征。辽、宋、西夏、金时期最显著的阶段特征是( ) A.统一国家建立 B.繁荣与开放的社会 C.民族政权并立 D.统一多民族国家巩固 16. 美国史学家斯塔夫里阿诺斯认为古代中国创立了世界上最早的考试制度,而这一考试制度使中国的行政提高了效率,增强了稳定性。“这一考试制度”指的是( ) A.世袭制 B.郡县制 C.科举制 D.行省制 17. “一个伟大僧人西行取经的传奇故事,一条由信念、坚持和智慧浇铸而成的求知之路,一个民族胸襟开放、海纳百川的真实写照”。文中的“伟大僧人”指( ) A.张骞 B.玄奘 C.鉴真 D.郑和 18. 有学者指出:“经济重心的南移是我国历史发展的一个重大事件,也是经济地理格局的一次巨大变迁。”人们普遍认为我国经济重心南移完成于( ) A.三国时期 B.隋唐时期 C.两宋时期 D.明清时期 19. 元代开始实行的行省制度,人为地造成犬牙交错和以北制南的局面,从而使行省官失去割据称雄的地理条件,这一举措( ) A.有利于加强中央集权 B.促进了边疆经济发展 C.改变了南北经济格局 D.抑制了民族融合趋向 20. “明月有情还顾我,清风无意不留人。”雍正皇帝时的一位进士因写这两句诗而被斩首,这主要反映了清朝( ) A.设立特务机构 B.制造文字狱 C.实行八股取士 D.设立军机处 21. 清朝前期统治者处理边疆民族关系时,“因其教不易其俗,齐其政不易其宜”。能够印证该特点的是( ) A. 册封达赖、班禅 B. 郑和下西洋 C. 澶渊之盟 D. 迁都洛阳 22. 马克思曾说:“与外界隔绝,曾是保存旧中国的首要条件”。造成中国“与外界隔绝”的状态,主要是因为清政府实行( ) A. 君主专制制度 B. 闭关锁国政策 C. 重农抑商政策 D. 休养生息政策 23. 明朝的一部药物学巨著,被达尔文称为“1596年的百科全书”,这部“巨著”是( ) A.《伤寒杂病论》 B.《天工开物》 C.《本草纲目》 D.《农政全书》 24. 我国古典文学灿烂辉煌。下列文学家及其作品出现时间最早的是( ) A.曹雪芹《红楼梦》 B.李白《早发白帝城》 C.关汉卿《窦娥冤》 D.苏轼《念奴娇·赤壁怀古》 25. 元朝设立宣政院,明朝加固增修长城,清朝大规模推行改土归流,其共同意义在于( ) A. 加强中央集权 B. 削弱地方权力 C. 抵御外来入侵 D. 维护国家统一 二、非选择题(共50分) 26. 阅读下面材料,回答相关问题。(14分) 材料一 历史学家翦伯赞认为:在我看来,秦始皇是中国封建统治阶级中的一个杰出人物,我说秦始皇是中国封建统治阶级中的一个杰出人物,不是因为他是一个王朝的创立者,而是因为他不自觉地顺应了中国历史发展的方向,充当了中国新兴地主阶级开辟道路的先锋,在中国历史上,消灭了封建领主制,开创了一个中央集权的封建专制主义的新的历史时代。 (1)秦始皇开创了一个什么新的历史时代?(1分)他实现统一的经济和理论基础是什么?(2分) 材料二 一代雄主汉武大帝,内强皇权,外服四夷,造就了中国历史上第一次大国崛起,奠定中华2000年帝制格局。 (2)汉武大帝采取了哪些措施造就了中国第一次崛起?(3分) 材料三 “为政之要,唯在得人。……今所任用,必以德行、学识为本。”“凡事皆需务本。国以民为本,民以衣食为本。凡营衣食,以不失时为本……” ——唐太宗 (3)它们体现了唐太宗哪些治国理念?(2分)他又是如何实践这些治国理念的?(2分) 材料四 中国文明的特点是统一和连续。……曾有许多游牧部族侵入中国,甚至还取某些王朝而代之;但是,不是中国人被迫接受入侵者的语言、习俗或畜牧经济,相反,是入侵者自己总是被迅速、完全地中国化。 ——斯塔夫里阿诺斯《全球通史》 (4)中国历史上第一个由游牧民族建立的统一国家政权是什么?(1分)为加强对地方的管理,这个游牧民族又是如何被“中国化”的?(1分) 材料五 中国君臣礼仪的变化。 (汉)坐而论道 (宋)站议时政 (清)跪受笔录 (5)清朝的这种变化始于哪一个机构的设立?(1分)中国历代君臣礼仪的变化所反映的实质是什么?(1分) 27. 阅读下面材料,回答相关问题。(16分) 材料一 “治世不一道,便国不法古。” ——商鞅 (1)商鞅如何“治世”的?(1分)他采取了哪些“便国”措施?(3分)这此措施产生了什么影响?(2分) 材料二 北魏孝文帝下诏说:“国家兴自北土,徙居平城,虽富有四海,文轨未一,此间用武之地,非可文治,移风易俗,信为甚难……河洛王里,因兹大举,光宅中原。 ——《魏书·任城王传》 (2)它反映了孝文帝哪一重大举措?(1分)他又是如何移风易俗的?(2分)孝文帝 “光宅中原”的重大意义是什么?(1分) 材料三 清乾隆帝致英王乔治三世:“天朝物产丰盈,无所不有,原不藉外夷货物以通有无。” (3)清朝前期对外实行什么外交政策?(1分)它给中国带来什么严重后果?(1分) 材料四 光明网:习近平总书记提出了建设丝绸之路经济带,之后又提出了21世纪海上丝绸之路。“一带一路”的主线是经济合作和人文交流,优先是互联互通和贸易投资便利化,方式是平等协商、循序渐进。 (4)2000年前率先走出丝绸之路是哪位?(1分)这条丝绸之路的起点是今天哪个城市?(1分)它所倡导的精神已成为人类文明的共同财富,主要体现在哪些方面?(1分)习近平总书记重新提出“一带一路”具有什么战略意义?(1分) 28. 阅读下面材料,回答相关问题。(10分) 材料一 《白虎通》:神农因天之时,分地之利,制耒耜,教民农作。 (1)这一材料再现了我国哪一流域原始农耕生活?(1分)当时的先民使用什么工具从事农业生产?(1分) 材料二 江南……地广野丰,民勤本业,一岁或稔,则数郡忘饥。……丝绵布帛之饶,覆衣天下。” (2)江南经济的初步开发如于我国什么时期?(1分)这种开发所具备的自然条件是什么?(1分)哪座城市的变化成为这一时期江南地区开发的一个缩影?(1分) 材料三 南宋谚语:“苏湖熟,天下足。” (3)这一谚语说明我国的经济重心发生了什么变化?(1分)造成这种变化的社会原因是什么?(1分)这种变化集中体现在哪些方面?举一例说明。(1分) 材料四 据京华时报报道,一部反映中国古代、近代移民潮的电视剧《下南洋》在京举行了开机仪式。该剧由国内多家重量级影视公司与新加坡电视台联手打造,总投资达3800万元,新加坡一线演员加盟。 (4)古代华人大规模到南洋谋生源于哪一历史事件?(1分)他们对南洋的开发有什么突出贡献?(1分) 29. 阅读下面材料,回答相关问题。(10分) 每天,许多海内外华人在位于天安门广场东侧的国家博物馆北门广场雕像前虔诚地祭拜:一代圣贤……孔子是鲁国人,500年后成为中国人,又过了 500年成了东亚人,现在要让孔子成为世界人。 材料一 如图。 (1)孔子是哪一学派的创始人?(1分)两幅图画反映了孔子哪一政治理念?(1分)它是孔子哪一思想的真实体现?(1分) 材料二 孔子说:“君子和而不同,小人同而不和”。孔子所创立的儒家思想是中国传统文化的主流,对中国古今的社会政治经济发展,民族心理素质的养成产生了重要影响,在国家统一中起到了重要作用。 (2)孔子的儒家思想在国家统一大业中发挥着怎样作用?(1分) 材料三 钱穆在《国史大纲》说道:孔子的政治活动失败了,而孔子的教育事业却留下一个绝大的影响。 (3)我们要了解孔子“留下一个绝大的影响”需要阅读的作品是什么?(1分)你最欣赏的孔子教育名言是什么?(写出1例,1分)他是如何促进教育在民间的发展?(2分) 材料四 梁启超在《世界伟人》说到:吾将以教主尊孔子。……而教主不足以尽孔子。教主感化力所及,限于其信 徒……举中国人,虽未尝读孔子之书者,而皆在孔子范围中也……吾将以教育家尊孔子。……而教育家不足以尽孔子。教育家之主义及方法,只能适用于一时代、一社会,而孔子之教育,则措四海而皆准,俟(等待)百世而不惑也。 (4)梁启超是怎样评价孔子的?(1分)概括指出其评价的主要依据。(1分) 参考答案 26. (1)开创了一个中央集权的封建专制主义的新的历史时代。商鞅变法;韩非的法家说说。(2)政治:实行削藩,加强中央集权;思想:罢黜百家,独尊儒术;文化:大力推行儒学教育,在长安举办太学;外交:汉通西域,打通丝绸之路。(3)“唯在得人”或任用贤才思想:任命“房谋杜断”;重用敢于直言的魏征。“民本”思想:减轻农民赋税劳役;注意“戒奢从简”;合并州县,减轻人民负担。(4)元朝。设立行中书省或实行行省制度。(5)军机处。君权不断强化。 27.(1)实行变法。国家承认土地私有,允许自由买卖;奖励耕战;建立县制,由国君直接派官吏治理。泰国的经济得到发展,军队战斗力不断加强,发展成为战国后期最富强的封建国家。(2)用汉姓、说汉话、穿汉服、通汉婚、用汉制,以孝治国等。促进了北方民族大融合。(3)实行闭关锁国政策。清朝未能适时地学习西方先进的科学知识和生产技术,使中国在世界上逐渐落伍了。(4)张骞。西安。和平、友好、开放和包容的精神。成为我国向西开放、向内陆发展的重要战略,有利于增进沿途国家关系、地缘政治稳定、经济繁荣昌盛、百姓安居乐业。 28.(1)长江流域。耒耜。(2)三国时期。气候较热、雨量充沛、土地肥沃。建康。(3)我国经济重心的南移。北方人口的大量南迁,南方相对安定的政治环境。农业的发展,手工业的进步、商业的繁荣。(4)郑和下西洋。促进了南洋经济、文化的发展。 29.(1)儒家学派的创始人。“为政以德”。“仁”的学说。(2)有利于社会稳定、人际关系的改善、和谐社会的建设等。(3)《论语》。“学而时习之,不亦说乎?”“知之为知之,不知为不知。”“三人行,必有我师焉。”(任意一点亦可,其他符合题意均可)创办私学;有教无类。(4)教主——中国人深受孔子思想的影响;教育家——孔子的教育思想影响深远。
展开阅读全文

开通  VIP会员、SVIP会员  优惠大
下载10份以上建议开通VIP会员
下载20份以上建议开通SVIP会员


开通VIP      成为共赢上传

当前位置:首页 > 教育专区 > 其他

移动网页_全站_页脚广告1

关于我们      便捷服务       自信AI       AI导航        抽奖活动

©2010-2026 宁波自信网络信息技术有限公司  版权所有

客服电话:0574-28810668  投诉电话:18658249818

gongan.png浙公网安备33021202000488号   

icp.png浙ICP备2021020529号-1  |  浙B2-20240490  

关注我们 :微信公众号    抖音    微博    LOFTER 

客服