收藏 分销(赏)

宽带个性化服务定制推广实施方案.doc

上传人:xrp****65 文档编号:8992718 上传时间:2025-03-10 格式:DOC 页数:9 大小:238.50KB 下载积分:10 金币
下载 相关 举报
宽带个性化服务定制推广实施方案.doc_第1页
第1页 / 共9页
宽带个性化服务定制推广实施方案.doc_第2页
第2页 / 共9页


点击查看更多>>
资源描述
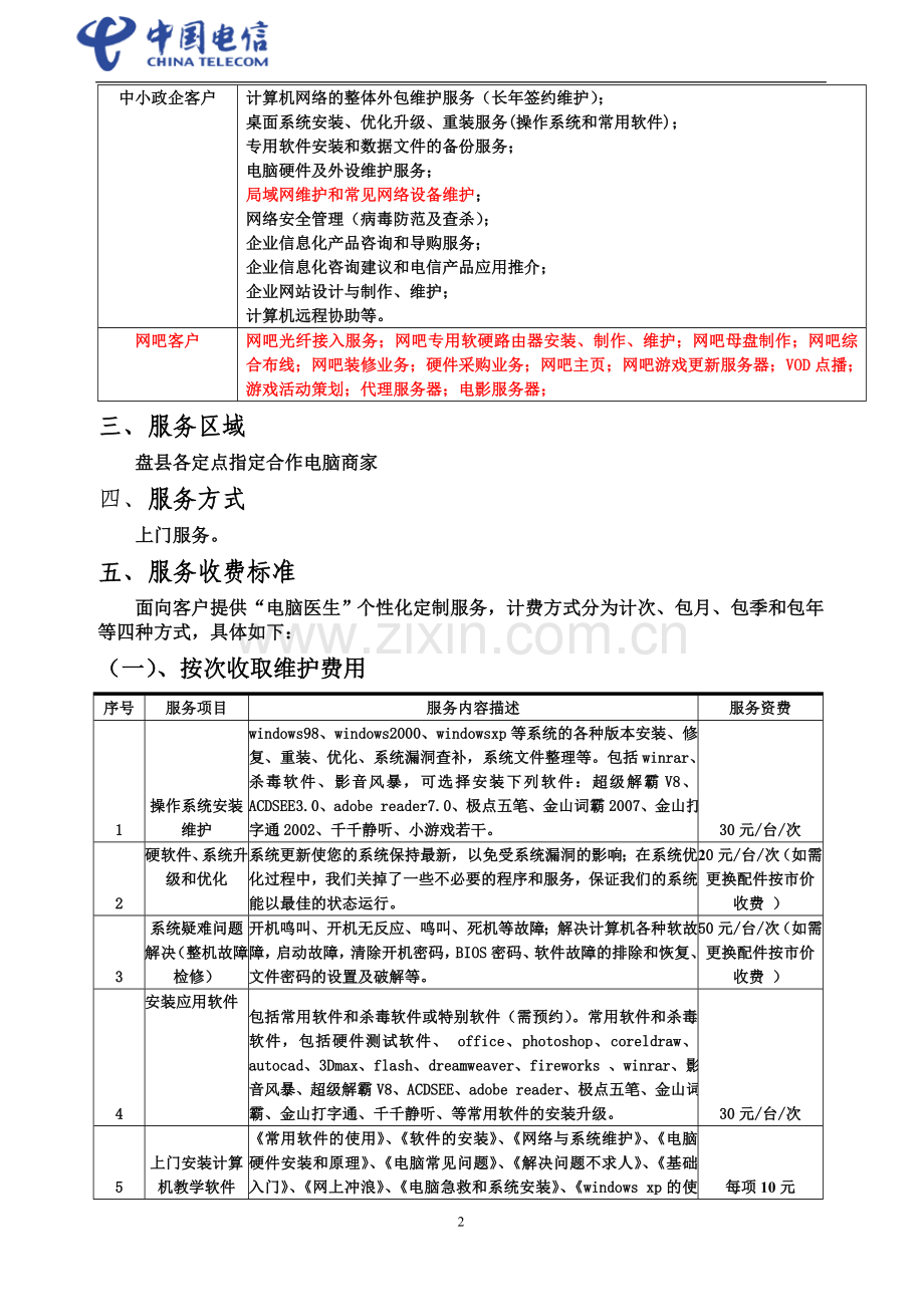
宽带客户个性化服务定制推广实施方案 及合作商家合同 注:启动时间为5月10日 一、背景和目的 随着电脑和宽带的普及,互联网文化成为人们工作和生活的重要部分,网络游戏、音乐、影视、教育、网上办公等丰富的功能正悄然改变着人们的生活。与此同时,很多不懂电脑或不擅长计算机软硬件的人群参与网络一族,人们为确保自己在宽带互联网中能得到畅快遨游,因而对网络的安全性和系统稳定性等品质要求越来越高,很多人不得不花费较高费用和精力,针对这个对电脑和宽带网不太熟悉的用户市场,个性化售后服务(宽带电脑维护)的需求表现较为旺盛。 在本地推广宽带客户个性化服务定制业务,向客户电脑软硬件故障的上门检测、病毒防范杀毒、系统升级优化、电脑外设安装调试、网络垃圾清理及上网业务知识培训等个性化定制服务。可以满足:(1)对个人客户,“只会用电脑 不会修电脑”(只会上网 不会维护网络)的家庭客户;(2)对商业客户,维护人员短缺,但要降低单位人员成本,提高资源运营效率,可提供一个系统维护外包的解决方案。 宽带客户个性化服务定制业务有利于提升中国电信宽带互联网业务的品牌形象,并提升客户的感知度和满意度。 二、服务内容 宽带客户个性化服务统称“电脑医生”业务,从事此项服务的工作人员统称“宽带电脑维护专家”(简称维护专家),面向个人客户和商业客户提供服务(含城区和和乡镇)。 具体服务内容见下表: 电脑医生服务内容表 客户类型 个性化定制服务内容 家庭等个人宽带用户 桌面系统安装、优化升级、重装服务(操作系统和常用软件); 电脑硬件诊断(日常检测)和维护(包括电脑出尘降噪、清洁保养服务); 软件故障诊断及故障维护; 各类病毒木马查杀服务; 操作系统和数据文件的备份及恢复; 清除CMOS密码、开机密码、Windows2000和XP的登录密码; 拨号上网的安装及调试; 电脑使用和上网操作、时间控制等基本技能咨询和培训; 互联网应用业务(休闲、娱乐、生活、教育)体验导航服务; 计算机配件及整机行情咨询和导购服务(装机协助、代客装机); 个人网页设计与制作; 计算机远程协助等。 中小政企客户 计算机网络的整体外包维护服务(长年签约维护); 桌面系统安装、优化升级、重装服务(操作系统和常用软件); 专用软件安装和数据文件的备份服务; 电脑硬件及外设维护服务; 局域网维护和常见网络设备维护; 网络安全管理(病毒防范及查杀); 企业信息化产品咨询和导购服务; 企业信息化咨询建议和电信产品应用推介; 企业网站设计与制作、维护; 计算机远程协助等。 网吧客户 网吧光纤接入服务;网吧专用软硬路由器安装、制作、维护;网吧母盘制作;网吧综合布线;网吧装修业务;硬件采购业务;网吧主页;网吧游戏更新服务器;VOD点播;游戏活动策划;代理服务器;电影服务器; 三、服务区域 盘县各定点指定合作电脑商家 四、服务方式 上门服务。 五、服务收费标准 面向客户提供“电脑医生”个性化定制服务,计费方式分为计次、包月、包季和包年等四种方式,具体如下: (一)、按次收取维护费用 序号 服务项目 服务内容描述 服务资费 1 操作系统安装维护 windows98、windows2000、windows xp等系统的各种版本安装、修复、重装、优化、系统漏洞查补,系统文件整理等。包括winrar、杀毒软件、影音风暴,可选择安装下列软件:超级解霸V8、ACDSEE3.0、adobe reader7.0、极点五笔、金山词霸2007、金山打字通2002、千千静听、小游戏若干。 30元/台/次 2 硬软件、系统升级和优化 系统更新使您的系统保持最新,以免受系统漏洞的影响;在系统优化过程中,我们关掉了一些不必要的程序和服务,保证我们的系统能以最佳的状态运行。 20元/台/次(如需更换配件按市价收费 ) 3 系统疑难问题解决(整机故障检修) 开机鸣叫、开机无反应、鸣叫、死机等故障;解决计算机各种软故障,启动故障,清除开机密码,BIOS密码、软件故障的排除和恢复、文件密码的设置及破解等。 50元/台/次(如需更换配件按市价收费 ) 4 安装应用软件 包括常用软件和杀毒软件或特别软件(需预约)。常用软件和杀毒软件,包括硬件测试软件、 office、photoshop、coreldraw、autocad、3Dmax、flash、dreamweaver、fireworks 、winrar、影音风暴、超级解霸V8、ACDSEE、adobe reader、极点五笔、金山词霸、金山打字通、千千静听、等常用软件的安装升级。 30元/台/次 5 上门安装计算机教学软件 《常用软件的使用》、《软件的安装》、《网络与系统维护》、《电脑硬件安装和原理》、《电脑常见问题》、《解决问题不求人》、《基础入门》、《网上冲浪》、《电脑急救和系统安装》、《windows xp的使用》、《 家庭数码应用》、《word、excel、powerpoint、office案例》、 《全面掌握windows2000》、《 图形图像处理》(photoshop、flash)、《编程入门》(c语言、Visual Basic、Visual FoxPro程序入门)等 每项10元 6 电脑上门培训 计算机操作常识、办公软件、常用软件使用、平面设计软件、上网、网页制作等方面的教学。《常用软件的使用》、《软件的安装》、《网络与系统维护》、《电脑硬件安装和原理》、《电脑常见问题》、《解决问题不求人》、《基础入门》、《网上冲浪》、《电脑急救和系统安装》、《windows xp的使用》、《 家庭数码应用》、《word、excel、powerpoint、office案例》、 《全面掌握windows2000》、《 图形图像处理》(photoshop、flash)、《编程入门》等电子教程安装. 50元/小时 7 局域网组建和维护 计算机拔号上网、宽带上网、共享上网的安装、调试;帮您建成局域网,方便您在局域网内共享资源。 100-200元/次 (视规模和复杂度而确定) 8 数据备份 重要资料(财务数据、图纸、收藏夹、 EMAIL 、OFFICE 文档等)的备份、刻录、转录等 50元/小时 9 电脑导购(装机咨询) 全程协助完成装机(包括帮助客户选购电脑、配件识别真假) 150(不限工时) 10 病毒清除 清除计算机中的病毒 30元/台/次 11 电脑清洁保养降噪 电脑主机内、显示器、键盘上的清洁、消毒。给你一个干干净净的电脑,让您的工作和生活更加舒心。 30元/台/次 12 笔记本电脑 一般常见操作故障排除;笔记本系统安装、修复。 100元/台/次 13 多媒体制作 制作三维片头、界面设计、企业介绍、视频企业介绍及产品介绍等 价格面议 14 网站建设及维护 设计制作企业主页和个性化主页,也可根据客户需要定制各项网页模版;并承担网站日常更新和维护工作。 价格面议 15 电脑常见问题咨询 电脑和宽带上网等常见问题咨询和解答 免费 注:硬件更换费用另计(客户自行决定是否更换)。 (二)、包月、包季、包年收取维护费用 编号 付费方式 家庭等个人客户 中小政企客户 上门服务内容及要求 1 10台以下:200元/月;20台以下:350元/月;30台以下:500元/月;30台以上:价格面议 服务期内每月固定1次上门维护,应急服务次数不限。服务内容包括: 1、系统杀毒、系统整理、系统备份、系统优化; 2、硬件故障检测,硬件故障排除; 3、常用软件安装,删除; 4、网络故障诊断与排除、方案设计与网络布线、宽带共享上网、局域网文件夹共享,打印机共享, 权限设置。 注:以上4项服务,按照需要进行维护,不一定所有都做。 2 10台以下:500元/季;20台以下:900元/季;30台以下:1300元/季;30台以上:价格面议 3 包年服务资费 300元/台/年 10台以下:1000元/年;20台以下:2000元/年;30台以下:3000元/年;30台以上:价格面议 温馨提示:1、计次服务:保质期限7天,保质期限内,免费再次维修。 2、包月服务: 服务期限内提供1次固定上门服务,应急服务次数不限。 3、包季服务: 服务期限内提供3次固定上门服务,应急服务次数不限。 4、包年服务:服务期限内提供12次固定上门服务,应急服务次数不限。 注:硬件更换费用另计(客户自行决定是否更换)。 (三)、对外服务承诺 1、修不好或未完成服务目标不收费,维修满意后再收费。 2、一般故障处理(硬软件故障),如需更换或维修电脑硬件,硬件更换费用或维修费用另计(自行选择)。 3、系统安装时如诊断为电脑硬件损坏,系统安装一律免费。 4、维修前,请先电话咨询诊断,我们会在48小时内提供上门服务,另驱动程度自备。 5、上门服务时间 上门服务时间以客户预先登记预约的时间为准,如有调整,双方协商解决。 六、服务相关流程 【对于包月、包季、包年用户的上门服务,由增值业务组陈畅派单给指定的维护专家,由工作人员按照服务约定,在服务期限内持续向客户提供服务。】 (二)营业款项结算流程 1、电脑医生服务所发生两类费用,一是维护服务所得收入交96188平台统一进行管理;二是向客户收取的上门费用,列为交通费,由上门服务人员个人收取。 2、维护专家每日下午5:00前将当日所收取的维护服务收入交增值业务组陈畅处,陈畅根据当日《个性化服务需求业务处理单》派单完成情况核算各工作人员应上交的款项或是否足额交纳。对于工作人员隐瞒上门维护服务所得收入等情况,要坚决给予追回。 3、陈畅将当期维护服务所得收入统一交何灵处(交接有记录)。 对于包月、包季和包年等长期维护服务的费用收取,在填写《个性化服务需求业务处理单》时一次性给予收取,且遵循营业款结算流程。 (三)薪酬结算流程 1、每月增值业务组陈畅统计汇总,按工作人员填制《上门服务业务统计及费用结算表》,根据服务收费标准核算酬金。 2、陈畅将《上门服务业务统计及费用结算表》报何灵审核。 3、局领导审批后,交何灵核发。 七、薪酬标准薪酬发放 1、电脑医生费用提成结算方式 费用为300元每户,由中国电信局六盘水市盘县支局提取90元, 余210元分三期返还到各乡镇电脑经销商提供账户里。 2、由于电信局搞活动推出特价的另算,(如推出198元包年的套餐,中国电信局六盘水市盘县支局提取50元,余148元分二期返还到各乡镇电脑经销商提供账户里)。 3、电脑医生包年费用直接统一由中国电信局六盘水市盘县支局收取。然后由第三方直接转入各乡镇电脑经销商提供账户里。 八、责任部门及组织构架 (一)、责任部门及人员分工 增值业务组负责“电脑医生”服务的总体策划和推广,包括服务范围确定、组织构架、服务队伍的招募、业务培训、人员管理和市场运营管理。 “宽带电脑维护专家”负责按照客户订单需求,开展上门服务,并接受用户监督。 (二)、组织构架及设想 “电脑医生”服务从业人员,分工方式:(1)按专业技术分工:电脑装机及硬件维护、计算机网络维护人员;多媒体设计制作、网站建设与维护;客户营销服务人员.(2)按客户群划分:个人用户上门维护专家队伍;商业客户(政企客户和网吧)上门维护专家队伍。 随着“电脑医生”服务推广走入正轨,专业分工将进一步细分,届时人员队伍将进一步需要充实和壮大。 九、“电脑医生”服务的推广 “宽带电脑维护专家”向客户提供“电脑医生”上门服务时,佩戴统一制作的工号牌和名片,携带印有中国电信企业标识的电脑装修机工具包及软件(暂不对坐装统一要求)。 “电脑医生”服务推广,将按照以下三种主要方式和步骤展开: 1、面向普通宽带用户,以体验式营销方式进行推广 针对普通宽带用户(非e8套餐用户),以“电脑医生”服务体验活动方式进行推广,“宽带电脑维护专家”在上门为客户提供电脑和宽带的检修服务时,主动为客户宣传和介绍“电脑医生”服务项目,统一印制并发放“电脑医生”免费服务卡(当月免费上门服务4次)(500张)。 通过上门服务让客户体验到“电脑医生”保姆式的宽带电脑维护服务,为客户进一步选择和定制该服务奠定良好基础。 2、面向e8套餐以“电脑医生”可选增值业务产品包方式推广 原有“我的e家”e8套餐仅有三项可选产品包,即“绿色产品包(绿色上网、互联星空教育频道)”、“星空影视包(视点宽频)”、“通信助理包(三方通话、呼叫转移、免打扰、个人通信助理)”,增值业务产品包推广的意义重在以应用业务填充和提升客户价值,但是因为其适用性和满足客户需求方面尚存在很大差距。 将“电脑医生”服务纳入重点的可选产品包进行宣传推广,其实用性和满足宽带客户的真实需求方面将获得实效,客户对中国电信宽带互联网的品牌形象也就得到较大提升。 3、面向商业客户(中小政企和网吧),融入“商务领航”可选包进行推广 充分发挥政企客户部、网吧营销服务渠道的主动营销作用,在客户经理走访过程中,以“优化企业资源控制,降低企业成本,提高企业运营效率,电信为你提供专业的IT支撑”为卖点,为企业提供长期的维护外包服务。此外,“电脑医生”服务的推广,与网站建设、网络硬盘、域名服务、企业邮箱、企信通等商务领航产品可进行捆绑销售。 十、附件 附件1:“电脑医生”服务宣传文案 1、电视飞字文案 月 日,盘县电信局正式推出电脑医生服务,为您提供宽带和电脑保姆式服务。从此,您的烦恼让我们来解决, 2、横幅文案 电脑医生:为您提供保姆式服务,您的烦恼让我们来解决! 有需要,请拨96188,我们上门为您解决烦恼。 4、名片及工号牌(略) 附件2:宽带客户个性化服务需求业务处理单 客户订单编号:TM20070816NUM001 受理部门:□ 96188平台 □ 营业厅 个性化服务需求业务处理单 客户类型: □ 个人客户 商业客户(□ 一般政企客户 □ 网吧客户) 客户 上门 服务 需求 信息 客户名称: 联系电话: 客户地址: 服务需求:请在所需定制服务项目向“□”前划“√” □ 计次服务: □ 包月服务: 系统安装、备份、优化、杀毒;硬件检测;常用软件安装;网络维护。 □ 包季服务: 系统安装、备份、优化、杀毒;硬件检测;常用软件安装;网络维护。 □ 包年服务: 系统安装、备份、优化、杀毒;硬件检测;常用软件安装;网络维护。 服务时间: □ 计次预约时间: □ 包月、包季、包年等固定上门服务时间: _______ _____ (注:应急服务时间不定) 服务费用: □ 计次服务费用: □ 包月服务费用: □ 包季服务费用: □ 包年服务费用: 上门服务费: □ 红果(含干沟桥):10元/次 □ 城关:50元/次 □ 乡镇:80元/次 温馨小贴示: 1、计次服务:保质期限7天,保质期限内,免费再次维修。 2、包月服务: 服务期限内提供1次固定上门服务,应急服务次数不限。 3、包季服务: 服务期限内提供3次固定上门服务,应急服务次数不限。 4、包年服务:服务期限内提供12次固定上门服务,应急服务次数不限。 客户个人声明 本人确认以上填写服务需求内容的真实性,愿意接受电脑医生上门服务,并按相关收费标准约定支付服务费用。 特此声明。 声明人签字: 年 月 日 服务 承诺 1、修不好或未完成服务目标不收费,维修满意后再收费。 2、一般故障处理(硬软件故障),如需更换或维修电脑硬件,硬件更换费用或维修费用另计(自行选择)。 3、系统安装时如诊断为电脑硬件损坏,系统安装一律免费。 4、维修前,请先电话咨询诊断,我们会在48小时内提供上门服务,另驱动程度自备。 客户 意见 反馈 尊敬的客户: 请您对我们“宽带电脑维护专家”提供的“电脑医生”上门服务情况进行评价,说明您对本次服务是否满意,如果我们工作中有什么不足和疏漏,请您批评指正,我们一定会虚心接受并努力改进。 您的评价: 您宝贵的意见和建议: 客户签名: 时 间: 备 注 派单人员(签名): (联系电话: ) 派单时间: 接单人员(签名): (联系电话: ) 接单时间: 稽核人员(签名): (联系电话: ) 稽核时间: 附件3:“电脑医生”服务相关要点说明 1、什么是“电脑医生”服务? “电脑医生”服务是盘县电信局面向个人和商业客户提供的个性化宽带和电脑的维护服务,包括向客户电脑软硬件故障的上门检测、病毒防范杀毒、系统升级优化、电脑外设安装调试、网络垃圾清理及上网业务知识培训等个性化定制服务。 2、“电脑医生”服务的服务对象 (1)对个人客户,“只会用电脑 不会修电脑”(只会上网 不会维护网络)的家庭客户,当然懂电脑的用户如果怕麻烦也可以的。 (2)对商业客户,维护人员短缺,但要降低单位人员成本,提高资源运营效率,可提供一个系统维护外包的解决方案。 3、“电脑医生”服务的服务方式 可以是上门服务,也可以提供远程计算机协助。 4、“电脑医生”服务的服务时间 上门服务时间以客户预先登记预约的时间为准,如有调整,双方协商解决。 6、客户预购“电脑医生”服务时,需要填写哪些信息 客户姓名、客户地址、联系电话、服务需求内容、预约服务时间等基本信息。 7、“电脑医生”服务的服务收费 (1)按次服务的临行性客户,在“宽带电脑维护专家”成功完成维修服务后,按服务项目资费标准付费;(2)包月、包季和包年的客户,在预定“电脑医生”服务时,一次性支付包月、包季或包年维护费; (3)无论客户为何种付费方式,在“宽带电脑维护专家”提供上门服务时,都要收取上门费用(即交通费)。 8、“电脑医生”服务的保质期限 (1)计次服务:保质期限7天,保质期限内,免费再次维修; (2)包月服务: 服务期限内提供1次固定上门服务,应急服务次数不限; (3)包季服务: 服务期限内提供3次固定上门服务,应急服务次数不限; (4)包年服务:服务期限内提供12次固定上门服务,应急服务次数不限。 9、“电脑医生”服务的服务承诺 (1)修不好或未完成服务目标不收费,维修满意后再收费。 (2)系统安装时如诊断为电脑硬件损坏,系统安装一律免费。 以上条款各乡镇电脑合作商家必需遵守,如有违反,甲方有权解除乙方合作关系。如影响电信局声誉严重的情况下,乙方应负法律责任。 甲方: 乙方: 联系方式 联系方式 9
展开阅读全文

开通  VIP会员、SVIP会员  优惠大
下载10份以上建议开通VIP会员
下载20份以上建议开通SVIP会员


开通VIP      成为共赢上传

当前位置:首页 > 包罗万象 > 大杂烩

移动网页_全站_页脚广告1

关于我们      便捷服务       自信AI       AI导航        抽奖活动

©2010-2026 宁波自信网络信息技术有限公司  版权所有

客服电话:0574-28810668  投诉电话:18658249818

gongan.png浙公网安备33021202000488号   

icp.png浙ICP备2021020529号-1  |  浙B2-20240490  

关注我们 :微信公众号    抖音    微博    LOFTER 

客服