收藏 分销(赏)

柳江县拉堡镇房地产市场分析.doc

上传人:xrp****65 文档编号:8974132 上传时间:2025-03-09 格式:DOC 页数:7 大小:92.50KB 下载积分:10 金币
下载 相关 举报
柳江县拉堡镇房地产市场分析.doc_第1页
第1页 / 共7页
柳江县拉堡镇房地产市场分析.doc_第2页
第2页 / 共7页


点击查看更多>>
资源描述
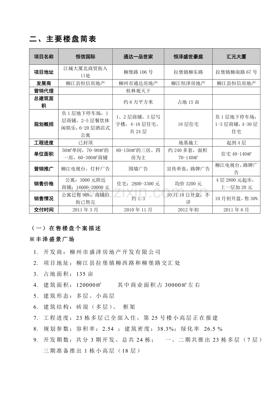
柳江县拉堡镇房地产市场分析 本报告数据来源于踩盘资料及实际市场情况,根据多方求证得出,力求通过真实全面的营销数据,给公司内部市场研究和决策行为做参考。 一、区位概述 柳江县拉堡镇片区房地产市场总体论述 同所有城镇一样,柳江地产经历了从自建房、单位集资房到私企介入,再到百花齐放的转变,出现了一个又一个有代表性的楼盘,引领着柳江楼市走向繁荣。地产市场也从小盘到大盘,从多层到高层,到目前进入比拼品质的时代。 随着土地开发进入集约式开发阶段,楼盘都向空中要面积,因此注重品质的楼盘越来越多,柳江楼盘特别是高层楼房在近期也加大放量,数量大增,价格也随之上扬,市场竞争也随之突然加剧。而市场需求增长并不和市场供应同步增长——柳江人的居住一直比较宽裕,因此客户接受和认可需要一个过程,对此我们应该有足够的重视。 二、主要楼盘简表 项目名称 恒信国际 通达一品世家 恒泽盛世豪庭 汇元大厦 项目地址 江城大厦北商贸街入口处 柳堡路106号 拉堡镇柳东路 拉堡镇柳南路67号 发展商 柳江县恒信房地产 柳州市通达房地产 柳江恒泽房地产 柳江县恒信房地产 营销代理 桂林观天下 总建筑面积 约6万平方米 占地15亩 规划概括 负1层地下停车场,1层商铺,2-5层餐饮休闲娱乐,6-20层酒店式公寓 1、2层商铺,3层写字楼,4-18层住宅,共24层 18层住宅 负1层地下停车场,1-3层商铺,4-30层住宅 工程进度 已封顶 地基施工 起到4层 单位面积 50㎡单间,70-90㎡的一房,60-300㎡商铺 80-150㎡的三房、四房为主 约240多套,面积70-140㎡ 住宅40-140㎡ 营销推广 柳江电视台,灯杆广告 围墙广告 宣传单张,路牌广告 柳江电视台,路牌广告 销售价格 公寓:3000元附近 商铺:16000-20000元 住宅:2800-3300元 均价3200元 4层2800元起步,上一层加20元 销售情况 公寓已售90%,商铺沿街已售完 约1/3 10月18日开盘,不详 10月初开盘,售30% 交付时间 2011年3月 2010年11月 2012年初 2011年6月 (一)在售楼盘个案描述 ※丰泽盛景广场 1. 开发商:柳州市盛泽房地产开发有限公司 2. 项目地址:柳江县拉堡镇柳西路和柳堡路交汇处 3. 占地面积:135亩 4. 建筑面积:120000㎡ 其中商业面积占30000㎡左右 5. 建筑形态:多层、小高层 6. 建筑结构:砖混(多层)、 框架 7. 工程进度:23栋多层已全部入住,第25号楼小高层正在报建 8. 规划参数:容积率:2.54 ;建筑密度:38.3%;绿化率 26.5 % 9. 开发期数:共分3期开发、总共24栋; 一、二期共推出23栋多层(7层) 三期准备推出1栋小高层(18层) 10. 户数:总户数708户住宅, 11. 开盘时间:2006年5月 12. 户型配置:两房、三房、 13. 户型比例:两房5℅ 60-80㎡; 三房95℅ 120-130㎡; 14. 销售价格:2008年均价2500元/㎡,现均价3200元/㎡(目前已销售完毕) 商铺价格:柳堡路沿街售价为10000元/㎡左右,租金为50元/㎡左右;柳堡路与柳西路交汇处沿街16000-18000元/㎡,租金为90元/㎡;丰泽路(靠近丰泽盛景广场)13000-14000元/㎡左右,租金为75-90元/㎡、二层为18元/㎡;本项目丰泽街与吉庆街交汇处(内街大家好超市4000㎡)一层租金25元/㎡、二层18元/㎡。一层商铺面积大概在45-60㎡左右。 15. 销售情况:100% 16. 项目介绍:丰泽盛景广场包括三条商业街和三个住宅群,倾心打造城市核心的商业和居住典范,是柳江县规模最大、档次最高的商业项目,政府发展柳江县第三产业重点扶持项目,周边商业繁华,且交通十分便利,是居住和经商的最佳地段,就如同柳州市的五角星,投资价值极高,升值潜力巨大。 ※恒信国际 1.开发商:柳江县恒信房地产开发公司 2.项目地址:江城大厦以北商贸街 3.建筑面积:22049.34㎡ 4.建筑形态:高层 5.建筑结构:全框架结构 6.工程进度:现已建成16层 7.开发期数:一期 总共1栋高层 (20层) 8.规划概况:负一层地下停车场、一层为商铺、二~五层餐饮休闲娱乐、六~二十层酒店式公寓。 9.户数:285户左右 10.户型配置:两梯19户,户型配比以中小户型为主, 酒店式公寓50㎡左右的单间、70-90㎡的一房 商铺规格为60-300㎡不等 11.销售价格:目前商铺售价为16000~20000元/㎡,公寓最低价2950元/㎡,均价3300元/㎡左右。 12.差价:层差约 50元/㎡ 13.整体销售情况:公寓已售95%,商铺全部售完。 14.交付时间:2011年3月 ※汇元大厦 1.开发商:柳江县恒信房地产开发有限公司 2.项目地址:柳江县拉堡镇柳南路67号 3.建筑形态:高层 4.建筑结构:框架结构 5.工程进度:现已施工到地面4层 6.规划概况:总共1栋高层 (30层) 负一层地下停车场、1-3层商铺、4-30层为住宅(两梯八户) 7.户数:216户左右 8.开盘时间:2009年10月初 9.户型配置:住宅户型面积在40㎡-140㎡左右 10.销售价格:4层起步价为2800元/㎡,均价为3300元/㎡ 11.差价:层差约20元/㎡ 12.交付时间:2011年6月 ※恒泽·盛世豪庭 1.开发商:柳江恒泽房地产开发有限公司 2.项目地址:柳江县拉堡镇柳东路1号(原检察院地块) 3.占地面积:4454.67㎡ 4.总建筑面积:28020㎡ 5.建筑形态:小高层、高层 6.建筑结构:框架结构 7.规划概况:分别由2栋18+1层高层及1栋11+1层小高层建筑组成 8.户数:251户 9.开盘时间:2009年10月18日开盘 10.户型配置:户型面积在70㎡-140㎡左右 11.销售价格:目前已全部销售完毕、均价3200元/㎡左右 12.交付时间:2012年初开始交付使用 13.前景规划:未来以柳州市区为中心的“一小时经济圈”--柳江、鹿寨、柳城3县,还将融入柳州市区发展,重点推进柳江县撤县建区,实现柳江县城与市区发展规划完全对接,形成城南经济带,使拉堡成为柳州又一新区--城南区。 ※ 通达·一品世家 1.开发商:柳州市通达房地产开发有限公司 2.项目地址:柳江县拉堡镇柳堡路106号(原柳江县政府招待所旧址) 3.总用地面积:约9300㎡ 4.建筑面积:约6万平方米 5.建筑形态:高层 6.建筑结构:框剪结构 7.工程进度:建筑施工为18层 8.规划概况:总共4栋群楼式19~27层的高层建筑 一、二层规划为商业、三层为写字楼、四层以上为住宅、每栋楼宇都有两层空中花园。 9.总户数:314户 10.户型配置:户型面积两房90-95㎡、三房114.1-132.23㎡,四房146㎡左右 商铺大约在80-150㎡。(以三房为主) 11.销售价格:四层起步价2850元/平方,目前均价3200元/平方 最高价3480元/平方 商铺准备整体销售暂时未定价 12.层差:30元/平方 13.整体销售情况:住宅部分50℅ 14.交付时间:2010年10月30日 在售楼盘单价户型对比表: 项目 名称 占地 建筑 形态 主推 户型 面积 (㎡) 销售均价 元/㎡ 丰泽盛景广场 135亩 多层、小高层 三房 120-130㎡ 3200元/㎡ 汇元大厦 高层 两房、三房 110-140㎡ 3300元/㎡ 恒信国际 高层 酒店式公寓 50㎡ 3300元/㎡ 恒泽·盛世豪庭 4454.67㎡ 小高层、高层 三房 120-140㎡ 3200元/㎡ 通达·一品世家 9300㎡ 高层 二房、三房 114-132㎡ 3200元/㎡ 〖小结论述〗 就目前情况看,由于柳州市城市规划建设步伐的加快,例如柳工大道的建成通车,从柳江县中心城区至西环区域大概只需要15分钟左右,至汽车贸易园更是只需要10分钟,导致柳州不少客户到柳江县投资房地产市场。而我们市调的几个楼盘,除了一品世家开盘销售率达50%,其他的销售率都惊人达到了95%以上,甚至已经销售完毕。更让人吃惊的是,恒信国际1—6层的商业全部售罄,丰泽盛景广场一层商铺全部售罄,而且租赁率达到90%以上,而这些购房客户和租客有40%以上为柳州市人。中心区域几个主要楼盘均出现了抢购房源的现象。 市场经济的规律是非常客观和直接表现的,价格上涨,销量下降,价格下跌,销量上升。它们之间是反比的关系。作为柳州的卫星城,柳江的房地产市场将在保持现有经济总量的基础上发展,由于柳州市经济和投资者开始逐步进入柳江县市场,决定了柳江的房地产在近期内具备了上涨的空间,将继续保持良性、稳定的增长态势,由于土地有限,楼盘开发量有限,楼市的抢购现象在县中心区域的非常明显。 销售部 2009-12-14
展开阅读全文

开通  VIP会员、SVIP会员  优惠大
下载10份以上建议开通VIP会员
下载20份以上建议开通SVIP会员


开通VIP      成为共赢上传

当前位置:首页 > 管理财经 > 市场/行业分析

移动网页_全站_页脚广告1

关于我们      便捷服务       自信AI       AI导航        抽奖活动

©2010-2026 宁波自信网络信息技术有限公司  版权所有

客服电话:0574-28810668  投诉电话:18658249818

gongan.png浙公网安备33021202000488号   

icp.png浙ICP备2021020529号-1  |  浙B2-20240490  

关注我们 :微信公众号    抖音    微博    LOFTER 

客服