收藏 分销(赏)

国内止痛贴膏市场情况分析2004.docx

上传人:s4****5z 文档编号:8974026 上传时间:2025-03-09 格式:DOCX 页数:3 大小:18.94KB 下载积分:10 金币
下载 相关 举报
国内止痛贴膏市场情况分析2004.docx_第1页
第1页 / 共3页
国内止痛贴膏市场情况分析2004.docx_第2页
第2页 / 共3页


点击查看更多>>
资源描述
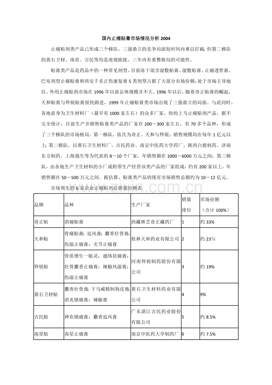
国内止痛贴膏市场情况分析2004   止痛贴剂类产品已形成三个梯队。三强鼎立的竞争局面短时间内难以打破;但第二梯队的黄石卫材、南星、吉民等均是虎视眈眈,三年内有重整格局的可能性。   贴膏类产品是药品中的一种常见剂型。目前冻干混含湿敷贴膏、湿敷贴膏、止痛透骨膏、巴布剂型止痛贴膏和西安千禾正伤康复膏5类剂型占据了大部分市场份额,处于市场主导地位。外用止痛贴剂市场在1996年以前总体规模并不大。1996年以后,随着奇正贴膏的崛起,天和贴膏与羚锐贴膏很快跟进,1999年止痛贴膏类市场出现了三强鼎立的局面。与此同时,各地前身为卫生材料厂(最早有1000家左右)的众多厂家,纷纷上马止痛贴剂产品。据不完全统计,目前生产并销售贴膏类产品的厂家在200-300家左右,有70多个品种,形成了三个梯队的市场格局。第一梯队,依次为奇正、天和与羚锐,销售规模均在每年1亿元以上;第二梯队,以黄石卫生材料厂、吉民药业、南京中医药大学药厂、陕西白鹿制药、济南东方制药、上海强生等为代表的8-10个厂家,年销售额在1000-6000万元之间;第三梯队,由各地生产卫生材料的小厂或附带生产经营该类产品的厂家组成,约有200家以上,年销售额在50-500万元之间。据估算,贴膏类产品的现有市场销售总额约为10-12亿元。   市场领先的6家企业止痛贴剂总销量份额表 品牌 品种 生产厂家 销量 排位 市场份额 (合计100%) 奇正帖 消痛贴膏 西藏林芝奇正藏药厂 1 约33% 天和贴 骨痛贴膏:追风膏:麝香壮骨膏:伤湿止痛膏:关节止痛膏 桂林天和药业有限公司 2 约23% 羚锐贴 骨质增生一贴灵:通络祛痛膏;壮骨麝香止痛膏:辣椒风湿膏:伤湿止痛膏 河南羚锐制药股份有限公司 3 约19% 黄石卫材贴 麝香壮骨膏;下马威精制狗皮膏:消炎镇痛膏;辣椒膏 黄石卫生材料药业有限公司 4 9% 吉民贴 神农镇痛膏;麝香追风膏 广东湛江吉民药业股份有限公司 5 约8.5% 南星贴 南星止痛膏 南京中医药大学制药厂 6 约7.5%     前6个领先品牌的促销方式比较 品牌 促销方式 促销数量与质量 奇正贴 医院促销,以临床工作加藏医药文化为主,商业促销,以奖励返点和联办会议为主;零售促销,种类繁多,各地做法不相同,主要为店员会、拜访、坐堂、礼品、有奖销售、社区宣传、派发传单等等 医院每月一次,零售每周一次,商业不定;促销效果较好,但近期质量下滑 天和贴 广告拉动为主,配合药店活动,医院促销几乎没有。 主流媒体的广告拉动,销售旺季集中投放,效果不错。 羚锐贴 医院基本不促销,很少兑费用;商业促销,以共同搞活动和价格优惠为主;零售促销,主要为坐堂、义诊、有奖销售、社区宣传、派发资料等等 商业与零售促销与广告投放配合,各地数量不均衡,无统一策略,促销效果不好 黄石卫材贴 部分医院兑费用;商业促销,以灵活价格为主,与商业规模、供货量相关;零售促销,活动和办法不多,以自然销售为主,结合部分巡店。 商业促销较为随意,以销货和回款为目的,数量很少,无统一策略,促销效果一般 吉民贴 完全商业促销,以价格为工具,与商业定期开定货会,与商业规模、供货量相关性;零售促销,只在个别地区如华东、广东与商业联合活动,基本上以自然销售为主,有部分分店内促销工作。 大商业促销每年2次,促销效果尚可;零售促销极少。 南星贴 在医院采用费用促销,约为零价的10%,零售对商业有批量返点,零售根本不促销。 医院促销每月一次 消费者收入情况决定产品选择,低档消费者无明显的品牌喜好,疗效、副作用和剂型、规格都是消费者考虑的重点   止痛贴剂的消费者可分为高档消费者,中档消费者和低档消费者。高档消费者主要分布于50个左右的特大与大城市,以及沿海、富裕地区的地级以上城市,消费者月收入大于1500元,可接受每贴8元以上的价格;中档消费者分布于全国多数县级以上及少数不发达地级以上城市,消费者月收入大于800元,可接受每贴3-8元的价格;低档消费者主要分布于全国中等以下城市、地县、乡镇、农村,消费者月收入在500元以下,接受每贴3元以下的价格。   低档消费者对此类产品无明显的品牌喜好,多选择便宜、传统、地产的品种,如狗皮膏、麝香壮骨膏、伤湿止痛膏等品种,用药经验与初用疗效对品牌选择起关键作用;中档消费者品牌选择多跟随广告宣传,品牌选择余地较大,经过用药比较后会忠实于个别品牌,如羚锐贴、天和贴、黄石精品贴、神马海马追风膏等;高档消费者多忠实于某些特定的品牌,选择包装、外观、档次较高的品牌,医生的推荐很重要,老患者、贴剂长期用药患者居多,代表品牌为奇正贴、胡三帖、东方活血膏等。   消费者一般对第一贴疗效的关心处于第一位,尤其是起效的速度与维持的时间,对皮肤的某些感受,会被认为是起效的标志。患者乐于接受透气性好、副作用小、粘贴牢固、不留色素沉着的贴剂。但多数患者认为不能接受硬膏药,干湿混含型湿敷膏药较为新颖,药效肯定,但透气性差,粘贴不牢,需要改进;普通软膏药不如带孔软膏药,对药物吸牧及作用时间不够满意;巴布剂型感觉较好,但品种太少,难以选择到适合自己的产品。 止痛贴剂的市场发展前景十分广阔,从群雄争霸到格局明朗还有5~8年的重整期。因此,抓住机会,击败对手,将会成为未来的贴剂巨头   目前,奇正、天和、羚锐已成三足鼎立局面,竞争较为激烈,但尚未到白热化的程度。加之黄石卫材紧紧追赶,很快会形成贴剂四强的局面。   从竞争手段来看,奇正以藏药文化概念、神秘、天然、疗效、剂型特色等为手段,重视医院与零售两个市场,投入合理,利润较大,竞争手段均衡全面;天和注重商业与广告宣传的结合,创意出新,精于策划,敢于投入,效果较好,但对医院市场开拓不够;羚锐从产品较窄应用领域加大到各种痛症,加之上市后大规模投入,竞争力得到加强,但投入回报率低,竞争效果不甚理想;黄石卫材品种齐全,历史悠久,照顾到各种需求,尽管没有大的广告投入,但回报率较好,不足之处是品牌知名度不高。   业内预测,未来贴膏类产品市场规模年增长率在12-15%之间;处在第二梯队的7-8个厂家,正在加紧追赶第一梯队,如能在广告投入、销售管理与医院开发方面有所突破,在未来三年内有望进入第一梯队,最有希望的是黄石卫材与吉民药业。另外会有相当一部分同类企业在3年内在竞争中出局,放弃此类产品的产销。   专业人士提醒企业,单靠广告轰炸拉动销售的作用将越来越小,品牌建设将从提高认知度、知名度进入到建立品牌忠诚、品牌美誉度层面,从而维持长期高增长与竞争优势。另外建议相关生产厂家营销的重点侧重于零售与医院销售均衡发展,两手都要硬,谁在医院销售方面有所突破,谁就有可能成为领跑者。普通软膏药应加快改造进程,巴布剂的引入和替代将是必然趋势。
展开阅读全文

开通  VIP会员、SVIP会员  优惠大
下载10份以上建议开通VIP会员
下载20份以上建议开通SVIP会员


开通VIP      成为共赢上传

当前位置:首页 > 包罗万象 > 大杂烩

移动网页_全站_页脚广告1

关于我们      便捷服务       自信AI       AI导航        抽奖活动

©2010-2026 宁波自信网络信息技术有限公司  版权所有

客服电话:0574-28810668  投诉电话:18658249818

gongan.png浙公网安备33021202000488号   

icp.png浙ICP备2021020529号-1  |  浙B2-20240490  

关注我们 :微信公众号    抖音    微博    LOFTER 

客服