收藏 分销(赏)

行测之数量关系答题技巧单面打印.doc

上传人:s4****5z 文档编号:8926164 上传时间:2025-03-08 格式:DOC 页数:7 大小:476.50KB 下载积分:10 金币
下载 相关 举报
行测之数量关系答题技巧单面打印.doc_第1页
第1页 / 共7页
行测之数量关系答题技巧单面打印.doc_第2页
第2页 / 共7页


点击查看更多>>
资源描述
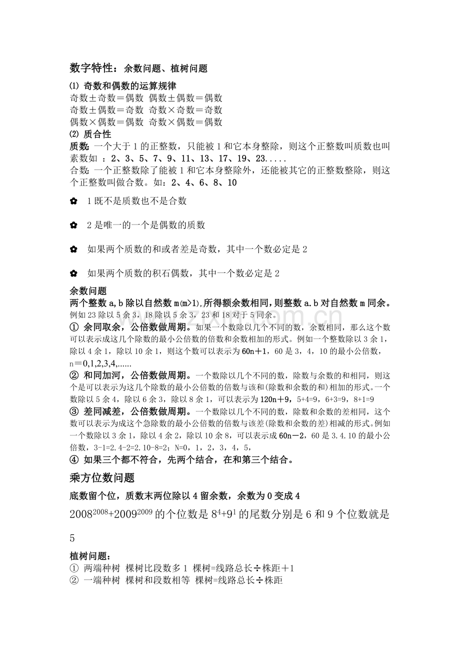
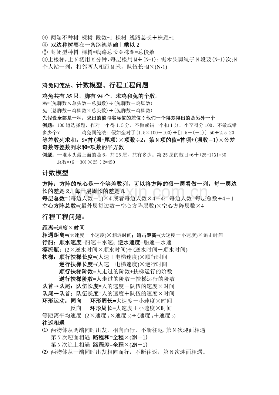
数字特性:余数问题、植树问题 ⑴ 奇数和偶数的运算规律 奇数±奇数=偶数 偶数±偶数=偶数 奇数±偶数=奇数 奇数×奇数=奇数 偶数×偶数=偶数 奇数×偶数=偶数 ⑵ 质合性 质数:一个大于1的正整数,只能被1和它本身整除,则这个正整数叫质数也叫素数如 :2、3、5、7、9、11、13、17、19、23..... 合数:一个正整数除了能被1和它本身整除外,还能被其它的正整数整除,则这个正整数叫做合数。如:2、4、6、8、10 ✿ 1既不是质数也不是合数 ✿ 2是唯一的一个是偶数的质数 ✿ 如果两个质数的和或者差是奇数,其中一个数必定是2 ✿ 如果两个质数的积石偶数,其中一个数必定是2 余数问题 两个整数a,b除以自然数m(m>1),所得额余数相同,则整数a.b对自然数m同余。例如23除以5余3,18除以5余3,23和18对于5同余。 ① 余同取余,公倍数做周期。如果一个数除以几个不同的数,余数相同,那么这个数可以表示成这几个除数的最小公倍数的倍数和余数相加的形式。例如一个整数除以3余1,除以4余1,除以10余1,则这个数可以表示为60n+1,60是3,4,10的最小公倍数, n=0,1,2,3,4,...... ② 和同加河,公倍数做周期。一个数除以几个不同的数,除数与余数的和相同,则这个是可以表示为这几个除数的最小公倍数的倍数与该和(除数和余数的和)相加的形式。一个数除以5余4,除以6余3,除以8余1,可以表示为120n+9,5+4=9,6+3=9,8+1=9 ③ 差同减差,公倍数做周期。一个数除以几个不同的数,除数和余数的差相同,这个数可以表示为成这个急除数的最小公倍数的倍数与该差(除数和余数的差)相减的形式。例如一个数除以3余1,除以4余2,除以10余8,可以表示成60n-2,60是3.4.10的最小公倍数,3-1=2.4-2=2.10-8=2;N=0,1,2,3,4,5, ④ 如果三个都不符合,先两个结合,在和第三个结合。 乘方位数问题 底数留个位,质数末两位除以4留余数,余数为0变成4 20082008+20092009的个位数是84+91的尾数分别是6和9个位数就是5 植树问题: ① 两端种树 棵树比段数多1 棵树=线路总长÷株距+1 ② 一端种树 棵树和段数相等 棵树=线路总长÷株距 ③ 两端不种树 棵树=段数-1 棵树=线路总长÷株距-1 ④ 双边种树要在一条路德基础上乘以2 ⑤ 封闭型种树 棵树=线路总长÷株距=总段数 ⑥ 上楼梯,上N楼用M分钟,每层楼用M÷(N-1);锯木头剪绳子N段要(N-1)次;N个人站一列,相邻两人相距M米,队伍长=M×(N-1) 鸡兔同笼法、计数模型、行程工程问题 鸡兔共有35只,脚有94个,求鸡和兔的个数。 鸡=(兔脚数×总头数-总脚数)÷(兔脚数-鸡脚数) 兔=(总脚数-鸡脚数×总头数)÷(兔脚数-鸡脚数) 先假设全部是一种,求出的值与实际值的差值÷他们一个得差得出的是另外一个 例题:100道选择题,作对一个得1.5分,不做或错一个扣1分,小李得分100,不做或错多少个? 鸡兔同笼法:假如全对了(1.5×100-100)÷[1.5-(-1)]=50÷2.5=20 等差数列求和:S=首(项+尾项)×项数÷2;第N项的值=首项+(项数-1)×公差 奇数等差数列求和=项数的平方数 例题:一堆木头最上面的是6,共25层,共有多少。第25层的数目=6+(25-1)X1=30 总数=(6+30)×25÷2=450 计数模型 方阵:方阵的核心是一个等差数列,可以将方阵的狠一层看做一列,每一层边长的差是2,每一层周长的差是8. 每层总数=(每边人数-1)×4或者每边人数×4-4;每边人数=每层总数÷4+1 空心方阵总数=(最外层每边数-空心方阵层数)×空心方阵层数×4 行程工程问题: 距离=速度×时间 相遇距离=(大速度+小速度)×相遇时间;追击距离=(大速度-小速度)×追击时间 行船:顺水速度=船速+水速; 逆水速度=船速-水速 漂流瓶:(2×逆水时间×顺水时间)÷(逆水时间-顺水时间) 扶梯:顺行扶梯长度=(人速+电梯速度)×顺行时间 逆行扶梯长度=(人速-电梯速度)×逆行时间 顺行扶梯阶数=人走过的阶数+扶梯运行的阶数 逆行扶梯阶数=人走过的阶数-扶梯运行的阶数 队首→队尾:队伍长度=人的速度-队伍的速度×时间 队尾→队首:队伍长度=人的速度+队伍的速度×时间 环形运动:同向 环形周长=大速度-小速度×时间 反向 环形周长=大速度+小速度×时间 等距离平均速度=(2×速度1×速度2)÷(速度1+速度2) 往返相遇 ⑴ 两物体从两端同时出发,相向而行,不断往返.第N次迎面相遇 第N次迎面相遇 路程和=全程×(2N-1) 第N次追上相遇 路程差=全程×(2N-1) ⑵ 两物体从一端同时出发相向而行,不断往返,第N次迎面相遇。 第N次迎面相遇 路程和=全程×2N 第N次追上相遇 路程差=全程×2N 两次相遇:两个物体从两个端点相向而行,相遇后继续前行到达端点后返回然后第二次相遇。题目给出相遇点和端点的距离,求两个端点的距离 两边型:第一次相遇甲乙共走了1S,甲走了S1,第二次相遇共走了3S,离B地S2,难么有3S1=S+S2,于是有S=3S1-S2 单边型:指的是两次相遇都是相对同一个点S=(3S1+S2)÷2 工程问题与牛吃草 工程总量=工作效率×工作时间 工作效率=工程总量÷工作时间 工作时间=工程总量÷工作效率 浓度问题: ① 溶质、溶剂、溶液的质量比等于X∶Y∶(X+Y),X为溶质,如酒精硫酸等,Y为溶剂如水等,(X+Y)就是溶液就是溶质溶剂的总称。 ② 溶解度=溶质质量÷溶剂质量×100% ③ 溶液浓度=溶质质量÷溶质质量×100% ✿牛逼的十字交叉法: 以两种溶液混合为例,分别设两个溶液质量为M1,M2浓度为C1,C2,混合后浓度是C,则混合后公式:M1×C2+M2×C2=(M1+M2)×C M1 C1 C-C2 C (C-C2)÷(C1-C)=M1÷M2 M2 C2 C1-C 利润问题 定价=进价×(1+利润率) 利润=售价-进价 利润率=利润÷进价折扣=售价÷定价 四大必杀技:方程法、特值法(没有告诉价格或数量)、 鸡兔同笼(打折问题)、十字相乘法(两次不同价格卖出同一商品) 几何问题 面积公式:三角形S=(a×h)÷2 梯形=(a+b)×h÷2 圆的周长=2πr 圆的面积 S=πr2 扇形面积 =nπr2 ÷360=Lr÷2 立体几何:球体表面积=4πr2 圆柱体表面积=2πr2 +2πrh 球的体积=4/3πr3 圆柱体=πr2h 圆锥体=1/3πr2h 牛吃草问题 原有草量=(牛头数-每天草涨量)×天数 牛数1×吃草时间1-牛数2×吃草时间2 草的增长速度= 吃草时间1-吃草时间2 排列组合与年龄问题 排列:从N个元素中任意拿M个(M≤N),按照一定的顺序排成一列,与顺序有关 A33=3×2×1=6 A55=5×4×3×2×1=120 组合:从N个元素中任意拿M个(M≤N),组成一组。与顺序无关 C33= C53= 排列组合五大经典技巧(缺一不可用乘法,可以缺少用加法) ① 特殊优先法:题目特征表述为一个或几个元素在指定的位置或不在指定的位置。 例题 一次会议某单位请了10名专家,订了10个房间,一层5间,二层5间,专家中4人要求住二层,3人要求住一层,其余住任意一层都行,。问满足他们的条件且每人一间房,有多少种不同的安排方案? 解答 先从二楼的5间房中选出4间给有要求的4个专家,再从一楼选出3个房间给有要求的3个专家,剩下的3间房给剩下的3个人,因为没有说那间房固定给某个人,所以是要相乘A54×A53×A33=43200 ② 捆绑法:就是将几个人或物体捆绑在一起,它解决的问题是相邻问题,题目表述为要求某两个或几个物体相邻,求符合要求的种数。 解题思路:对于某几个元素要求相邻的问题,可先将相邻的元素捆绑在一起,看做一个单独的元素(组),与其他元素排列,然后再对相邻的元素(组)内进行排列。 例题 某市计划在6月上旬组织5个单位参观,其中一个单位由于人数较多,需要连续参观2天,其他4个单位参观一条,每天最多只能安排一个单位参观,共有多少种安排 解答 可以把连续参观的2天看做一个元素,与剩下的8天形成9个元素,这5个单位从这9个元素中选5个进行参观A95=9×8×7×6×5=15120 ③ 插空法 题目表述为要求某两个或几个人或物体不相邻,问符合要求的种数。解题思路:对于某几个元素不相邻的排列问题,可先将其他元素排列好,然后再将不相邻的元素,在已经排列好的元素之间及两端的空隙之间插入即可。 例题 自来水公司计划在下周7天内选2天停水,停水的两天不相邻,问有几种方案 解答 不停水的有五天 ¤ ¤ ¤ ¤ ¤形成六个空,也就是在6个空中插入2天停水C62=15 ④ 插板法 题目表述为一组相同的元素分成若干组,要求每组至少一个元素。解题思路:将比所需要分组数目少1的插板元素之间形成分组,假设M个元素,分成N组,方法为C(M-1,N-1) 插板法的三个要件:相同元素分配;每组至少分一个;所分组是不相同的。缺一不可。 例题 30份报纸发给3个部门,每个部门至少发9份,问有多少种不同的方法。 解答 枚举法:10、10、10一中情况,9、9、12C31三种情况,9、10、11有A33六种情况总情况1、3、6共10种情况插板法:先给每个部门发8份报纸,剩下30-3×8=6份报纸,将剩下的6份报纸发给3个部门,每个部门至少一份,方法为C52=10 ⑤ 反面(最不原则):题目表述为完成排列的组合分裂情况很多,依赖枚举不能完成或非常复杂。 解题思路:考虑反面情况,考虑发只需要用总数减去反面情况就可以了。 例题 要从3男2女中安排2人周日值班,至少有一个女人参加,有多少种不同的方法 解答 反面考虑,任意2人的方法有C52=10种,其中不符合要的的安排是2人全是男的,方法为C32=3,因此符合要求的为10-3=7种 四大模型 错位排列:题目符合错位排列模型(即欧拉错装信封问题),熟记元素个数1——6的错位排列数分别是0、1、2、9、44、265,递推公式Dn=(n-1)(Dn-2+Dn-1) 例题 相邻的4个车位中停了4个不同的车,现在将车开出后在挺入这4个车位,要求4个车都不能停在原来的车位中,有多少种方式?根据公式4对应着9,就是9种。 圆周排列:题目表述为N个元素组成圆周,即环形排列问题。N个元素排成一圈A= 示例:6个人排成一圈等于A55=5×4×3×2×1=120 多人传球:题目表述为传球或和传球相关的问题。M个人传N次球即X=,则与X最近的整数是“传给非自己的某人”的方法数,X第二接近的是传给自己的方法数。 例题 4人传球玩,要求每人接球后,再转给别人,甲先发球,作为第一次传球,若第5次传球后,球又回到了甲,共有多少种传球方式? 解答 代公式X=,第一接近的整数是61,是传给非自己的,第二个接近的整数60就是传给自己的,所以是60. 比赛问题:题目涉及多个文物比赛场次的问题。 淘汰赛:仅需决出冠亚军 比赛场次是:N-1 需决出1234名 比赛场次是:N 循环赛:单循环 比赛场次:C=N2 任意两支队伍打一场比赛 双循环 比赛场次:A=N2 任意两支队伍打两场比赛 年龄问题 ① 随着时间的推移,两人年龄的会增加,且增加的数量相等,即年龄差不变 ② 随着年龄的增加,两人的年龄倍数关系也会发生变化,且会变小 例题 兄弟两的年龄之和是35,当哥哥向弟弟现在这样大时,弟弟的年龄恰好是哥哥年龄的一半,则哥哥今年几岁? A20 B21 C23 D22 解答 哥哥 弟弟 年龄和 根据年龄差不变可以得出:根据年龄差不变可以得出 现在 X Y X+Y=35 X-Y=Y-Y/2,X=1.5Y则有X+Y=1.5Y+Y=35,Y=14,X=21. 某年 Y Y/2 向这样比较简单的也可以用代入法 例题 甲乙两人年龄不等,当甲像乙现在这么大时,乙8岁,当乙像甲现在这么大时,甲29岁,问今年甲的年龄是多少? A22 B34 C36 D42 解答 甲 乙 根据年龄差不变有,X-Y=Y-8=29-X,容易看出8、Y、X、29构成 现在 X Y 等差数列,因此公式为(29-8)÷3=7,X=22,Y=15.遇到这样的问 时间1 Y 8 题,弄成一个公式三段法,本质是四项等差数列,题干中的两个 时间2 29 X 数分别首尾,两个人物放中间,利用等差数列公差即可解出来。钟表问题: ① 时钟一圈是3600,时针每小时走300,分针每小时走3600,时针分针每小时相差3300 ② 时针每分钟走0.50,分针每分钟走60,时针分针每分钟相差5.50 11的倍数,一般是追及问题的答案 ③ 分针的速度是时针的12倍,时针的速度是分针的1/12 容斥问题 二元容斥: 涉及到两个集合的容斥原理的题目相对比较简单,可以按照下面公式代入计算: 满足条件1个数+满足条件2个数-同时满足1和2的个数=总数-都不满足1和2的个数。
展开阅读全文

开通  VIP会员、SVIP会员  优惠大
下载10份以上建议开通VIP会员
下载20份以上建议开通SVIP会员


开通VIP      成为共赢上传

当前位置:首页 > 考试专区 > 公务员考试

移动网页_全站_页脚广告1

关于我们      便捷服务       自信AI       AI导航        抽奖活动

©2010-2026 宁波自信网络信息技术有限公司  版权所有

客服电话:0574-28810668  投诉电话:18658249818

gongan.png浙公网安备33021202000488号   

icp.png浙ICP备2021020529号-1  |  浙B2-20240490  

关注我们 :微信公众号    抖音    微博    LOFTER 

客服