收藏 分销(赏)

婴童行业经销商多品牌有效经营.doc

上传人:仙人****88 文档编号:8925164 上传时间:2025-03-08 格式:DOC 页数:9 大小:281.50KB 下载积分:10 金币
下载 相关 举报
婴童行业经销商多品牌有效经营.doc_第1页
第1页 / 共9页
婴童行业经销商多品牌有效经营.doc_第2页
第2页 / 共9页


点击查看更多>>
资源描述
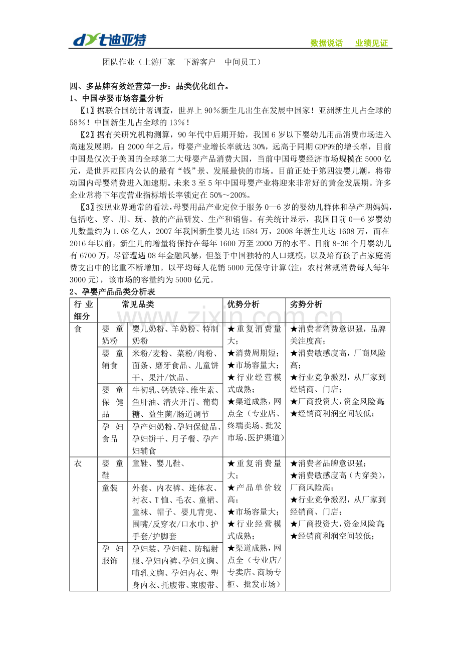
数据说话 业绩见证 婴童行业经销商多品牌有效经营 ——夏志标于某专业婴童用品企业《总经理训练班》培训课卷缩写 一、百态经销商 这是我的公司吗 公司成立至今,手上代理或分销的牌子,从1、2个,到10个、20个,甚至上百个…… 库房越租越大、车辆越买越多,人员也是越招越多,辖区也是越拓越宽…… 销量也年年在增,可年底一算帐,却发现一年忙到头,赚不了几个钱…… 手上的资金是越投越多,库存货也越积越大,门店走货却“不尽人意”…. 眼看着当地同行发展越来越快,自己却还在“蚂蚁爬行”…… 经常夹在厂家和婴童店之间,厂家质问为什么没销量,门店抱怨不好卖,真是地道的一块“夹心饼干”…… 当业绩增长速度慢时,我们首先想到的手下的人不行,同时又感觉手上的牌子是不 是没接好,再感觉接的牌子如果多点,就是靠老客户带着卖,也能增量…… 正常?——是企业都有“病” 困惑?——有时候累了,想想干脆“关”掉算了; 或者干脆别做大,反正我也没想赚什么大钱; 无助?有没有良药?——你就是良药!俗话说“久病成良医”! 其实,最应该反思、调整的是自己手上多品牌怎样有效盘活!!! 二、公司经营的根本目的 投资做生意,就是为了赚钱!这是所有生意人的目的,可不是所有投钱去开商贸公司的人都能达成目的; 企业经营根本目的: 顾客满意(店老板满意?消费者满意?员工满意?厂家满意?) 合理利润(费用预算与控制、争取门店销售积极性、争取上游厂家支持、争取员工发挥效益) 三、突破可怕的思维定势! 别把自己公司不当回事! 经常接触到一些经销商,嘴边挂着“无所谓,反正现在吃喝还是没问题的,不要让自己太累了”,“我也不是做生意的料,能做多大算多大”,这是气话?还是心里话?问题是气话说多了,就会成为习惯,时间长了就成了一种思维定势,也许连自己都没意识到! 当你越把自己公司当回事,员工、门店老板、厂家也才会把你公司当回事! 逆水行舟,不进则退! 职业化是经销商唯一出路——职业化的老板,职业化的公司 20年前投资赚钱靠胆子 10年前投资赚钱靠关系 现在投资赚钱靠脑子——整合资源 (人、财、物、人脉、渠道等) 团队作业(上游厂家 下游客户 中间员工) 四、多品牌有效经营第一步:品类优化组合。 1、中国孕婴市场容量分析  〖1〗据联合国统计署调查,世界上90%新生儿出生在发展中国家!亚洲新生儿占全球的58%!中国新生儿占全球的13%! 〖2〗据有关研究机构测算,90年代中后期开始,我国6岁以下婴幼儿用品消费市场进入高速发展期,自2000年之后,母婴产业增长率就达30%,远高于同期GDP9%的增长率,目前中国是仅次于美国的全球第二大母婴产品消费大国,当前中国母婴经济市场规模在5000亿元,是世界范围内公认的最有“钱”景、发展最快的市场。目前正处于第四波婴儿潮,将带动国内母婴消费进入加速期。未来3至5年中国母婴产业将迎来非常好的黄金发展期。许多企业常将下年度营业指标增长率锁定在50%~200%。 〖3〗按照业界通常的看法,母婴用品产业定位于服务0—6岁的婴幼儿群体和孕产期妈妈,包括吃、穿、用、玩、教的产品研发、生产和销售。有关统计显示,我国目前0—6岁婴幼儿数量约为1.08亿人,2007年我国新生婴儿达1584万,2008年新生儿达1608万,而在2016年以前,新生儿的增量将保持在每年1600万至2000万的水平。目前8-36个月婴幼儿有6700万,尽管遭遇08年金融风暴,但鉴于中国独特的人口规模,以及培育孩子占家庭消费支出中的比重不断增加。以平均每人花销5000元保守计算(注:农村常规消费每人每年3000元),该市场的容量约为5000亿元。  2、孕婴产品品类分析表 行业细分 常见品类 优势分析 劣势分析 食 婴童奶粉 婴儿奶粉、羊奶粉、特制奶粉 ★重复消费量大; ★消费周期短; ★市场容量大; ★行业经营模式成熟; ★渠道成熟,网点全(专业店、终端卖场、批发市场、医护渠道) ★消费者消费意识强,品牌关注度高; ★消费敏感度高,厂商风险高; ★行业竞争激烈,从厂家到经销商、门店; ★厂商投资大,资金风险高; ★经销商利润空间较低; 婴童辅食 米粉/麦粉、菜粉/肉粉、面条、磨牙食品、儿童饼干、果汁/饮品、 婴童保健品 牛初乳、钙铁锌、维生素、鱼肝油、清火开胃、葡萄糖、益生菌/肠道调节 孕妇食品 孕产妇奶粉、孕妇保健品、孕妇饼干、月子餐、孕产妇辅食 衣 婴童鞋 童鞋、婴儿鞋、 ★重复消费量大; ★产品单价较高; ★市场容量大; ★行业经营模式成熟; ★渠道成熟,网点全(专业店/专卖店、商场专柜、批发市场) ★消费者品牌意识强; ★消费敏感度高(内穿类),厂商风险高; ★行业竞争激烈,从厂家到经销商、门店; ★厂商投资大,资金风险高; ★经销商利润空间较低; 童装 外套、内衣裤、连体衣、衬衣、T恤、毛衣、童裙、童袜、帽子、婴儿背兜、围嘴/反穿衣/口水巾、护手套/护脚套 孕妇服饰 孕妇装、孕妇鞋、防辐射服、孕妇内裤、孕妇文胸、哺乳文胸、孕妇内衣、塑身内衣、托腹带、束腹带、妈妈包 住 童床 童床、摇椅、摇篮 ★市场容量较大; ★产品单价较高; ★消费者对品牌关注度低; ★行业竞争较小,新厂商发展空间大; ★经销商利润空间较高; ★重复频率低; ★消费周期长; ★厂商投资大,资金风险高; ★行业经营模式不成熟; ★渠道不成熟,厂商培育市场成本高; 儿童家具 餐椅、桌椅、儿童柜、儿童家具套装 婴童家纺 床卧套装、床垫床围、床单被罩、宝宝枕、睡袋、毛毯、抱被、凉席、蚊帐 行 婴童出行用品 手推车、三轮车、扭扭车、学步车、自行车、电动车、安全座椅、滑板车 ★产品单价较高; ★消费者对品牌关注度低; ★行业竞争较小,新厂商发展空间大; ★经销商利润空间较高; ★重复频率低; ★消费周期长; ★厂商投资大,资金风险高; ★行业经营模式不成熟; ★渠道不成熟,厂商培育市场成本高; 用 婴童哺喂用品 奶瓶、奶嘴、安抚奶嘴、学饮杯、牙胶、奶粉盒、奶瓶奶嘴刷、幼儿餐具、食物调理器、奶瓶夹、奶瓶清洁剂、保温桶/袋、哺喂礼盒套装、哺喂配件 ★市场容量较大; ★消费者对品牌关注度逐步增强; ★行业竞争相对较小,新厂商发展空间大; ★厂商利润空间较高; ★重复频率低(奶嘴除外); ★消费周期较长; ★行业经营模式不成熟; ★渠道不成熟,厂商培育市场成本高; 婴童洗浴用品 沐浴露、洗发水、婴儿皂、牙刷牙膏、浴盆/浴床、浴巾/毛巾/浴袍、水温计、洗澡椅、洗澡海绵、梳刷组 ★重复消费量大; ★市场容量大; ★行业经营模式成熟; ★渠道成熟,网点全(专业店、终端卖场、批发市场) ★消费者品牌意识强; ★消费敏感度高,厂商风险高; ★行业竞争激烈,从厂家到经销商、门店; ★厂商投资大,资金风险高; ★经销商利润空间较低; 婴童护肤用品 润肤乳液、润肤油/露/霜、润唇膏、鼻腔润洁、护臀、防晒、袪痱、防蚊、袪奶癣、爽身粉 婴童防尿用品 纸尿裤/尿不湿、可洗尿布、柔湿巾、尿裤外罩、座便器、隔尿垫巾、 婴童洗涤用品 婴儿洗衣液、衣物柔顺剂、消毒液 婴童健康安全用品 体温计、喂药器、吸鼻器、安全别针、指甲钳、理发器、体重身高计量器、退热贴、创可贴、儿童垫 婴童电器用品 监控器、测试仪、监护器、消毒锅、暖奶器、胎心仪、胎教仪、加湿器、电子用品 孕妇护理用品(哺育) 吸乳器、防溢乳垫、乳头护罩、喂乳枕、催乳仪 ★市场容量较大; ★消费者对品牌关注度逐步增强; ★行业竞争相对较小,新厂商发展空间大; ★厂商利润空间较高; ★重复频率低(奶嘴除外); ★消费周期较长; ★行业经营模式不成熟; ★渠道不成熟,厂商培育市场成本高; 孕妇护理用品 孕妇口腔护理用品、孕妇洗护用品、孕妇美容护肤用品、妊娠纹霜用品、孕妇卫生用品、 ★重复消费量大; ★市场容量大; ★行业经营模式成熟; ★渠道成熟,网点全(专业店、终端卖场、批发市场) ★消费者品牌意识强; ★消费敏感度高,厂商风险高; ★行业竞争激烈,从厂家到经销商、门店; ★厂商投资大,资金风险高; ★经销商利润空间较低; 育 婴童教育 儿童书籍、儿童影音、胎教产品、育儿指导 乐 婴童玩具 亲子教具、积木类、拼板拼图类、推拉玩具、娃娃类、布类玩具、电动模型类、填充式玩具、乐器/音乐类 ★重复消费量大; ★市场容量大; ★渠道成熟,网点全(专业店、终端卖场、批发市场) ★消费者品牌意识强; ★行业竞争激烈,从厂家到经销商、门店; 孕婴机构 月子护理、月嫂公司、月子会馆、母婴俱乐部、孕婴童摄影 婴童纪念品 胎毛笔、胎发章、胎毛绣、手脚印、成长纪念册 讯 孕婴杂志 《时尚育儿》、《妈咪宝贝》、《孕婴世界》 行业展会 时尚育儿婴童展、京正婴童展、杭州婴童展 3、品类优化组合前提——“知己知彼,百战不殆” 如此巨大的市场容量与潜力,经销商手上做的品类是越多越好?还是越少越好?标准尺度在哪?充分市场调研和行业分析才是真正做好“品类优化组合”的前提。 合理分析自己和主要竞争对手(当地2-3个主要竞品) 我公司实际状况分析 当地主要竞品概况分析 代理主要品牌 品类归属 门店数量 09年销售额 实力(人员/流动资金/管理) 品牌名 门店数量 09年销售额 经销商(主要分销商)名称 经销商实力(人员/资金/管理) A a b B a b C a b 合理分析本省/市目标消费群(按所代理的主要品牌分类 或 计划启动的品类市场分析) 代理品牌名称 所属年龄段(√) A、0-6岁儿童 B、7—12岁儿童 儿童数量 未来3-5年新生儿出生增长率 主要购买人群 属性:如父母等 年龄 职业 经济状况(收入) 消费层次 消费者(购买者)主要关注点 品牌知名度 (第 位) 质量(安全性) (第 位) 价格 (第 位) 外观(款式) (第 位) 其它(具体说明) 实例:天使投资人、前五星电器董事长:汪建国 2009年2月17日,百思买最终以3.69亿美元(约25亿元人民币)全资收购五星电器。 五星电器在与百思买合作时,百思买提出做一个顾客购买行为调查,预算300万美元。汪不同意:“太贵了,恐怕我现在就可以告诉你影响家电消费者三个因素:价格、服务、质量。”百思买尽力说服汪建国,最后提出调查费用由百思买总部而非五星电器承担。 调查结果大出汪建国意料:影响顾客的首要因素是顾客对接待自己的员工的信任程度。“原来顾客调查这么重要。”汪说。他把这一经验应用到了他的新领域中,“孩子王”开业前,召开了20多场顾客座谈会,地产销售也如法炮制,效果良好。同时,汪在五星电器时建立的ERP系统都已复制到他的投资项目中,连锁项目信息平台共享。 4、品类优化组合原则 中国婴童市场地域范围广、各地市场发展不均衡、消费观念/能力/习惯差距大、渠道结构差异大,如何真正做到“品类优化组合”、控制经营风险,各地经销商应活学活用以下“六项基本原则”: 原则一:“顾客需求”原则 原因 只有去卖市场上有消费基础、顾客需要的产品或者有潜在需求的产品才能产生销量,也才能持续经营; 怎样做 根据当地顾客需求(潜在/显性)选定主推品类或开发新品类; 略 略 略 略 经销商心态与现状分析 很多经销商在做客情维护、网点开发、促销活动,结果效果不理想; 很少经销商关注品类/品项推广策略,只是在销售过程中感觉哪个牌子、哪些单品好卖; 原则二:“避实就虚竞争”原则(差异化) 原因 当你手上代理的品牌在同品类中不是强势品牌时,为促进销量增长,必须找到对手的“薄弱点”,其中包括产品线、定位差别、销售网点、销售手段等; 怎样做 略 经销商心态与现状分析 经销商普遍认为这些是厂家的事,厂家安排什么促销,我照做就行,从而造成很多促销手段因为无法刺激到“顾客”而“花钱买吆喝”,产生不了实效; 经销商也许受自身人力资源限制,老板手上牌子太多,无暇顾及到具体产品上,而下面的人员又不具备能力,只好是“店里要什么,我就进什么,店里卖不动,我也没办法”。 原则三:“聚焦”原则 原因 发展中的经销商综合实力是有限的(老板精力、人才配置、资金、渠道、管理等),所以 不能四处开花,到处接牌。而且不同品类的运作模式“虽然大同,但还是有小异”,渠道 也不完全相同,如果“哺喂用品”经销商去接了个童装品牌,而当地业态格局是“婴童 童装店”+“食品用品店”,就等于是要开发全新渠道,资金、人才是否具备? 怎样做 集中精力在1-2个品类市场,做深做透市场;(根据原则一、二确定) 略 略 略 经销商心态与现状分析 ★只要厂家政策好,支持大,有铺底,不管什么牌我都接下来,反正我少进点货就行。 ★人家王老板去年接了个奶粉品牌,赚了不少钱,看来我也得去做一做。 ★反正不能让同行的这牌子接走了,哪怕我接过来放着也行。 原则四:单品类数一数二原则 原因 发展中经销商,当综合实力短期内无法做到足够强大时,必须在单品类中做到老大或老二才能在一个市场上有发言权,才能影响到下游门店和厂家,赢得政策之外的特殊支持,从而争取更大利润空间和发展空间,形成持续赢利; 怎样做 在当地某一个或两个品类中做成领头羊(经营方向); 略 略 略 经销商心态与现状分析 在一个品类中我要保持几个品牌的平衡,不能把精力都放在一个牌子身上,不然哪天厂家把我一脚踹开,我不是等于白干了? 我也想这么去做,毕竟我公司的业绩会有稳定的保障,可是我手上没有强势品牌; 原则五:独家经营原则 原因 独家经营一个品牌,有利于经销商结合自身资源,放开手脚推广,从而更容易起量,尤 其是弱势新品牌。 怎样做 对于正在合作的品牌,原则上独家经营为好。 略 略 经销商心态与现状分析 ★厂家现在不支持我,我就看着卖吧,能卖多少算多少。 ★做品牌代理,资金等方面压力大,我还是看门店需要,有下单再到别家调货,没什么风险,有一单是一单。 原则六:经营独家原则 原因 各品牌都有自身的个性特点(优缺点),看起来高端牌子、中档牌子、低端牌子都接在手, 既能把消费者“一网打尽”,又能重复利用渠道资源,但是经销商在人才配置、渠道关系、 资金等不足情形下,“散打”=“失败”。 而且“经营独家”,能够赢得厂家最大限度支持,也能让公司现有人员走向“专业化”,而不是让现有业务员或后勤人员在接触过多品牌时,因无法兼顾而“赶鸭子上架”,哪个牌子都做不好。 怎样做 一个品类经营一个品牌。 略 略 经销商心态与现状分析 ★高端牌子、中档牌子、低端牌子都接在手,既能把消费者“一网打尽”,又能重复利用渠道资源; ★同类不同牌,各个厂家都不敢拿我怎么样。 5、品类划分标准 品类划分 符合条件 主推品类 略 略 辅助品类 略 略 五、多品牌有效经营第二步:品牌优化组合。 1、主推品类中现合作品牌优化组合 品类划分 符合条件 主推品牌 略 略 略 辅助品牌 略 略 略 2、辅助品类中现合作品牌优化组合 品类划分 符合条件 主推品牌 略 略 略 辅助品牌 略 略 略 1、 接新牌原则 主要条件 方法 ▲经销商自身流动资金充足,保证在***万以上; 一听:略 ▲经销商自身人力充足,有指定人员或专人负责; ▲新牌能充分借力现有渠道资源,且事先经过渠道主要门店的认可和接受; 二看:略 ▲新牌归属主推或辅助品类范围; ▲新牌厂家经营方向明确、市场支持力度较大、且在其它区域形成稳定销售、厂家诚信度及产品质量稳定; 三考察:略 ▲新牌与老品牌在产品定位互补、产品结构齐全; 六、合理配置公司现有资源 夏志标老师。 “2007中国十大营销策划专家”、“第三届中国杰出管理专家”、“2006长三角十大杰出营销策划人”、首届“世界温商温州十大营销人”等荣誉。从事营销工作13年。近年来专注孕婴行业营销咨询服务,为客户取得积极成效。 现任中国管理科学研究院研究员、中国品牌研究院研究员、温州中小企业促进会副会长、温州市场营销协会副会长兼咨询专业委员会会长、温州迪亚特企业管理有限公司总经理兼首席营销咨询师。《中国营销传播网》、《全球品牌网》、《博锐管理在线》、《销售与市场》等多家专栏作者。曾经接受《温州商报》、《浙商》杂志等媒体采访。
展开阅读全文

开通  VIP会员、SVIP会员  优惠大
下载10份以上建议开通VIP会员
下载20份以上建议开通SVIP会员


开通VIP      成为共赢上传

当前位置:首页 > 包罗万象 > 大杂烩

移动网页_全站_页脚广告1

关于我们      便捷服务       自信AI       AI导航        抽奖活动

©2010-2026 宁波自信网络信息技术有限公司  版权所有

客服电话:0574-28810668  投诉电话:18658249818

gongan.png浙公网安备33021202000488号   

icp.png浙ICP备2021020529号-1  |  浙B2-20240490  

关注我们 :微信公众号    抖音    微博    LOFTER 

客服