收藏 分销(赏)

山谷蓝&泰科曼贸易公司能力素质指标评价标准.docx

上传人:pc****0 文档编号:8899688 上传时间:2025-03-07 格式:DOCX 页数:5 大小:17.46KB 下载积分:10 金币
下载 相关 举报
山谷蓝&泰科曼贸易公司能力素质指标评价标准.docx_第1页
第1页 / 共5页
山谷蓝&泰科曼贸易公司能力素质指标评价标准.docx_第2页
第2页 / 共5页


点击查看更多>>
资源描述
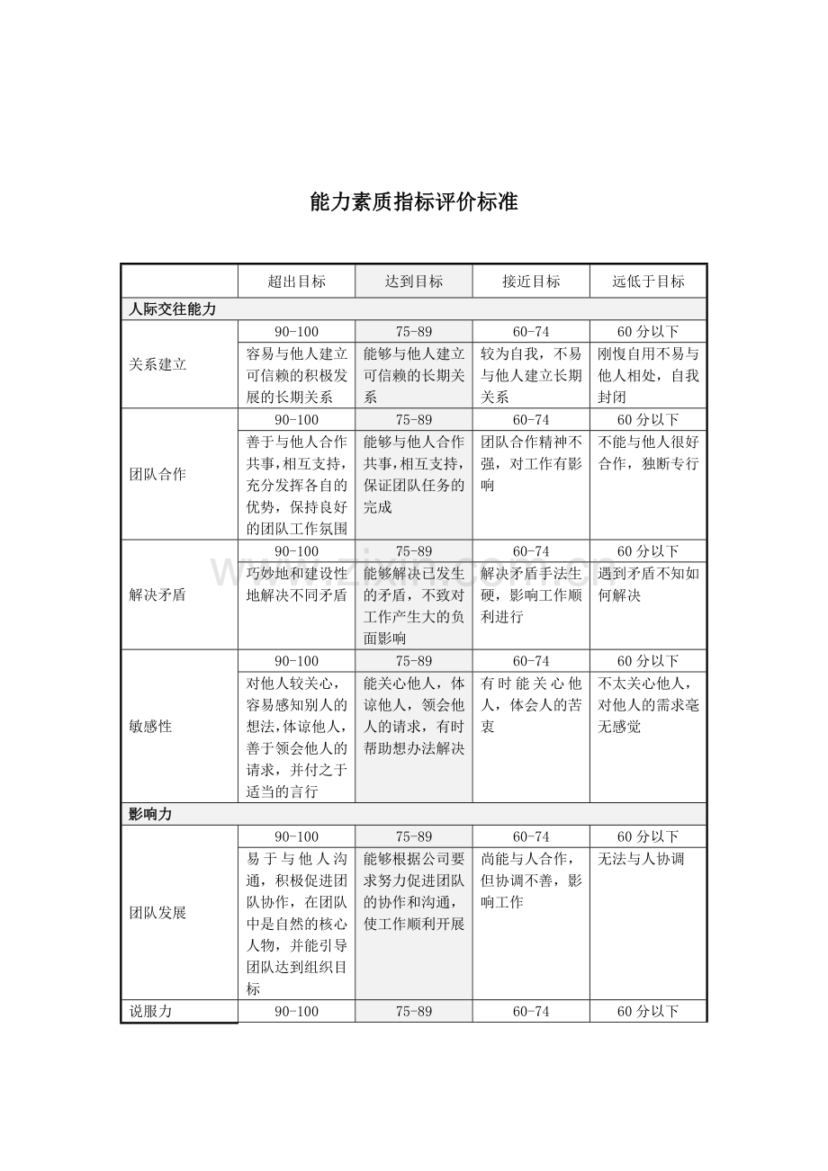
能力素质指标评价标准 超出目标 达到目标 接近目标 远低于目标 人际交往能力 关系建立 90-100 75-89 60-74 60分以下 容易与他人建立可信赖的积极发展的长期关系 能够与他人建立可信赖的长期关系 较为自我,不易与他人建立长期关系 刚愎自用不易与他人相处,自我封闭 团队合作 90-100 75-89 60-74 60分以下 善于与他人合作共事,相互支持,充分发挥各自的优势,保持良好的团队工作氛围 能够与他人合作共事,相互支持,保证团队任务的完成 团队合作精神不强,对工作有影响 不能与他人很好合作,独断专行 解决矛盾 90-100 75-89 60-74 60分以下 巧妙地和建设性地解决不同矛盾 能够解决已发生的矛盾,不致对工作产生大的负面影响 解决矛盾手法生硬,影响工作顺利进行 遇到矛盾不知如何解决 敏感性 90-100 75-89 60-74 60分以下 对他人较关心,容易感知别人的想法,体谅他人,善于领会他人的请求,并付之于适当的言行 能关心他人,体谅他人,领会他人的请求,有时帮助想办法解决 有时能关心他人,体会人的苦衷 不太关心他人,对他人的需求毫无感觉 影响力 团队发展 90-100 75-89 60-74 60分以下 易于与他人沟通,积极促进团队协作,在团队中是自然的核心人物,并能引导团队达到组织目标 能够根据公司要求努力促进团队的协作和沟通,使工作顺利开展 尚能与人合作,但协调不善,影响工作 无法与人协调 说服力 90-100 75-89 60-74 60分以下 能够表述自己的主张、论点及理由,比较容易的说服别人接受某一看法与意见 能说服下级、同事、上级接受某一看法与意见 说服别人比较困难 无法说服别人,或咄咄逼人,或逃避退让 应变能力 90-100 75-89 60-74 60分以下 待人处世很灵活,善于审时度势,很容易适应岗位、职位或管理的变化所带来的冲击,并能顺应其变化很快适应环境,取得主动 待人处世较灵活,能够根据公司要求,认可公司变化所带来的冲击,并能顺利的完成转变 对公司的变化或角色的转变不太适应,工作开展有困难 待人处世刻板,适应性差 影响能力 90-100 75-89 60-74 60分以下 能积极影响他人的思维方式和发展方向 能以自己积极的言行带领大家努力工作 有时能影响他人 对他人几乎无影响力 领导能力 评估 90-100 75-89 60-74 60分以下 能合理评价他人的技能和绩效,使下属心服口服,并能使下属明确努力方向 能较为合理的评价他人的技能和绩效,指出其不足 能够按公司要求对他人作评估 无法正确评估他人 反馈和培训 90-100 75-89 60-74 60分以下 善于了解下属需要,通过一对一的反馈和培训以帮助他人成长和发展 能够根据实际情况,通过培训和反馈帮助他人成长和发展 不能很好的利用反馈和培训的手段 对下属的工作无反馈和培训 授权 90-100 75-89 60-74 60分以下 善于分配工作与权力,并能积极传授工作知识,引导部属完成任务 能够顺利分配工作与权力,有效传授工作知识,完成任务 欠缺分配工作、权力及指导部属之方法,任务进行偶有困难 不善分配工作与权力,缺乏指导员工的方法,内部时有不服怨言 激励 90-100 75-89 60-74 60分以下 了解他人的需求,善于引导下级积极主动地工作,用奖励和表彰等方式提高积极性,并使员工积极努力地工作 有制度,能够利用奖励和表彰等方式提高员工积极性 有一定的制度,但不能充分发挥作用,无改进措施,员工积极性不高 工作主要靠命令与指示 建立期望 90-100 75-89 60-74 60分以下 善于与员工沟通,给下属订立明确合理的工作目标和标准并建立合理的期望 能够与员工沟通,给下属订立明确的期望目标和标准 能够给下属订立工作标准和分配任务 无法给员工建立期望 责任管理 90-100 75-89 60-74 60分以下 能够充分与下属沟通,督导员工的工作进展及时反馈和培训,让下属对自己的工作担负责任 能够与下属沟通,注重过程管理,指导和协助员工完成任务 虽能与员工沟通但缺乏对员工的指导和协助 放任自流 沟通能力 口头沟通 90-100 75-89 60-74 60分以下 简明扼要,具有出色的谈话技巧,易于理解 抓住要点,表达意图,陈述意见,不太需要重复说明 语言欠清晰,但尚能表达意图,有时需反复解释 含糊其词,意图不明 倾听 90-100 75-89 60-74 60分以下 能够很好的倾听别人的倾述,很快明白倾述人的想法和要求 能够注意倾听,力求明白 能够倾听,有时一知半解 不注意倾听,常常不知对方所云 书面沟通 90-100 75-89 60-74 60分以下 表达清晰、简洁,易于理解,无可挑剔 几乎不需修改补充,比较准确的表达意见 文章不够通顺,但尚能表达清楚主要意图 文理不通,意图不清,需作大修改 判断和决策能力 战略思考 90-100 75-89 60-74 60分以下 能透过现象看本质,把握组织面临的挑战和机会,兼顾短期和长远目标 能够根据现状,了解组织面临的挑战和机会 主要忙于事务性工作,有时也会注意公司的前景和对策等问题 对公司的将来不太关心,也不注意工作上可能出现的机会和挑战 创新能力 90-100 75-89 60-74 60分以下 工作中能不断提出新想法、新措施,善于学习,注意规避风险,锐意求新,在工作中有较大创新 工作中能够努力学习,提出新想法、新措施与新的工作方法并有风险意识 按步就班,很少提出新想法、新措施与新的工作方法 因循守旧,墨守成规 解决问题的能力 90-100 75-89 60-74 60分以下 能迅速理解并把握复杂的事物,发现明确关键问题、、找到解决办法 问题发生后,能够分辨关键问题,找到解决办法,并设法解决 发生问题,能够去想解决办法,但有时抓不注关键 遇到问题,束手无策 推断评估能力 90-100 75-89 60-74 60分以下 对所做决策有良好的权衡和判断评估 大致能作出正确的判断和评估 对事物有大概的判断和评估,缺乏方法和手段,结果不能十分可信 对日常工作经常判断失误,耽误工作进程 决策能力 90-100 75-89 60-74 60分以下 善于确定决策时机,提出可行方案,合理权衡,优化选择,对困难的事处理果断得当 善于确定决策时机,提出可行方案,但在权衡、选择时偶有适当,大多数日常事务处理果断得当 能够确定决策时机,但很少提出可行方案,常求助于幕僚 遇事优柔寡断,缺乏主见 计划和执行能力 准确性 90-100 75-89 60-74 60分以下 能够按照计划严格执行,并确保在每个细节上减少差错 能按照计划执行,比较注意细节,偶有差错发生并能迅速改正 能大致按计划执行,不太注意细节,偶有差错发生 工作无计划,随意,常出差错 效率 90-100 75-89 60-74 60分以下 时间和资源的利用达到最佳,工作效率高,完成任务速度快,质量高,效益好 工作效率尚可,能分清主次,能够按时完成工作,基本保证质量 工作效率较低,需要别人帮助才能完成任务 工作不分主次、效率低,经常完不成任务 计划和组织 90-100 75-89 60-74 60分以下 具有极强的制定计划的能力,能自如的指挥调度下属,通过有效的计划提高工作效率,以最佳的结果为目的 能根据公司的要求,制定相应程序和计划,在权限范围内配置资源,明确目标和方针,以及确保供应的保障 制定计划和组织实施有难度,需要别人帮助方能进行 做事无计划,缺乏组织能力
展开阅读全文

开通  VIP会员、SVIP会员  优惠大
下载10份以上建议开通VIP会员
下载20份以上建议开通SVIP会员


开通VIP      成为共赢上传

当前位置:首页 > 包罗万象 > 大杂烩

移动网页_全站_页脚广告1

关于我们      便捷服务       自信AI       AI导航        抽奖活动

©2010-2026 宁波自信网络信息技术有限公司  版权所有

客服电话:0574-28810668  投诉电话:18658249818

gongan.png浙公网安备33021202000488号   

icp.png浙ICP备2021020529号-1  |  浙B2-20240490  

关注我们 :微信公众号    抖音    微博    LOFTER 

客服