收藏 分销(赏)

个别化学习活动方案6月.doc

上传人:s4****5z 文档编号:8898256 上传时间:2025-03-07 格式:DOC 页数:4 大小:46KB 下载积分:10 金币
下载 相关 举报
个别化学习活动方案6月.doc_第1页
第1页 / 共4页
个别化学习活动方案6月.doc_第2页
第2页 / 共4页


点击查看更多>>
资源描述
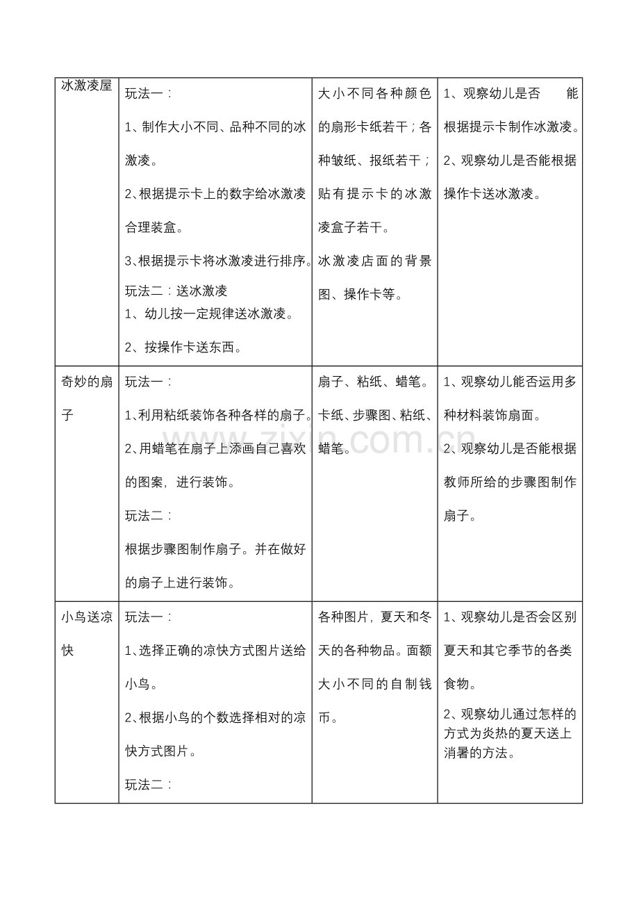
个别化学习活动方案 班级 中一班 日期 2014年6月 主题名称:火辣辣的夏天 活动名称 玩法 内容与材料 观察要点 夏日服装秀 玩法一: 幼儿根据教师提供各种材料,设计、装饰出各种环保服装。  玩法二: 随音乐模特进行服装展示秀。 各种废弃马夹袋,包装袋、蝴蝶结、皱纹纸、彩色即时贴、双面胶、胶水、剪刀等材料 鼓励幼儿自选材料,自由装饰、看谁创意电子最多。 谁捉的害虫多 玩法一: 知道瓢虫的星数:哪些是益虫,哪些是害虫? 玩法二: 根据各数字牌的提示,给瓢虫画星数,知道对称画。 塑封瓢虫、大树背景,各数字牌,勾线笔。 1、数数瓢虫的星数。   2、是否能根据各数字牌的提示, 给瓢虫画星数, 知道对称画。 娃娃去沙滩 玩法: 引导幼儿按照娃娃身上的数字标记寻找有相同数量、花纹的救生圈、水桶、太阳帽各一个送给娃娃到沙池里做游戏。 数个身上标有数字卡的娃娃,标有点数的水桶、太阳帽、救生圈若干 幼儿能否按照娃娃身上的数字标记寻找有相同数量、花纹的救生圈。 冰激凌屋 玩法一: 1、制作大小不同、品种不同的冰 激凌。 2、根据提示卡上的数字给冰激凌合理装盒。 3、根据提示卡将冰激凌进行排序。 玩法二:送冰激凌 1、幼儿按一定规律送冰激凌。 2、按操作卡送东西。 大小不同各种颜色的扇形卡纸若干;各种皱纸、报纸若干;贴有提示卡的冰激凌盒子若干。 冰激凌店面的背景图、操作卡等。 1、观察幼儿是否 能根据提示卡制作冰激凌。 2、观察幼儿是否能根据操作卡送冰激凌。 奇妙的扇子 玩法一: 1、利用粘纸装饰各种各样的扇子。 2、用蜡笔在扇子上添画自己喜欢的图案,进行装饰。 玩法二: 根据步骤图制作扇子。并在做好的扇子上进行装饰。 扇子、粘纸、蜡笔。卡纸、步骤图、粘纸、蜡笔。 1、观察幼儿能否运用多种材料装饰扇面。 2、观察幼儿是否能根据教师所给的步骤图制作扇子。 小鸟送凉快 玩法一: 1、选择正确的凉快方式图片送给小鸟。 2、根据小鸟的个数选择相对的凉快方式图片。 玩法二: 成功者去银行取得相应钱作为奖励。 各种图片,夏天和冬天的各种物品。面额大小不同的自制钱币。 1、观察幼儿是否会区别夏天和其它季节的各类食物。 2、观察幼儿通过怎样的方式为炎热的夏天送上消暑的方法。 知了 玩法一: 1、幼儿根据步骤图制作知了。 2、幼儿利用各种材料装饰知了,画上好看的图案。 玩法二: 观察图片,尝试按要求正确数数,进行数物匹配。 步骤图,知了图片。各色彩纸,记号笔。 1、观察幼儿是否能根据步骤图来制作知了。 2、观察幼儿的动手能力以及对美的感受力。 水世界 玩法一: 引导幼儿在瓶中注入不同容量的水进行排序;探索各种色彩的变化,体验探索的乐趣。 玩法二: 观察物体在水中的沉浮情况,并以相应图片进行粘贴记录。 梳子、扣子、乒乓球、火柴、铅笔等实物以及图片,两个水桶,水桶图片。 1、指导幼儿在活动中探索哪些东西是能在水中浮起来的哪些是会沉落的。 反馈与调整: 在《火辣辣的夏天》主题活动过程中,通过活动幼儿了解了许多夏天的特征,感受夏天太阳的火辣辣的同时,学习了一些避暑的方法等相关知识。通过幼儿与幼儿之间的“火辣辣的夏天”热烈讨论,他们会提出了好多种避暑方案,比如:穿凉快的衣服,吃冷饮,多游泳,打太阳伞,戴太阳镜等。针对幼儿提出的方案,我们开展了一系列的区域活动,学折纸扇、画水墨画、画西瓜、画夏天的衣服等等。我们引导幼儿观察西瓜、还未成熟的葡萄等夏天的瓜果,引发了幼儿感受夏天各种瓜果正在慢慢的成长、慢慢成熟,并引导幼儿用水墨画画出来,幼儿对水墨画十分感兴趣,纷纷拿起毛笔画出自己眼里观察到的瓜果。我们还和幼儿一起观察夏天人们身上的衣着有什么,引导幼儿装饰漂亮的裙子,不但提高了孩子的绘画装饰能力,还满足了孩子的审美意向。孩子们在一起观察夏天景色、一起动手制作夏天的用品、一起画一画自己看到的美景和好吃的雪糕,一起品尝冰凉的瓜水果、一起欣赏美丽的金鱼。通过这一系列的活动让幼儿感受夏天虽然是炎热的,但人们却有很多办法避暑、使自己凉快起来。 调整: 在下次区域“制作夏天的帽子”的活动中,我们会多投放些辅助的材料如:不同质地的纸、小零碎布、零碎纸张之类的东西,让幼儿在活动中尽情的发挥、创造。
展开阅读全文

开通  VIP会员、SVIP会员  优惠大
下载10份以上建议开通VIP会员
下载20份以上建议开通SVIP会员


开通VIP      成为共赢上传

当前位置:首页 > 包罗万象 > 大杂烩

移动网页_全站_页脚广告1

关于我们      便捷服务       自信AI       AI导航        抽奖活动

©2010-2025 宁波自信网络信息技术有限公司  版权所有

客服电话:0574-28810668  投诉电话:18658249818

gongan.png浙公网安备33021202000488号   

icp.png浙ICP备2021020529号-1  |  浙B2-20240490  

关注我们 :微信公众号    抖音    微博    LOFTER 

客服