收藏 分销(赏)

库存、销售、管理方案设计数据库以及模块设计.docx

上传人:xrp****65 文档编号:8877489 上传时间:2025-03-06 格式:DOCX 页数:45 大小:1.02MB 下载积分:10 金币
下载 相关 举报
库存、销售、管理方案设计数据库以及模块设计.docx_第1页
第1页 / 共45页
库存、销售、管理方案设计数据库以及模块设计.docx_第2页
第2页 / 共45页


点击查看更多>>
资源描述
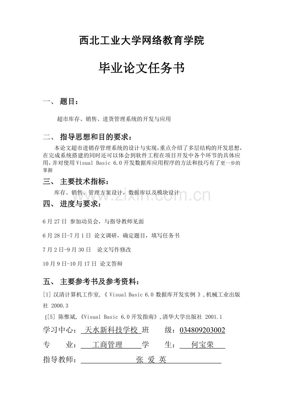
毕 业 论 文 西北工业大学网络教育学院 毕业论文任务书 一、 题目: 超市库存、销售、进货管理系统的开发与应用 二、 指导思想和目的要求: 本论文超市进销存管理系统的设计与实现,重点介绍了多层结构的开发思想,在完成系统搭建的同时还可以体会到软件工程在项目开发中各个环节的具体应用,并对使用Visual Basic 6.0开发数据库应用程序的方法和技巧有了更一步的掌握 三、 主要技术指标: 库存、销售、管理方案设计,数据库以及模块设计 四、 进度与要求: 6月27日 参加动员会,与指导教师见面 6月28日-7月1日 论文调研,确定题目,填写任务书 7月2日-9月30日 论文写作修改 10月9日-10月17日 论文答辩 五、 主要参考书及参考资料: [1] 汉清计算机工作室,《 Visual Basic 6.0 数据库开发实例 》,机械工业出版社 2000.3 [[5] 陈惟斌,《Visual Basic 6.0开发指南》,清华大学出版社 2001.1 学习中心: 天水新科技学校 班  级:034809203002 专  业:  工商管理 学  生:  何宝荣   指导教师:        张 爱 英         摘 要 本次毕业论文题目为超市进销存管理系统,主要目的是在超市进销存模块的基础上,对超市的经营、管理进行研究和探讨。 根据系统所需功能,决定以Windows XP 为开发平台,采用ACCESS做后台数据库,选择功能强大的VB 6.0为开发工具,利用软件工程思想和方法,总体上用结构化生命周期法进行系统分析和设计,采用快速原型法来实现系统。 本系统由进货管理模块、出库管理模块、销售管理模块、管理员模块等组成,对超市中的各种信息进行分类管理、统筹规划,功能较为全面。 关键词:超市、进销存管理、数据库、VB、ACCESS 目 录 摘要…………………………………………………………………………………I 目录…………………………………………………………………………………II 第一章 需求分析……………………………………………………………1 1.1 系统功能分析……………………………………………………………1 1.2 系统性能分析……………………………………………………………2 1.3 系统功能模块设计………………………………………………………2 1.4 数据流程图………………………………………………………………3 第二章 总体方案设计………………………………………………………6 2.1 系统设计概述……………………………………………………………6 第三章 数据库设计…………………………………………………………8 3.1 数据库需求分析…………………………………………………………8 3.2 数据库概念结构计………………………………………………………9 3.3 数据库逻辑结构计………………………………………………………12 3.4 数据库的生成与配置……………………………………………………14 3.5 创建应用程序结构………………………………………………………14 第四章 模块软件计……………………………………………………………16 4.1 开发业务逻辑处理组件…………………………………………………16 4.2 开发基本界面组件………………………………………………………30 4.3界面端应用程序设计……………………………………………………33 第五章 测试分析……………………………………………………………37 5.1强制变量声明……………………………………………………………37 5.2常见错误的避免…………………………………………………………37 参考文献…………………………………………………………………………… 39 致谢………………………………………………………………………………… 40 第一章 需求分析 1.1系统功能分析 1.1.1基本信息的维护 商品类型的建立与维护,包括商品类型的新建、修改和删除等。 商品基本信息管理:包括商品基本信息的新建、修改和删除等。 供货商信息管理:包括供货商信息的新建、修改和删除等。 管理员信息管理:系统管理员的添加、删除和修改密码等。 1.1.2 进货管理 商品进货信息管理:商品进货信息包括商品进货数量、单价、供货商等。商品进货管理功能完成进货信息登记、修改和删除等。 分类查看:可以根据商品类型来查看某种商品的进货情况。 更新库存:进货信息的变动直接关系到库存的变化。 进货分析:列出当前进货量最多的前几项商品和进货量最少的前几项商品。 库存分析:列出当前库存量最多的前几项商品和库存量最少的前几项商品。 1.1.3 销售管理 商品销售信息管理:商品销售信息包括商品销售数量、单价、统计日期等。商品销售管理功能完成销售信息登记、修改和删除等。 分类查看:可以根据商品类型来查看某种商品的销售情况。 更新库存:销售信息的变动直接关系到库存的变化。 销售分析:列出当前销售量最多的前几项商品和销售量最少的前几项商品。 1.1.4 报损管理 商品报损信息管理:商品报损信息包括商品报损数量、报损原因等。商品报损管理功能完成报损信息登记、修改和删除等。 分类查看:可以根据商品类型来查看某种商品的报损情况。 更新库存:报损信息的变动同样直接关系到库存的变化。 报损分析:列出当前报损量最多的前几项商品和报损量最少的前几项商品。 1.2系统性能分析 1.2.1多层结构设计 严格意义上的三层结构设计,其程序逻辑结构分为用户界面层、业务逻辑处理层和数据存储层。本系统采用的上有三层结构进一步扩展而成的多层结构。 1.2.2面向对象设计 在系统中将商品类型、商品等都封装成相应的类,同时每个类都有自己对应的集合类和操作类,从而再次提高了对数据库操作的安全性和程序的可扩展性。 1.2.3指导经营的功能 进销存管理系统并不仅仅能代替传统的书面操作,更重要的是它提供了信息分析的功能,只要单击一个按钮就可以查到目前销售最好的商品或是库存最多的商品,从而起到指导经营的作用。 1.3系统功能模块设计 按结构化程序设计思想,分析得出如下系统功能模块图: 超市进销存管理系统 商品类型管理系统 商品管理模块 供货商管理模块 商品进货管理模块 商品销售管理模块 销售分析模块 用户管理模块 操作员登入模块 添加商品类型 修改商品类型 删除商品类型 添加商品信息 修改商品信息 删除商品信息 登记进货信息 修改进货信息 删除进货信息 添加供货商 修改供货商 删除供货商 登记销售表 修改销售记录 删除销售信息 商品报损管理模块 登记报损信息 修改报损记录 删除报损记录 图1.1系统功能模块图 1.4数据流程图主界面 登入窗体 退出 成功 失败 商品类型管理 商品管理 商品进货管理 商品销售管理 商品报损管理 供货商管理 图1.2 商品类型管理 添加 修改 删除 图1.3 商品信息管理 添加 修改 删除 图1.4 商品进货管理 登记 修改 删除 图1.5 商品销售管理 登记 修改 删除 图1.6 商品报损管理 登记 修改 删除 图1.7 供货商管理 添加 修改 删除 图1.8 第二章 总体方案设计 主窗体 系统登入 退出登入 成功 失败 商品类型管理 商品管理 商品进货管理 商品销售管理 商品报损管理 供货商管理 添加商品类型 修改商品类型 删除商品类型 添加商品 删除商品 登记进货商品 删除进货商品 登记销售商品 修改进货商品 登记报损商品 修改报损商品 修改销售商品 添加供货商 删除供货商 删除报损商品 删除销售商品 修改供货商 修改商品 图2.1总体设计图 2.1系统设计概述 2.1.1 经济可行性分析 货物管理中节省人力,减轻的劳动强度。 降低成本及其他费用。 赶紧薄弱环节,提高工作效率。 提高数据处理的及时性和准确性。 2.1.2技术可行性分析 CPU PIII 800 RAM 64MB 硬盘 3G 网络协议 TCP/IP 打印机 windows98/windowsxp/windos2000支持的各类打印机 2.2代码设计 采用规划的格式和命名方式,层次分明,有条理,代码中附有程序注释,让人容易明白,可读性强。 2.3界面设计 界面设计美观,用户友好性强。 第三章 数据库设计 3.1数据库需求分析 3.1.1针对超市进销存管理系统,分别对采购部门、销售部门和库存保管部门进行详细的调研和分析,总结出如下的需求信息: 商品按类管理,所以需要有一商品类型信息。 商品必须属于一个商品类型。 如果一个商品类型存在商品,或存在下级商品类型,则该类型不可删除。 需要记录供应商品信息。 在涉及商品数量的地方,要给出相应的单位。 商品销售信息单中要包含登记商品销售数量、单价等信息。 在进货信息中要包含商品供应商等信息。 商品报损要有报损原因。 进货、销售、报损操作要有相应操作员信息。 只有管理员登录之后才可以使用系统。 默认的管理员不可以删除。 进货、销售、库存、报损信息都要可以添加、修改、删除、分类查找。 当进行进货、销售和报损操作后,能相应更新库存。 需要对进货、销售、库存、报损进行分析,总结热门商品。 3.1.2经上述系统功能分析和需求总结,考虑到将来功能的扩展,设计如下的数据项和数据结构: 商品类型信息,包括数据项有:商品类型编号、商品类型名称等。 商品信息,包括的数据项有:商品编号、商品名称、商品介绍、库存量等。 商品单位信息,包括单位编号、单位名称等。 供应商信息,包括供应商名称、介绍等。 进货信息,包括进货商品、数量、单位、单价、进货时间经手人等。 销售信息,包括销售商品、数量、单位、单价、登记时间等。 报损信息,包括报损商品、数量、单位、原因、登记时间等。 管理员信息,包括管理员账号、密码、是否是默认账号等。 3.2数据库概念结构设计 本系统根据以上的设计规划出的实体有:商品类型信息实体、商品信息实体、商品单位信息实体、供应商信息实体、进货信息实体、销售信息实体、报损信息实体和管理员信息实体。 各个实体具体的描述E-R图如下 商品类型信息实体E-R图 商品类型 商品类型号 商品类型名 备注 图3.1商品信息实体E-R图 商品 商品名称 商品编号 商品类型ID 库存量 图3.2单位信息实体E-R图 单位 单位编号 单位名称 图3.3供应商信息实体E-R图 供货商 供货商名称 供货商介绍 备注 供货商编号 图3.4进货信息实体E-R图 进货信息 供应商ID 商品ID 进货单价 进货时间 图3.5销售信息实体E-R图 销售信息 商品编号 登记日期 销售数量 卖出单价 图3.6报损信息实体E-R图 报损信息 商品编号 登记日期 报损数量 报损原因 图3.7管理员信息实体E-R图 管理员 是否默认用户 用户名 密码 图3.8 3.3数据库逻辑结构设计 首先将罪犯管理信息系统的数据库概念结构转化为Access数据库或SQL Server 2000数据库系统所支持的实际数据模型,即:数据库的逻辑结构。其各个表格的设计结果如下 数据表:商品类型信息表(MerchandiseType) 列名 数据类型 字段大小 必填字段 默认值 说明 MT_ID_N 自动编号 长整型 是 商品类型号,递增,主键 MT_Name_S 文本 15 是 商品类型名 MT_RemarkR 备注 是 “” 备注 表3.1 数据表:商品信息表(Merchandise) 列名 数据类型 字段大小 必填字段 默认值 说明 M_Id_N 自动编号 长整型 是 商品编号,递增,主键 M_Name_S 文本 80 是 商品名称 M_Introduce_S 文本 255 是 商品介绍 M_TypeId_N 数字 长整型 是 1 商品类型ID M_Storage_N 数字 长整型 是 0 库存量 M_UnitId_N 数字 长整型 是 1 单位编号 M_Remark_R 备注 是 “” 备注 表3.2 数据表:商品单位信息表(Unit) 列名 数据类型 字段大小 必填字段 默认值 说明 U_ID_N 自动编号 长整型 是 单位编号,递增,主健 U_NAME_S 文本 10 是 单位名称 表3.3 数据表:供应商信息表(Provider) 列名 数据类型 字段大小 必填字段 默认值 说明 P_Id_N 自动编号 长整型 是 供货商编号,主健 P_Name_S 文本 50 是 供货商名称 P_Introduce_S 文本 255 是 “” 供货商简介 P_Remark_R 备注 是 “” 备注 表3.4 数据表:进货信息表(Buy) 列名 数据类型 字段大小 必填字段 默认值 说明 B_ID_N 自动编号 长整型 是 进货ID,递增,主健 B_ProviderId_N 文本 长整型 是 供应商ID B_MerchandiseId_N 数学 长整型 是 商品ID B_StockDate_D 日期 短日期 是 Dare() 进货时间 B_Deliver_S 文本 20 是 送货人姓名 B_Consignee_S 文本 20 是 经手人姓名 B_Count_N 数字 长整型 是 0 购入量 B_StockPrice_N 数字 单精度型 是 0 进货单价 B_OperatorId_S 文本 20 是 操作员ID B_Remark_R 备注 是 “” 备注 表3.5 数据表:报损信息表(Dispose) 列名 数据类型 字段大小 必填字段 默认值 说明 D_ID_N 自动编号 长整型 是 报损编号,递增,主键 D_MerchandiseID_N 数字 长整型 是 商品ID D_RegDate_D 日期 短日期 是 Date() 登记日期 D_Count_N 数字 长整型 是 0 报损数量 D_Reason_S 文本 255 是 “” 报损原因 D_Operatorld_S 文本 20 是 操作员ID D_Remark_R 备注 是 “” 备注 表3.6 数据表:管理员信息实体(Admins) 列名 数据类型 字段大小 必填字段 默认值 说明 A_Account_S 文本 20 是 账号,主键 A_Pwd_S 文本 20 是 密码 A_IsDefault_B 是/否 是 False 是否是默认用户 表3.7 3.4数据库的生成与配置 经过以上的需求分析和概念结构设计以后,得到数据库的逻辑结构。现在就可以在Access数据库或SQL Server 2000数据库中创建表了。 3.5创建应用程序结构 3.5.1创建用户界面端程序 VB中选择文件-新建工程,打开,选择VB应用程序向导。设置后将向导生成的模块命名mdlMain保存与文件夹Merchandise中。 3.5.2创建业务逻辑处理组件 新建ActiveX DLL工程-设置工程属性-加入对ADO的引用。 3.5.3创建基本界面组件 新建ActiveX DLL工程-设置工程属性-加入对业务逻辑组件的引用。 3.5.4在界面端程序中使用组件 在工程资源管理器中选中工程Merchandise,选择菜单工程-引用命令。打开引用对话框,在可用的引用列表中选择BuySellStorageUI和BuySellStorageDB。 程序主界面如下: 图3.9 第四章 模块软件设计 4.1开发业务逻辑处理组件 进销存业务处理组件用来处理进销存管理系统中的业务逻辑,既负责与界面进行数据传递,同时也要将界面端的请求应用业务逻辑之后对数据库进行操作。它包含以下功能: 商品类型信息管理,对应clsMType类和clsMTypes类。 商品信息管理,对应clsMerchandise类和clsMerchandises类。 供应商信息管理,对应ClsProvider类和ClsProviders类。 进货信息管理,对应clsBuy类和clsBuys类。 销售信息管理,对应clsSell类和clsSells类。 报损信息管理,对应clsDispose类和clsDisposes类。 管理员信息管理,对应clsAdmini类和clsAdminis类。 4.1.1信息管理类加集合类的设计思想 在本组件中,每一个模块的设计都是由这个模块的信息管理类加与之对应的集合类求实现的。具体完成的功能如下: 在信息管理类:实现与单个信息相关的操作,包括添加、修改和删除。 在信息管理集合类:实现与多个信息先观的操作,主要是根据不用的条件查找。 因此,每个模块在设计上都是独立的,除非它在逻辑上有不可分割的关系,如进货信息的操作,与商品库存直接挂钩,将进货信息表的操作与商品表的操作放入到一个事务中,这样来确保数据的安全性与一致性。 4.1.2创建组件的通用模块 这里需要给组件添加两个通用模块,他们分别是: 自定义枚举类clsPunliv:主要功能是保存一些自定义枚举类型。 公共模块mdlMain:组件初始化的函数和数据库操作的常用函数与过程。 自定义枚举类 我们已经将新建工程时自动生成的类名称设为clsPublic,此类没有其他具体的意义,主要功能是保存一些自定义枚举类型,,这些枚举类型在以后其他各类中要经常用到,所以这里首先介绍。 组件的公共模块 在工程中添加一个模块,命名为mdlMain,此模块有两个功能: 用来连接数据库及相关的初始化操作。 存放在对数据库的操作过程中可能用到的一些公共函数。 添加全局变量 Sub Main()过程——组件启动入口 手动加入Sub Main()过程,这个就是刚才在“工程属性”中指定的启动对象。这个过程完成ActiveX DLL的初始化工作。在这个过程中假如对g_DBPath的默认设置,并打开数据库连接。 在Sub Main 中的ConnectToDatabase函数,功能是用来连接到数据库。 ConnectToDatabase函数——与数据库建立连接 功能:根据传入参数是DBAccess还是DBSQLSever来决定连接到Access数据库还是SPLSever数据库。 参数设计:gxDBType类型,参见clsPublic类中的枚举定义。 返回值:Boolean类型,True表示成功,False表示失败。 RealString——替换字符串的单引号 MaxID——获取编号的最大值 MaxID函数用来获取表中当前主健的最大值,这个函数用于在数据库中添加新记录后,立即获取刚才添加记录的主健值。 4.1.3商品类信息管理模块 商品类型信息管理模块的功能需要由clsMType和clsMTypes两个类来实现,它的主要功能是: 添加商品类型信息。 修改商品类型信息。 删除商品类型信息。 查找商品类型信息。 下图是添加商品界面图: 图4.1 其他与商品类型相关的常用操作。 1)、商品类型信息管理类clsMType (1)创建clsMType类并添加属性 商品类型信息类clsMType用来处理单个商品类型的信息,实现商品类型操作的基本功能,如添加、修改、删除等。 选择菜单[工程]—[添加类模块]命令,打开“添加类模块”对话框,选择“VB类生成器”,使用类生成器向工程中添加clsMType类,基于下拉列表框中选择clsDBbase。如下表所示。 属性名称 数据类型 属性声明 ID Long Get/Let SuperID Long Get/Let TypeName String Get/Let 表4.1 属性添加完毕并应用后,可以看到在clsMType类中已经自动添加了类的成员变量和属性。 (2)AddNew方法 功能:添加耽搁商品类型。 参数设计:无。 返回值:gxcAddNew类型请参考clsPublic类中gxcAddNew枚举类型的定义。 (3)Update方法 功能:修改商品类型。 返回值:gxcUpdate类型,请参考clsPublic类中gxcUpdate枚举类型的定义。 (4)Delete方法 功能:删除商品类型。 参数设计:可选参数lngID表示商品类型ID,默认为-1。 返回值:gxcDelete类型,请参考clsPublic类中gxcDelete枚举类型的定义。 2)、商品类型信息管理集合类clsMTypes 商品类型信息集合类clsMTypes用来处理多个商品类型的信息,其最小的单元是clsMType,它完成与一组商品类型信息相关的操作,比如查找功能。 选择菜单[工程]—[添加类模块]命令,打开“添加类模块”对话框,选择“VB类生成器”,使用类生成器在工程中添加一个集合类,命名为clsMTypes类,在“基于”下拉列表框中选择clsDBbases,在“集合组成”栏中选择clsMType类。应用设置后系统会自动生成一个标准集合类所具有的最基本属性与方法,另外也加入了clsDBbases中方法的定义。 添加AddEx方法 (2)添加Find方法 功能:根据给定参数查找商品类型,结果以clsMTypes类型返回。 参数设计:一个可选的类型ID,默认值为-1。 返回值:clsMTypes类型,一个clsMType的集合。省略参数时,返回全部商品类型。 4.1.4商品信息管理模块 商品信息管理模块的功能需要有clsMerch和clsMerchs两个类来实现,它的主要功能是: 添加商品信息 修改商品信息 删除商品信息 查找商品信息 下图是修改商品界面图: 图4.2 其他与商品信息相关的常用操作 1)、商品信息管理类clsMerch (1)创建clsMerch类并添加属性 属性名称 数据类型 说明 ID Long 商品编号 MerchName String 商品名称 Introduce Integer 商品介绍 TypeId gxcSex 商品类型ID Storage Long 库存量 UnitID String 单位编号 Remark String 备注 TypeName String 商品类型名称 表4.2 AddNew方法 功能:添加单个商品信息 参数设计:无。 返回值:gxcAddNew类型,参考clsPublic类中gxcAddNew枚举类型的定义。 Update方法 功能:修改商品信息。 参数设计:无。 返回值:gxcUpdate类型,请参考clsPublic类中gxcUpdate枚举类型的定义。 (4)Delete方法 功能:删除商品信息。 参数设计:可选参数lngID表示商品ID,默认为-1。 返回值:gxcUpdate类型,请参考clsPublic类中gxcUpdate枚举类型的定义。 商品信息管理集合类clsMerchs 商品信息集合类clsMerchs用来具体处理多个商品的信息,其最小的单元是clsMerch,它完成与一组商品信息相关的操作,比如查找等。 选择菜单[工程]—[添加类模块]命令,打开“添加类模块”对话框,选择“VB类生成器”,使用类生成器在工程中添加一个集合类,命名为clsMerchs类,在“基于”下拉列表框中选择clsDBbases,在“集合组成”栏中选择clsMerch类。应用设置后系统会自动生成一个标准集合类所具有的最基本属性与方法,下面,为clsMerchs添加必要的方法。 添加AddEx方法 添加Find方法 功能:根据给定参数查找商品信息,结果以clsMerchs类型返回。 参数设计:如下表。 返回值:clsMerchs类型,一个clsMerch的集合。显然当上面两个参数都不指定时,返回全部商品。 Find参数设计 参数名 参数类型 功能 是否可选及默认值 说明 lngID Long 传入商品ID 可选,默认值=0 如果取默认值,表示不限制商品ID lngTypeId Long 传入商品类型ID 可选,默认值=0 如果取默认值,表示不限制商品类型 表4.3 添加FindStorage方法 功能:按库存量排序查找商品,结果以clsMerchs类型返回。 参数设计:参见下表。 返回值:clsMerchs类型,一个clsMerch的集合。 FindStorage方法参数设计 参数名 参数类型 功能 是否可选及默认值 说明 IsDesc Boolean 表示是否采用降序 可选,默认值=true 无 nCount Integer 最多显示多少条记录 可选,默认值=10 无 表4.4 4.1.5供货商信息管理模块 供货商信息管理模块的功能需要由clsProvider和clsProviders两个类来实现,它的主要功能是: 添加供货商信息。 修改供货商信息 删除供货商信息 查找供货商信息 下图是供贷商界面图: 图4.3 其他与供货商信息相关的常用操作。 供货商信息管理类clsProvider 创建clsProvider类并添加属性 供货商信息类clsProvider用来具体处理单条供货商信息,完成供货商信息的基本操作功能,如添加、修改、删除等。 clsProvider类的属性设置 属性名称 数据类型 说明 ID Long 供货商编号 ProviderName String 供货商名称 Introduce String 供货商简介 Remark String 备注 表4.5 (2)AddNew方法 功能:添加单个供货商信息。 参数设计:无。 返回值:gxcAddNew类型,参考clsPublic类中的gxcAddNew枚举定义。 (3) pdate方法 功能:修改供货商信息。 参数设计:无。 返回值:gxcUpdate类型,参考clsPublic类中的gxUpdate枚举类型的定义。 Delete方法 功能:删除供货商信息。 参数设计:可选参数lngID表示供货商信息ID,默认为-1。 返回值:gxcDelete类型,参考clsPublic类中gxcDelete枚举类型的定义。 在删除供货商的同时,必须先删除与这个供货商相关的进货信息,而且要把这两个操作放在一个事务里面。 供货商信息管理集合类ClsProviders 供货商信息集合类clsProviders用来处理多条供货商信息,其最小的单元是clsProvider,它完成与一组供货商信息相关的操作,比如查找等。 选择菜单[工程]—[添加类模块]命令,打开“添加类模块”对话框,选择“VB类生成器”,使用类生成器在工程中添加一个集合类,命名为clsProviders类,在“集合组成”栏中选择clsProvider类。应用设置后系统会自动生成一个标准集合类所具有的最基本属性与方法,下面,为clsProviders添加必要的方法。 添加AddEx方法 添加Find方法 功能:根据给定参数查找供货商信息,结果以clsProviders类型返回。 参数设计:一个可选的类型ID,默认值为-1。 返回值:clsProviders类型,一个clsProvider的集合。省略参数是,返回全部供货商。 4.1.6进货信息管理模块 进货信息管理模块的功能需要由clsBuy和clsBuys两个类实现,它的主要功能是: 添加进货信息。 修改进货信息。 删除进货信息。 查找进货信息。 按商品统计分析进货信息。 下面是界面图: 图4.4 其他与进货信息相关的常用操作。 进货信息管理类clsBuy 创建clsBuy类并添加属性 属性名称 数据类型 说明 ID Long 进货ID ProviderId String 供应商ID ProviderName String 供应商名称 MerchandiseID Long 商品ID MerchName String 商品名称 StockDate Date 进货时间 Deliver String 送货人姓名 Consignee String 经手人姓名 Count Long 购入量 StockPrice Single 进货单价 OperatorId String 操作员ID Remark String 备注 TypeName String 商品类型名称 StockTimes Long 进货次数 TotalPrice Single 总进货支出 表4.6 AddNew方法 功能:添加单条进货信息。 参数设计:无。 返回值:gxcAddNew类型,请参考clsPublic类中的gxcAddNew枚举定义。 Update方法 功能:修改进货信息。 参数设计:无。 返回值:gxcUpdate类型,请参考clsPublic类中gxcUpdate枚举类型的定义。 Delete方法 功能:删除进货信息。 参数设计:可选参数lngID表示供货商信息ID,默认值为-1。 返回值:gxcDelete类型,请参考clsPublic类中gxcDelete枚举类型的定义。 进货信息管理集合类clsBuys 添加AddEx方法 添加Find方法 功能:根据给定参数查找进货信息,结果以clsBuys类型返回。 参数设计:两个可选参数,一个是进货编号,另一个是商品类型编号。 返回值:clsBuys类型,一个clsBuy的集合,省略参数时,返回全部进货。 添加FindStorage方法 功能:统计各种商品的进货次数和累计进货总支出,最后按进货总支出来排序,结果以clsBuys类型返回,最多返回前nCount条记录。 参数设计:参加下表 参数名 参数类型 功能 是否可选及默认值 说明 IsDesc Boolean 表示是否采用降序 可选,默认值=True 无 nCount Integer 最多显示多少条记录 可选,默认值=10 无 l 返回值:clsBuys类型,一个clsBuy的集合。 表4.7 4.1.7销售信息管理模块 销售信息管理模块的功能需要由clsSell和clsSells两个类实现,它的主要功能是: 添加销售信息。 修改销售信息。 删除销售信息。 查找销售信息。 按商品统计分析销售信息。 界面图如下: 图4.5 其他与销售信息相关的常用操作。 销售信息类clsSell用来具体处理单条销售信息,完成销售信息的基本操作功能,如添加、修改、删除等。 选择菜单[工程]—[添加类模块]命令,打开“添加类模块”框,选择“VB类生成器”,使用类生成器在工程中添加clsSell类,如下表所示。 属性名称 数据类型 说明 ID Long 销售编号 MerchandiseID Long 商品ID MerchName String 商品名称 RegDate Date 登记日期 Count Long 售出数量 SellPrice Single 售出单价 OperatorId String 操作员ID Remark String 备注 TypeName String 商品类型名称 RegTime Long 登记次数 TotalPrice Single 售出总价 表4.8 clsASell类中的AddNew、Update和Delete方法,与进货信息中的处理很类似,只是数据库中的字段不同而已。 4.1.8报损信息管理模块 报损信息管理模块的功能需要由clsDispose和clsDisposes两个类来实现,它的主要功能是: 添加报损信息。 修改报损信息。 删除报损信息。 查找报损信息。 按商品统计分析报损信息。 其他与报损信息相关的常用操作。 报损信息类clsDispose用来具体处理单条报损信息,完成报损信息的基本操作功能,如添加、修改、删除等。 选择菜单[工程]— [添加类模块]命令,打开“添加类模块”对话框,选择“VB类生成器”,使用类生成器在工程中添加clsDispose类,如下表所示。 属性名称 数据类型 说明 ID Long 报损编号 MerchandiseID Long 商品ID MerchName String 商品名称 RegDate Date 登记日期 Count Long 报损数量 Reason Single 报损原因 OperatorId String 操作员ID Remark String 备注 RegTimes Long 登记次数 TotalCount Long 报损总数量 TypeName String 商品类型名 表4.9 clsDispose类中的AddNew、Update和Delete方法,与进货信息中的处理很类似,只是数据库中的字段不同而已。 4.1.9管理员信息管理模块 管理员信息管理模块的功能需要由clsAdmin和clsAdmins两个类来实现,它的主要功能是: 添加管理员信息。 修改管理员信息。 删除管理员信息。 查找管理员信息。 验证管理员密码。 其他与管理员信息相关的常用操作。 管理员信息类clsAdmin用来具体处理单条管理员信息,完成管理员信息的基本操作功能,如添加、修改、删除和验证密码等。 选择菜单[工程]—[添加类模块]命令,打开“添加类模块”对话框,选择“VB类生成器”,使用类生成器在工程中添加clsAdmin类,如下图所示。 属性名称 数据类型 说明 Account String 管理员账号 Pwd String 密码 IsDefault Boolean 是否是默认用户 表4.10 clsAdmin中的AddN
展开阅读全文

开通  VIP会员、SVIP会员  优惠大
下载10份以上建议开通VIP会员
下载20份以上建议开通SVIP会员


开通VIP      成为共赢上传

当前位置:首页 > 通信科技 > 数据库/数据算法

移动网页_全站_页脚广告1

关于我们      便捷服务       自信AI       AI导航        抽奖活动

©2010-2026 宁波自信网络信息技术有限公司  版权所有

客服电话:0574-28810668  投诉电话:18658249818

gongan.png浙公网安备33021202000488号   

icp.png浙ICP备2021020529号-1  |  浙B2-20240490  

关注我们 :微信公众号    抖音    微博    LOFTER 

客服