收藏 分销(赏)

塑钢窗安装安全、技术交底.doc

上传人:s4****5z 文档编号:8803129 上传时间:2025-03-02 格式:DOC 页数:5 大小:47KB 下载积分:10 金币
下载 相关 举报
塑钢窗安装安全、技术交底.doc_第1页
第1页 / 共5页
塑钢窗安装安全、技术交底.doc_第2页
第2页 / 共5页


点击查看更多>>
资源描述
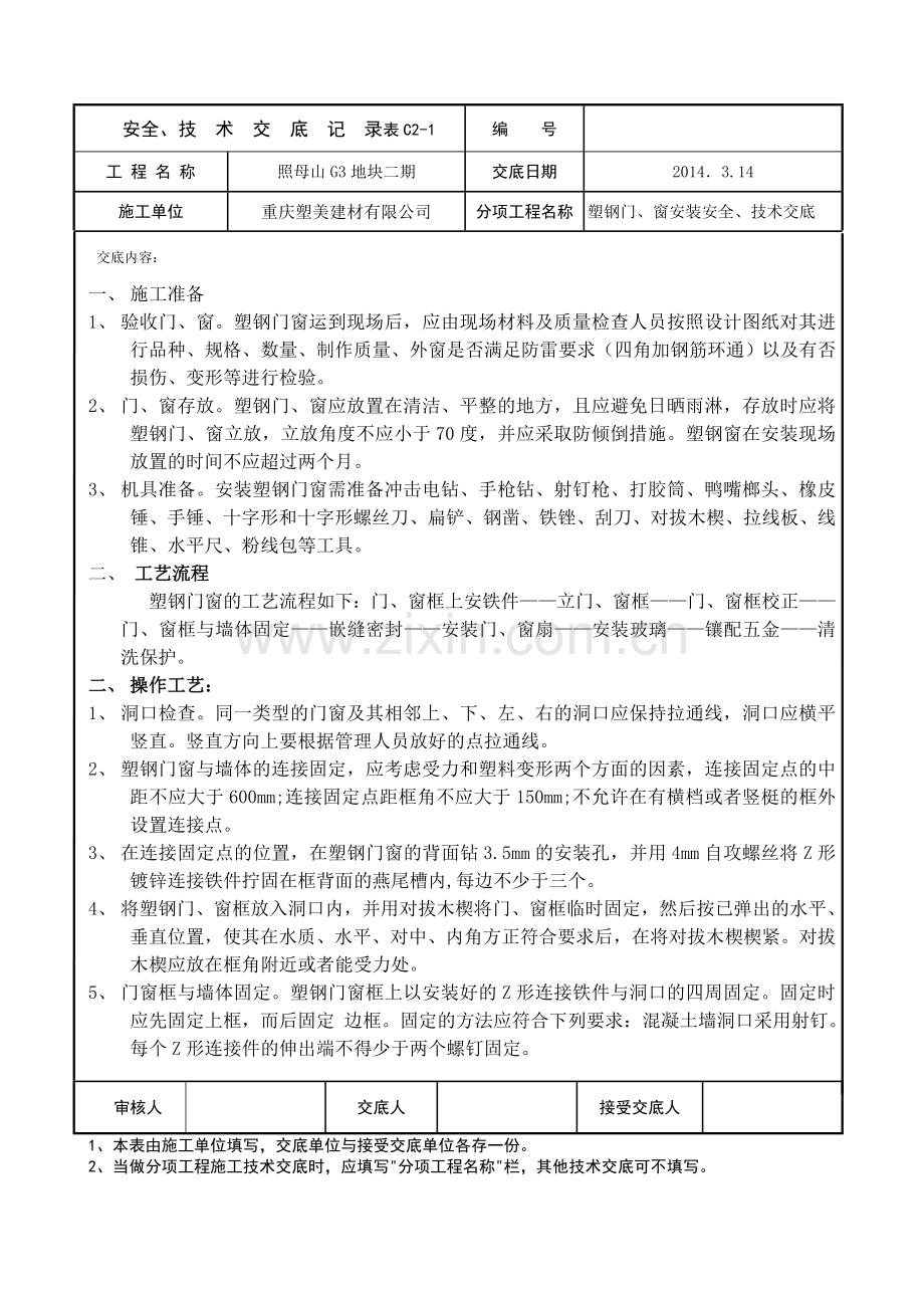
 安全、技 术 交 底 记 录表C2-1 编  号 工 程 名 称 照母山G3地块二期 交底日期 2014.3.14 施工单位 重庆塑美建材有限公司 分项工程名称 塑钢门、窗安装安全、技术交底 交底内容: 一、 施工准备 1、 验收门、窗。塑钢门窗运到现场后,应由现场材料及质量检查人员按照设计图纸对其进行品种、规格、数量、制作质量、外窗是否满足防雷要求(四角加钢筋环通)以及有否损伤、变形等进行检验。 2、 门、窗存放。塑钢门、窗应放置在清洁、平整的地方,且应避免日晒雨淋,存放时应将塑钢门、窗立放,立放角度不应小于70度,并应采取防倾倒措施。塑钢窗在安装现场放置的时间不应超过两个月。 3、 机具准备。安装塑钢门窗需准备冲击电钻、手枪钻、射钉枪、打胶筒、鸭嘴榔头、橡皮锤、手锤、十字形和十字形螺丝刀、扁铲、钢凿、铁锉、刮刀、对拔木楔、拉线板、线锥、水平尺、粉线包等工具。 二、 工艺流程 塑钢门窗的工艺流程如下:门、窗框上安铁件——立门、窗框——门、窗框校正——门、窗框与墙体固定——嵌缝密封——安装门、窗扇——安装玻璃——镶配五金——清洗保护。 二、 操作工艺: 1、 洞口检查。同一类型的门窗及其相邻上、下、左、右的洞口应保持拉通线,洞口应横平竖直。竖直方向上要根据管理人员放好的点拉通线。 2、 塑钢门窗与墙体的连接固定,应考虑受力和塑料变形两个方面的因素,连接固定点的中距不应大于600mm;连接固定点距框角不应大于150mm;不允许在有横档或者竖梃的框外设置连接点。 3、 在连接固定点的位置,在塑钢门窗的背面钻3.5mm的安装孔,并用4mm自攻螺丝将Z形镀锌连接铁件拧固在框背面的燕尾槽内,每边不少于三个。 4、 将塑钢门、窗框放入洞口内,并用对拔木楔将门、窗框临时固定,然后按已弹出的水平、垂直位置,使其在水质、水平、对中、内角方正符合要求后,在将对拔木楔楔紧。对拔木楔应放在框角附近或者能受力处。 5、 门窗框与墙体固定。塑钢门窗框上以安装好的Z形连接铁件与洞口的四周固定。固定时应先固定上框,而后固定 边框。固定的方法应符合下列要求:混凝土墙洞口采用射钉。每个Z形连接件的伸出端不得少于两个螺钉固定。 6、 外窗固定好后,防雷预留钢筋需与外窗不少于两处的连接片焊接连通,焊接长度满足双面焊6d,焊缝均匀,饱满无焊瘤。 7、 嵌缝密缝。在门窗框与墙体之间的缝隙内嵌塞PE高发泡条,外表面留出10mm左右的空槽;再在空槽内注入嵌缝膏密封。 8、 安装门、窗扇。先剔好框上的铰链槽,再将门、窗扇装入框内,调整扇与框的配合位置,并用铰链将其固定,然后复查开关是否灵活自如。 9、 安装玻璃。玻璃不得与玻璃槽直接接触,应在玻璃四边垫上不同厚度的玻璃垫块,垫块的位置在主要受力部位上。将玻璃装入门、窗框内,然后用玻璃压条将其固定。安装玻璃压条时可先装短向压条,后装长向压条。玻璃压条角与密封胶条的夹角应密合。 10、 镶配五金。安装五金件时,应先在扇杆件上钻出略小于螺钉直径的孔眼,然后用配套的自攻螺钉拧入,严禁将螺钉用锤直接打入。固定铰链的螺钉应至少穿过塑料型材的两层中空腔壁。 11、 清洁保护。 三、 质量标准 1、 主控项目 1)、塑钢门窗的品种、类型、规格、尺寸、开启方向、安装位置、连接方式及填嵌密封处理应符合设计要求。 2)、塑钢门窗框、副框和扇的安装必须牢固。固定片的数量和位置应正确,连接方式应符合设计要求。 3)、塑钢门窗应开关灵活、关闭严实、无倒翘。配件的型号、规格、数量应符合设计要求,安装应牢固,位置应正确功能应满足使用要求。 4)、塑钢门窗与墙体间缝隙应采用闭孔弹性材料填嵌饱满,便面应采用密封胶密封。密封胶应粘结牢固、表面应光滑、顺直、无裂纹。 2、一般项目 1)、塑钢门窗表面应洁净、平整、光滑、大面应物划痕、碰伤。 2)、平开门窗扇平铰链的开关力应不大于80KN;滑撑铰链的开关力应不大于80KN,并不小于30KN。推拉门的开关力应不大于100KN。 3)、塑钢门窗扇的密封条不得脱槽。 4)、玻璃密封条与玻璃及玻璃槽口的接缝应平整,不得卷边、脱槽。 5)、排水孔应畅通,位置和数量应符合设计要求。 6)、塑钢门窗允许偏差和检验方法如下: 塑钢门窗的允许偏差和检验方法 项次 项目 允许偏差 检验方法 1 门窗槽口宽度、高度 <=1500mm 2 用钢尺检查 >2000mm 3 2 门窗槽口对角线长度差 <=2000mm 3 用钢尺检查 >2000mm 5 3 门窗框的正侧面垂直度 3 用1M垂直检测尺检查 4 门窗横框的水平度 3 用1m水平尺和塞尺检查 5 门窗横框的标高 5 用钢尺检查 6 门窗竖向偏离中心 5 用钢尺检查 7 平开门铰链部位配合间隙 +2,-1 用钢尺检查 8 推拉门窗扇与框搭接量 +1.5;-2.5 用钢尺检查 9 推拉门窗扇与竖框平行度 2 用1m水平尺和塞尺检查 五、 成品保护 1 窗框四周嵌防水密封胶时,操作应仔细,油膏不得污染门窗框。 2 外墙面涂刷、室内顶墙喷涂时,应用塑料薄膜封挡好门窗,防止污染。 3 室内抹水泥砂浆以前必须遮挡好塑料门窗,以防水泥浆污染门窗。 4 污水、垃圾、污物不可从窗户往下扔、倒。 5 搭、拆、转运脚手杆和脚手板,不得在门窗框扇上拖拽。 6 安装设备及管道,应防止物料撞坏门窗。 7 严禁在窗扇上站人。 8 门窗扇安装后应及时安装五金配件,关窗锁门,以防风吹损坏门窗。 9 不得在门窗上锤击、钉钉子或刻划,不得用力刮或用硬物擦磨等办法清理门窗。 六、 应注意的质量问题 1 运输存放损坏:运输时应轻拿轻放,存放时应在库房地面上用方枕木垫平,并坚直存放,并应远离热源。 2 、 门窗框松动:安装时应先在门窗外框上按设计规定的位置打眼,用自攻螺丝将镀锌连接件紧固;用电锤在门窗洞口打孔,装入尼龙胀管,门窗安装后,用木螺丝将连接件固定在胀管内;单砖及轻质墙,应砌混凝土块木砖,以增加和连接件的拉结牢固程度,使门框安装后不松动。 3 、 门窗框与墙体缝隙未填软质材料:应填入泡沫塑料或矿棉等软质材料,使之与墙体形成弹性连接。 4、 门窗框安装后变形:填缝时用力过大,使之受挤变形,不得在门窗上铺搭脚手板。 5 、门窗框边未嵌密封胶:应按图纸要求操作。 6 、连接螺丝直接锤入门窗框内:没按规矩先用手电钻打眼,后拧螺丝。 7 、 污染:保护措施不够,清洗不认真。 8 、 五金配件损坏:由于安装后保管不当,使用时不注意。 9、 窗安装完毕后上下应垂直一线。 七、 质量记录 本工艺标准应具备以下质量记录: 1 门窗产品出厂合格证和试验报告。 2 五金配件的合格证。 3 保温嵌缝材料的材质证明及出厂合格证。 4 密封胶的出厂合格证及使用说明。 5 质量检验评定记录。 八、材料管理要求 1、加强绿色施工管理,节材、节水、节能、节地。 2、严禁楼内住宿。 3、进场材料要摆放在管理员指定的位置,严禁随地乱摆、乱放。 九、安全注意事项 1、 进入现场必须遵守安全生产有关规章制度。 2、 经常检查所用工具是否牢固,防止脱柄伤人。 3、 安装上层窗扇,不要向下乱扔东西,工作时注意脚要踩稳,不要向下看。 4、 搬运门窗时应轻放,不得使用木料穿入框内吊运至操作位置。 5、 门窗不得平放,应该竖立,其竖立坡度不大于二十度,并不准人字型堆放。 6、 不准脚踩窗扇芯子,或在窗扇芯子放置脚手板和悬吊重物。 7、 使用木工机械,禁止戴手套,操作时必须集中思想,认真操作,不得与他人谈笑。 8、搬运玻璃要戴胶手套或用布纸垫包边口锐利部份。 9、堆放玻璃应平稳,防止倾塌。 10、不准在垂直方向的上下两层同时进行作业,以免玻璃掉落伤人。 11、门窗应在室内竖直堆放,并有枕木垫平、固定牢靠和设置防倾倒措施。不得露天堆放,严禁与酸碱等物一起存放。 12、门窗与建构物拉结点应控制在30~40厘米一度拉结牢固。 13、门窗的玻璃应用夹具紧固,四周内外侧应用密封膏封严。 14、洞口与副框、副框与门窗框拼接处的缝隙,应用密封膏封严。 15、不得在门窗框上安放脚手架、悬挂重物或在框内穿物起吊,以防门窗。 16、进入现场,必须戴好安全帽,扣好帽带,并正确使用个人劳动防护用具。 17、禁止在室内大小便,注意保护室内电梯等成品。 18、射钉枪等工具要严格按照使用规则使用。 19、用电工具用完后,要断电,妥放,禁止对地乱扔。  审核人 交底人   接受交底人 1、本表由施工单位填写,交底单位与接受交底单位各存一份。 2、当做分项工程施工技术交底时,应填写"分项工程名称"栏,其他技术交底可不填写。
展开阅读全文

开通  VIP会员、SVIP会员  优惠大
下载10份以上建议开通VIP会员
下载20份以上建议开通SVIP会员


开通VIP      成为共赢上传

当前位置:首页 > 品牌综合 > 技术交底/工艺/施工标准

移动网页_全站_页脚广告1

关于我们      便捷服务       自信AI       AI导航        抽奖活动

©2010-2026 宁波自信网络信息技术有限公司  版权所有

客服电话:0574-28810668  投诉电话:18658249818

gongan.png浙公网安备33021202000488号   

icp.png浙ICP备2021020529号-1  |  浙B2-20240490  

关注我们 :微信公众号    抖音    微博    LOFTER 

客服