收藏 分销(赏)

新材料金刚母线生产项目环境影响报告表.docx

上传人:xrp****65 文档编号:8791052 上传时间:2025-03-02 格式:DOCX 页数:32 大小:4.41MB 下载积分:10 金币
下载 相关 举报
新材料金刚母线生产项目环境影响报告表.docx_第1页
第1页 / 共32页
新材料金刚母线生产项目环境影响报告表.docx_第2页
第2页 / 共32页


点击查看更多>>
资源描述
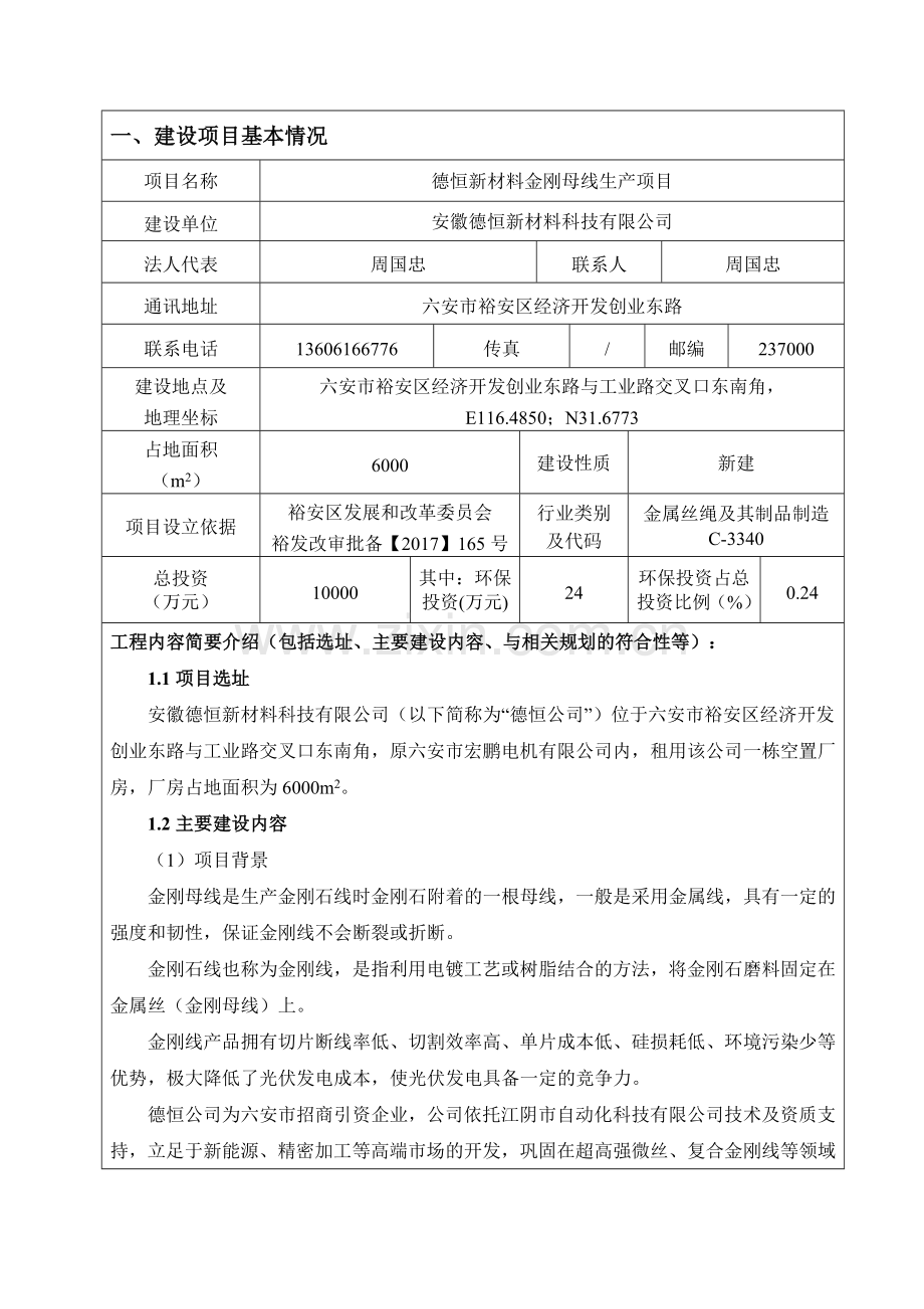
一、建设项目基本情况 项目名称 德恒新材料金刚母线生产项目 建设单位 安徽德恒新材料科技有限公司 法人代表 周国忠 联系人 周国忠 通讯地址 六安市裕安区经济开发创业东路 联系电话 13606166776 传真 / 邮编 237000 建设地点及 地理坐标 六安市裕安区经济开发创业东路与工业路交叉口东南角, E116.4850;N31.6773 占地面积 (m2) 6000 建设性质 新建 项目设立依据 裕安区发展和改革委员会 裕发改审批备【2017】165号 行业类别及代码 金属丝绳及其制品制造 C-3340 总投资 (万元) 10000 其中:环保 投资(万元) 24 环保投资占总投资比例(%) 0.24 工程内容简要介绍(包括选址、主要建设内容、与相关规划的符合性等): 1.1项目选址 安徽德恒新材料科技有限公司(以下简称为“德恒公司”)位于六安市裕安区经济开发创业东路与工业路交叉口东南角,原六安市宏鹏电机有限公司内,租用该公司一栋空置厂房,厂房占地面积为6000m2。 1.2主要建设内容 (1)项目背景 金刚母线是生产金刚石线时金刚石附着的一根母线,一般是采用金属线,具有一定的强度和韧性,保证金刚线不会断裂或折断。 金刚石线也称为金刚线,是指利用电镀工艺或树脂结合的方法,将金刚石磨料固定在金属丝(金刚母线)上。 金刚线产品拥有切片断线率低、切割效率高、单片成本低、硅损耗低、环境污染少等优势,极大降低了光伏发电成本,使光伏发电具备一定的竞争力。 德恒公司为六安市招商引资企业,公司依托江阴市自动化科技有限公司技术及资质支持,立足于新能源、精密加工等高端市场的开发,巩固在超高强微丝、复合金刚线等领域核心市场地位,大力推进产品结构调整。公司拟生产的最新0.06mm、0.065mm超高强微丝将替代进口产品,具有广阔的市场前景。 项目于2017年10月16日在六安市裕安区发展和改革委员会备案,(裕发改审批备【2017】165号),拟购置金刚母线拉丝设备120台(套),其他辅助设施10台(套),建成后年产金刚母线800万公里。 (2)项目委托 根据《中华人民共和国环境影响评价法》、《建设项目环境保护管理条列》等法规文件,本项目需进行环境影响评价。2017年10月20日,德恒公司委托我公司承担该项目的环境影响评价工作。接受委托后,我公司组织有关技术人员进行现场勘察、收集资料,依据国家有关法规文件和环境影响评价技术导则,编制了该项目的环境影响评价报告表,报请环保主管部门审查、审批,以期为项目实施和管理提供参考依据。 13. 主要建设内容 项目利用原六安市宏鹏电机有限公司一栋空置厂房,在厂房内安装金刚母线拉丝设备120台(套),其他辅助设施10台(套),5吨行车1台。项目建设组成一览表如下: 表1-1 建设项目组成一览表 工程名称 单项工程名称 工程内容及规模 备注 主体工程 金刚母线生产线 利用现有一栋6000m2空置厂房,安装金刚母线拉丝设备120台(套),建成后达到年产金刚母线800万公里的生产能力。 厂房为原有,本项目仅需安装设备即可 辅助工程 办公用房 约500m2,位于车间西南部 储运工程 仓库 约1000 m2,位于车间西部 公用工程 供水系统 依托现有,由开发区供水管网供给 排水系统 雨污分流;废水经化粪池预处理后纳入开发区污水管网,进入园区污水处理厂处理达标后排放。 供电系统 依托现有,接开发区电网 环保工程 废水治理 雨污分流,雨水经厂区内部雨水管网排入开发区雨水管网,冷却液循环利用,不外排,其他废水经化粪池预处理后纳入开发区污水管网 噪声控制 安装减震垫,车间安装隔声、吸声材料 固废治理 包装材料、废丝暂存后由物资回收公司定期回收,生活垃圾袋装化收集由环卫部门统一处置 1.4 项目产品方案 (1)产品名称:金刚母线(高碳合金钢微丝) (2)产量800万公里/年 1.5 原辅材料 主要原辅材料及能源消耗见表1-2。 表1-2 主要原辅材料及能源消耗一览表 序号 材料名称 年用量 单位 备注 1 原料丝 10 吨/年 材质:高碳合金钢 2 冷却液 3 吨/年 3 水 390 吨/年 主要为冷却使用 4 电 1000000 千瓦时/年 生产设备用电 1.6 项目主要设备 主要生产设备见表1-3。 表1-3 主要生产设备一览表 序号 名称 型号 数量 台(套) 1 拉线机 LT250-32D 120 2 冷却润滑箱 单个容积5m3 5 3 行车 5t 1 4 空压机 GZV-30 2 1.7 公用工程 ①给水 给水:项目用水由开发区供水管网供给,本项目年用水量约390吨。 ②排水 项目实行雨污分流的排水体制。项目无生产废水产生,生活污水经化粪池预处理后纳入开发区市政污水管网。 ③供电 生产用电、消防设备和疏散照明的用电为二级负荷,其余为三级负荷。 开发区已架设的11kv高压供电线路,可提供双回路电源35kv,送至厂界,可满足全厂供电需要。 1.8 劳动定员与工作制度 劳动定员:本项目劳动定员20人,生产人员10人,管理及销售10人。 工作制度:生产车间实行三班制工作制度,每班工作8小时,年工作300天 1.9 产业政策符合性分析 根据《产业结构调整指导目录(2011年本)(2013年修订版)》可知,本项目不属于鼓励类、限制类和淘汰类的范畴,可以视为允许类,因此,本项目的建设符合国家的产业政策。 1.10 建设项目规划相符性及选址合理性分析 (1)与相关规划符合性 ①与裕安经济开发区总体规划相符性 裕安经济开发区总体规划定位:建成为包括一般工业项目区、循环经济示范区、高新技术区、承担片区中心功能的居住商贸区以及物流园区等分区的,具有工业项目多样、和谐的生态环境、整体的区域景观等特点的六安市南部新城。本项目为金属丝绳及其制品制造,符合开发区的产业定位。本项目用地性质为工业用地,符合开发区的用地布局规划。因此,本项目符合裕安经济开发区总体规划。 ②与环境承载力相符性 从环境容量分析,项目环境空气质量能满足《环境空气质量标准》(GB3095-2012)中二级标准要求;项目所在地声环境能满足《声环境质量标准》(GB3096-2008)3类标准要求;项目附近地表水淠河水质满足《地表水环境质量标准》(GB3838-2002)中Ⅲ类类标准要求,项目所在区域内电力、给水、交通等基础配套设施齐全。 (2)选址合理性分析 项目选址位于裕安经济开发区,项目所在区域内电力、给水、交通等基础配套设施齐全。项目东、南、西均为空地,北邻创业路,创业路北侧为裕安开发区安置小区(与本项目距离最近距离70m,200m范围内约200户居民)。由于本项目生产过程中不产生废气、废水,高噪声设备较少(仅有2台空压机),且与安置小区之间还相隔创业路,项目生产对周边环境影响较小,项目区周边也无制约本项目发展的因素,与周边环境较为相容,因此,本项目选址合理。 二、建设项目所在地自然环境社会环境简况 自然环境简况 1、地理位置 项目位于六安市裕安区经济开发区。六安位于安徽西部,大别山北麓,俗称“皖西”,是大别山区域中心城市。现辖金安、裕安、叶集三区和霍邱、金寨、霍山、舒城四县,以及省级六安经济技术开发区等。六安依山襟淮,承东接西,区位优越。东与省会合肥市相连,南与安庆市接壤,西与信阳市毗邻,北接淮南市、阜阳市。贯淮淠而望江海,连鄂豫而衔中原,是大别山沿淮经济区的中心城市。312、206、105国道、宁西高速公路、合九铁路、宁西铁路、淠淮航道纵横全境,六安至合肥新桥机场仅需半小时,交通十分便捷。 裕安区是1999年12月随六安撤地设市时成立的新区,位于安徽省中西部,大别山北麓,六安市区以西,东接金安,北接寿县,南接霍山、金寨,距省会合肥70公里。裕安经济开发区城南园位于裕安区城南镇的西南部,规划范围东至六毛路、南至六安火电厂南侧、西至淠河总干渠、北至六安火车站以及铁路沿线南1公里处。青山乡位于六安市裕安区南端,乡域周边分别与金安区、霍山县接壤。境内交通便利,济广高速、105国道纵向穿越全境,交通及区位条件较为优越,生态优美,2012年被评为全省生态乡镇。 本项目位于裕安区经济开发区,详见附图1项目地理位置图 2、气候气象 裕安区属北亚热带北部边缘的东亚季风气候区,水热资源丰富,年际变化较大,年内分布不均。自然日照时数历年平均2226小时。日平均气温≥0℃,天数335天。气候特点:春秋季短,冬夏季长,四季分明,无霜期220天左右,季风显著,夏季炎热多雨,冬季寒冷少雪。 年平均降水量1150mm,四季分配极不均匀,一般集中于夏季(6-8月),占全年降水总量的40%,冬季较少约占全年降水总量的10%。年际变化也较大,年最大降水量1800mm,年最少降水量650mm。 3、地质、地貌、地形 裕安区境内地形复杂,波状起伏,由于受大别山外围低山支脉的延伸影响,地势南高北低,从南向北是山区、丘陵、平畈,海拔高程在22—651米之间,最高峰是西河口乡的九尖头,最低点在固镇茅小庄。地震基本烈度为六度。地面坡降南部山丘1/30左右,北部平原为1/500左右。裕安区地貌特征以丘陵岗地为主和岗、塝、冲相间较多,可分为低山、丘陵岗地、湾畈、洼地四类。城南境内岗、湾、畈地形皆有,项目所在开发区地貌属于丘陵岗地。 4、水系水文 项目所在地区域主要水体有淠河、淠河总干渠。淠河古名沘水,主要由来源于霍山的东淠河和源于金寨的西淠河在裕安区西河口乡汇合而成,流域面积6000平方公里,裕安区境内1131平方公里。东淠河上游为霍山县磨子潭水库和佛子岭水库,西淠河上游为金寨县响洪甸水库。东淠河入裕安区境至西河口长17公里,西淠河入境处至西河口长21公里(响洪甸抽水蓄能电站坝址位于独山镇长竹园,500年一遇洪水位71.30m,水库总库容950万m3,正常蓄水位70.00m时,库区水面面积2Km2)。东、西淠河在西河口汇合后,称为淠河,东流折北行9公里至横排头(1960年建成横排头水利枢纽,形成5公里长的库区),过横排头闸坝,往下游分成淠河与淠河总干渠。 淠河向北至正阳关,流入淮河,本区境内长106公里(其中主干流89公里),河床积沙厚度3~22m。 淠河总干渠向东北流经肥西县至合肥肥董铺水库,裕安区境内全长27.5公里。淠河总干渠为人工开挖渠,工程于1959年7月建成通水。干渠全长104.5km,六安市区段10.5km。干渠水质好、水量丰富,是六安市的水源,也是省会城市合肥的水源之一,规划为II、III类地表水。 5、植被、生物多样性 根据土壤普查,裕安区在地质上多为第四纪下属系黄土沉积物(岗地土壤)、河流冲积物(平原土壤)以及岩石风化的残、坡积物(山区土壤)。表面土承受压力一般为1.5-2.0kg/cm2。共有黄棕壤、紫色土、潮土、水稻土四个土类。本项目所在区域土地类型主要为黄棕壤。裕安区在植被区划中为安徽中部北亚热带落叶、常绿阔叶混交林地带中的江淮分水岭附近及其以北植被片。全区境内均为次生植被,未见原生植被分布。评价区内植被类型以陆生草本植物为主,植被的特点为人工栽培占绝对优势,没有天然林地,树木多为人工栽植的落叶乔木。 评价区内未发现受保护的野生动植物。 社会环境简况 裕安源自六安古县,是1999年12月随六安地区撤地设市后成立的新区,位于安徽省中西部,大别山北麓,六安市区以西,东接金安,北接寿县,南接霍山、金 寨,距省会合肥70公里。全区总面积1926平方公里,山区、岗区、湾畈各占1/3,辖19个乡镇、3个街道、263个行政村、11个居委会、21个社 区。全区总人口100万,是个典型的人口大区、农业大区。淠河、汲河贯穿全境,著名的淠史杭水利枢纽工程座落在该区,上游有佛子岭、响洪甸等“五大水 库”,全区地势南高北低,有8个省江淮分水岭综合治理重点乡镇,易旱易涝,自然灾害频繁。 安徽裕安经济开发区为省级开发区,辖四个行政村,区域面积35.4平方公里,规划面积23.72平方公里,功能定位为“一区四园”(六安南部新城区,一般工业园、高新产业园、循环经济园和仓储物流园) 三、环境质量状况 建设项目所在地区域环境质量现状及主要环境问题(环境空气、地表水、地下水、声环境、生态环境等) 1、环境空气质量现状 本项目所在地位于裕安经济开发区,为了解该项目所在区域环境空气质量状况,本评价采用六安市环境监测站提供的2017年6月六安市环境空气质量监测报告。监测项目PM10、NO2、SO2、PM2.5四项,监测结果见下表3-1。 表3-1 大气环境现状监测结果一览表 单位:ug/m³ 统计指标 SO2 NO2 PM10 PM2.5 24小时平均浓度范围 8~15 21~43 26~110 14~72 月均值 10 31 63 35 GB3095-2012中二级标准限值(24小时平均) 150 80 150 75 监测结果表明,项目区域空气环境中的主要污染物日平均浓度值均符合《环境空气质量标准》(GB3095-2012)中二级标准,空气质量良好。 2、地表水环境质量现状 项目所在地主要纳污水体为淠河,本次环评引用2017年6月六安市环境监测中心站对淠河新安渡口断面的例行监测数据,监测数据见下表: 表3-2 淠河新安渡口水环境质量现状监测数据 单位:mg/L(pH除外) 监测点位 监测 日期 分析项目及结果 pH COD BOD5 氨氮 石油类 总磷 淠河新安渡口断面 2017.06 7.74 13 0.9 0.57 0.01L 0.15 标准值 6~9 20 4 1.0 0.05 0.2 监测结果表明,淠河新安渡口断面水环境质量能满足《地表水环境质量标准》(GB3838-2002)中Ⅲ类水体。 3、声环境质量 安徽信科检测有限公司于2017年10月24日~25日在厂界四周进行噪声监测,连续监测2天,每天监测两次,昼、夜各一次,监测结果见下表。 表3-3噪声监测布点及监测结果表 单位:dB(A) 监测日期 监测点位 测点名称 昼间 夜间 2017.10.24 1# 东厂界 55.0 42.0 2# 南厂界 57.0 43.0 3# 西厂界 52.1 42.5 4# 北厂界 56.0 44.2 2017.10.25 1# 东厂界 55.3 42.6 2# 南厂界 56.9 42.5 3# 西厂界 51.5 41.3 4# 北厂界 55.7 44.1 标准值 65 55 由上表可以看出,目前项目地周边无大的噪声污染源,声环境质量现状较好,噪声昼间57.0 dB(A)~51.5dB(A),夜间43.0 dB(A)~41.0dB(A),达到《声环境质量标准》(GB3096-2008)中3类(60dB(A)、50dB(A))标准要求。 主要环境保护目标及与项目相对位置关系: 建设项目位于裕安经济开发区,评价范围内无自然保护区、风景旅游点和文物古迹,主要环境敏感点为项目区北侧的安置小区,建设项目主要环境保护目标及保护级别见表3-4。 表3-4 主要环境保护对象一览表 环境要素 名称 方位 距离 规模 保护级别 水环境 淠河 W 2.3km 中型河流 《地表水环境质量标准》(GB3838-2002)中Ⅲ类标准 大气环境 安置小区 N 70m 200户/600人 《环境空气质量标准》(GB3095-2012)中二级标准 声环境 安置小区 N 70m 200户/600人 《声环境质量标准》 (GB3096-2008)中2类标准 四、评价适用标准 1、环境空气质量 评价区域环境空气执行《环境空气质量标准》(GB3095-2012)中二级标准。标准值如下表: 表4-1 大气环境质量标准 污染物 取值时间 浓度限值 单位 标准来源 SO2 年平均 60 ug/m3 《环境空气质量标准》(GB3095-2012)二级标准 24小时平均 150 1小时平均 500 NO2 年平均 10 24小时平均 80 1小时平均 200 PM10 年平均 70 24小时平均 150 TSP 年平均 200 24小时平均 300 2、地表水环境质量 地表水体淠河新安渡口段面水质执行《地表水环境质量标准》(GB3838-2002)中Ⅲ类水质要求。 表4-2 地表水环境质量标准 (单位:mg/L,pH无量纲) 指标 pH COD BOD5 NH3-N 高锰酸盐指数 石油类 标准值 6~9 ≤20 ≤4 ≤1.0 ≤6 ≤0.5 3、噪声环境质量 评价区域声环境执行《声环境质量标准》(GB3096-2008)中的3类标准。标准限值见下表: 表4-3 声环境质量标准 标准值(Leq:dB(A)) 执行标准 昼间 夜间 65 55 (GB3096-2008)中的3类标准 污染物排放标准 1、大气污染物排放标准 评价区域大气污染物排放执行《大气污染物综合排放标准》(GB16297-1996)中二级标准及无组织排放监控浓度限值。具体详见下表: 表4-4 大气污染物综合排放标准 污染物 最高允许排放浓度(mg/m3) 排气筒 (m) 二级 监控点 无组织排放监控浓度限值(mg/m3) 颗粒物 120 15 3.5 周界外浓 度最高点 1.0 2、水污染物排放标准 本项目废水经化粪池预处理后,纳入市政污水管网进入污水处理厂处理达标后排放,废水排放执行《污水综合排放标准》(GB8978-1996)表4中的三级标准,详见表4-5。 表4-5污水综合排放标准 单位:mg/L,pH无量纲 指标 pH COD SS NH3-N (GB8978-1996)三级标准 6~9 500 400 —— 3、噪声 运营期厂界噪声执行《工业企业厂界噪声排放标准》(GB12348-2008)中的3类标准,标准值见表4-6。 表4-6 声环境质量标准值 项目 评价因子 标准值 标准值来源 声 环境 连续等效A声级 昼间:65dB 夜间:55dB 《声环境质量标准》 (GB3096-2008)中3类标准 4、固体废物 本项目一般固废排放执行《一般工业固体废物贮存、处置场污染控制标准》(GB18599-2001)及其相应修改单中要求;危险废物排放执行《危险废物贮存污染控制标准》(GB18597-2001)及其相应修改单中要求。 五、建设项目工程分析 现有工程(包括现有工程主要内容、主要污染物控制措施及存在的主要环境问题及整改措施问题等) 项目为租用原六安市宏鹏电机有限公司一栋空置厂房。六安市宏鹏电机有限公司已于2012年编制了《六安市宏鹏电机有限公司电动机配件生产项目》环评报告书,后因市场原因,该公司倒闭。通过现状调查调查,原宏鹏电机有限公司实际建成两栋厂房,道路、围墙、大门、雨污分流等配套设施也已建设完毕,目前其中一栋已出租给其他企业作为仓储使用,本项目为租用另外一栋已建成但未使用的空置厂房。 申报项目(包括施工期、运营期工程内容、工艺流程、主要污染工序、造成的环境污染或生态影响等) (一)施工期工程分析 本项目不进行土建施工,仅在现有厂房内安装设备,施工工艺简单,工期短,环评不对施工期进行评价。 (二)运营期工程分析 1、生产工艺流程简述(图示): (1)放线:将原料盘丝(高碳钢)通过气动夹盘放置在放线架上。 (2)穿模:首先将拉丝机箱盖打开,原料丝由入线轮导入多级塔轮盘、模芯,绕经塔轮盘时需根据工艺要求绕1到2圈,后穿至下一个模芯,依次类推直至完成23个到28个模芯。 (3)冷拉拔:完成穿模后检查润滑箱内润滑液循环情况是否正常,待润滑箱内注满润滑液,合上拉丝机箱体并锁紧,开机拉微丝,经多级塔轮不同线速度牵引拉伸和模芯的压缩拉伸后,使原料丝位伸成为0.06至0.08不同直径的微丝。 在原料丝拉伸过程中为防止塔轮、模具磨擦受热,钢丝变质,压线等情况,需要使用冷却润滑液。该冷却润滑液由冷凝水和冷滑剂按比例调配,一般比例为9:1。由冷却箱机组自动供给和回收并循环使用,定期补充。 (4)收线:原料丝经23模至28个模芯拉伸完成后,由出线轮再经转向轮进入收线机。 工艺流程及产污环节如下图: 图1生产工艺流程图 2、污染源强分析 (1)废气 本项目生产过程仅为冷拔拉丝,无废气产生。 (2)废水 项目用水环节为冷拔拉丝工段需使用冷却润滑液进行冷却,润滑液由水和成品润滑剂配比而成,一般比例为9:1,每年成品润滑剂使用量为3t,生产用水量约为27t/a。润滑剂循环使用,定期补充消耗量,不外排。 项目不设食堂及职工宿舍,劳动定员20人,根据《给水排水设计手册》,结合当地人均生活用水情况,项目人均用水定量为60L/p.d,则项目运营期职工生活用水约为1.2t/d(360t/a);生活污水量按照用水的80%计算,则生活污水产生量约为0.96t/d(288t/a)。生活污水的污染因子主要是COD、氨氮、SS等有机污染物。 目前该项目排水实行雨污分流,项目区域废水经化粪池预处理后纳入开发区污水管网,进入污水处理厂处理达标后最终排入淠河,项目污水排放执行《污水综合排放标准》(GB8978-1996)中的三级标准。 表5-1 建设项目水污染物产生和排放情况表 污水产生量(t/a) 污染物名称 污染物产生量 治理 措施 污染物排放量 排放方式与去向 浓度(mg/L) 产生量(t/a) 浓度(mg/L) 排放量(t/a) 生活污水288 COD 350 0.1 生活污水进入化粪池预处理 300 0.09 纳入开发区污水管网进入污水处理厂处理达标后排入淠河 NH3-N 35 0.01 30 0.009 SS 250 0.07 100 0.03 (3)噪声 项目营运期主要噪声源于空压机、拉丝机等机械设备的运行。项目共有2台空压机,空压机噪声一般在75dB(A)左右,拉丝机噪声低于60 dB(A)。空压机布置在厂房南部,由于高噪声源设备较少,建设单位对高噪声机械设备安装减震垫,并采取厂房隔声、降噪措施。 (4) 固体废物 在拉丝压缩过程中,会产生的部分废丝,约占产量的0.2%左右,约20kg/a,废弃包装材料产生量约2t/a,废丝及废弃包装材料收集后外售。 生活垃圾产生量以每人0.5kg/d估算,年工作300天,则生活垃圾的产生量为3t/a。项目区设置有垃圾收集设施,生活垃圾收集后,委托环卫部门定期清运,集中处理。 六、环境影响分析及环境保护措施 6.1施工期环境影响分析 施工期影响分析略。 6.2营运期环境影响分析 6.2.1水环境影响分析 (1)废水排放去向 本项目废水污染源主要为生活污水,厂区废水产生及排放情况见表5-1。生活污水经化粪池预处理,达《污水综合排放标准标准》(GB8978-1996)三级标准;接管市政污水管网进开发区污水处理厂处理,尾水达《城镇污水处理厂污染物排放标准》(GB18918-2002)一级A标准后排入淠河。对地表水体影响不大。 (2)污水接管可行性分析 城南污处理厂位于六安市裕安区城南镇,城南污水处理厂一期工程规模为日处理污水 2.5 万吨(远期设计为 5 万吨/日),采用二级生化处理工艺;配套建设污水收集管网工程 97.84km 及 1 座污水提升泵站。目前一期已投入使用。本项目所在区域在城南污水处理厂服务范围内,其工艺如下图所示。 出水 剩余污泥 贮 泥 池 污泥浓缩脱水机房 污泥外运 粗格栅 进水 进水泵房 细格栅 沉砂池 厌氧池 氧化 池 沉淀池 消毒 回流及剩余污泥泵房 回流污泥 图6-1 城南污水处理厂工艺流程图 本项目所在地位于城南污水处理厂的收水范围内,且污水管网已经铺设到本项目所在地。城南污水处理厂目前已投产运行,本项目与城南污水处理厂运行时间相衔接,且本项目排放的废水为生活污水和反冲洗废水,水质简单,污水产生量小,不会对城南污水处理厂生化处理系统造成冲击,城南污水处理厂完全有能力接纳本项目排放的废水,对区域地表水环境影响不大,可以满足城南污水处理厂的接管条件。 综上所述,本项目生活污水接管从技术上和时间上来讲,接管可行,满足接管条件,因此本项目产生的生活废水对周围环境影响较小。 6.2.2声环境影响分析 (1)噪声源强 建设项目营运期的噪声源主要是空压机及拉丝机设备噪声,空压机噪声源强为75dB(A),拉丝机噪声源强为60 dB(A),环评主要考虑空压机噪声对外环境的影响。项目噪声排放情况见表6-1。 表6-1 本项目主要生产设备噪声级一览表 dB(A) 序号 设备名称 数量(台) 噪声级 位置 治理措施 消减值 1 空压机 2 75 车间南部 安装减震垫、厂房隔声 10-20 2 拉丝机 120 60 车间内 安装减震垫、厂房隔声 (2)噪声预测 ①预测点位:对厂界噪声贡献值、对安置小区处噪声贡献值。 ②预测模式 计算某个室内声源在靠近围护结构处的倍频带声压级: 式中:Loct,1 ¾ 某个室内声源在靠近围护结构处产生的倍频带声压级,dB; Lw oct ¾ 某个声源的倍频带声功率级,dB; r1¾ 室内某个声源与靠近围护结构处的距离,m; R ¾ 房间常数,m2; Q¾ 方向性因子,无量纲值。 计算所有室内声源在靠近围护结构处产生的总倍频带声压级: 计算室外靠近围护结构处的声压级: 将室外声级 Loct, 2 (T) 和透声面积换算成等效的室外声源,计算等效声源第i个倍频带的声功率级 Lw oct : 式中:S — 透声面积,m2。 等效室外声源的位置为围护结构的位置,其倍频带声功率级为Lw oct,由此按室外声源方法计算等效室外声源在预测点产生的声级。 计算某个室外声源在预测点产生的倍频带声压级: 式中:Loct (r) ¾ 点声源在预测点产生的倍频带声压级,dB; Loct (r0) ¾ 参考位置r0处的倍频带声压级,dB; r¾ 预测点距声源的距离,m; r0¾ 参考位置距声源的距离,m; DLoct ¾ 各种因素引起的衰减量(包括声屏障、遮挡物、空气吸收、地面效应引起的衰减量,计算方法详见导则)。 如果已知声源的倍频带声功率级Lw oct,且声源可看作是位于地面上的,则 由各倍频带声压级合成计算该声源产生的A声级Leq(A)。 计算总声压级 设第i个室外声源在预测点产生的A声级为LA in,i,在T时间内该声源工作时间为tin,i;第j个等效室外声源在预测点产生的A声级为LA out,j ,在T时间内该声源工作时间为tout,j ,则预测点的总等效声级为: 式中:T — 计算等效声级的时间,h; N — 室外声源个数,M为等效室外声源个数。 将设备噪声源在厂区平面图上进行定位,利用上述的预测数字模型,将有关参数模型进行计算,预测拟建工程噪声源对各向厂界及敏感点的影响。 依据预测模式,计算建设项目厂界噪声影响预测结果见下表6-2。 表6-2 项目厂界噪声预测结果 序号 预测点 贡献值 单位 1 北厂界 41.81 dB(A) 2 东厂界 32.37 dB(A) 3 南厂界 34.93 dB(A) 4 西厂界 25.91 dB(A) 5 安置小区 33.44 dB(A) 从上表可知,本项目运营期间,噪声对厂界贡献值最大为41.81dB(A),可以达到《工业企业厂界环境噪声排放标准》(GB12348-2008)中3类标准,对安置小区贡献值为33.44 dB(A),满足《声环境质量标准》(GB3096-2008)中2类区要求。运营期噪声对周边环境影响较小。 噪声预测等值线图 (3)噪声污染防治措施 建设单位应采取以下噪声污染防治措施: ①设备选型时尽量选用低噪声设备,从源头降低噪声。 ②合理进行车间平面布局,尽量将高噪声设备布置在厂房南部,以远离北方的安置小区。 ③对高噪声设备安装减震垫 ④在生产车间四周、厂界四周种植树木花草,以形成有效的绿色吸音、隔音屏障。既有利于厂区的美观,也有利于减轻对环境的噪声污染。 6.2.3固体废物环境影响分析 固废主要为拉丝过程产生的废丝、废弃包装材料及生活垃圾,废丝及废弃包装材料均可收集后外售。生活垃圾委托环卫部门定期清运,集中处理。项目固废对环境影响较小。 6.3建设项目环保投资概算 项目总投资10000万元,其中环保投资24万元,占总投资的0.24%,主要用于废水、废气、固体废物、噪声的治理。环保投资估算详见表6-3。 表6-3 项目环保防治措施及投资估算表 工 程 内 容 环保投资 (万元) 水污染防治 雨污分流、化粪池 2 噪声污染控制 选用低噪声设备; 安装减震垫; 合理进行平面布置图 10 固废 一般固废暂存处 1 垃圾桶、垃圾箱;委托环卫部门定期清理 1 绿化 在厂区周边进行绿化 10 合计 24 项目主要污染物产生、拟采取的环境保护措施汇总表 内容 类型 污染源 污染物 名称 产生浓度 及产生量 防治措施 排放浓度及排放量 预期治理效果 大 气 污 染 物 —— —— —— —— —— —— 水 污 染 物 生活污水 288t/a COD 350mg/L 0.1t/a 化粪池 300mg/L 0.09t/a 排至污水处理厂处理达标排放 NH3-N 35mg/L 0.01t/a 100mg/L 0.009t/a SS 250mg/L 0.07t/a 30mg/L 0.03t/a 固 体 废 物 生产车间 废丝 20kg/a 回收利 用 0 综合利用 包装材料 2t/a 0 综合利用 厂区职工 生活垃圾 3t/a 委托环卫部门处置 3t/a 无害化 噪声 主要为生产设备运行产生的噪声,噪声值为75dB(A),通过消声、减震及厂房隔声等措施,可做到达标排放。 主要污染物总量指标及来源 无。 主要生态影响、保护措施及预期效果 其他 九、结论与建议 1.项目概况 安徽德恒新材料科技有限公司(以下简称为“德恒公司”)位于六安市裕安区经济开发创业东路与工业路交叉口东南角,原六安市宏鹏电机有限公司内,项目占地面积6000m2,总投资10000万元,建成后可年产金刚母线800万公里。 本项目立足于新能源、精密加工等高端市场的开发,项目的建设能够盘活现有闲置资源,增加就业机会,带动当地经济发展,具有较好的社会效益和经济效益。 2.产业政策符合性 根据《产业结构调整指导目录(2011年本)(2013年修订版)》可知,本项目不属于鼓励类、限制类和淘汰类的范畴,可以视为允许类,因此,本项目的建设符合国家的产业政策。 3、项目规划符合性、选址合理性分析 项目选址符合裕安经济开发区总体规划,所在位置交通便利,对环境影响较小,与周边环境具有一定相容性,选址较为合理。 4、环境质量现状结论 项目区域环境空气质量能够满足《环境空气质量标准》(GB3095-2012)二级标准要求;项目所在地声环境质量能满足《声环境质量标准》(GB3096-2008)3类标准要求;项目区地表水体淠河新安渡口断面水环境质量能满足《地表水环境质量标准》(GB3838-2002)中的Ⅲ类标准。 5、环境影响分析及污染防治措施可行性结论 (1)水环境影响分析 本项目废水污染源主要为生活污水,生活污水经化粪池预处理,达《污水综合排放标准标准》(GB8978-1996)三级标准;纳入市政污水管网进如开发区污水处理厂处理,尾水达《城镇污水处理厂污染物排放标准》(GB18918-2002)一级A标准后排入淠河。对地表水体影响不大。 (2)声环境影响分析 建设项目营运期的噪声源主要是生产线机械设备产生的噪声,噪声源强为75dB(A)左右。建设单位通过合理进行平面布置,对厂区高噪声设备安装减震垫,并通过厂房隔音、降噪,可确保厂界噪声排放能够满足《声环境质量标准》(GB12348-2008)中的3类功能区标准。 本项目噪声对周围环境较小。 (3)固体废物环境影响分析 固废主要为拉丝过程产生的废丝、废弃包装材料及生活垃圾,废丝及废弃包装材料均可收集后外售。生活垃圾委托环卫部门定期清运,集中处理。项目固废对环境影响较小。 综上所述,德恒新材料科金刚母线生产项目符合国家相关产业政策,符合地方总体规划要求,选址合理。通过落实环评提出的环保污染防治措施,项目污染物可实现达标,项目建设对周围环境影响较小,从环保角度来说,该项目的实施是可行的。 6、建议 (1)加强环境管理,提高环保意思,建立、健全环保规章制度及设置环保档案。 (2)加强生产管理,减少润滑液的跑冒滴漏。 (3)加大厂区绿化。 附图一:建设项目地理位置图 德恒新材料 建设项目地理位置图 附图二:建设项目周边环境示意 委 托 书 安徽省四维环境工程有限公司: 根据国家相关法律法规和地方环境保护主管部门意见,我单位负责建设的德恒新材料金刚母线生产项目需进行环境影响评价,现委托贵公司对该项目进行环境影响评价。 特此委托! 安徽德恒新材料科技有限公司 2017年10月20日
展开阅读全文

开通  VIP会员、SVIP会员  优惠大
下载10份以上建议开通VIP会员
下载20份以上建议开通SVIP会员


开通VIP      成为共赢上传

当前位置:首页 > 包罗万象 > 大杂烩

移动网页_全站_页脚广告1

关于我们      便捷服务       自信AI       AI导航        抽奖活动

©2010-2025 宁波自信网络信息技术有限公司  版权所有

客服电话:0574-28810668  投诉电话:18658249818

gongan.png浙公网安备33021202000488号   

icp.png浙ICP备2021020529号-1  |  浙B2-20240490  

关注我们 :微信公众号    抖音    微博    LOFTER 

客服