收藏 分销(赏)

河海大学水务工程专业本科培养方案.doc

上传人:仙人****88 文档编号:8768828 上传时间:2025-03-01 格式:DOC 页数:10 大小:514.50KB 下载积分:10 金币
下载 相关 举报
河海大学水务工程专业本科培养方案.doc_第1页
第1页 / 共10页
河海大学水务工程专业本科培养方案.doc_第2页
第2页 / 共10页


点击查看更多>>
资源描述
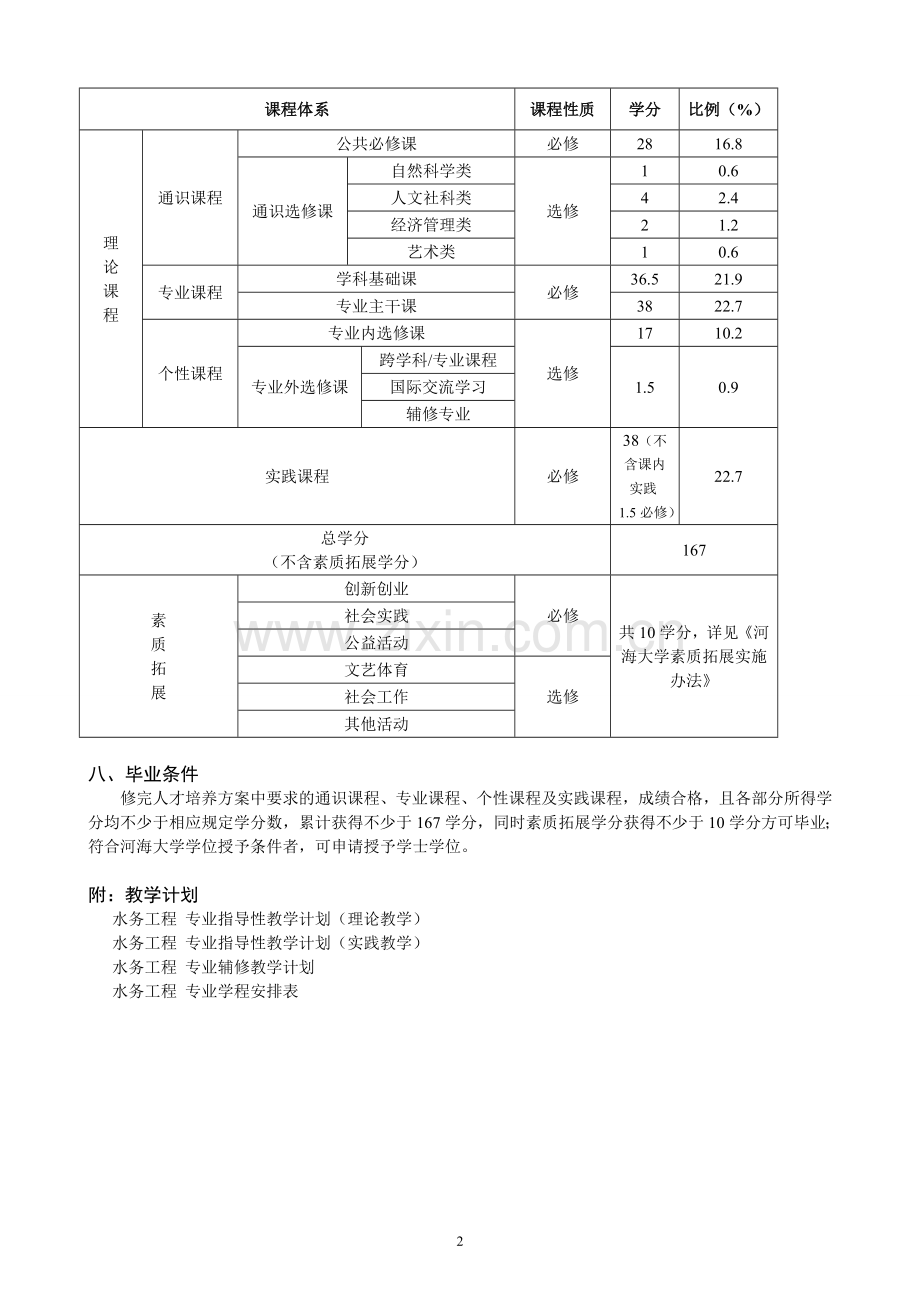
水务工程 专业本科人才培养方案 学科门类: 工学  专业大类: 水利类 专 业: 水务工程 专业代码: 081104T 学 制: 四年 授予学位: 工学学士 一、培养目标 培养适应经济社会发展要求,德、智、体、美全面发展,具有扎实的自然科学基础,具备良好的计算机、外语、经济、管理等方面的应用基础,掌握水务工程专业基础知识以及专业基本技能,具有较强的适应性、创新性及协调能力的复合型人才,能在水务、市政、环境、水利等部门从事与水务工程有关的规划、设计、施工、管理,以及相关的科研和理论研究工作。 二、培养要求 本专业学生主要学习水务工程的基本理论和专业知识,进行应用基础研究和技术开发方面的科学思维和科学实验训练,要求具有较好的科学素养,掌握水务工程规划、设计、管理的专业技能,具有应用所学基础理论和专业知识独立解决实际问题、进行科学研究、工程应用以及从事组织管理的基本能力。 毕业生应获得以下几方面的知识和能力: 1.掌握数学、物理、化学、水文学、水力学、水利学等方面基础理论和基础知识; 2.掌握水务工程规划、水资源和水环境评价、城市节水与需水管理、水灾害防治以及计算机管理系统的应用和开发等方面的技术方法; 3.具有从事与水务工程有关的规划、设计和管理的基本能力; 4.熟悉与水务相关的国家方针、政策、条例、法规; 5.了解水务工程、水资源与水环境等学科的理论前沿、应用前景和国内外最新发展动态; 6.掌握文献检索、资料查询及运用现代信息技术获取相关信息的基本方法,具有从事科学研究的初步能力; 7.具有终身学习的能力和适应发展的能力; 8.具有国际视野和跨文化的交流、竞争和合作能力。 三、主干学科 水利工程、土木工程。 四、主要课程 高等数学、大学物理、大学化学、大学英语、工程制图、测量学、水力学、计算水力学、工程力学、结构力学、工程水文学、环境学导论、钢筋混凝土结构、水文地质及工程地质、城市水利工程、给水排水工程、水处理工程、水务规划与管理、水环境评价与保护。 五、实践教学 包括课程实习(测量学)、专业认识实习、专业综合实习、课程设计及毕业设计,课程实验有水力学实验、物理实验、化学实验等,全部实践环节共38个学分。 六、所含专业方向及特色 根据专业涉及面及知识口径,本专业人才培养不设置专业方向。 七、课程框架及学分要求 课程体系 课程性质 学分 比例(%) 理 论 课 程 通识课程 公共必修课 必修 28 16.8 通识选修课 自然科学类 选修 1 0.6 人文社科类 4 2.4 经济管理类 2 1.2 艺术类 1 0.6 专业课程 学科基础课 必修 36.5 21.9 专业主干课 38 22.7 个性课程 专业内选修课 选修 17 10.2 专业外选修课 跨学科/专业课程 1.5 0.9 国际交流学习 辅修专业 实践课程 必修 38(不含课内实践1.5必修) 22.7 总学分 (不含素质拓展学分) 167 素 质 拓 展 创新创业 必修 共10学分,详见《河海大学素质拓展实施办法》 社会实践 公益活动 文艺体育 选修 社会工作 其他活动 八、毕业条件 修完人才培养方案中要求的通识课程、专业课程、个性课程及实践课程,成绩合格,且各部分所得学分均不少于相应规定学分数,累计获得不少于167学分,同时素质拓展学分获得不少于10学分方可毕业;符合河海大学学位授予条件者,可申请授予学士学位。 附:教学计划 水务工程 专业指导性教学计划(理论教学) 水务工程 专业指导性教学计划(实践教学) 水务工程 专业辅修教学计划 水务工程 专业学程安排表 水务工程 专业指导性教学计划(理论教学) (一) 通识课程(共36学分) 课程 类别 课程 性质 课程号 课程名称 学分 开课 学期 公 共 必 修 课 必修 0701040 思想道德修养与法律基础 Moral, Ethics & Fundamentals of Law 2 一 0701007 中国近现代史纲要 Chinese Modern History 2 二 0701009 马克思主义基本原理概论 Basic Principles of Marxism 2.5 四 0701042 毛泽东思想和中国特色社会主义理论体系概论 Mao Zedong Thought and the theoretical system of socialism with Chinese characteristics 2.5 五 0702100 形势与政策 Political Circumstance & Policy 1 七 1520101 大学英语I Foreign Languages Ⅰ 3 一 1520102 大学英语II Foreign Languages Ⅱ 3 二 1520103 大学英语Ⅲ Foreign Languages Ⅲ 3 三 0603058 程序设计(VB) Programming(VB) 3 一 2001005 军事理论(含课内实践) Military Theory 1+1 一 1101000 体育I Physical Education I 1 一 1101002 体育II Physical Education II 1 二 1101003 体育 Ⅲ Physical Education Ⅲ 1 三 1101004 体育IV Physical Education IV 1 四 通 识 选 修 课 选修 自然科学类 Natural science 1 人文社科类 Humanities and social science 4 经济管理类 Economic management 2 艺术类 Art 1 合计 36 注:大学英语针对不同层次的学生进行分级教学、小班化教学。对于已通过英语四级的学生,可继续修读大学英语,也可选修拓展英语课程,但必须修满9学分。 (二) 专业课程(共74.5学分) 课程 类别 课程 性质 课程号 课程名称 学分 开课 学期 学 科 基 础 课 必修 1001103 高等数学BIAdvanced Mathematics BI 5 一 1001104 高等数学BIIAdvanced Mathematics BII 6 二 1001143 几何与代数B Geometry and Algebra 3 二 1001145 概率论与数理统计B Probability Theory& Mathematical Statistics 3 三 1002101 大学物理AI Physics AI 3 二 1002102 大学物理AII Physics AII 4 三 1403001 大学化学College Chemistry 2 一 1404066 水力学Hydraulics 4.5 四 0301003 工程制图Engineering Drawing 2 一 0404044 测量学(含GPS)Survey (inc.GPS) 3 三 0104031 城市发展与水(新生研讨课) Urban Development and Water 1 二 合计 36.5 专 业 主 干 课 必修 0301010 计算机辅助设计Automatic Aided Design 2 六 0402086 工程力学Engineering Mechanics 4 四 1703110 结构力学D Structure Mechanics 3 五 1701011 工程材料Engineering Materials 2 四 0102129 环境学导论General Environment Introduction 1.5 三 0102062 水文地质及工程地质 Hydrogeology And Engineering Geology 2 五 0401060 钢筋混凝土结构Reinforced Concrete Structure 2.5 六 0101040 工程水文学Engineering Hydrology 3 五 0104005 工程经济学Engineering Economics 1.5 五 0104065 计算水力学Computational Hydraulics 1.5 六 0102058 城市水利工程Urban Hydraulic Engineering 3 六 1402057 给水排水工程Water Supply And Drainage Engineering 3 七 1402052 水处理工程Water & Wastewater Treatment Engineering 2.5 七 0104002 城市水资源利用与管理 Urban Water Resources Utilization and Management 2 六 0104015 水务规划与管理 Water Engineering Planning and Management 1.5 七 0101065 流域水文模型 Hydrologic Models of Basin 1.5 六 0104017 水环境评价与保护 Water Environment Assessment and Protection 1.5 七 合计 38 (三)个性课程(共18.5学分) 课程类别 课程性质 课程号 课程名称 学分 开课学期 最低应选学分 专 业 内 选 修 课 选 修 学术研究型 17 0401058 建筑概论 Architecture Introduction 2 六 0101301 气象学基础 Meteorology Foundation 2 五 0104008 数据库及应用 Database and Application 1.5 四 0103301 地理信息系统 Geographical Information System 1.5 五 0104009 水环境化学 Water Environment Chemistry 1.5 四 0103307 自然地理学 Physical Geography 2 三 0101022 水问题论坛Forum on Water Problems 1 七 0102101 生态学概论Introduction to Ecology 2 五 0102039 城市规划原理Urban Planning Theory 2 三 应用技术型 0101020 水灾害防治 Flood Disaster Prevention 1.5 六 0104030 水泵与泵站Water Pumps & Pump Stations 1.5 六 0103313 生态及景观设计概论Introduction to Ecological & Landscape Design 1.5 七 0101303 河道整治River Harness 1.5 八 0101025 节水技术与管理Technique of Water Saving 1.5 七 0104023 水政管理Water Policy Management 1.5 八 0804000 工程项目管理 Management Of Engineering Project 2 六 0804023 工程项目估价Project Cost Estimation 2 七 0101076 水文预报Hydrologic Forecasting 1.5 六 0101077 水利计算Water Conservancy Computation 1.5 六 专 业 外 选 修 课 选 修 跨学科、跨专业建议课程* 1.5 管理学概论 Introduction of Management 现代灌排原理与技术 Irrigation and Drainage Principle and Technology 国际交流学习 辅修专业(详见所修专业的辅修教学计划) 合 计 18.5 *除以下跨学科、跨专业的建议课程外,学生可根据自身兴趣在全校范围内自由选择其他专业课程。 10 水务工程 专业指导性教学计划(实践教学) 课程 性质 课程号 课程名称 学分 开课 学期 必修 0701041 思想道德修养与法律基础实践 Practice for Moral, Ethics & Fundamentals of Law 1 一 0701008 中国近现代史纲要实践 Practice for Chinese Modern History 1 二 0701021 马克思主义基本原理概论实践 Practice for Basic Principles of Marxism 1.5 四 0701043 毛泽东思想和中国特色社会主义理论体系概论实践 Practice for Mao Zedong Thought and the theoretical system of socialism with Chinese characteristics 1.5 五 0702055 形势与政策实践 Practice for Political Circumstance & Policy 1 七 2001001 军事训练 Military Practice 2 一 1002801 大学物理实验AI Physics Experiments AI 1.5 二 1002802 大学物理实验AII Physics Experiments AII 1.5 三 1403002 化学实验 Chemistry Experiments 1 一 0404041 测量实习 Practice on Surveying 1.5 三 1404055 水力学实验Hydraulic Experiments 1 四 0104067 工程水文学课程设计Course Design of Engineering Hydrology 1.5 五 0401053 钢筋混凝土结构课程设计Course Design of Domestic Architecture 1.5 六 1402050 水处理工程课程设计及课程实习 Course Design and Practice for Water & Wastewater Treatment Engineering 1.5 七 0104024 水务工程认识实习 Practice for Broadening Water Engineering Knowledge 1 五 0104026 城市水资源利用与管理课程设计 Water Resources Utilization and Management 1 六 0104019 城市水利工程课程设计 Course Design for Urban Hydraulic Engineering 1.5 六 1402053 给水排水工程课程设计 Course Design for Water Supply and Drainage Engineering 1.5 七 0104029 毕业设计Graduate Design 14 七、八 合计 38 注:实验:20学时计1学分;课程设计、实习、毕业论文/设计:1周计1学分。 水务工程 专业辅修教学计划 课程号 课程名称 学分 开课 学期 1404066 水力学 Hydraulics 4.5 四 0402086 工程力学 Engineering Mechanics 4 四 0101040 工程水文学 Engineering Hydrology 3 五 0104002 城市水资源利用与管理 Urban Water Resources Utilization and Management 2 六 0102006 环境学导论 General Environment Introduction 1.5 三 1402052 水处理工程 Water & Wastewater Treatment Engineering 2.5 七 1402057 给水排水工程 Water Supply and Drainage Engineering 3 七 0102058 城市水利工程 Urban Hydraulic Engineering 3 六 0104015 水务规划与管理 Water Engineering Planning and Management 1.5 七 0104017 水环境评价与保护 Water Environment Assessment and Protection 1.5 七 合 计 26.5 水务工程 专业学程安排表 学期 课程号 课程名称 学分 课内学时 课外 学时 课程属性 授课 实验 实 践 上 机 第一学年 第一学期 0701040 思想道德修养与法律基础 2 32 公共必修课 0701041 思想道德修养与法律基础实践 1 8 8 实践课程 1520101 大学英语I 3 48 16 公共必修课 0603058 程序设计(VB) 3 48 24 24 公共必修课 2001005 军事理论 2 16 16 公共必修课 1101000 体育I 1 32 公共必修课 2001001 军事训练 2 2周 实践课程 1403001 大学化学 2 32 学科基础课 1001103 高等数学BI 5 80 学科基础课 0301003 工程制图 2 32 学科基础课 1403002 化学实验 1 20 实践课程 最低修读学分(不含通识选修课与专业外选修课) 24 第二学期 0701007 中国近现代史纲要 2 32 公共必修课 0701008 中国近现代史纲要实践 1 8 8 实践课程 1520102 大学英语II 3 48 16 公共必修课 1101002 体育II 1 32 公共必修课 0104031 城市发展与水 1 16 新生研讨课 1001104 高等数学BII 6 96 学科基础课 1001143 几何与代数B 3 48 学科基础课 1002101 大学物理AI 3 48 学科基础课 1002801 大学物理实验AI 1.5 30 实践课程 最低修读学分(不含通识选修课与专业外选修课) 21.5 第二学年 第三学期 1520103 大学英语III 3 48 16 公共必修课 1101003 体育III 1 32 公共必修课 1001145 概率论与数理统计B 3 48 学科基础课 1002102 大学物理AII 4 64 学科基础课 0404044 测量学(含GPS) 3 32 16 学科基础课 0103307 自然地理学 2 28 4 专业内选修课 (至少选2学分) 0102039 城市规划原理 2 32 0102129 环境学导论 1.5 24 专业主干课 1002802 大学物理实验AII 1.5 30 实践课程 0404041 测量实习 1.5 1.5周 实践课程 最低修读学分(不含通识选修课与专业外选修课) 18.5+2=20.5 第四学期 0701009 马克思主义基本原理概论 2.5 40 公共必修课 0701021 马克思主义基本原理概论实践 1.5 12 12 实践课程 1101004 体育IV 1 32 公共必修课 1404066 水力学 4.5 64 8 学科基础课 1701011 工程材料 2 32 专业主干课 0104008 数据库及应用 1.5 24 专业内选修课 (至少选1.5学分) 0104009 水环境化学 1.5 20 4 1404055 水力学实验 1 20 实践课程 0402086 工程力学 4 64 专业主干课 最低修读学分(不含通识选修课与专业外选修课) 16.5+1.5=18 第三学年 第五学期 0701042 毛泽东思想和中国特色社会主义理论体系概论 2.5 40 公共必修课 0701043 毛泽东思想和中国特色社会主义理论体系概论实践 1.5 12 12 实践课程 1703110 结构力学D 3 48 10 专业主干课 0104005 工程经济学 1.5 24 专业主干课 0102062 水文地质及工程地质 2 32 专业主干课 0101040 工程水文学 3 48 专业主干课 0101301 气象学基础 2 32 专业内选修课 (至少选3.5学分) 0102101 生态学概论 2 32 0103301 地理信息系统 1.5 24 12 0104067 工程水文学课程设计 1.5 1.5周 实践课程 0104024 水务工程认识实习 1 1周 实践课程 最低修读学分(不含通识选修课与专业外选修课) 16+3.5=19.5 第六学期 0301010 计算机辅助设计 2 32 24 专业主干课 0401060 钢筋混凝土结构 2.5 40 专业主干课 0102058 城市水利工程 3 48 专业主干课 0101065 流域水文模型 1.5 24 12 专业主干课 0104065 计算水力学 1.5 24 12 专业主干课 0104002 城市水资源利用与管理 2 32 专业主干课 0101020 水灾害防治 1.5 24 专业内选修课 (至少选5学分) 0401058 建筑概论 2 32 0804000 工程项目管理 2 32 0101076 水文预报 1.5 24 0101077 水利计算 1.5 24 0104030 水泵与泵站 1.5 24 0401053 钢筋混凝土结构课程设计 1.5 1.5周 实践课程 0104019 城市水利工程课程设计 1.5 1.5周 实践课程 0104026 城市水资源利用与管理 课程设计 1 1周 实践课程 最低修读学分(不含通识选修课与专业外选修课) 16.5+5=21.5 第四学年 第七学期 0702100 形势与政策 1 16 公共必修课 0702055 形势与政策实践 1 8 8 实践课程 0104015 水务规划与管理 1.5 24 专业主干课 1402057 给水排水工程 3 48 专业主干课 1402052 水处理工程 2.5 40 专业主干课 0104017 水环境评价与保护 1.5 24 专业主干课 0101022 水问题论坛 1 16 专业内选修课 (至少选3.5学分) 0103313 生态及景观设计概论 1.5 24 0804023 工程项目估价 2 32 0101025 节水技术与管理 1.5 24 1402050 水处理工程课程设计及 课程实习 1.5 1.5周 实践课程 1402053 给水排水工程课程设计 1.5 1.5周 实践课程 0104029 毕业设计 2 2周 实践课程 最低修读学分(不含通识选修课与专业外选修课) 15.5+3.5=19 第八学期 0101303 河道整治 1.5 24 专业内选修课 (至少选1.5学分) 0104023 水政管理 1.5 24 0104029 毕业设计 12 12周 实践课程 最低修读学分(不含通识选修课与专业外选修课) 12+1.5=13.5 不固定 学期 通识选修课 8学分 专业外选修课 1.5学分 最低修读总学分 167 提醒:学生可根据自身兴趣在第3—8学期任意一学期内修读通识选修课和专业外选修课。 该方案经 专业建设指导委员会通过,审核人: 经 学院教学委员会通过, 审核人:
展开阅读全文

开通  VIP会员、SVIP会员  优惠大
下载10份以上建议开通VIP会员
下载20份以上建议开通SVIP会员


开通VIP      成为共赢上传

当前位置:首页 > 教育专区 > 小学其他

移动网页_全站_页脚广告1

关于我们      便捷服务       自信AI       AI导航        抽奖活动

©2010-2026 宁波自信网络信息技术有限公司  版权所有

客服电话:0574-28810668  投诉电话:18658249818

gongan.png浙公网安备33021202000488号   

icp.png浙ICP备2021020529号-1  |  浙B2-20240490  

关注我们 :微信公众号    抖音    微博    LOFTER 

客服