收藏 分销(赏)

安全生产标准化检查规范.docx

上传人:pc****0 文档编号:8757413 上传时间:2025-03-01 格式:DOCX 页数:198 大小:222.58KB 下载积分:10 金币
下载 相关 举报
安全生产标准化检查规范.docx_第1页
第1页 / 共198页
安全生产标准化检查规范.docx_第2页
第2页 / 共198页


点击查看更多>>
资源描述
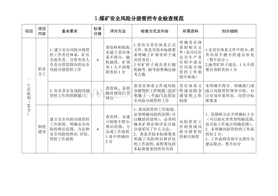
1.煤矿安全风险分级管控专业检查规范 项目 项目内容 基本要求 标准 分值 评分方法 检查方式及内容 所需资料 扣分细则 一、工作机制(10分) 职责分工 1.建立安全风险分级管控工作责任体系,矿长全面负责,分管负责人负责分管范围内的安全风险分级管控工作 4 查资料和现场。未建立责任体系不得分,随机抽查,矿领导1人不清楚职责扣1分 1.查有关责任体系正式文件,看是否按本标准要求明确了矿领导班子成员的责任; 2.对矿班子成员进行随机抽考。抽考前要确定抽考人数 明确责任体系的相关文件(也可以在安全生产责任制中或安全风险分级管控工作制度中体现) 1.无责任体系文件不得分,职责内容不健全的建议补充(暂不扣分); 2.抽考矿班子成员,1人不清楚自身职责扣1分 2.有负责安全风险分级管控工作的管理部门 2 查资料。未明确管理部门不得分 查责任体系文件或风险分级管控工作制度,是否明确了一个部门负责安全风险分级管控工作 责任体系文件或风险分级管控工作制度 未明确不得分。明确部门或成立风险管控领导小组,办公室设在某科室,均符合标准要求 制度建设 建立安全风险分级管控工作制度,明确安全风险的辨识范围、方法和安全风险的辨识、评估、管控工作流程 4 查资料。未建立制度不得分,辨识范围、方法或工作流程1处不明确扣2分 1.查风险管控工作制度,必须明确风险的范围(可以概括的说明),必须明确本矿辨识和评估分级分别采用了什么方法; 2.查是否按本标准要求明确了风险辨识和评估的工作流程,流程要包括本标准要求的所有内容 风险管控工作制度或风险分级管控的相关制度 1.范围和方法不明确扣2分(可以按灾害类型明确范围,也可按工作地点明确范围); 2.未明确风险管控的工作流程扣2分; 3.工作流程内容不完善作为建议提出,暂不扣分 二、安全风险辨识评估(40分) 年度辨识评估 每年底矿长组织各分管负责人和相关业务科室、区队进行年度安全风险辨识,重点对井工煤矿瓦斯、水、火、煤尘、顶板、冲击地压及提升运输系统,露天煤矿边坡、爆破、机电运输等容易导致群死群伤事故的危险因素开展安全风险辨识;及时编制年度安全风险辨识评估报告,建立可能引发重特大事故的重大安全风险清单,并制定相应的管控措施;将辨识评估结果应用于确定下一年度安全生产工作重点,并指导和完善下一年度生产计划、灾害预防和处理计划、应急救援预案 10 查资料。未开展辨识或辨识组织者不符合要求不得分,辨识内容(危险因素不存在的除外)缺1项扣2分,评估报告、风险清单、管控措施缺1项扣2分,辨识成果未体现缺1项扣1分 1.查年度风险辨识评估报告,看组织者是否为矿长; 2.查风险辨识评估是否按安全风险分级管控工作制度要求进行的(是否同制度中明确的辨识范围、方法和安全风险的辨识、评估、管控工作流程向一致); 3.查风险辨识评估的是否全面、准确; 4.查是否有重大安全风险清单,重大风险管控措施是否具有可操作性; 5.查辨识评估成果是否应用于确定下一年度安全生产工作重点,并指导和完善下一年度生产计划、灾害预防和处理计划、应急救援预案 1.年度风险辨识评估报告(包括参加人员签字); 2.年度安全生产工作重点安排、下一年度生产计划、灾害预防和处理计划、应急救援预案 1.矿长未组织开展年度辨识评估或辨识不得分(必须由矿长组织、本矿完成,可以有中介机构配合,但各分管负责人和相关业务科室必须参加;由中介机构出具报告的此项不得分);参加人员不全提出整改建议(暂不扣分); 2.未按照风险分级管控制度开展风险辨识评估工作的扣2分; 3.辨识评估不全面(5+2),缺一项扣2分,危险因素不存在的除外; 4.对存在水文条件极复杂、煤层自燃及容易自燃、高瓦斯及突出、有冲击地压等4类重大灾害矿井,以及采用斜井人车运输人员的,未将相应风险辨识评估为重大风险的,扣2分(多项辨识不准确的,累计上限扣2分); 5.重大风险管控措施不完善或操作性不强建议补充完善(暂不扣分); 6.没有保存风险辨识的原始记录(辨识资料中只体现重大风险没有体现其他级别的风险)或没有参加人签字,建议补充(暂不扣分); 7.在下年度安全生产重点工作安排中未明确对辨识评估出的重大风险作为安全工作的重点进行管控扣1分,在完善下一年度生产计划、灾害预防和处理计划、应急救援预案中未体现应用扣1分 专项辨识评估 新水平、新采(盘)区、新工作面设计前,开展1次专项辨识: 1.专项辨识由总工程师组织有关业务科室进行; 2.重点辨识地质条件和重大灾害因素等方面存在的安全风险; 3.补充完善重大安全风险清单并制定相应管控措施; 4.辨识评估结果用于完善设计方案,指导生产工艺选择、生产系统布置、设备选型、劳动组织确定等 8 查资料和现场。未开展辨识不得分,辨识组织者不符合要求扣2分,辨识内容缺1项扣2分,风险清单、管控措施、辨识成果未在应用中体现缺1项扣1分 1.查看联合布置图纸和采掘接续计划等资料,查找当年是否有新水平、新采(盘)区、新工作面、是否开展了设计; 2.查辨识评估会议纪要或评估报告,看组织者是不是总工程师;参加人员是否专业齐全; 3.查风险辨识评估是否全面、准确的对地质条件和重大灾害因素等方面存在的安全风险进行了辨识评估; 4.形成风险清单,若辨识评估出新的重大风险,查是否补充重大安全风险清单; 5.查新制定的重大风险管控措施是否具有可操作性; 6.查是否体现应用 1.多水平联合布置图纸和采掘接续计划等; 2.专项辨识会议纪要或专项辨识评估报告; 3.相关设计方案等; 4.年度生产计划 1.新水平、新采(盘)区、新工作面设计前,未进行专项辨识评估不得分; 2.辨识组织者不是总工程师要求扣2分;辨识专业科室不齐全建议补充(暂不扣分); 3.没有全面对地质条件和重大灾害因素等方面存在的安全风险进行辨识评估,缺一项扣2分,没有参加人签字建议补充(此处暂不扣分); 4.对于重大灾害风险评估不准确,取值不合理的,1处扣1分,扣2分为止;其他风险辨识不准确,建议重新取值(此处暂不扣分); 5.辨识评估出新增的重大风险,未补充重大安全风险清单扣2分; 6.重大风险管控措施不完善或操作性不强,建议补充完善(此处暂不扣分); 7.未在相关设计中体现应用扣1分; 8.对于2017年7月1日后完成的设计,相关专项辨识在设计之后完成的,如果对照辨识评估结果完善原设计的扣1分,未完善的本项不得分 生产系统、生产工艺、主要设施设备、重大灾害因素(露天煤矿爆破参数、边坡参数)等发生重大变化时,开展1次专项辨识: 1.专项辨识由分管负责人组织有关业务科室进行; 2.重点辨识作业环境、生产过程、重大灾害因素和设施设备运行等方面存在的安全风险; 3.补充完善重大安全风险清单并制定相应的管控措施; 4.辨识评估结果用于指导重新编制或修订完善作业规程、操作规程 8 查资料和现场。未开展辨识不得分,辨识组织者不符合要求扣2分,辨识内容缺1项扣2分,风险清单、管控措施、辨识成果未在应用中体现缺1项扣1分 1.查年度和月度作业计划、技术改造方案等资料,并根据现场实际,判断是否存在“生产系统、生产工艺、主要设施设备、重大灾害因素(露天煤矿爆破参数、边坡参数)等发生重大变化”的情况; 2.查辨识评估会议纪要或评估报告,看组织者是否正确; 3.查是否对作业环境、生产过程、重大灾害因素和设施设备运行等方面存在的安全风险进行全面、准确辨识评估; 4.形成风险清单,若辨识评估出新增的重大风险,查是否补充重大安全风险清单; 5.查新制定重大风险管控措施是否具有可操作性; 6.查是否体现应用 1.年度和月度作业计划、技术改造方案等; 2.专项辨识会议纪要或评估报告、专项辨识评估相关原始记录; 3.相关作业规程、操作规程 1.生产系统、生产工艺、主要设施设备发生重大变化时,未开展专项辨识评估不得分(任何1项未开展专项辨识,此项均不得分); 2.辨识组织者不符合要求扣2分; 3.对作业环境、生产过程、重大灾害因素和设施设备运行等方面存在的安全风险未全面辨识评估;缺1项扣2分(累计上限扣2分);没有参加人签字建议补充(此处暂不扣分); 4.对于重大灾害风险评估不准确,取值不合理的,1处扣1分,扣2分为止;其他风险辨识不准确,建议重新取值(此处暂不扣分); 5.辨识评估出新增的重大风险未补充重大安全风险清单扣2分; 6.重大风险管控措施不完善或操作性不强建议补充完善(此处暂不扣分); 7.未在修订完善作业规程、操作规程中体现应用扣1分 启封火区、排放瓦斯、突出矿井过构造带及石门揭煤等高危作业实施前,新技术、新材料试验或推广应用前,连续停工停产1个月以上的煤矿复工复产前,开展1次专项辨识: 1.专项辨识由分管负责人组织有关业务科室、生产组织单位(区队)进行; 2.重点辨识作业环境、工程技术、设备设施、现场操作等方面存在的安全风险; 3.补充完善重大安全风险清单并制定相应的管控措施; 4.辨识评估结果作为编制安全技术措施依据 8 查资料和现场。未开展辨识不得分,辨识组织者不符合要求扣2分,辨识内容缺1项扣2分,风险清单、管控措施、辨识成果未在应用中体现缺1项扣1分 1.查找当年新、老采掘工程平面图,看是否有密闭开启,查看局部通风机运行记录、停复产审批记录,并根据现场实际,判断是否有启封火区、排放瓦斯、突出矿井过构造带及石门揭煤等高危作业;查看设备设施、材料台账,判断是否有新技术、新材料投入使用; 2.查辨识评估会议纪要,看组织者是否正确; 3.查是否对作业环境、工程技术、设备设施、现场操作等方面存在的安全风险,进行全面、准确辨识评估; 4.形成风险清单,若辨识评估出新增的重大风险,查是否补充重大安全风险清单; 5.查新制定重大风险管控措施是否具有可操作性; 6.查是否体现应用 1. 当年新、老采掘工程平面图; 2.各台局部通风机运行记录; 3.停复产审批记录; 4.设备设施、材料台账; 5.专项辨识会议纪要或评估报告; 6.专项辨识评估相关原始记录; 7.相关安全技术措施 1.存在本标准中的高危作业和停产1个月的情况,未开展专项辨识评估不得分(任何1项未开展专项辨识,均不得分); 2.辨识组织者不符合要求扣2分; 3.对作业环境、工程技术、设备设施、现场操作等方面存在的安全风险未全面辨识评估,缺1项扣2分;没有参加人签字建议补充(此处暂不扣分); 4.对于重大灾害风险评估不准确,取值不合理的,1处扣1分,扣2分为止;其他风险辨识不准确,建议重新取值(此处暂不扣分); 5.辨识评估出新增的重大风险未补充重大安全风险清单扣2分; 6.重大风险管控措施不完善或操作性不强酌情扣0.5至1分; 7.未在相关安全技术措施中体现应用扣1分 本矿发生死亡事故或涉险事故、出现重大事故隐患或所在省份发生重特大事故后,开展1次针对性的专项辨识; 1.专项辨识由矿长组织分管负责人和业务科室进行; 2.识别安全风险辨识结果及管控措施是否存在漏洞、盲区; 3.补充完善重大安全风险清单并制定相应的管控措施; 4.辨识评估结果用于指导修订完善设计方案、作业规程、操作规程、安全技术措施等技术文件 6 查资料和现场。未开展辨识不得分,辨识组织者不符合要求扣2分,辨识内容缺1项扣2分,风险清单、管控措施、辨识成果未在应用中体现缺1项扣1分 1查看调度事故统计台账及网上信息,看本矿是否发生过死亡及涉险事故; 2.查辨识评估会议纪要,看组织者是是否正确; 3.查是否识别安全风险辨识结果及管控措施存在漏洞、盲区; 4.形成风险清单,若辨识评估出新增的重大风险,查是否补充重大安全风险清单; 5.查新制定重大风险管控措施是否具有可操作性; 6.查是否体现应用 1.事故统计台账; 2.专项辨识会议纪要或评估报告; 3.专项辨识评估相关原始记录; 4.相关设计方案、作业规程、操作规程、安全技术措施等技术文件 1.本矿发生死亡事故或涉险事故、出现重大事故隐患或所在省份发生重特大事故后,未开展专项辨识评估不得分; 2.辨识组织者不符合要求扣2分; 3.安全风险辨识结果及管控措施若存在漏洞、盲区未识别出,缺1项扣2分;没有参加人签字,建议补充(暂不扣分); 4.对于重大灾害风险评估不准确,取值不合理的,1处扣1分,扣2分为止;其他风险辨识不准确,建议重新取值(暂不扣分); 5.辨识评估出新增的重大风险未补充重大安全风险清单扣2分; 6.重大风险管控措施不完善或操作性不强,建议补充完善(暂不扣分); 7.未在相关设计方案、作业规程、操作规程、安全技术措施中体现应用扣1分 三、安全风险管控(35分) 管控措施 1.重大安全风险管控措施由矿长组织实施,有具体工作方案,人员、技术、资金有保障 5 查资料。组织者不符合要求、未制定方案不得分,人员、技术、资金不明确、不到位1项扣1分 1.查重大安全风险管控措施实施工作方案是否体现矿长组织实施重大风险管控措施; 2.查是否针对所有重大安全风险管控措施制定了实施方案;查是否有人员、技术、资金保障 重大安全风险管控措施实施工作方案 1.组织者不符合要求或未制定方案均不得分; 2.重大风险管控措施实施方案未覆盖全部重大风险,缺1项扣1分; 3.因人员、技术、资金不明确、不到位影响方案实施的,1项扣1分 2.在划定的重大安全风险区域设定作业人数上限 4 查资料和现场。未设定人数上限不得分,超1人扣0.5分 1.查重大风险管控措施实施方案,查是否划定了重大安全风险区域、设定了作业人数上限(也可在会议纪要等资料中明确规定); 2.查各重大风险区域人员是否超限; 3.查是否在重大风险区域挂牌警示并设定作业人数上限 1.重大风险管控措施实施方案等划定重大安全风险区域设定作业人数上限相关文件; 2.作业规程、安全技术措施; 3.本省、本企业劳动作业定员标准 1.未设定作业人数上限不得分; 2.超1人扣0.5分; 3.未挂牌警示设定作业人数上限建议补充完善(此处暂不扣分) 定期检查 1.矿长每月组织对重大安全风险管控措施落实情况和管控效果进行一次检查分析,针对管控过程中出现的问题调整完善管控措施,并结合年度和专项安全风险辨识评估结果,布置月度安全风险管控重点,明确责任分工 8 查资料。未组织分析评估不得分,分析评估周期不符合要求,每缺1次扣3分,管控措施不做相应调整或月度管控重点不明确1处扣2分,责任不明确1处扣1分 1.查人员定位系统等,查看矿长是否按规定周期组织对重大安全风险管控措施落实情况和管控效果进行检查和分析,检查分析要有原始记录; 2.查是否全面检查重大风险管控措施落实情况; 3.查是否针对管控过程中出现的问题调整完善管控措施; 4.查是否按要求布置月度安全风险管控重点,并明确责任分工 1.相关会议纪要; 2.现场检查记录 1.未组织检查分析不得分; 2.未对重大风险管控措施进行全面检查,缺1项扣1分; 3.检查分析周期不符合要求,每缺1次扣3分(检查分析周期高于标准不扣分); 4.管控措施应调整而不做相应调整或月度管控重点不明确1处扣2分; 5.责任不明确1处扣1分 2.分管负责人每旬组织对分管范围内月度安全风险管控重点实施情况进行一次检查分析,检查管控措施落实情况,改进完善管控措施 8 查资料。未组织分析评估不得分,分析评估周期不符合要求,每缺1次扣3分,管控措施不做相应调整1处扣2分 1.查分管领导是否按规定周期组织对月度安全风险管控重点实施情况进行检查分析,要有检查分析原始记录; 2.是否对矿长布置的分管范围内月度安全风险管控重点措施落实情况进行检查分析,是否针对管控过程中出现的问题调整完善管控措施 1.相关会议纪要; 2.现场检查记录 1.未组织检查分析不得分; 2.周期不符合要求,每缺1次扣3分(分析周期高于标准不扣分,可以和矿长每月的检查分析合并1次); 3.没有覆盖分管范围内的全部重大安全风险或未按矿长布置的本专业分管范围的重点进行检查,每缺1项扣1分(扣4分为止); 4.管控措施应调整而不做相应调整1处扣2分(累计扣2分); 5.无参加人员签字,建议补充完善(此处暂不扣分) 现场检查 按照《煤矿领导带班下井及安全监督检查规定》,执行煤矿领导带班制度,跟踪重大安全风险管控措施落实情况,发现问题及时整改 6 查资料和现场。未执行领导带班制度不得分,未跟踪管控措施落实情况或发现问题未及时整改1处扣2分 1.查煤矿领导跟班记录,看是否有跟踪重大风险的管控措施落实情况和管控效果; 2.是否跟踪发现问题整改情况 煤矿领导带班记录、交接班记录、检查问题落实清单 1.未执行领导带班制度不得分; 2.记录中未能体现跟踪重大风险管控措施落实情况1处扣2分; 3.发现管控措施失效等问题未及时跟踪整改情况1处扣2分 公告警示 在井口(露天煤矿交接班室)或存在重大安全风险区域的显著位置,公告存在的重大安全风险、管控责任人和主要管控措施 4 查现场。未公示不得分,公告内容和位置不符合要求1处扣1分 查公告牌板,公告内容是否齐全,并符合要求 公告牌板(亦可采用电子屏) 1.未公告不得分,位置不符合要求1处扣1分; 2.公告重大安全风险内容与重大安全风险清单内容不一致,管控责任人和重大安全风险管控工作方案中责任人不一致,1处扣1分 四、保障措施(15分) 信息管理 采用信息化管理手段,实现对安全风险记录、跟踪、统计、分析、上报等全过程的信息化管理 4 查现场。未实现信息化管理不得分,功能每缺1项扣1分 查看所使用的信息化手段,看是否能实现对安全风险管控情况进行记录、跟踪、统计、分析、上报等全过程的信息化管理 1.未采用信息化手段管理的不得分; 2.未实现对风险管控情况进行跟踪、统计、分析、上报的功能缺1项扣1分(使用电子邮件、社交软件等通信软件,能实现上述功能的不扣分) 教育培训 1.入井(坑)人员和地面关键岗位人员安全培训内容包括年度和专项安全风险辨识评估结果、与本岗位相关的重大安全风险管控措施 6 查资料。培训内容不符合要求1处扣 1分 通过检查入井(坑)人员和地面关键岗位人员的培训记录、现场询问岗位工作人员,看培训内容是否符合规定 1.培训通知、记录、签到表、教案、考试卷; 2.煤矿员工花名册 培训内容不符合要求1处扣 1分 2.每年至少组织参与安全风险辨识评估工作的人员学习1次安全风险辨识评估技术 5 查资料和现场。未组织学习不得分,现场询问相关学习人员,1人未参加学习扣1分 1.查培训记录、签到表、教案、考试卷,看培训人员和内容是否符合要求; 2.现场询问工作人员上年度是否参加有关培训 1.培训通知、记录、签到表、教案、考试卷; 2.年度辨识和专项辨识报告中的人员名单 1.未组织学习不得分; 2.经查资料和询问1名参与风险辨识评估工作人员未参加学习扣1分 2.煤矿事故隐患排查治理专业检查规范 项目 项目内容 基本要求 标准分值 评分方法 检查方式及内容 所需资料 扣分细则 一、工作机制(10分) 职责分工 1.有负责事故隐患排查治理管理工作的部门 2 查资料。无管理部门不得分 查煤矿“事故隐患排查治理责任体系”,也可在岗位责任制中明确 相关设立或批准文件, 或事故隐患责任体系和制度 未明确管理部门不得分 2.建立事故隐患排查治理工作责任体系,明确矿长全面负责、分管负责人负责分管范围内的事故隐患排查治理工作,各业务科室、生产组织单位(区队)、班组、岗位人员职责明确 4 查资料和现场。责任未分工或不明确不得分,矿领导不清楚职责 1人扣2分、部门负责人不清楚职责1人扣0.5分 1.查煤矿“事故隐患排查治理责任体系”分工(按标准检查矿班子成员。主要检查岗位人员责任制内容是否明确。); 2.询问矿领导、副总工程师、部门负责人岗位职责 事故隐患排查责任体系和制度或岗位责任制 1.未建立责任体系或矿领导职责未分工不得分; 2. 矿领导不清楚职责1人扣2分;副总工程师、部门负责人隐患排查治理职责不清楚每人扣0.5分 分级管理 对排查出的事故隐患进行分级,并按照事故隐患等级明确相应层级的单位(部门)、人员负责治理、督办、验收 4 查资料和现场。未对事故隐患进行分级扣2分,责任单位和人员不明确1项扣1分 1. 查制度,看是否有分级管理相应条款; 2. 查管理台账,看台账中是否明确分级管理 1. 事故隐患排查治理制度; 2. 事故隐患管理台账 1.未对事故隐患进行分级扣2分; 2.各级隐患治理责任单位和人员不明确,1项扣2分 二、事故隐患排查(30分) 基础工作 编制事故隐患年度排查计划,并严格落实执行 4 查资料和现场。未编制排查计划或未落实执行不得分 1.查矿井的年度隐患排查计划; 2.范围是否全覆盖性(井下和地面重要场所) 1.矿年度事故隐患排查计划; 2.采掘平面图 1.无计划或未落实执行的不得分; 2.计划缺项或内容不全,做建议提出暂不扣分 周期范围 1.矿长每月至少组织分管负责人及安全、生产、技术等业务科室、生产组织单位(区队)开展一次覆盖生产各系统和各岗位的事故隐患排查,排查前制定工作方案,明确排查时间、方式、范围、内容和参加人员 6 查资料和现场。未组织排查不得分,组织人员、范围、频次不符合要求1项扣2分,未制定工作方案扣1分、方案内容缺1项扣0.5分 1.查工作方案是否符合要求; 2.查事故隐患排查台账所填内容与方案是否一致 1. 事故隐患排查制度; 2. 矿长月度事故隐患排查工作方案; 3. 事故隐患排查治理台账 1.排查频次不够,不符合要求,扣2分; 2.排查范围未做到覆盖全部生产系统和全部岗位,扣2分; 3.未制定工作方案扣1分,方案内容缺1项扣0.5分(矿长每月的隐患排查可以和风险管控措施检查分析一并进行) 2.矿各分管负责人每旬组织相关人员对分管领域进行1次全面的事故隐患排查 6 查资料和现场。分管负责人未组织排查不得分,组织人员、范围、频次不符合要求1项扣2分 查事故隐患排查治理台账,看排查组织人、范围、频次是否符合要求 隐患排查治理台账 1.未组织排查不得分; 2.频次不够,扣2分(可以和矿长每月的隐患排查合并1次;可以和每旬的风险管控重点检查分析合并开展); 3.排查范围不符合要求,1项扣2分 3.生产期间,每天安排管理、技术和安检人员进行巡查,对作业区域开展事故隐患排查 5 查资料和现场。未安排不得分,人员、范围、频次不符合要求1项扣1分 1.现场查安检人员的排查记录与所查现场是否相符合; 2.查领导人员的带班记录 1.安检人员的下井记录; 2.职能科室负责人、区队长下井带班记录; 3.安监处下发的信息单; 4.煤矿下发的隐患通知单 未安排巡查和排查不得分,人员、范围、频次不符合要求1项扣1分 4.岗位作业人员作业过程中随时排查事故隐患 4 查资料和现场。未进行排查不得分 1.查1~2个岗位有无隐患排查记录; 2. 查1~2个岗位现场是否有隐患 采掘工作面的现场岗位人员隐患排查记录 1.现场无记录,且岗位人员均不知道需开展作业过程事故隐患排查治理,不得分; 2.现场无记录,提问岗位工人,不知道如何排查,1人扣1分; 3.现场有隐患的1处扣1分; 4.现场有记录,但不完善,建议整改,暂不扣分 登记上报 1.建立事故隐患排查台账,逐项登记排查出的事故隐患 3 查资料。未建立台账不得分,登记不全缺1项扣0.5分 1.检查是否建立事故隐患排查台账(查矿事故隐患台账里名称、地点、时间、治理单位及负责人); 2.查台账记录与矿长或分管副矿长组织的月度或旬排查内容是否一致(查台账登记内容来源) 1.矿月度事故隐患排查记录; 2.分管领导旬事故隐患记录 1.事故隐患排查台账未建立不得分; 2.事故隐患排查台账漏项,扣0.5分 2.排查发现重大事故隐患后,及时向当地煤矿安全监管监察部门书面报告,并建立重大事故隐患信息档案 2 查资料。不符合要求不得分 1.排查有重大事故隐患的矿井是否落实上报,是否有上报文件等; 2.查制度中是否有上报条款; 3.查月度、旬度台账是否有重大隐患; 4.查看是否有重大事故隐患信息档案 1.事故隐患排查制度; 2.重大事故隐患排查档案及上报上级告知书; 3.月度、旬度台账 1.制度中未明确相应内容、发现台账中有重大事故隐患且不能提供上报文件等材料,不得分; 2.发现有重大事故隐患,未建立信息档案的,不得分 三、事故隐患治理(25分) 分级治理 1.事故隐患治理符合责任、措施、资金、时限、预案“五落实”要求 2 查资料和现场。不符合要求不得分 1.检查事故隐患排查治理台账中“五落实”要素项是否完备(具体内容如确不需要,可填无。例如某项隐患治理不需要资金,则在“资金”要素项填无); 2.查现场正在整改的隐患是否存在“五落实”不到位而影响隐患治理的情况 1.事故隐患排查治理制度; 2.1年内的事故隐患排查治理台账和专项事故隐患排查治理措施 1.台账中“五落实”要素项不完备,缺1项扣1分; 2.因“五落实”不到位,影响隐患治理的,不得分 2.重大事故隐患由矿长组织制定专项治理方案,并组织实施;治理方案按规定及时上报 6 查资料和现场。组织者不符合要求或未按方案组织实施不得分,治理方案未及时上报扣2分 1.查1年内隐患台账,看是否有重大事故隐患; 2.查是否按治理方案进行落实、治理; 3.查组织者是否是矿长; 4.查治理方案是否符合《煤矿生产安全事故隐患排查治理制度建设指南》要求 1年内的隐患治理台账;重大事故隐患排查治理方案 1.组织者不是矿长,不得分; 2.未按方案实施不得分; 3.未上报扣2分; 4.发现方案明显不符合《煤矿生产安全事故隐患排查治理制度建设指南》要求的,1处扣1分 3.不能立即治理完成的事故隐患,由治理责任单位(部门)主要责任人按照治理方案组织实施 4 查资料和现场。组织者不符合要求或未按方案组织实施不得分 检查月度事故隐患排查治理台账,对不能立即治理完成的隐患是否均有治理方案并组织 事故隐患排查治理台账 发现隐患组织实施人不符合要求或未按照方案组织实施不得分 4.能够立即治理完成的事故隐患,当班采取措施,及时治理消除,并做好记录 5 查资料和现场。当班未采取措施或未及时治理不得分,不做记录扣3分,记录不全1处扣0.5分 现场检查当班区队班组、安监人员现场排查记录 现场事故隐患排查治理记录 1.当班未采取措施或未及时治理不得分,不做记录扣3分; 2.记录不全1处扣0.5分 安全措施 1.事故隐患治理有安全技术措施,并落实到位 4 查资料和现场。没有措施、措施不落实不得分 1.查隐患治理台账等资料是否有安全技术措施并落实; 2.对照措施查正在整改的隐患,看措施是否落实 1.事故隐患排查治理台账; 2.相关安全技术措施 1.没有措施、措施不落实不得分; 2.措施存在重大缺陷或明显违反《煤矿安全规程》规定,1处扣0.5分,扣2分为止 2.对治理过程危险性较大的事故隐患,治理过程中现场有专人指挥,并设置警示标识;安检员现场监督 4 查资料和现场。现场没有专人指挥不得分、未设置警示标识扣1分、没有安检员监督扣1分 1.在事故隐患排查治理台账抽选危险性较大的事故隐患,查看安全技术措施,是否有专人指挥、安检员现场监督,可通过人员定位系统查看指挥专人和安检员是否真实在现场; 2.对治理中的危险性较大隐患,现场查看是否按要求治理 1.事故隐患排查治理台账; 2.相关安全技术措施 1.对于可能危及治理人员及接近治理区人员安全(如爆炸、人员坠落、坠物、冒顶、电击、机械伤人等)的隐患未设置警戒的区域,现场无技术措施,扣1分; 2.现场没有专人指挥不得分,未设置警示标识扣1分,没有安检员监督扣1分 四、监督管理(20分) 治理督办 1.事故隐患治理督办的责任单位(部门)和责任人员明确; 2.对未按规定完成治理的事故隐患,由上一层级单位(部门)和人员实施督办; 3.挂牌督办的重大事故隐患,治理责任单位(部门)及时记录治理情况和工作进展,并按规定上报 7 查资料。督办责任不明确、不落实1次扣2分,未实行提级督办1次扣2分,未及时记录或上报1次扣2分 1.查隐患排查治理制度是否有相应规定; 2. 查事故隐患治理台账,逾期未完成的隐患是否提级督办; 3.查是否有挂牌督办的重大事故隐患 1.隐患排查治理制度; 2.事故隐患治理台账及制度等相关资料 督办责任不明确、不落实1次扣2分,未实行提级督办1次扣2分,未及时记录或上报1次扣2分 验收销号 1.煤矿自行排查发现的事故隐患完成治理后,由验收责任单位(部门)负责验收,验收合格后予以销号 4 查资料和现场。未进行验收不得分,验收单位不符合要求扣2分,验收不合格即销号的不得分 查矿事故隐患排查治理台账是否按要求执行 事故隐患排查治理台账 未进行验收不得分,验收单位不符合要求扣2分,验收不合格即销号的不得分 2.负有煤矿安全监管职责的部门和煤矿安全监察机构检查发现的事故隐患,完成治理后,书面报告发现部门或其委托部门(单位) 4 查资料和现场。未按规定报告不得分 检查上级检查的事故隐患告知书及上报完成治理材料 事故隐患排查治理书面报告和上级检查记录 1.未按规定报告不得分; 2.内部未闭环管理。无闭环程序的,可提建议(暂不扣分) 公示监督 1.每月向从业人员通报事故隐患分布、治理进展情况; 2.及时在井口(露天煤矿交接班室)或其他显著位置公示重大事故隐患的地点、主要内容、治理时限、责任人、停产停工范围; 3.建立事故隐患举报奖励制度,公布事故隐患举报电话,接受从业人员和社会监督 5 查资料和现场。未定期通报、未及时公告扣2分,通报和公告内容每缺1项扣1分,未设立举报电话扣2分,接到举报未核查或核实后未进行奖励扣2分 1.查看有关通报资料; 2.查看事故隐患举报制度; 3.查看举报电话公示情况; 4.随机抽问煤矿职工是否知道事故隐患举报电话,是否曾有举报事故隐患但未核查和奖励的情况 公示、公告、通报、会议纪要等 1.未定期通报通报不限形式、未及时公告扣2分; 2.通报和公告内容每缺1项扣1分; 3.未建立制度、公布举报电话扣2分,接到举报未核查或核实后未进行奖励扣2分; 4.没有重大隐患的煤矿,需要在公示牌注上无重大事故隐患(建议项,暂不扣分) 五、保障措施(15分) 信息管理 采用信息化管理手段,实现对事故隐患排查治理记录统计、过程跟踪、逾期报警、信息上报的信息化管理 3 查资料和现场。未采取信息化手段不得分,管理内容缺1项扣1分 查看所使用的信息化手段,是否能实现对事故隐患排查治理记录统计、过程跟踪、逾期报警、信息上报的信息化管理 1.未采用信息化手段管理不得分; 2.未实现对事故隐患排查治理记录统计、过程跟踪、逾期报警、信息上报功能缺1项扣1分(使用电子邮件、社交软件等通信功能,能实现上述功能的不扣分) 改进完善 矿长每月组织召开事故隐患治理会议,对一般事故隐患、重大事故隐患的治理情况进行通报,分析事故隐患产生的原因,提出加强事故隐患排查治理的措施,并编制月度事故隐患统计分析报告 3 查资料。未召开会议定期通报、未编制报告不得分,报告内容不符合要求扣2分 1.查月度事故隐患排查治理分析会议纪要;查统计分析报告; 2.查是否深入分析隐患出现的原因,提出改进措施;是否有相同的隐患重复出现 1.矿月度事故隐患排查治理分析会议纪要; 2.月度统计分析报告 1.矿长未按要求召开会议定期通报或未编制报告不得分; 2.报告内容不符合要求(未统计分析当月隐患出现的原因、未提出改进措施)扣2分 资金保障 建立安全生产费用提取、使用制度。事故隐患排查治理工作资金有保障 3 查资料和现场。未建立并执行制度不得分,资金无保障扣2分 1.查是否建立安全费用提取制度; 2.查隐患排查治理工作有无经费预算,是否能够保障隐患排查治理工作运行 安全生产费用提取制度 1.未建立并执行制度不得分; 2.没有经费预算或预算资金不能够保障工作运行的,扣2分 专项培训 每年至少组织安全管理技术人员进行1次事故隐患排查治理方面的专项培训 3 查资料。未按要求开展培训不得分 1.查培训责任部门是否有专项培训相关内容,如培训计划、教案、签到表等 矿年度培训计划和培训资料 未按要求开展培训不得分 考核管理 1.建立日常检查制度,对事故隐患排查治理工作实施情况开展经常性检查; 2.检查结果纳入工作绩效考核 3 查资料。未建立制度、未执行制度不得分,检查结果未运用扣1分 1.查看是否建立日常检查制度; 2.查罚款单,对照查相应的工资表,看是不是罚款转到相应工资单里 1.单位日常检查制度; 2.月度绩效考核台账; 3.罚款统计台账 1.制度未建立不得分; 2.未执行不得分; 3.检查结果未与绩效考核挂钩,发现1人次扣1分 得分合计: 3.煤矿通风专业检查规范 项目 项目内容 基本要求 标准分值 评分方法 检查方式及内容 资料清单 扣分细则 一、通风系统(100分) 系统管理 1.全矿井、一翼或者一个水平通风系统改变时,编制通风设计及安全技术措施,经企业技术负责人审批;巷道贯通前应当制定贯通专项措施,经矿总工程师审批;井下爆炸物品库、充电硐室、采区变电所、实现采区变电所功能的中央变电所有独立的通风系统 20 查资料和现场。改变通风系统(巷道贯通)无审批措施的扣10分,其他1处不符合要求扣5分 1.查通风系统图等图纸资料,查看通风系统、通风方法、通风方式、生产水平、生产布局、采掘头面个数,检查需要独立通风硐室个数; 2. 查全矿井、一翼或者一个水平通风系统改变时通风技术及安全技术措施是否经矿上级企业的技术负责人审批; 3.巷道贯通措施包括: (a)巷道贯通通知单;(b)施工单位贯通措施(掘进方式、瓦斯检查等);(c)通风部门制定的贯通通风系统风流调整安全技术措施。所有措施审批是否符合规定要求; 4.现场检查进回风巷道、采区、一翼、矿井总回风巷、回风井筒等;查矿井通风系统图、网络图、采掘工程平面图与现场实际是否一致 1.与标准对应材料、图纸; 2.贯通措施计划配风量、实际风量数据 3.贯通后受影响区域测风记录; 4.冬季、夏季井下、硐室、工作场所温度记录 1.改变通风系统(巷道贯通)无审批措施的1次扣10分;措施内容不全,缺了影响到矿上安全的措施内容的扣5分; 2.由非上级企业技术负责人审批的扣5分; 3.措施针对性不强,影响区域不清楚的,扣5分; 4.贯通措施(必须有贯通通知单、施工单位措施、通风部门措施);缺1项扣1分,扣5分为止 ; 5.应实现未实现独立通风系统的1处扣5分 2.井下没有违反《煤矿安全规程》规定的扩散通风、采空区通风和利用局部通风机通风的采煤工作面;对于允许布置的串联通风,制定安全技术措施,其中开拓新水平和准备新采区的开掘巷道的回风引入生产水平的进风中的安全技术措施,经企业技术负责人审批,其他串联通风的安全技术措施,经矿总工程师审批 20 查现场和资料。不符合要求1处扣10分 1.井下所有工作
展开阅读全文

开通  VIP会员、SVIP会员  优惠大
下载10份以上建议开通VIP会员
下载20份以上建议开通SVIP会员


开通VIP      成为共赢上传

当前位置:首页 > 管理财经 > 管理学资料

移动网页_全站_页脚广告1

关于我们      便捷服务       自信AI       AI导航        抽奖活动

©2010-2025 宁波自信网络信息技术有限公司  版权所有

客服电话:0574-28810668  投诉电话:18658249818

gongan.png浙公网安备33021202000488号   

icp.png浙ICP备2021020529号-1  |  浙B2-20240490  

关注我们 :微信公众号    抖音    微博    LOFTER 

客服