收藏 分销(赏)

高三物理万有引力练习题.doc

上传人:s4****5z 文档编号:8727699 上传时间:2025-02-27 格式:DOC 页数:13 大小:431KB 下载积分:10 金币
下载 相关 举报
高三物理万有引力练习题.doc_第1页
第1页 / 共13页
高三物理万有引力练习题.doc_第2页
第2页 / 共13页


点击查看更多>>
资源描述
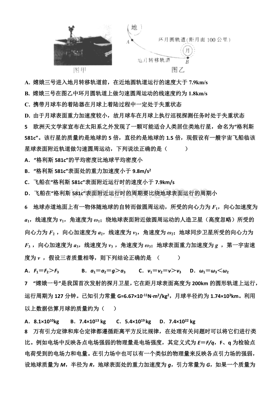
2015万有引力练习题2 选择题 1 科学家并不比常人有太多的身体差异,只是他们善于观察,勤于思考,有更好的发现问题探究问题的毅力。下列规律或定律与对应的科学家叙述正确的是( ) A.伽利略与自由落体定律 B.开普勒与万有引力定律 C.爱因斯坦与能量守恒定律 D.牛顿与相对论 2 牛顿以天体之间普遍存在着引力为依据,运用严密的逻辑推理,建立了万有引力定律。在创建万有引力定律的过程中,牛顿 A.接受了胡克等科学家关于“吸引力与两中心距离的平方成反比”的猜想 B.根据地球上一切物体都以相同加速度下落的事实,得出物体受地球的引力与其质量成正比,即Fµm的结论 C.根据Fµm和牛顿第三定律,分析了地月间的引力关系,进而得出Fµm1m2 D.根据大量实验数据得出了比例系数G的大小 3 假设地球是一半径为R、质量分布均匀的球体。已知质量分布均匀的球壳对壳内物体的引力为零,对壳外物体的引力等于将所有质量全部集中在球心的质点对球外物体的引力。现以地心为原点O建立一维直线坐标系,用r表示坐标系上某点到地心的距离,则该直线上各点的重力加速度g随r变化的图像正确的是 D R r O R R R g r r r g g g O O O A B C 4 2013年12月2日1时30分,由月球车(如图甲)和着陆器组成的嫦娥三号月球探测器从西昌卫星发射中心升空,飞行约18min后,嫦娥三号进入如图乙所示的地月转移轨道AB,A为入口点,B为出口点。嫦娥三号在B点经过近月制动,进入距离月面100公里的环月圆轨道,然后择机在月球虹湾地区实现软着陆,展开月面巡视勘察。已知月球和地球的质量之比约为,图乙中环月圆轨道的半径与地球半径之比约为,地球的第一宇宙速度约为7.9km/s,下列说法正确的是 A. 嫦娥三号进入地月转移轨道前,在近地圆轨道运行的速度大于7.9km/s B. 嫦娥三号在图乙中环月圆轨道上做匀速圆周运动的线速度约为1.8km/s C. 携带月球车的着陆器在月球上着陆过程中一定处于失重状态 D. 由于月球表面重力加速度较小,故月球车在月球上执行巡视探测任务时处于失重状态 5 欧洲天文学家宣布在太阳系之外发现了一颗可能适合人类居住类地行星,命名为“格利斯581c”。该行星的质量约是地球的5倍,直径约是地球的1.5倍,现假设有一艘宇宙飞船临该星球表面附近轨道做匀速圆周运动,下列说法正确的是( ) A.“格利斯581c”的平均密度比地球平均密度小 B.“格利斯581c”表面处的重力加速度小于9.8m/s2 C.飞船在“格利斯581c”表面附近运行时的速度小于7.9km/s D.飞船在“格利斯581c”表面附近运行时的周期要比绕地球表面运行的周期小 6 地球赤道地面上有一物体随地球的自转而做圆周运动,所受的向心力为F1,向心加速度为a1,线速度为v1,角速度为ω1;绕地球表面附近做圆周运动的人造卫星(高度忽略)所受的向心力为F2 ,向心加速度为a2,线速度为v2,角速度为ω2;地球同步卫星所受的向心力为F3 ,向心加速度为a3,线速度为v3 ,角速度为ω3;地球表面重力加速度为g ,第一宇宙速度为v ,假设三者质量相等,则下列结论正确的是 ( ) A.F1=F2>F3 B.a1=a2=g>a3 C.v1=v2=v>v3 D.ω1=ω3<ω2 7 “嫦娥一号”是我国首次发射的探月卫星,它在距月球表面高度为200km的圆形轨道上运行,运行周期为127分钟。已知引力常量G=6.67×10-11N·m2/kg2,月球半径约为1.74×103km。利用以上数据估算月球的质量约为( ) A.8.1×1010kg B.7.4×1013 kg C.5.4×1019 kg D.7.4×1022 kg 8 万有引力定律和库仑定律都遵循距离平方反比规律,在处理有关问题时可以将它们进行类比。例如电场中反映各点电场强弱的物理量是电场强度,其定义式为E=F/q,F、q为检验点电荷受到的电场力和电量。在引力场中也可以有一个类似的物理量来反映各点引力场的强弱,设地球质量为M,半径为R,地球表面处的重力加速度为g,引力常量为G,如果一个质量为m的物体位于距离地心2R处的某点,则下列表达式中能反映该点引力场强弱的是 A. B. C. D. 9 假设太阳系中天体的密度不变,天体直径和天体之间距离都缩小到原来的一半,地球绕太阳公转近似为匀速圆周运动,则下列物理量变化正确的是( ) A.地球的向心力变为缩小前的一半 B.地球的向心力变为缩小前的 C.地球绕太阳公转周期与缩小前的相同 D.地球绕太阳公转周期变为缩小前的一半 10 一行星绕恒星作圆周运动。由天文观测可得,其运动周期为T,速度为v,引力常量为G,则 A.恒星的质量为  B.行星的质量为 C.行星运动的轨道半径为 D.行星运动的加速度为 11 随着我国登月计划的实施,我国宇航员登上月球已不是梦想;假如我国宇航员登上月球并在月球表面附近以初速度v0竖直向上抛出一个小球,经时间t后回到出发点。已知月球的半径为R,万有引力常量为G,则下列说法正确的是: A.月球表面的重力加速度为v0/t B.月球的质量为 C.宇航员在月球表面获得的速度就可能离开月球表面围绕月球做圆周运动 D.宇航员在月球表面附近绕月球做匀速圆周运动的绕行周期为 12 1970年4月24日,我国自行设计、制造的第一颗人造地球卫星“东方红一号”发射成功,开创了我国航天事业的新纪元.“东方红一号”的运行轨道为椭圆轨道,其近地点M和远地点N的高度分别为439km和2384km,则 ( ) A.卫星在N点的速度小于7.9km/s B.卫星在N点的速度大于7.9km/s C.卫星在M点的加速度大于N点的加速度 D.卫星在N点若再适当加速则可进入过N点的圆轨道运行 13 我国“嫦娥二号”卫星于2010年10月1日18时59分57秒在西昌卫星发射中心发射升空,并获得了圆满成功.发射的大致过程是:先将卫星送入绕地椭圆轨道,再点火加速运动至月球附近被月球“俘获”而进入较大的绕月椭圆轨道,又经三次点火制动“刹车”后进入近月圆轨道,在近月圆轨道上绕月运行的周期是118分钟.又知月球表面的重力加速度是地球表面重力加速度(g=10m/s2)的1/6.则 ( ) A.仅凭上述信息及数据能算出月球的半径 B.仅凭上述信息及数据能算出月球上的第一宇宙速度 C.仅凭上述信息及数据能算出月球的质量和密度 D.卫星沿绕地椭圆轨道运行时,卫星上的仪器处于完全失重状态 14 一卫星绕某一行星表面附近做匀速圆周运动,其线速度大小为v.假设宇航员在该行星表面上用弹簧测力计测量一质量为m的物体重力,物体静止时,弹簧测力计的示数为N.已知引力常量为G,则这颗行星的质量为 (  ) A. B. C. D. 15 2012年初,我国宣布北斗导航系统正式商业运行。北斗导航系统又被称为“双星定位系统”,具有导航、定位等功能。“北斗”系统中两颗工作星均绕地心O做匀速圆周运动,轨道半径为r,某时刻两颗工作卫星分别位于轨道上的A、B两位置(如图所示).若卫星均顺时针运行,地球表面处的重力加速度为g,地球半径为R,不计卫星间的相互作用力.则以下判断中正确的是(A ) A.这两颗卫星的加速度大小相等,均为 B.卫星l由位置A运动至位置B所需的时间为 C.卫星l向后喷气就一定能追上卫星2 D.卫星1由位置A运动到位置B的过程中万有引力做正功 2015万有引力练习题3 16宇宙飞船绕地心做半径为r的匀速圆周运动,飞船舱内有一质量为m的人站在可称体重的台秤上,用R表示地球的半径,g表示地球表面处的重力加速度,g0表示宇宙飞船所在处的地球引力加速度,N表示人对秤的压力,则关于g0、N下面正确的是( ) A.   B.    C.   D. N=0   17 有a、b、c、d四颗地球卫星,a还未发射,在地球赤道上随地球表面一起转动,b处于地面附近近地轨道上正常运动,c是地球同步卫星,d是高空探测卫星,各卫星排列位置如图,则有C A.a的向心加速度等于重力加速度g B.c在4小时内转过的圆心角是π/6 C.b在相同时间内转过的弧长最长 D.d的运动周期有可能是20小时 18 美国宇航局2011年12月5日宣布,他们发现了太阳系外第一颗类似地球的、可适合居住的行星—“开普勒-22b”,它每290天环绕着一颗类似于太阳的恒星运转一周,距离地球约600光年,体积是地球的2.4倍。已知万有引力常量和地球表面的重力加速度。根据以上信息,下列推理中正确的是 A.若能观测到该行星的轨道半径,可求出该行星所受的万有引力 B.若已知该行星的密度和半径,可求出该行星的轨道半径 C.根据地球的公转周期与轨道半径,可求出该行星的轨道半径 D.若该行星的密度与地球的密度相等,可求出该行星表面的重力加速度 19 在地球的圆形同步轨道上有某一卫星正在运行,则下列说法正确的是 A.卫星的重力小于在地球表面时受到的重力 B.卫星处于完全失重状态,所受重力为零 C.卫星离地面的高度是一个定值 D.卫星相对地面静止,处于平衡状态 20 如右图所示,从地面上A点发射一枚远程弹道导弹,假设导弹仅在地球引力作用下,沿ACB椭圆轨道飞行击中地面目标B,C为轨道的远地点,距地面高度为h。已知地球半径为R,地球质量为M,引力常量为G。则下列结论正确的是 A.导弹在C点的速度大于 B.导弹在C点的速度等于 C.导弹在C点的加速度等于 D.导弹在C点的加速度大于 21 2011年11月29日我国在西昌卫星发射中心用“长征三号甲”运载火箭,成功将第9颗北斗导航卫星送入太空轨道.“北斗”卫星导航定位系统将由5颗静止轨道卫星(同步卫星)和30颗非静止轨道卫星组成,30颗非静止轨道卫星中有27颗是中轨道卫星,中轨道卫星平均分布在倾角55度的三个平面上,轨道高度约21500公里,静止轨道卫星的高度约为36000公里,地球半径约为6400公里.已知≈0.53,下列关于北斗导航卫星的说法正确的是: A.静止轨道卫星的向心加速度比中轨道卫星向心加速度大 B.静止轨道卫星和中轨道卫星的线速度均大于地球的第一宇宙速度 C.中轨道卫星的周期约为12.7h D.地球赤道上随地球自转物体的向心加速度比静止轨道卫星向心加速度小 “22 嫦娥一号”探月卫星绕地运行一段时间后,离开地球飞向月球。如图所示是绕地飞行的三条轨道,轨道1是近地圆形轨道,2和3是变轨后的椭圆轨道。A点是2轨道的近地点,B点是2轨道的远地点,卫星在轨道1的的运行速率为7.7km/s,则下列说法中正确的是( A.卫星在2轨道经过A点时的速率一定大于7.7km/s B.卫星在2轨道经过B点时的速率一定小于7.7km/s C.卫星在3轨道所具有的机械能小于2轨道所具有的机械能 D.卫星在3轨道所具有的最大速率小于2轨道所具有的最大速率 23 2012年6月18日,搭载着3位航天员的神舟九号飞船与在轨运行的天宫一号“牵手”,顺利完成首次载人自动交会对接。交会对接飞行过程分为远距离导引段、自主控制段、对接段等阶段,图示为“远距离导引”阶段。下列说法正确的是 A.在远距离导引阶段,神舟九号向前喷气 B.在远距离导引阶段,神舟九号向后喷气 C.天宫一--神九组合体绕地球作做速圆周运动的速度小于7.9 km/s D.天宫一一神九组合体绕地球做匀速圆周运动的速度大于7.9 km/s 24 如图所示,在“嫦娥”探月工程中,设月球半径为R,月球表面的重力加速度为g0。飞船在半径为4R的圆型轨道Ⅰ上运动,到达轨道的A点时点火变轨进入椭圆轨道Ⅱ,到达轨道的近月点B时,再次点火进入近月轨道Ⅲ绕月做圆周运动,则( ) A.飞船在轨道Ⅲ的运行速率大于 B.飞船在轨道Ⅰ上运行速率小于在轨道Ⅱ上B处的速率 C.飞船在轨道Ⅰ上的重力加速度小于在轨道Ⅱ上B处重力加速度 D.飞船在轨道Ⅰ、轨道Ⅲ上运行的周期之比有TI:TIII=4:1 25 空间站是科学家进行天文探测和科学实验的特殊而又重要的场所。假设“空间站” 正在地球赤道平面内的圆周轨道上运行,其离地球表面的高度为同步卫星离地球表面高度的十分之一,且运行方向与地球自转方向一致。下列说法正确的有 A.“空间站”运行的加速度大于同步卫星运行的加速度 B.“空间站”运行的速度等于同步卫星运行速度的倍 C.站在地球赤道上的人观察到“空间站”向东运动 D.在“空间站”工作的宇航员因受到平衡力而在舱中悬浮或静止 26 (2012新课标)21假设地球是一半径为R.质量分布均匀的球体。一矿井深度为d。已知质量分布均匀的球壳对壳内物体的引力为零。矿井底部和地面处的重力加速度大小之比为 A.1- B.1+ C. D . 27 关于环绕地球运动的卫星,下列说法正确的是 (  ) A.分别沿圆轨道和椭圆轨道运行的两颖卫星,不可能具有相同的周期 B.沿椭圆轨道运行的一颗卫星,在轨道不同位置可能具有相同的速率 C.在赤道上空运行的两颖地球同步卫星.它们的轨道半径有可能不同 D.沿不同轨道经过北京上空的两颗卫星,它们的轨道平面一定会重合 28 一卫星绕某一行星表面附近做匀速圆周运动,其线速度大小为假设宇航员在该行星表面上用弹簧测力计测量一质量为m的物体重力,物体静止时,弹簧测力计的示数为,已知引力常量为G,则这颗行星的质量为 A. B. C. D. 29 如图所示,在火星与木星轨道之间有一小行星带。假设该带中的小行星只受到太阳的引力,并绕太阳做匀速圆周运动。下列说法正确的是 A.太阳对小行星的引力相同 B.各小行星绕太阳运动的周期小于一年 C.小行星带内侧小行星的向心加速度值大于小行星带外侧小行星的向心加速度值 D.小行星带内各小行星圆周运动的线速度值大于 地球公转的线速度值 30 .卫星电话信号需要通地球同步卫星传送。如果你与同学在地面上用卫星电话通话,则从你发出信号至对方接收到信号所需最短时间最接近于(可能用到的数据:月球绕地球运动的轨道半径约为3.8×105m/s,运行周期约为27天,地球半径约为6400千米,无线电信号传播速度为3x108m/s) A.0.1s B.0.25s C.0.5s D.1s 31 .为了探测X星球,载着登陆舱的探测飞船在该星球中心为圆心,半径为r1的圆轨道上运动,周期为T1,总质量为m1。随后登陆舱脱离飞船,变轨到离星球更近的半径为r2 的圆轨道上运动,此时登陆舱的质量为m2则 A. X星球的质量为 B. X星球表面的重力加速度为 C. 登陆舱在与轨道上运动是的速度大小之比为 D. 登陆舱在半径为轨道上做圆周运动的周期为 32 天文学家新发现了太阳系外的一颗行星。这颗行星的体积是地球的4.7倍,是地球的25倍。已知某一近地卫星绕地球运动的周期约为1.4小时,引力常量G=6.67×10-11N·m2/kg2,,由此估算该行星的平均密度为 A.1.8×103kg/m3 B. 5.6×103kg/m3 C. 1.1×104kg/m3 D.2.9×104kg/m3 2015万有引力练习题4 33 太阳系中的8大行星的轨道均可以近似看成圆轨道.下列4幅图是用来描述这些行星运动所遵从的某一规律的图像.图中坐标系的横轴是,纵轴是;这里T和R分别是行星绕太阳运行的周期和相应的圆轨道半径,和分别是水星绕太阳运行的周期和相应的圆轨道半径.下列4幅图中正确的是 34 大爆炸理论认为,我们的宇宙起源于137亿年前的一次大爆炸。除开始瞬间外,在演化至今的大部分时间内,宇宙基本上是匀速膨胀的。上世纪末,对1A型超新星的观测显示,宇宙正在加速膨胀,面对这个出人意料的发现,宇宙学家探究其背后的原因,提出宇宙的大部分可能由暗能量组成,它们的排斥作用导致宇宙在近段天文时期内开始加速膨胀。如果真是这样,则标志宇宙大小的宇宙半径R和宇宙年龄的关系,大致是下面哪个图像 35 如图是“嫦娥一号”奔月示意图,卫星发射后通过自带的小型火箭多次变轨,进入地月转移轨道,最终被月球引力捕获,成为绕月卫星,并开展对月球的探测.下列说法正确的是 A.发射“嫦娥一号”的速度必须达到第三宇宙速度 B.在绕月圆轨道上,卫星周期与卫星质量有关 C.卫星受月球的引力与它到月球中心距离的平方成反比 D.在绕月圆轨道上,卫星受地球的引力大于受月球的引力 36 2014年4月美国宇航局科学家宣布,在距离地球约490光年的一个恒星系统中,发现一颗宜居行星,代号为开普勒-186f.科学家发现这颗行星表面上或存在液态水,这意味着上面可能存在外星生命.假设其半径为地球半径的a倍,质量为地球质量的b倍,则下列说法正确的是( ) A.该行星表面由引力产生的加速度与地球表面的重力加速度之比为 B.该行星表面由引力产生的加速度与地球表面的重力加速度之比为 C.该行星的第一宇宙速度与地球的第一宇宙速度之比为 D.该行星的第一宇宙速度与地球的第一宇宙速度之比为 37 “北斗”导航系统是我国自行研发的全球导航系统,它由5颗静止轨道卫星(同步卫星)与30颗非静止轨道卫星组成。已知月球公转周期约为27天,则静止轨道卫星与月球( ) A.角速度之比约为27∶1 B.线速度之比约为27∶1 C.半径之比约为1∶27 D.向心加速度之比约为1∶27 38 2015年2月7日,木星发生“冲日”现象.“木星冲日”是指木星和太阳正好分处地球的两侧,三者成一条直线.木星和地球绕太阳公转的方向相同,公转轨迹都近似为圆.设木星公转半径为R1,周期为T1;地球公转半径为R2,周期为T2,下列说法正确的是( ) C.“木星冲日”这一天象的发生周期为 D.“木星冲日”这一天象的发生周期为 39 如图所示,一颗极地卫星从北纬30°的正上方按图示方向第一次运行至南纬60°正上方时所用时间为t,地球半径为R,地球表面的重力加速度为g,引力常量为G,忽略地球自转的影响。由以上条件可以求出 A.卫星运行的周期 B.卫星距地面的高度 C.卫星的质量 D.地球的质量 40 如图为宇宙中一恒星系的示意图,A为该星系的一颗行星,它绕中央恒星O运行轨道近似为圆,天文学家观测得到A行星运动的轨道半径为,周期为。长期观测发现,A行星实际运动的轨道与圆轨道总有一些偏离,且周期每隔时间发生一次最大偏离,天文学家认为形成这种现象的原因可能是A行星外侧还存在着一颗未知的行星B(假设其运动轨道与A在同一平面内,且与A的绕行方向相同),它对A行星的万有引力引起A轨道的偏离,由此可推测未知行星B的运动轨道半径为( ) A. B.   C. D. 41 如图所示,两星球相距为L,质量比为mA∶mB=1∶9,两星球半径远小于L。从星球A沿A、B连线向星球B以某一初速度发射一探测器,只考虑星球A、B对探测器的作用,下列说法正确的是( ) B A A.探测器的速度一直减小 B.探测器在距星球A为处加速度为零 C.若探测器能到达星球B,其速度可能恰好为零 D.若探测器能到达星球B,其速度一定大于发射时的初速度 42 某星球直径为d,宇航贝在该星球表面以初速度v。竖直上抛一个物体,物体上升的最大高度为h,若物体只受该星球引力作用,则该星球的第一宇宙速度为 43 右图为两颗人造卫星绕地球运动的轨道示意图,Ⅰ为圆轨道,Ⅱ为椭圆轨道,AB为椭圆的长轴,两轨道和地心都在同一平面内,C、D为两轨道交点.己知轨道Ⅱ上的卫星运动到C点时速度方向与AB平行,则下列说法正确的是() Ⅰ Ⅱ A D B C A.两个轨道上的卫星运动到C点时的加速度不相同 B.两个轨道上的卫星运动到C点时的向心加速度大小相等 C.若卫星在Ⅰ轨道的速率为v1,卫星在Ⅱ轨道B点的速率为v2,则v1<v2 D.两颗卫星的运动周期相同 44 “轨道康复者”是“垃圾”卫星的救星,被称为“太空110”,它可在太空中给“垃圾”卫星补充能源,延长卫星的使用寿命.假设“轨道康复者”的轨道半经为地球同步卫星轨道半径的五分之一,其运动方向与地球自转方向一致,轨道平面与地球赤道平面重合,下列说法正确的是( ) A.“轨道康复者”可在高轨道上加速,以实现对低轨道上卫星的拯救 B.站在赤道上的人观察到“轨道康复者”向西运动 C.“轨道康复者”的速度是地球同步卫星速度的5 倍 D.“轨道康复者”的加速度是地球同步卫星加速度的25倍 计算题 1 宇宙中存在一些质量相等且离其他恒星较远的四颗星组成的四星系统,通常可忽略其他星体对它们的引力作用,设每个星体的质量均为m,四颗星稳定地分布在边长为a的正方形的四个顶点上,已知这四颗星均围绕正方形对角线的交点做匀速圆周运动,引力常量为G,试求: (1)求星体做匀速圆周运动的轨道半径; (2)若实验观测得到星体的半径为R,求星体表面的重力加速度; (3)求星体做匀速圆周运动的周期。 2 如右图,质量分别为m和M的两个星球A和B在引力作用下都绕O点做匀速周运动,星球A和B两者中心之间距离为L。已知A、B的中心和O三点始终共线,A和B分别在O的两侧。引力常数为G。 ⑴ 求两星球做圆周运动的周期。 ⑵ 在地月系统中,若忽略其它星球的影响,可以将月球和地球看成2 上述星球A和B,月球绕其轨道中心运行为的周期记为T1。但在近似处理问题时,常常认为月球是绕地心做圆周运动的,这样算得的运行周期T2。已知地球和月球的质量分别为5.98×1024kg 和 7.35 ×1022kg 。求T2与T1两者平方之比。(结果保留3位小数)
展开阅读全文

开通  VIP会员、SVIP会员  优惠大
下载10份以上建议开通VIP会员
下载20份以上建议开通SVIP会员


开通VIP      成为共赢上传

当前位置:首页 > 包罗万象 > 大杂烩

移动网页_全站_页脚广告1

关于我们      便捷服务       自信AI       AI导航        抽奖活动

©2010-2025 宁波自信网络信息技术有限公司  版权所有

客服电话:0574-28810668  投诉电话:18658249818

gongan.png浙公网安备33021202000488号   

icp.png浙ICP备2021020529号-1  |  浙B2-20240490  

关注我们 :微信公众号    抖音    微博    LOFTER 

客服