收藏 分销(赏)

某汽车部件有限公司岗位任职要求.docx

上传人:xrp****65 文档编号:8672814 上传时间:2025-02-25 格式:DOCX 页数:35 大小:58.97KB 下载积分:10 金币
下载 相关 举报
某汽车部件有限公司岗位任职要求.docx_第1页
第1页 / 共35页
某汽车部件有限公司岗位任职要求.docx_第2页
第2页 / 共35页


点击查看更多>>
资源描述
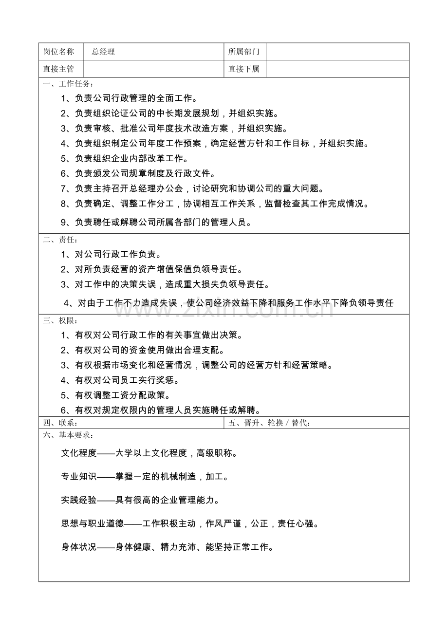
长春尼特固汽车部件有限公司 岗 位 任 职 要 求 (0301) 编制/日期 审核/日期 批准/日期 岗位名称 总经理 所属部门 直接主管 直接下属 一、工作任务: 1、负责公司行政管理的全面工作。 2、负责组织论证公司的中长期发展规划,并组织实施。 3、负责审核、批准公司年度技术改造方案,并组织实施。 4、负责组织制定公司年度工作预案,确定经营方针和工作目标,并组织实施。 5、负责组织企业内部改革工作。 6、负责颁发公司规章制度及行政文件。 7、负责主持召开总经理办公会,讨论研究和协调公司的重大问题。 8、负责确定、调整工作分工,协调相互工作关系,监督检查其工作完成情况。 9、负责聘任或解聘公司所属各部门的管理人员。 二、责任: 1、对公司行政工作负责。 2、对所负责经营的资产增值保值负领导责任。 3、对工作中的决策失误,造成重大损失负领导责任。 4、对由于工作不力造成失误,使公司经济效益下降和服务工作水平下降负领导责任 三、权限: 1、有权对公司行政工作的有关事宜做出决策。 2、有权对公司的资金使用做出合理支配。 3、有权根据市场变化和经营情况,调整公司的经营方针和经营策略。 4、有权对公司员工实行奖惩。 5、有权调整工资分配政策。 6、有权对规定权限内的管理人员实施聘任或解聘。 四、联系: 五、晋升、轮换/替代: 六、基本要求: 文化程度——大学以上文化程度,高级职称。 专业知识——掌握一定的机械制造,加工。 实践经验——具有很高的企业管理能力。 思想与职业道德——工作积极主动,作风严谨,公正,责任心强。 身体状况——身体健康、精力充沛、能坚持正常工作。 岗位名称 副总经理 所属部门 直接主管 总经理 直接下属 一、 工作任务: 1、协助总经理抓好各项工作。 2、组织实施年度生产计划工作、产品开发、技术管理工作 3、协调解决生产过程中出现的问题 4、组织、维护、保养设备保证生产正常运行 5、负责产品检验试验工作督促各部门工作程序及时完成。 6、制定年度销售计划并组织实施。 7、负责开发新客户、产品交付、货款回收工作。 8、负责公司经济活动、财务成本、统计分析工作,并向总经理、董事会提交财务报告。 9、完成总经理授予的各种工作。 二、责任: 1、 对年度生产计划的准确性、有效性负责 2、 对产品的供货量负责。 3、 对新产品开发、产品质量有效性、可靠性负责 4、 对产品检验、试验的最终结果负责。 5、 对顾客的满意度负责 6、 对产品储存、交付及货款回收进度负责。 7、 对技术文件的准确性负责。 8、 对总经理负责。 三、权限: 1、有权解决生产过程、技术、工艺中出现的问题。 2、有权建议总经理聘任或解聘一线的中层领导干部 3、 有权对不符合要求的原材料进行使用。 4、有权对生产过程中出现的质量问题给予处理,直至责令其停产。 5、有权对不合理的资金支出提出分析意见和修改方案。 5、经总经理批准有权代表公司签订及销售合同。 四、联系: 五、晋升、轮换/替代: 六、基本要求: 文化程度——大学以上文化程度,高级职称。 专业知识——掌握一定的机械制造,加工。 实践经验——具有较高的企业管理能力。 思想与职业道德——工作积极主动,作风严谨,公正,责任心强。 身体状况——身体健康、精力充沛、能坚持正常工作。 岗位名称 生产品质部 本部长 所属部门 生产品质部 直接主管 副总经理 直接下属 部,生产部,技术部 一、工作任务: 1、负责生产品质部全面工作。 2、负责组织新产品开发工作。 3、负责组织技术文件的编制、修订、审批、发放、归档工作,并贯彻落实。 4、负责组织对生产过程进行技术指导。 5、负责组织对生产中出现的技术质量问题进行分析处理。 6、负责组织新材料、新设备、新工艺、新标准的调研采用工作。 7、负责组织公司发展规划的编制工作。 8、负责组织制定持续改进计划,持续改进项目立项、评审、认可工作。 9、负责组织对有需求的部门相关人员进行专业知识培训。 10、负责组织参与公司对供应商及不合品的评审工作。 11、负责组织制订公司发展规划和技术改造规划及技术改进项目,并组织落实。 12、负责本部门管理人员的绩效考核工作。 一三、完成总经理交办临时性工作。 二、责任: 1、对由于工作不力造成失误,使公司经济效益下降和服务工作水平下降负领导责任。 2、对工作中的决策失误,造成重大损失负领导责任。 三、权限: 1、有权确定新产品工艺方案,并组织相关部门落实。 2、有权对技术文件执行进行监控。 3、有权对生产过程中出现的问题提出分析整改意见,并对持续改进计划实施情况进行监督。 4、有权监督工艺的贯彻执行情况。 5、有权对培训效果和上岗能力提出建议,并对其进行评价。 四、联系: 五、晋升、轮换/替代: 六、基本要求: 文化程度——本科以上文化程度。 专业知识——掌握电子、机械制造等专业知识。 实践经验——具有丰富的管理经验、了解现场生产、工艺纪律,安全管理、设备工装(工具)管理等实践经验。有效解决问题的能力。 思想与职业道德——作风正派、坚持原则、工作积极主动并具有开拓性、工作认真负责,有创新意识。 身体状况——身体健康,精力充沛,能坚持正常工作。 岗位名称 技术部经理 所属部门 技术部 直接主管 副总经理 直接下属 产品工程师 一、工作任务: 1、贯彻执行公司各项规章制度、指示、决议、管理规定。 2、负责(参与)新产品开发工作,编制项目计划、组织实施并监督项目进度。 3、负责组织(参与)新产品开发有关的调研活动并形成报告。 4、负责组织(参与)编制产品开发有关方案、任务书及说明书等文件。 5、下达新产品试制和生产准备的调试计划并监督落实。 6、负责产品样件的试制工作。 7、负责新产品及量产产品的检具图纸策划。 8、负责新项目中,过程流程图等相关文件得编制。 9、负责对现场质量问题及售后质量问题,提供技术支持,有效分析。 10、完成部长交办的临时性工作。 二、责任: 1、对新产品开发的进度和有效性负责。 2、对采用工艺的先进性和合理性负责。 3、对工艺管理的有效性负责。 4、对新产品工装设计的先进性、正确性负责。 5、对产品模具、工装、工位器具设计中存在问题的及时解决负责。 6、对模具、工装、工位器具图纸的正确、完整负责。 7、对模具、工装、工位器具标识的准确性负责。 8、对各类标准的有效性、各类信息收集的广泛性负责。 三、权限: 1、有权组织相关人员进行新产品开发工作。 2、有权对新产品开发工作和工艺管理工作提出建设性意见。 3、有权设计、更改新产品工装的尺寸、标准。 4、有权对产品设计存在的问题提出改进意见,并组织实施改进措施。 5、有权监督、检查模具、工装、工位器具的正确使用。 四、联系: 五、晋升、轮换/替代: 六、基本要求: 文化程度——本科以上文化程度。 专业知识——掌握模具、工装、工位器具设计、工艺等方面的专业知识。需了解并掌握质量五大工具()。 工作年限——从事设计、加工工作五年以上。 实践经验——熟练掌握设计、制造、管理的有关知识,具有较丰富的实际工作经验,对本部门的相关业务及有关部门的工作有深入的了解。 思想与职业道德——工作认真负责,善于钻研,处理问题果断,主动进取,肯吃苦。 身体状况——身体健康,精力充沛,能胜任本职工作。 岗位名称 生产部部长 所属部门 生产品质部 直接主管 生产品质部本部长 直接下属 操作者 一、工作任务: 1、负责组织制定、修订生产管理办法、标准,并指导、监督检查各部门执行情况,落实生产综合考核。 2、根据客户需求及生产情况,编制、调整月、日生产计划、协调生产。 3、负责现场工艺、质量及劳动定额管理。 4、负责机动、工装、能源管理。 5、负责制定、修订安全、防火各项规章制度、标准及安全教育工作。 6、负责安全、防火日常检查和事故及隐患的调查整改工作。 7、负责指导、管理、监督生产制造部员工的业务工作,做好生产制造部员工的考核工作。 8、负责生产系统的指标管理,负责协调并处理生产中的具体问题。 9、负责生产现场的定置管理、文明生产管理。 10、负责员工队伍建设和劳动纪律管理。 11、完成主管办交的临时性工作。 二、责任: 1、对生产作业计划的准确性、及时性负责。 2、对未能按质、按量、按期、按品种完成生产负责。 3、对生产中出现人为的设备、工装、质量问题负责。 4、对安全、防火事故负责。 5、对生产部的各项经济指标完成情况负责。 6、对上报材料的真实性、准确性、及时性负责。 7、对文明生产及现场管理不利负责。 8、对贯彻执行公司的各项规章制度不利负责。 9、对所制定的生产管理办法、标准的科学性、实效性负责。 三、权限: 1、有权根据生产情况下达和调整生产计划,并组织、协调相关部门配合生产。 2、有权对影响正常生产的部门进行考核和处罚。 3、有权对违章操作和违反劳动纪律的员工进行教育和处罚。 4、有权对安全、防火事故进行调查及分析,并提出处理意见。 5、有权根据生产情况对生产和辅助岗位进行临时性调整。 6、有权对生产及辅助、服务部门发布生产指令,并按有关制度对人员进行调动。 7、有权制止、纠正现生产中的违章作业现象。 8、有权对安全管理、工艺纪律执行情况提出考评意见。 9、有权根据工作实际向公司提出人员岗位定级、升级、表彰、处分等建议。 四、联系: 五、晋升、轮换/替代: 六、基本要求: 文化程度——专科以上文化程度。 专业知识——具备企业管理、生产管理、安全管理相关知识。 工作年限——从事生产系统工作三年以上。 实践经验——具有较强的生产组织、计划、调度、安全管理工作经验,同时具有一定的工艺管理、质量管理等相关的工作经验。需了解并掌握质量五大工具()。 思想与职业道德——事业心强、作风正派、工作严谨。 身体状况——身体健康,精力充沛,能坚持正常工作。 岗位名称 质保部主任 所属部门 品质部 直接主管 品质部 经理 直接下属 品质工程师,检验员 一、工作任务: 1、负责质保部全面工作。 2、负责协助管理者代表,对质量体系的运行情况实施有效监督和指导。 3、负责组织制定、修订、下发质量管理方面的程序文件、有关管理办法,并组织落实、实施。 4、负责组织制定年度部门工作预案, 对预案逐月进行分解,并如期组织实施. 5、负责协助管理者代表组织质量工作例会,做出月份质量分析报告,监督、协调预防措施和纠正措施的落实。 6、负责组织制订体系审核、产品审核和过程审核计划,并按计划有效组织各部门实施。 7、负责对检验作业指导性文件、新产品检验控制计划、新产品首件、首批检验报告,产品自检报告进行审核。 8、组织、指导检查人员对原材料、产品进行正确检验,做好废品责任判定和统计分析工作,并负责质量买断的组织考核工作。 9、掌握产品质量动态和信息,负责质量分析报告的编写工作。处理日常生产中的重大质量问题,对重大质量事故及时查找原因,提出改进意见,跟踪监督整改结果。 10、负责组织公司计量器具管理文件的审核和监督,并对其执行情况进行有效监控。 11 、负责组织用户访问、鉴定和处理顾客的申述,向总经理提供顾客满意度信息及分析,并组织做好售后服务工作。 12、会同技术课共同研究、改进并推广、使用新的检测方法、检测设备;会同技术课做好分供方评审工作。 一三、负责指导、管理、监督本部门员工的业务工作,改善工作质量,做好本部门员工的绩效考核工作。 14、完成领导交办的临时性工作。 二、责任: 1、对本部门各项工作计划的完成情况负责。 2、对质量体系的有效运行负责。 3、对现生产质量问题的及时、有效解决负责。 4、对产品质量的稳定并符合有关标准负责。 5、对售后服务的及时性、有效性负责。 6、对问题有效解决的能力要求。 7、对内部审核中发现的不符合项发布,原因分析和纠正措施有效性负责 三、权限: 1、有权对不符合质量体系要求的部门、人员进行监督考核。 2、有权对不符合质量要求的工艺文件、技术资料等提出修改意见。 3、有权监督、检查质量改进计划与措施的落实情况,并对有关部门提出考核意见。 4、对质量管理人员有调配、指导和考核权。 四、联系: 五、晋升、轮换/替代: 六、基本要求: 文化程度——专科以上文化程度。 专业知识——掌握质量管理等专业知识。 工作年限——从事管理工作三年以上。 实践经验——具有丰富的管理经验、了解现场生产、工艺纪律,安全管理、设备工装(工具)管理等实践经验。需了解并掌握质量五大工具()。 思想与职业道德——作风正派、坚持原则、工作积极主动并具有开拓性、工作认真负责,有创新意识。 身体状况——身体健康,精力充沛,能坚持正常工作。 岗位名称 维修人员 所属部门 生产部 直接主管 生产部部长 直接下属 一、工作任务: 1、负责完成设备改造、大中小修任务。 2、负责认真巡视设备和动力网路运转情况, 对所发现故障进行抢修, 做好现场服务,保证设备正常生产。 3、负责经常督促生产人员遵章守纪, 严守操作规程,遇有火情要及时处理或报告,确保安全生产。 4、负责定期维修保养设备工装,保证设备清洁度,做到无漏水、漏油、漏气。 5、负责检查设备工装是否正常运转,做好日常点检工作,发现问题立即解决,不能应付生产。 6、负责认真填写设备巡检记录等,避免发生事故后责任不清。 7、负责按贯标程序文件指导工作。 8、负责抢修设备工装的临时性故障。 9、负责及时批报设备机械材料的维修情况。 10、负责根据生产情况,控制好公司水、电、气等能源使用情况。 11、负责经常指导操作者完成设备工装的保养工作。 12、负责设备日常管理工作。 一三、完成主管交办的临时性工作任务。 二、责任: 1、因工作失职造成设备故障负责。 2、对设备故障及隐患不及时解决负责。 3、对设备工装不能正常运转负责。 4、对维修质量负责。 5、对能源浪费负责。 三、权限: 1、有权制止违章操作。 2、有权对设备工装管理提出意见或建议。 3、有权对存在重大隐患和故障没有解决的设备停止使用。 4、有权制止无关人员乱开、关设备。 5、有权提出设备备件计划。 6、有权制止公司能源的浪费现象。 四、联系: 五、晋升、轮换/替代: 六、基本要求: 文化程度——高中以上文化程度。 专业知识——掌握一定机械、电气知识。 工作年限——从事设备维修工作二年以上。 实践经验――具备对机械、维修经验,能够快速、准确地排除故障。 思想与职业道德——作风踏实,工作积极主动,态度认真,责任心强,肯吃苦。 身体状况——身体健康,精力充沛,能坚持正常工作。 岗位名称 班长 所属部门 生产部 直接主管 生产部部长 直接下属 生产操作工人 一、工作任务: 1、负责认真贯彻执行公司规章制度。严格按生产计划组织生产、全面完成生产任务。 2、负责协调解决班组生产中发现的各种问题,不能解决的问题及时上报。 3、负责搞好现场文明生产,保持设备、工具、工位器具、在制品和生产现场的清洁整齐。 4、负责参加有关会议,并向班组传达、落实会议精神。 5、负责加强考勤管理,提高出勤率和工时利用率。根据实际情况合理安排、认真填写有关记录及班组人员考勤记录。 6、负责经常进行安全教育。开展好安全活动。一旦发生事故,及时上报。 7、负责指导班组认真做好生产数量记录,保证原始数值的准确性,努力降低各班的物资消耗,做到记录收集当天完成,返给制造部。 8、负责保证生产任务的顺利完成。 9、负责加强班组管理,健全各项制度和考核办法,提高班组管理水平。 10、负责加强班组人员管理,经常开展教育活动,提高整体素质。 11、完成主管部门临时交办的工作任务。 二、责任: 1、对贯彻执行各项规章制度不利负责。 2、对发生质量、设备、工装、安全问题负责。 3、对当班生产任务及其它生产任务没按时完成负责。 4、对班组建设和管理负责;对班组文明生产及定置管理负责。 5、对填写的各种台帐和记录不合格负责。 6、对各种会议精神及要求不及时传达落实负责。 7、对上报的各种数据不准确负责。 8、对因管理不善造成的浪费负责。 9、对考勤的真实性负责。 10、对因教育不够,员工违章违纪现象负责。 三、权限: 1、有权对班组人员进行临时性调整。 2、有权对违纪人员进行批评教育和处罚。 3、有权建议对班组人员进行嘉奖。 4、有权向部门和公司提出合理化建议。 5、有权制定班组内各项规章制度。 6、有权协调班组间的各种关系。 四、联系: 五、晋升、轮换/替代: 六、基本要求: 文化程度——高中以上文化程度。 专业知识——具备班组管理、生产管理、设备管理、安全管理的基本知识。 工作年限——从事现生产组织与管理工作二年以上。 实践经验——熟悉本岗位各项业务,熟练掌握生产状况,具备与有关部门业务协调能力。 思想与职业道德——坚持原则,作风正派,工作积极主动,认真负责,敢抓敢管,有创新精神,群众威信较高。 身体状况——身体健康,精力充沛,能坚持正常工作。 岗位名称 生产操作工人 所属部门 生产部 直接主管 班长 直接下属 无 一、工作任务: 1、负责按照生产计划完成当班生产任务,严格执行工艺要求,并保证产品的质量。 2、负责认真进行好班前工作。 3、负责认真填写质量记录并做好产品标识。 4、负责按“5S”管理要求,保持工作现场整洁有序。 5、完成班长交给的临时性工作任务。 二、责任: 1、对生产任务的完成情况负责。 2、对产品的质量、数量负责。 三、权限: 1、当上道工序产品(原材料)不合格时,有权拒收。 2、有权对本工序的工艺和产品质量改进提出建议。 四、联系: 五、晋升、轮换/替代: 六、基本要求: 文化程度——初中以上文化程度。 岗位培训及工作经历——经过本岗位应知应会培训并合格;持有本岗位资格证书或上岗证书。 专业知识——掌握工艺的基本原理和工作流程,掌握设备用方法。 实际操作能力——能够阅读本岗位有关工艺文件,并能准确理解其含义,掌握工序的基本操作方法和技巧,并能解决生产中的一些常见问题,能够熟练填写本岗位有关的质量记录。 身体条件——身体健康,能坚持正常工作。 岗位名称 检验员 所属部门 质保部 直接主管 质保部部长 直接下属 一、工作任务: 1、负责按照质量、工艺标准等要求开展产品质量控制工作。 2、负责根据检验作业指导书、样件及有关检验技术文件对原材料和外加工件的入厂、半成品的转序、成品的入、出库进行监督检验、试验。 3、负责指导操作者做好质量自检、自控工作。 4、负责按有关规定做好检验和试验状态的标识,并负责监督和保护,严格控制不良品、废品、返修品的鉴别与隔离。 5、负责认真填写质量记录,并做好有效传递工作。 6、负责及时反馈现生产质量信息。 7、负责按规定做好产品的首末件检验,严格按检验频次做好产品的抽检、巡检。 8、负责认真做好检验,填写好自检报告。 9、完成主管交办的临时性工作任务。 二、责任: 1、对本职工作的有效性及填制有关凭证的正确性负责。 2、对产品质量控制工作的有效性负责。 3、对现场质量技术问题的正确、及时处理负责。 三、权限: 1、对不符合质量要求的产品有权决定报废或退修,并做出停产决定。 2、对产品质量问题有权提出处理建议。 3、有权对操作者违反工艺操作进行制止。 四、联系: 五、晋升、轮换/替代: 六、基本要求: 文化程度——高中以上文化程度。 专业知识——掌握检验、计量器具使用等专业知识。 工作年限——从事现场检查工作一年以上。 实践经验——具备现场产品检验、实验工作经验。 思想与职业道德——工作积极主动,态度认真,作风严谨,责任心强,原则性强。 身体状况——身体健康,能坚持正常工作。 岗位名称 总务部部长 所属部门 总经理 直接主管 总经理 直接下属 一、工作任务: 1、负责总务部全面工作。 2、负责公司对外接待工作。 3、负责组织编制定公司组织机构、干部、工人定员定岗定编工作。 4、负责组织修订公司规章制度、责任范围、工作流程、干部工人岗位规范,并组织监督检查落实情况。 5、负责组织公司文件、报告、决议、总经理办公会纪要、简报及文字资料的起草、审定下发工作。 6、负责人力资源配置及各类人才的开发工作。 7、负责公司人事劳资工作。 8、负责组织公司员工培训和部门绩效考核工作。负责本部门管理人员的绩效考核. 9、负责收集员工反馈信息及员工对公司经营工作满意度调查工作。 10、负责组织监督、检查员工考勤和劳动纪律情况。 11、负责后勤管理工作。 12、负责员工年度培训计划的制作和培训需求。 一三、负责协调培训教师,教材和授课时间及内容。 14、负责员工培训、考核和建档工作 一五、完成总经理交办的临时性工作。 二、责任: 1、对编制公司年度工作预案的及时性、准确性负责。 2、对定岗、定编、定员、规章制度、责任范围、工作流程、岗位规范的科学性、合理性、可行性负责。 3、对因人事、劳资工作失误,产生劳资纠纷、造成不良影响负责。 4、对工资发放的合理性负责。 5、对人力资源有效利用负责。 6、对培训工作的及时性、有效性负责。 7、对部门绩效考核汇总结果的及时性、真实性负责 。 9、对因后勤管理不善,影响生产经营工作正常进行负责。 三、权限: 1、有权组织对各项规章制度、责任规范、工作流程和岗位规范执行和落实情况进行监督考核。 2、有权组织对各部门重点工作落实情况进行跟踪检查。 3、有权根据工作需求,组织对员工进行岗位调配。 4、有权组织对工资分配情况进行监督、考核。 5、有权对员工培训需求提出指导性意见。 6、有权对办公资源进行合理调配。 7、对员工个人素质工作能力和业务水平有权进行考核和培训。 8、有权对违犯各项规定的员工给予处罚。 四、联系: 五、晋升、轮换/替代: 六、基本要求: 文化程度——大专及专科以上文化程度。 专业知识——具有企管、人事劳资、行政、后勤管理方面专业知识,初级以上专业技术职务。 工作年限——从事二年以上企业管理、人事劳资、行政、后勤管理主管任职经历。 实践经验——具有三年以上从事企管、人事劳资、行政、后勤工作的实际工作经验。 思想与职业道德——有较高的思想素质,作风正派,坚持原则,责任心强,讲究实效,善于创造性开展工作,有较强的政策水平。 身体状况——身体健康,精力充沛,能坚持正常工作。 岗位名称 营业课 所属部门 营业采购部 直接主管 营业采购部部长 直接下属 一、工作任务: 1、负责营业部全面工作. 2、负责组织编制公司的经营方针、战略目标,提出年度经营计划,并上报副总经理。 3、负责组织将年度经营计划按月分解到各部门,形成各部门的工作目标,并对实施的有效性进行跟踪、评审。 4、负责组织建立、健全公司经营计划完成情况的质量记录,并做好日常管理工作,对完成情况实行动态管理,对存在的问题提出改进意见和建议。 5、负责组织市场调研工作,了解竞争对手情况,并建立档案,负责新产品市场开发工作。 6、负责做好市场公关工作,与用户建立良好的关系。 7、负责组织每月汇总公司经营数据资料和信息,编制经营活动报告,上报总经理。 8、负责组织、协调新产品合同评审。 9、负责组织接收、反馈用户和对口部门的信息。 10、负责组织建立公司产品数据库,做到及时跟踪管理。 11、负责组织建立一汽销售产品汇总库,掌握销售数量和销售金额,做到随时跟踪。 12、负责组织营销报表的统计、上报工作。 一三、负责本部门管理人员的绩效考核工作。 14、完成总经理交办的临时性工作。 二、责任: 1、对经营计划编制、落实、评审的准确性负责。 2、对经营活动报表、分析报告的真实性、准确性负责。 3、对没有按时完成经营计划负责。 4、对信息反馈的及时性、准确性负责。 三、权限: 1、有权对公司各部门经营计划完成情况进行跟踪、评审。 2、在总经理授权下,有权代表公司签订供销合同。 四、联系: 五、晋升、轮换/替代: 六、基本要求: 文化程度——大专或大专以上文化程度。 专业知识——具有经济管理与营销管理专业基础理论知识。 工作年限——五年以上从事市场开发的任职经历。 实践经验——具有五年以上从事市场开发管理的实际工作经验。 思想与职业道德——具有较高思想素质,作风正派,坚持原则,责任心强,敢于管理,讲究实效,善于创造性开展工作,在工作中发扬团队精神。 身体状况——身体健康,精力充沛,能坚持正常工作。 岗位名称 采购课 所属部门 营业采购部 直接主管 营业采购部部长 直接下属 一、工作任务: 1、根据下达的原材料、辅助材料的采购计划实施采购,保证数量、质量、规格、标准、准时采购,以确保正常生产秩序,保证采购价格、运输费用、包装合理。 2、按要求组织相关人员对入厂物资进行验收、清点,做好入库工作,及时办理相关手续。 3、掌握库存信息,建立合理储备,减少库存和流动资金占用; 4、负责对检验判定不合格的材料办理退货,及时对材料废品进行会签和统计,并配合生产品质课进行缺陷分析,将有关材料信息及时反馈给供应商,履行索赔。 5、按公司要求协同有关部门签订并履行物资采购合同。 6、负责制定和实施材料采购的应急计划。 7、按供应商评审程序会同有关部门定期对供应商进行评审,选择合格的供应商。 8、及时向领导汇报材料的市场价格,适时更改采购合同。 9、执行国家法律法规及公司管理制度,严格履行收发手续、借款手续、转款手续;及时报销采购费用。 10、根据现生产需要和现行采购价格,核定材料采购费用指标,按公司要求进行细化,严格控制。 11、负责市场调研,研究价格走向和资源状况,提出最佳采购建议,并及时向领导汇报,以便公司经营决策。 12、完成部门主管交办的临时性工作任务。 二、责任: 1、对材料供应不及时,影响生产负责。 2、对未经领导同意,擅自采购物资、合同内容不明确,产生纠纷或给公司造成损失负责。 3、对采购物资的质量、数量、规格标准、价格负责。 4、对进货频次、定货批量的经济性负责,对供应的及时性负责。 5、对超额运费负责。 6、对向供应商提供原材料的技术标准不及时负责。 7、对不合格材料的退换,对材料质量问题处理的及时性与合理性负责。 8、对采购合同的合法性及符合本公司利益负责。 三、权限: 1、有权对供应商进行业绩评定,有权停止供货业绩不好的供应商。 2、有权指派人员卸车或装车。 3、有权根据市场供应情况,建议修改材料储备。 4、有权向财务部申请采购资金。 5、有权跟踪材料的使用性能。 四、联系: 五、晋升、轮换/替代: 六、基本要求: 文化程度——中专以上文化程度。 专业知识——掌握物资管理、经济管理专业知识,了解财务、法律等相关知识,了解公司所用材料标准和用途。 工作年限——从事管理工作两年以上。 实践经验——具有较丰富的物资采购工作经验和合同签订经验。 思想与职业道德——工作积极主动,作风正派,廉洁奉公,责任心强。 身体状况——身体健康,精力充沛,能坚持正常工作。 岗位名称 现场服务 所属部门 营业采购部 直接主管 营业采购部部长 直接下属 一、工作任务: 1、负责大众公司市场调研工作,了解竞争对手情况,并建立档案,负责新一汽产品市场开发工作。 2、负责做好市场公关工作,与用户建立良好的关系。 3、负责组织、协调新产品合同评审。 4、负责接收、反馈顾客的信息。 5、负责建立公司产品数据库,做到及时跟踪管理。 6、负责建立对外部销售产品汇总库,掌握销售数量和销售金额,做到随时跟踪。 7、负责本部门报表的统计、上报工作。 8、完成部门主管交办的临时性工作。 二、责任: 1、对经营活动报表、分析报告的真实性、准确性负责。 2、对信息反馈的及时性、准确性负责。 三、权限: 1、有权对外销产品组织销售。 2、在总经理授权下,有权代表公司对外签订供销合同。 四、联系: 五、晋升、轮换/替代: 六、基本要求: 文化程度——中专以上文化程度。 专业知识——具有企业管理、市场营销专业知识。 工作年限——从事经营、管理两年以上工作经历。 实践经验——具有从事市场开发实际工作经验。 思想与职业道德——思想素质好,作风正派,原则性强,工作认真负责,在工作中发扬团队精神。 身体状况——身体健康,精力充沛,能坚持正常工作。 岗位名称 库房保管员 所属部门 营业采购部 直接主管 营业采购部部长 直接下属 无 一、工作任务: 1、负责原材料、外加工件、产成品的验收入库工作。 2、负责产成品的发交工作。 3、负责发货前的评审工作。 4、负责库房帐、物、卡的核对工作,负责记帐工作。 5、负责库房产品的定置定位存放工作。 6、负责库房产品的先进先出工作,做好批次标识工作。 7、负责库房产品的储备监控工作,及时给商务部反馈库存储备信息。 8、负责检查并记录库存条件和储存周期,对仓储条件达不到标准,也要及时汇报。 9、负责库房的文明卫生工作和安全工作。 10、负责库存盘点工作。 11、完成部门主管交办的临时性工作工作。 二、责任: 1、对出库单、入库单的准确性、及时性负责。 2、对库存产品的外观质量负责。 3、对库存产品的库存及时汇报负责。 4、对库存产品的帐、物、卡相符负责,对盘亏盘盈的原因负责。 5、对库存产品的先进先出负责,定置定位负责。 6、对收发清单的验收和记帐工作负责。 7、对库房的安全、卫生、库容库貌工作负责。 三、权限: 1、有权按商务部指令发货。 2、有权指派人员发货。 3、有权指派装车、卸车,包装入库。 4、有权拒绝闲人到库房喧闹、吸烟。 5、有权检查库存产品的外观质量。 6、有权通知检查员到货检验。 四、联系: 五、晋升、轮换/替代: 六、基本要求: 文化程度——高中以上文化程度。 专业知识——掌握库房管理,库房定置管理的相关基础知识。 工作年限——两年库房管理经验。 实践经验——了解公司产品结构和加工过程,熟悉零件号。 思想与职业道德——思想素质好,工作热情高,工作认真负责,言谈举止文明。 身体状况——身体健康,精力充沛,能够做到加班加点。 岗位名称 财务部部长 所属部门 财务部 直接主管 总经理 直接下属 一、工作任务: 1、负责财务部的全面工作。 2、负责组织制订公司年度财务收支、资金需求、成本、费用、现金流量计划,批准后组织实施。 3、负责公司的资本合理运用工作。 4、负责审核财务预算,平衡各项财务收支,以效益为中心,提高资金利用率。 5、负责成本管理及成本考核体系的运作和监控工作. 6、负责公司的资产管理,搞好资本运作。 7、负责财务管理工作,组织开展财务活动分析,及时向总经理提交财务分析报告,提出改进财务管理的措施和方法。 8、负责财务档案的归档、管理工作。 9、负责组织财会人员的业务培训。 10、负责本部门管理人员的绩效考核工作。 11、完成总经理交办的临时性工作。 二、责任: 1、 对预算体系、成本考核体系的科学性、可行性、真实性及有关报表的准确性、及时性负责。 2、对各项收支业务符合国家财政政策、法律及合同管理规定负责。 3、对各项资金使用的合理性、财务凭证、档案保管的稳妥性以及与银行、税务等部门工作的有效协调负责。 4、对资金流运转的有效性负责,对销售回款的数额和及时性负责。 5、对有关财务数据的BaoMi性及价格的合理性负责。 三、权限: 1、对不符合国家财政政策、有关法律及公司内部财务管理规定的收支款,有权拒绝办理,并有权监督资金的使用情况。 2、有权按规定制订和下达各项经济指标,并对各部门经济指标完成情况实施评价与考核。 3、有权对成本核算体系运行过程存在的问题进行纠正,并对核算过程和结果实施监督考核。 4、有权对实物资产管理部门的管理问题提出改进意见。 5、有权对销售环节的价格等问题进行规范,并监督实施。 6、对年度财务预算、决算及各项统计数据有解释权。 四、联系: 五、晋升、轮换/替代: 六、基本要求: 文化程度——专科以上文化程度。 专业知识——掌握会计、统计、财务管理、企业管理等专业知识。 工作年限——从事会计、统计或财务管理工作五年以上。 实践经验——具备资金、成本、计划等管理工作经验,对生产情况及产品情况有一定的了解。需了解并掌握质量五大工具()。 思想与职业道德——遵纪守法、作风正派、坚持原则、认真负责、工作严谨。 身体状况——身体健康、精力充沛、能坚持正常工作。 岗位名称 会计 所属部门 财务部 直接主管 财务部部长 直接下属 一、工作任务: 1、协助部门主管制定公司各项财务会计制度,并负责组织实施和监督。 2、协助部门主管按照国家的财务法规及公司财务制度的规定组织本公司的会计核算和财务管理工作。 3、负责记总帐、对帐、复核及财务报表工作。 4、负责不定期对各分管会计的帐目稽核及财务单据的审核工作,负责协调各岗位之间的业务关系。 5、负责组织、监督有关部门做好材料、在制品等物资的月、季、年终清点工作。 6、负责对保管员的业务进行指导、监督。 7、负责核算各类产品成本。 8、负责对成本指标进行控制与分析。 9、负责编制、填报产品成本等报表及资产负债表。 10、负责对流动资金占用进行核算,年底参与清点并编制年度报表。 11、向部门相关人员提供有关数据。 12、制订成本部分的年度预算。 一三、完成部门主管交办的临时性工作。 二、责任: 1、对成本预算的科学性、可行性负责。 2、对报销单据的合法性负责。 3、对各部门上报资料数据及自身填制各种报表数据的准确性、真实性及上报及时性负责。 三、权限: 1、有权维护国家的财经纪律,对违反财经纪律的现象有权向上级领导和有关部门反映。 2、有权不定期对各分管会计的帐目稽核及对财务单据的审核。 3、有权对稽核和审核出的问题,提出纠正措施和处理意见。 4、有权对固定资产、流动资产的完整性进行财务监督,考核流动资金占用及各项费用的开支情况。 5、有权拒绝不合理的成本开支。 6、有权按工作要求向各部门索取成本核算资料。 四、联系: 五、晋升、轮换/替代: 六、基本要求: 文化程度——专科及专科以上文化程度。 专业知识——掌握会计专业
展开阅读全文

开通  VIP会员、SVIP会员  优惠大
下载10份以上建议开通VIP会员
下载20份以上建议开通SVIP会员


开通VIP      成为共赢上传

当前位置:首页 > 应用文书 > 其他

移动网页_全站_页脚广告1

关于我们      便捷服务       自信AI       AI导航        抽奖活动

©2010-2026 宁波自信网络信息技术有限公司  版权所有

客服电话:0574-28810668  投诉电话:18658249818

gongan.png浙公网安备33021202000488号   

icp.png浙ICP备2021020529号-1  |  浙B2-20240490  

关注我们 :微信公众号    抖音    微博    LOFTER 

客服