收藏 分销(赏)

考点01--物质的分类和转化(核心考点精讲)(全国通用).docx

上传人:人****来 文档编号:8668464 上传时间:2025-02-24 格式:DOCX 页数:17 大小:975.84KB 下载积分:8 金币
下载 相关 举报
考点01--物质的分类和转化(核心考点精讲)(全国通用).docx_第1页
第1页 / 共17页
考点01--物质的分类和转化(核心考点精讲)(全国通用).docx_第2页
第2页 / 共17页


点击查看更多>>
资源描述
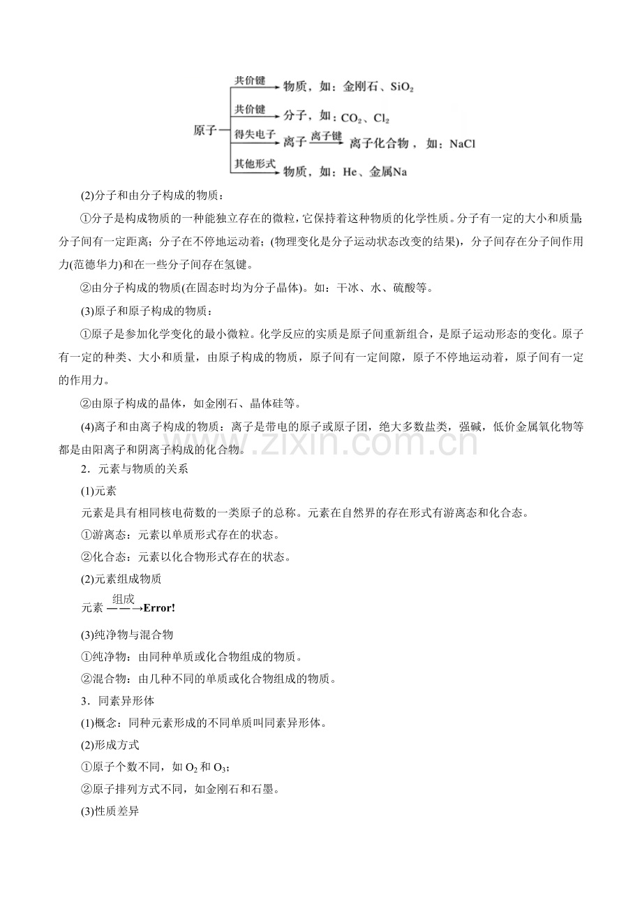
考点01 物质的分类和转化 (核心考点精讲) 一、3年真题考点分布 考点内容 考题统计 物质的分类 2023浙江1月选考1题,3分;2023山东卷1题,2分;2023浙江6月选考3题,2分;2022浙江1月1题,2分; 2022浙江6月2题,2分;2021浙江1月1题,2分; 2021浙江6月1题,2分;2021浙江6月2题,2分; 2021浙江1月3题,2分; 物质的组成 2023年湖北卷1题,3分;2023年天津卷1题,3分;2022浙江6月1题,2分;2022浙江1月4题,2分;2022浙江6月4题,2分;2022浙江1月4题,2分; 2021浙江6月3题,2分; 物质的转化 2022全国乙卷7题,6分;2022辽宁卷11题,3分;2022福建卷8题,4分;2021江苏卷7题,3分;2021广东卷15题,4分) 传统文化中的性质与变化 2023湖南卷1题,3分;2022湖南卷1题,3分;2021海南卷2题,2分 分散系 胶体 2021江苏卷4题,3分 二、命题规律及备考策略 【命题规律】 从近三年高考试题来看,试题以选择题为主,题目容易,主要从以下几方面考查:化学与STSE、物质的组成和分类的应用、物质的性质和变化 、化学在中华民族传统文化中的应用等。 【备考策略】 复习过程中熟记常见物质的性质及用途,多关注化学与环境、化学与能源、化学与生命、化学与材料知识。。 【命题预测】 预计今后继续以化学与STSE、中华民族传统文化作为命题热点,考查考生的科学态度和社会责任感。 考法1 物质的组成 1.原子、分子、离子概念比较 (1)原子、分子、离子的概念 原子是化学变化中的最小微粒。分子是保持物质化学性质的最小微粒,一般分子由原子通过共价键构成,但稀有气体是单原子分子。离子是带电荷的原子或原子团。 (2)分子和由分子构成的物质: ①分子是构成物质的一种能独立存在的微粒,它保持着这种物质的化学性质。分子有一定的大小和质量;分子间有一定距离;分子在不停地运动着;(物理变化是分子运动状态改变的结果),分子间存在分子间作用力(范德华力)和在一些分子间存在氢键。 ②由分子构成的物质(在固态时均为分子晶体)。如:干冰、水、硫酸等。 (3)原子和原子构成的物质: ①原子是参加化学变化的最小微粒。化学反应的实质是原子间重新组合,是原子运动形态的变化。原子有一定的种类、大小和质量,由原子构成的物质,原子间有一定间隙,原子不停地运动着,原子间有一定的作用力。 ②由原子构成的晶体,如金刚石、晶体硅等。 (4)离子和由离子构成的物质:离子是带电的原子或原子团,绝大多数盐类,强碱,低价金属氧化物等都是由阳离子和阴离子构成的化合物。 2.元素与物质的关系 (1)元素 元素是具有相同核电荷数的一类原子的总称。元素在自然界的存在形式有游离态和化合态。 ①游离态:元素以单质形式存在的状态。 ②化合态:元素以化合物形式存在的状态。 (2)元素组成物质 元素 (3)纯净物与混合物 ①纯净物:由同种单质或化合物组成的物质。 ②混合物:由几种不同的单质或化合物组成的物质。 3.同素异形体 (1)概念:同种元素形成的不同单质叫同素异形体。 (2)形成方式 ①原子个数不同,如O2和O3; ②原子排列方式不同,如金刚石和石墨。 (3)性质差异 物理性质差别较大,同素异形体之间的转化属于化学变化。 1.分子是保持物质化学性质的一种微粒,在化学反应中分子可以再分;原子是化学变化中的最小微粒,说明原子在化学反应中不能再分,但通过物理方法,原子也可以分为更小的粒子:原子核、核外电子、质子、中子等。 2.只有由分子组成的分子晶体中才存在单个的分子,因此,也才具有具体的分子式,原子晶体和离子晶体中只存在相应的原子或离子,其化学式表示的是晶体中原子或离子的个数比,并不存在单个的分子,因此,这些晶体只存在化学式,不存在分子式。 3.在分子晶体中可能存在共价键,肯定没有离子键;在原子晶体中肯定存在共价键;而在离子晶体中肯定存在离子键、可能有共价键。 4.一般情况下,分子晶体的熔沸点较低,而原子晶体和离子晶体的熔沸点较高。 请判断下列说法的正误(正确的打“√”,错误的打“×”) (1)由一种元素组成的物质一定不是化合物(  ) (2)Na、NaCl、SiO2、H2SO4都称为分子式(  ) (3)含有金属元素的离子不一定是阳离子(  ) (4)氢氧两种元素只能组成水(  ) (5)人们可以利用先进的化学技术,选择适宜的条件,利用化学反应制造新的原子(  ) (6)Na、NaCl、SiO2、H2SO4都称为分子式(  ) (7)白磷和红磷互称为同分异构体(  ) (8)由同种元素组成的物质一定是纯净物(  ) (9)金属氧化物均为碱性氧化物(  ) (10)明矾[KAl(SO4)2·12H2O]属于混合物(  ) (11)稀豆浆、硅酸、氯化铁溶液均为胶体(  ) 答案:(1)√ (2)× (3)√ (4)× (5)× (6)× (7)× (8)× (9)× (10)× (11)× 例1 某物质经分析知道它仅含一种元素,则该物质不可能是( ) A.混合物 B.化合物 C.纯净物 D.单质 【答案】B 【解析】仅含一种元素的物质,可能是单质,是单质必为纯净物;也可能是混合物,比如金刚石、石墨混合在一起。 例2 为充分利用资源和保护环境,近年来逐步实施了生活垃圾的分类处理。废弃的塑料袋、纸张、橡胶制品均属于( ) A. 单质 B. 有机物 C. 盐 D. 氧化物 【答案】B 【解析】塑料袋、废纸、旧橡胶制品,其中塑料是塑料的主要成分是合成树脂,是合成高分子化合物;废纸主要是天然纤维;旧橡胶制品主要成分是天然橡胶和合成橡胶,天然橡胶主要来源于三叶橡胶树,合成橡胶则由各种单体经聚合反应而得。所以塑料、橡胶、纤维均是有机物。故选B。 对点1 科学家用计算机模拟后确认,60个N原子可结合成N60分子,下列关于N60的叙述正确的是(  ) A.N60是一种新型化合物 B.N60和N2性质完全相同 C.一个N60分子中有30个N2分子 D.N60和N2混合形成的是混合物 【答案】D 【解析】N60是一种单质,A项错误;N60和N2是两种不同的单质,物理性质不相同,化学性质相似,B项错误;N60是纯净物,不含有N2分子,C项错误。 对点2 下列说法正确的是(  ) A.纯净物只由一种元素组成,而混合物由两种或两种以上元素组成 B.纯净物只由一种原子组成,而混合物由多种原子组成 C.只由一种分子组成的物质一定为纯净物,组成混合物的物质可能只有一种元素 D.只由一种元素的阳离子与另一种元素的阴离子组成的物质一定为纯净物 【答案】C 【解析】氧气、臭氧可组成由一种元素形成的混合物,A错误;HD由两种原子组成,但属于纯净物,B错误;FeCl2、FeCl3可形成一种元素的阳离子与另一种元素的阴离子组成的混合物,D错误。 考法2 物质的分类 1.物质的分类方法 (1)交叉分类法:从不同的角度对物质进行分类。例如: (2)树状分类法:对同类事物按照某种属性进行分类。例如:   2、纯净物和混合物: 纯净物:由同一种物质组成的物质,即由同种分子或微粒组成,有固定的组成和一定的性质。 混合物:由不同种物质组成的物质,即由不同种分子或微粒组成,无一定的组成,没有固定的熔、沸点。 1.区分纯净物、混合物的关键是:是否同种物质组成,区分单质、化合物的关键是:是否同种元素组成。如:由H2、D2等组成的氢分子混合在一起时,就是混合物,但它们同属于单质,同素异形体、同分异构体混合在一起也属于混合物。HD、HT、DT与H2、D2、T2一样属于氢的不同单质,它们都是由同一种元素-氢组成的。 2.氧化性酸与非氧化性酸是指酸根离子有没有氧化性,如浓硫酸、硝酸为氧化性酸,盐酸为非氧化性酸。但非氧化性酸电离出来的氢离子也有一定的氧化性。 3.酸的元数与酸的结构中羟基氢原子个数相同,不可简单地认为分子中有几个氢原子就是几元酸。如:H3PO2中只有一个羟基氢,为一元酸。 4.酸性氧化物不一定是非金属氧化物,如:Mn2O7;非金属氧化物也不一定是酸性氧化物,如:CO、NO等;金属氧化物不一定是碱性氧化物,但碱性氧化物一定是金属氧化物。 请判断下列说法的正误(正确的打“√”,错误的打“×”) (1)某物质经科学测定只含有一种元素,不可以断定该物质一定是一种纯净物(  ) (2)用于环境消毒的漂白粉是混合物(  ) (3)花生油和汽油的主要成分都是烃的混合物(  ) (4)冰水混合物为纯净物(   ) (5)胆矾(CuSO4·5H2O)属于混合物(  ) (6)纤维素、合成纤维、塑料等高分子化合物均为混合物(  ) (7)天然气和液化石油气是我国目前推广使用的清洁燃料(  ) (8)能与酸反应的氧化物,一定是碱性氧化物(  ) (9)氯化铵、次氯酸都属于强电解质(  ) (10)金属氧化物均为碱性氧化物(  ) (11)纯碱属于碱,硫酸氢钠、碳酸氢钠属于酸式盐(  ) (12)已知NaH2PO2是正盐,其水溶液呈碱性,则H3PO2属于一元弱酸(  ) 答案:(1)√ (2)√ (3)× (4)√ (5)× (6)√  (7)√ (8)× (9)× (10)× (11)× (12)√ 例1 古丝绸之路贸易中的下列商品,主要成分属于无机物的是(  ) 【答案】A 【解析】A项,瓷器主要成分属于硅酸盐,属于无机物;B项,丝绸主要成分为蛋白质,属于有机物;C项,茶叶中的成分主要有咖啡因、糖类等,属于有机物;D项,中草药成分较为复杂,成分主要为有机物。 【答案】A 例2 分类是学习和研究化学的一种常用的科学方法。下列分类合理的是( ) A.金属氧化物一定是碱性氧化物 B.根据酸分子中H原子个数分为一元酸、二元酸等 C.根据丁达尔现象将分散系分为胶体、溶液和浊液 D.根据SiO2是酸性氧化物,判断其可与NaOH溶液反应 【答案】D 【解析】A项, 碱性氧化物一定是金属氧化物,但金属氧化物不一定是碱性氧化物,如Mn2O7是酸性氧化物,Al2O3是两性氧化物,故A错误;B项,根据酸分子能电离出的氢离子个数,将酸分为一元酸、二元酸等,故B错误;C项,分散系的划分是以分散质粒子大小来区分的,胶体粒子直径介于1nm~100nm之间,溶液溶质粒子直径小于1nm,浊液粒子直径大于100nm,溶液和浊液都不具有丁达尔效应,故C错误;D项,SiO2是酸性氧化物,SiO2能与NaOH溶液反应生成Na2SiO3和水,故D正确;故选D。 对点1 我国在物质制备领域成绩斐然,下列物质属于有机物的是(  ) A.砷化铌纳米带 B.全氮阴离子盐 C.聚合氮 D.双氢青蒿素 【答案】D 【解析】A项,砷化铌纳米带,不含碳元素,属于无机物,故A不选;B项,全氮阴离子盐分子中不含碳元素,属于无机物,故B不选;C项,聚合氮不含碳元素,属于无机物,故C不选;D项,双氢青蒿素含有C、H、O,是含碳的化合物,属于有机化合物,故D选;故选D。 对点2 下列有关物质的分类或归类不正确的是( ) ①混合物:石炭酸、福尔马林、水玻璃、水银 ②化合物:CaCl2、烧碱、苯乙烯、HD ③电解质:明矾、冰醋酸、硫酸钡 ④纯净物:干冰、冰水混合物、浓硫酸、水晶 ⑤同素异形体:足球烯、石墨、金刚石 ⑥同系物:CH2O2、C2H4O2、C3H6O2、C4H8O2 A.①②③④ B.②④⑤⑥ C.①③④⑤ D.①②④⑥ 【答案】D 【解析】①石炭酸是苯酚,属于纯净物、福尔马林是甲醛的水溶液属于混合物、水玻璃是硅酸钠的水溶液属于混合物、水银是单质属于纯净物,①错误;②CaCl2、烧碱、苯乙烯是化合物,HD是氢气分子,不是化合物,②错误;③明矾是十二水合硫酸铝钾晶体、冰醋酸属于酸、硫酸钡是盐,都是电解质,③正确;④干冰是二氧化碳,是纯净物、冰水混合物是水,属于纯净物、浓硫酸是混合物、水晶是二氧化硅,属于纯净物,④错误;⑤足球烯、石墨、金刚石是由C元素形成的性质不同的单质,属于同素异形体,⑤正确;⑥CH2O2、C2H4O2、C3H6O2、C4H8O2,组成相差CH2,结构不一定相似,所以不一定是同系物,⑥错误,①②④⑥错误;答案选A。 考法3 物质的性质与变化 1.物质变化与性质的关系 2.物质的性质和变化: 物理变化:没有生成新物质的变化。如:三态变化、金属导电、蒸馏和分馏、挥发和升华、吸附和盐析、电泳、潮解、溶液及盐的焰色反应、粉碎、凝聚等。 物理性质:不需要经过化学变化就表现出来的性质,如:物质的颜色、状态、气味、密度、硬度、熔沸点、溶解度、导电性等。 化学变化:生成新物质的变化,物质在发生化学变化时,一般都伴随着物理变化,但化学变化占优势。如:风化、老化、裂化、裂解、硝化、磺化、钝化、酯化、皂化、水泥的硬化、硬水的软化、同素异形体之间的转化等;脱水、脱氧、脱氢、脱硫等;干馏、燃烧、粉尘的爆炸等;电解、电镀、原电池反应、电化学腐蚀等。 化学性质:物质在化学变化过程中表现出来的性质,如物质的氧化性、还原性、酸碱性等。 3.物理变化与化学变化判断的“五大误区” (1)同位素原子间的相互转化不属于化学变化,因为化学变化中原子核不发生变化。 (2)存在化学键断裂的变化不一定是化学变化,如熔融氯化钠的电离等是物理变化。 (3)化学变化过程中,能量一定发生变化,但有能量变化的过程不一定发生化学变化,如水的“三态”变化,氨气的液化等。 (4)爆炸有的是化学变化引起的,有的是物理变化引起的。 (5)金属导电、吸附、胶体聚沉等属于物理变化;同素异形体之间的相互转化、煤的气化(液化)等属于化学变化。 物理变化 化学变化 三馏 蒸馏、分馏 干馏 四色 焰色试验 显色反应、颜色反应、指示剂变色反应 七解 溶解、潮解 分解、裂解、水解、电解、降解 十八化 熔化、汽化、液化(不包括煤的液化)、酸化 氧化、氢化、风化、水化、钝化、皂化、歧化、催化、炭化、酯化、硝化、裂化、卤化、油脂硬化 请判断下列说法的正误(正确的打“√”,错误的打“×”) (1)蛋白质的变性、纳米银粒子的聚集都是化学变化(  ) (2)通过化学变化可将水直接变为汽油(  ) (3)用铂丝蘸取Na2SO4、Na2CO3、NaCl溶液进行焰色反应是化学变化(  ) (4)232Th转化成233U是化学变化(  ) (5)Na2CO3·10H2O的风化属化学变化,NaOH的潮解属物理变化(  ) (6)从海水中提取物质都必须通过化学反应才能实现(  ) (7)用鸡蛋壳膜和蒸馏水除去淀粉胶体中的食盐不涉及化学变化(  ) (8)激光法蒸发石墨得C60发生的是化学变化(  ) (9)NH4Cl溶液除铁锈是化学变化、食盐水导电是物理变化(  ) (10)煤的“气化”、煤的“液化”、煤的“干馏”都是物理变化。(  ) (11)分馏、蒸馏、蒸发、萃取、分液、过滤都属于物理变化。(  ) (12)加热NH4Cl固体,固体从试管底部跑到上部属于物理变化。(  ) (13)向蛋白质溶液中滴加Na2SO4溶液产生沉淀属于化学变化。(  ) (14)用铂丝蘸取NaCl溶液进行焰色反应是化学变化。(  ) 答案:(1)× (2)× (3)× (4)× (5)√ (6)× (7)√ (8)√ (9)× (10)× (11)√ (12)× (13)× (14)× 例1 (2019•上海卷)只涉及物理变化的是( ) A.次氯酸漂白 B.盐酸除锈 C.石油分馏 D.煤干馏 【答案】C 【解析】A项,次氯酸漂白利用的是次氯酸的漂白性,A 错误;B项,盐酸除锈利用盐酸与氧化铁的反应,B 错误;C项,石油分馏利用烃的沸点差异,为物理性质,C 正确;D项,煤干馏指的是在隔绝空气的情况下高温加热煤得到焦炭、煤焦油、焦炉气等的过程,为化学变化,D 错误。 例2 (2023·福建省厦门一中三模)CO2/C2H4耦合反应制备丙烯酸甲酯的机理如图所示。下列叙述错误的是    A.由步骤①②知:加成反应也可生成酯类物质 B.反应过程中存在C-H键的断裂 C.该反应的原子利用率为100% D.若将步骤②中CH3I换为CH3CH2I,则产品将变为丙烯酸乙酯 【答案】C 【解析】由图可知,CO2/C2H4耦合反应制备丙烯酸甲酯的反应物为二氧化碳、乙烯和一碘甲烷,生成物为丙烯酸甲酯和碘化氢,反应的化学方程式为CO2+CH2=CH2+CH3ICH2=CHCOOCH3+HI。【解析】A项,由图可知,步骤①发生的反应为乙烯与二氧化碳发生加成反应生成酯  ,故A正确;B项,由图可知,步骤③中生成碳碳双键,生了C—H键的断裂,故B正确;C.项,生成物为丙烯酸甲酯和碘化氢,则反应的原子利用率不可能为100%,故C错误;D项,二氧化碳、乙烯和一碘甲烷在催化剂作用下反应生成丙烯酸甲酯和碘化氢,则二氧化碳、乙烯和碘乙烷在催化剂作用下反应生成丙烯酸乙酯和碘化氢,故D正确;故选C。 对点1 下列生活垃圾的处理方法不涉及化学变化的是( ) A.堆肥发酵 B.焚烧发电 C.二次分拣 D.催化降解 【答案】C 【解析】A项,堆肥发酵过程中有新物质生成,是食物中的有机物发生复杂的物理和化学变化,故A不选;B项,焚烧发电过程中物质的燃烧有新物质生成,涉及化学变化,故B不选;C项,二次分拣是将物质按照不同种类进行分类,没有新物质生成,不涉及化学变化,故C选;D项,催化降解过程中是高分子化合物变成小分子,有新物质生成,涉及化学变化,故D不选;故选C。 对点2 钒元素用途广泛,如图是一种钒的化合物催化某反应的反应机理。下列叙述错误的是( ) A.H2O参与了该催化反应 B.过程①中反应的原子利用率为100% C.该催化循环过程中有氢氧键的断裂和形成 D.每次循环的净反应为H2O2+2C1-=2HOCl+2e- 【答案】D 【解析】A项,过程④说明H2O参与了该催化反应,故A正确;B项,根据过程①的反应,反应物全部变为生成物,说明反应的原子利用率为100%,故B正确;C项,过程①中有氢氧键的形成,过程②中有氢氧键的断裂,说明该催化循环过程中有氢氧键的断裂和形成,故C正确;D项,根据整个反应体系得到每次循环的净反应为H++H2O2+C1-=HOCl+H2O,故D错误。故选D。 考法4 分散系、胶体 1.分散系 (1)概念:把一种(或多种)物质分散在另一种(或多种)物质中所得到的体系。 (2)分类:根据分散质粒子的大小将分散系分为溶液、浊液和胶体,可用如下直观地表示。 2.三种分散系比较 分散系 溶液 胶体 浊液 分散质微粒直径大小 <1_nm 1~100_nm >100_nm 分散质微粒成分 离子或小分子 大分子或离子集合体 巨大分子或离子集合体 外观特征 均匀、透明 均匀、透明或半透明 不均匀、不透明 稳定性 稳定,静置无沉淀 较稳定 不稳定,静置有沉淀或分层 分散质能否透过滤纸 能 能 不能 分类 饱和溶液、不饱和溶液 固溶胶、液溶胶、气溶胶 悬浊液、乳浊液 实例 食盐水、蔗糖溶液 Fe(OH)3胶体 泥水 3.胶体及其性质 (1)常见的胶体:烟、云、雾、AgI水溶胶、烟水晶、有色玻璃等。 (2)胶体的性质 ①丁达尔效应:当一束光通过胶体时,形成一条光亮的“通路”,这是胶体粒子对光线散射造成的。 利用丁达尔效应是区别溶液和胶体的一种常用物理方法。 ②介稳性:胶体的稳定性介于溶液与浊液之间,在一定条件下能稳定存在,属于介稳体系。 4.Fe(OH)3胶体的制备 向沸水中逐滴加入FeCl3饱和溶液,继续煮沸至液体呈红褐色,停止加热,即制得Fe(OH)3胶体,化学方程式为FeCl3+3H2OFe(OH)3(胶体)+3HCl。 请判断下列说法的正误(正确的打“√”,错误的打“×”) (1) 胶体和溶液、浊液的本质区别是能否产生“丁达尔效应”( )X (2) Fe(OH)3胶体和MgCl2溶液都比较稳定,密封放置不产生沉淀(  ) (3)溶液是电中性的,胶体是带电的(  ) (4)雾是气溶胶,在阳光下可观察到丁达尔效应(  ) (5)“钴酞菁”的分子(直径为1.3×10-9m)在水中形成的分散系能产生丁达尔效应(  ) (6)Fe(OH)3胶体无色、透明、能产生丁达尔效应(  ) (7)胶体与溶液都可以通过滤纸、半透膜和分子筛(  ) (8)用激光笔照射鸡蛋清溶液,侧面可观察到明显的光路(  ) (9)明矾与水反应生成的Al(OH)3胶体能吸附水中悬浮物,可用于水的净化(  ) (10)水泥厂、冶金厂用高压电作用于气溶胶以除去烟尘,是利用了电泳原理(  ) (11)将“纳米材料”分散到某液体中,用滤纸过滤的方法可以从此分散系中分离得到该“纳米材料”(  ) (12)碳纳米管属于胶体分散系,该材料具有超强的吸附能力(  ) (13)胶体微粒可用于制备纳米材料(  ) (14)浓氨水中滴加FeCl3饱和溶液可制得Fe(OH)3胶体(  ) 答案:(1)× (2)√ (3)× (4)√ (5)√ (6)× (7)× (8)√ (9)√ (10)√ (11)× (12)×  例1 下列分散系不能产生“丁达尔效应”的是 A. 雾 B. 硫酸铜溶液 C. 氢氧化铁胶体 D. 淀粉溶液 【答案】B 【解析】胶体能产生丁达尔效应,雾、氢氧化铁胶体和淀粉溶液均是胶体分散系,可以产生丁达尔效应,硫酸铜溶液不是胶体,不能产生丁达尔效应,故选B。 例2 FeCl3溶液、Fe(OH)3胶体、Fe(OH)3浊液是三种重要的分散系,下列叙述中不正确的是( ) A.Fe(OH)3胶体区别于其他分散系的本质特征是分散质粒子的直径在10-9~10-7m之间 B.用丁达尔效应区分FeCl3溶液和Fe(OH)3胶体 C.FeCl3和Fe(OH)3均属于电解质 D.在沸水中滴加饱和FeCl3溶液至液体至呈红褐色,并长时间加热可得Fe(OH)3胶体 【答案】D 【解析】A项,分散系的本质区别在于是分散质微粒直径的大小,分散质粒子直径在1nm ~ 100nm(10-9~10-7m)之间的分散系属于胶体,A正确;B项,丁达尔效应的是胶体特有的性质,溶液和浊液无丁达尔效应,B正确;C项,氯化铁、氢氧化铁均为电解质,C正确;D项,在沸水中滴加饱和FeCl3溶液,继续加热至液体至呈红褐色时,停止加热可得Fe(OH)3胶体,D错误;故选D。 对点1 关于胶体和溶液的区别,下列叙述中错误的是(  ) A.FeCl3溶液与Fe(OH)3胶体的外观都是澄清、透明、均匀的 B.溶液中溶质粒子能通过半透膜,胶体中分散质粒子不能通过半透膜 C.光束通过淀粉溶液时,可以看到一条光亮的“通路”,光束通过蔗糖溶液时,则无此现象 D.溶液最稳定,放置后不会生成沉淀;胶体很不稳定,放置后很快会生成沉淀 【答案】D 【解析】A项,FeCl3溶液与Fe(OH)3胶体均为澄清、透明、均匀的分散系;B项,半透膜允许溶液中溶质粒子通过,不允许胶体中分散质粒子通过;C项,蔗糖溶液不具有丁达尔效应,而淀粉溶液具有丁达尔效应;D项,溶液最稳定,胶体属于介稳体系,在一定条件下,能长时间稳定存在。 对点2 某同学在实验室进行了如图所示的实验,下列说法中错误的是(  ) A.利用过滤的方法,可将Z中固体与液体分离 B.X、Z烧杯中分散质相同 C.Y中反应的离子方程式为3CaCO3+2Fe3++3H2O===2Fe(OH)3+3CO2↑+3Ca2+ D.Z中分散系能产生丁达尔效应 【答案】B 【解析】根据题意,所得液体Z中红褐色透明液体应为Fe(OH)3胶体,固体为石灰石,过滤法分离石灰石固体和液体,A正确;X中是氯化铁溶液,分散质是Cl-和Fe3+,Z中有氢氧化铁胶体,分散质是氢氧化铁胶粒,还有Ca2+、Cl-,故B错误;碳酸钙能与H+结合生成水和二氧化碳促进Fe3+水解,C正确;Z中有氢氧化铁胶体,能产生丁达尔效应,D正确。 (1)胶体与其他分散系的本质区别是分散质粒子的直径大小(1~100 nm),胶体的特性是丁达尔效应;利用丁达尔效应可以区分胶体和溶液。 (2)胶体不带有电荷,而胶体粒子常带有电荷,但淀粉胶粒不带电荷。 (3)Fe(OH)3胶体粒子为Fe(OH)3的集合体,因此1 mol Fe3+完全水解得到的Fe(OH)3胶体粒子少于1 mol。 (4)部分铝盐、铁盐如KAl(SO4)2·12H2O、FeCl3·6H2O溶于水,Al3+、Fe3+水解生成Al(OH)3胶体、Fe(OH)3胶体,胶体能吸附悬浮固体或色素形成沉淀而除杂,因此部分铝盐、铁盐常用作净水剂,但不具有消毒杀菌的能力。 (5)胶体属于分散系,是混合物,而很多纳米级物质的微粒直径也在1~100 nm,但不属于胶体,属于纯净物,如纳米铜等。   1.(2023•山东卷,1)下列之物具有典型的齐鲁文化特色,据其主要化学成分不能与其他三种归为一类的是( ) A.泰山墨玉 B.龙山黑陶 C.齐国刀币 D.淄博琉璃 【答案】C 【解析】墨玉、黑陶、琉璃均为陶瓷制品,均属于硅酸盐制品,主要成分均为硅酸盐材料,而刀币的主要成分为青铜,故选C。 2.(2023•浙江省1月选考,1)下列物质中属于耐高温酸性氧化物的是( ) A.CO2 B.SiO2 C.MgO D.Na2O 【答案】B 【解析】A项,二氧化碳和碱反应生成盐和水,是酸性氧化物,但为分子晶体,不耐高温,A错误;B项,SiO2能跟碱反应生成盐和水:SiO2+2OH-=SiO32-+H2O,所以SiO2是酸性氧化物,为共价晶体,耐高温,B正确;C项,MgO能跟酸反应生成盐和水:MgO +2H+=Mg2++H2O,所以MgO是碱性氧化物;C错误;D项,Na2O能跟酸反应生成盐和水,所以是碱性氧化物;D错误;故选B。 3. (2023•浙江省6月选考,1)材料是人类赖以生存和发展的物质基础,下列材料主要成分属于有机物的是( ) A.石墨烯 B.不锈钢 C.石英光导纤维 D.聚酯纤维 【答案】D 【解析】A项,石墨烯是一种由单层碳原子构成的平面结构新型碳材料,为碳的单质,属于无机物,A不符合题意;B项,不锈钢是Fe、Cr、Ni等的合金,属于金属材料,B不符合题意;C项,石英光导纤维的主要成分为SiO2,属于无机非金属材料,C不符合题意;D项,聚酯纤维俗称“涤纶”,是由有机二元酸和二元醇缩聚而成的聚酯经纺丝所得的合成纤维,属于有机物,D符合题意;故选D。 4.(2023•湖北省选择性考试,1)2023年5月10日,天舟六号货运飞船成功发射,标志着我国航天事业进入到高质量发展新阶段。下列不能作为火箭推进剂的是( ) A.液氮-液氢 B.液氧-液氢 C.液态NO2-肼 D.液氧-煤油 【答案】A 【解析】A项,虽然氮气在一定的条件下可以与氢气反应,而且是放热反应,但是,由于N≡N键能很大,该反应的速率很慢,氢气不能在氮气中燃烧,在短时间内不能产生大量的热量和大量的气体,因此,液氮-液氢不能作为火箭推进剂,A符合题意;B项,氢气可以在氧气中燃烧,反应速率很快且放出大量的热、生成大量气体,因此,液氧-液氢能作为火箭推进剂,B不符合题意;C项,肼和NO2在一定的条件下可以发生剧烈反应,该反应放出大量的热,且生成大量气体,因此,液态NO2-肼能作为火箭推进剂,C不符合题意;D项,煤油可以在氧气中燃烧,反应速率很快且放出大量的热、生成大量气体,因此,液氧-煤油能作为火箭推进剂,D不符合题意;故选A。 5.(2022·浙江省1月选考,2)下列物质属于非电解质的是( ) A.CH4 B.KI C.NaOH D.CH3COOH 【答案】A 【解析】A项,CH4属于有机物,在水溶液中和熔融状态下均不导电的化合物,为非电解质,故A符合题意;B项,KI属于盐,在水溶液中和熔融状态下能导电的化合物,为电解质,故B不符合题意;C项,NaOH属于碱,在水溶液中和熔融状态下能导电的化合物,为电解质,故C不符合题意;D项,CH3COOH属于酸,在水溶液中能电离出H+离子和CH3COO-离子,即CH3COOH是在水溶液中导电的化合物,为电解质,故D不符合题意;故选A。 6.(2022·浙江省6月选考,1)下列消毒剂的有效成分属于盐的是( ) A.高锰酸钾溶液 B.过氧乙酸溶液 C.双氧水 D.医用酒精 【答案】A 【解析】A项,高锰酸钾溶液的有效成分为KMnO4,其在水溶液中电离出K+和MnO4-,故KMnO4属于盐,A符合题意;B项,过氧乙酸溶液的有效成分是CH3COOOH,在水溶液中电离出CH3COOO-和H+,即水溶液中的阳离子全部为H+,故其属于酸,不合题意;C项,双氧水是由H和O组成的化合物,故其属于氧化物,C不合题意;D项,医用酒精的有效成分为CH3CH2OH,其属于有机物,不属于盐,D不合题意;故选A。 7.(2022·浙江省6月选考,2)下列物质属于强电解质的是( ) A.HCOOH B.Fe C.Na2CO3 D.C2H2 【答案】C 【解析】A项,HCOOH是弱酸,在水溶液中只能部分电离,属于弱电解质,A不合题意;B项,Fe是单质,不是电解质,B不合题意;C项,Na2CO3是盐,在水溶液中能够完全电离,故属于强电解质,C符合题意;D项,C2H2是有机物,在水溶液和熔融状态下均不导电,属于非电解质,D不合题意;故选C。 8.(2022·浙江省1月选考,4)下列物质对应的化学式不正确的是( ) A.氯仿:CHCl3 B.黄铜矿的主要成分:Cu2S C.芒硝:Na2SO4·10H2O D.铝土矿的主要成分:Al2O3 【答案】B 【解析】A项,氯仿是三氯甲烷的俗称,其化学式为CHCl3,故A正确;B项,黄铜矿的主要成分:CuFeS2,故B错误;C项,芒硝:Na2SO4·10H2O,故C正确;D项,铝土矿的主要成分:Al2O3,故D正确;故选B。 9.(2022·浙江省6月选考,4)下列物质对应的化学式正确的是( ) A.白磷:P2 B.2-甲基丁烷:(CH3)2CHCH2CH3 C.胆矾:FeSO4·7H2O D.硬脂酸:C15H31COOH 【答案】B 【解析】A项,白磷的化学式为:P4,A不合题意;B项,2-甲基丁烷的结构简式为:(CH3)2CHCH2CH3,B符合题意;C项,胆矾的化学式为:CuSO4·5H2O,而FeSO4·7H2O是绿矾的化学式,C不合题意;D项,硬脂酸的化学式为:C17H35COOH,而C15H31COOH是软脂酸的化学式,D不合题意;故选B。 10.(2022•福建卷,8)实验室需对少量污染物进行处理。以下处理方法和对应的反应方程式均错误的是( ) A.用硫磺处理洒落在地上的水银:S+Hg=HgS B.用盐酸处理银镜反应后试管内壁的金属银:2Ag+2H+=2Ag++H2↑ C.用烧碱溶液吸收蔗糖与浓硫酸反应产生的刺激性气体:SO2+2OH-=SO32-+H2O D.用烧碱溶液吸收电解饱和食盐水时阳极产生的气体:Cl2+2OH-= Cl-+ClO-+H2O 【答案】B 【解析】A项,S和Hg发生化合反应生成HgS,可以用硫磺处理洒落在地上的水银,方程式为:S+Hg=HgS,处理方法和对应的反应方程式正确,不合题意;B项,Ag不活泼,不能和盐酸反应生成氢气,处理方法和对应的反应方程式均错误,符合题意;C项,蔗糖与浓硫酸反应产生的刺激性气体为SO2,可以用NaOH溶液吸收SO2,离子方程式为:SO2+2OH-=SO32-+H2O,处理方法正确,对应的反应方程式错误,不符合题意;D项,电解饱和食盐水时阳极产生的气体为Cl2,可以用NaOH溶液吸收Cl2,离子方程式为:Cl2+2OH-= Cl-+ClO-+H2O,处理方法和对应的反应方程式均正确,不符合题意;故选B。 11.(2021•浙江1月选考,1)下列含有共价键的盐是( ) A.CaCl2 B.H2SO4 C.Ba(OH)2 D.Na2CO3 【答案】D 【解析】A项,CaCl2由Ca2+和Cl-构成,只含有离子键不含有共价键,A不符合题意; B项,H2SO4由分子构成,只含有共价键不含有离子键,B不符合题意;C项,Ba(OH)2由Ba2+和OH-构成,属于碱,不属于盐,C不符合题意;D项,Na2CO3有Na+和CO32-构成,含有离子键,CO32-内部C与O原子之间还含有共价键,D符合题意;故选D。 12.(2021•浙江6月选考,1)下列物质属于纯净物的是( ) A.汽油 B.食醋 C.漂白粉 D.小苏打 【答案】D 【解析】A项,汽油是碳原子个数在5—11的烃的混合物,故A错误;B项,食醋是乙酸的水溶液,属于混合物,故B错误;C项,漂白粉为主要成分为氯化钙和次氯酸钙的混合物,故C错误;D项,小苏打是碳酸氢钠的俗称,属于纯净物,故D正确;故选D。 13.(2021•浙江6月选考,2)下列物质属于弱电解质的是( ) A.CO2 B.H2O C.HNO3 D.NaOH 【答案】B 【解析】A项,CO2在水溶液中或熔融状态下不能够电离,为非电解质,A不符合题意;B项,H2O在水溶液中或熔融状态下能够部分电离,为弱电解质,B符合题意;C项,HNO3为一种强酸,在水溶液中或熔融状态下能够完全电离,为强电解质,C不符合题意;D项,NaOH为一种强碱,在水溶液中或熔融状态下能够完全电离,为强电解质,D不符合题意;故选B。 14.(2021•浙江1月选考,3)下列物质属于强电解质的是( ) A.KOH B.H3PO4 C.SO3 D.CH3CHO 【答案】A 【解析】在水溶液中或熔融状态下能够完全电离的化合物为强电解质。A项,KOH在水溶液中或熔融状态下能够完全电离出K+和OH-,KOH为强电解质,A符合题意;B项,H3PO4在水溶液中或熔融状态下能不够完全电离,H3PO4为弱电解质,B不符合题意;C项,SO3在水溶液中或熔融状态下不能电离,SO3属于非电解质,C不符合题意;D项,CH3CHO在水溶液中或熔融状态下不能电离,CH3CHO属于非电解质,D不符合题意;故选A。 15.(2021•浙江1月选考,4)下列物质与俗名对应的是( ) A.纯碱:NaHCO3 B.硫铵:NH4HSO4 C.TNT: D.氯仿:CCl4 【答案】C 【解析】A项,纯碱为碳酸钠,化学式为Na2CO3,A错误;B项,硫铵一般指硫酸铵,化学式为(NH4)2SO4,B错误;C项,TNT为2,4,6-三硝基甲苯,结构式为,C正确;D项,氯仿为三氯甲烷,化学式为CHCl3,D错误;故选C。 16.(2021•浙江6月选考,3)下列物质的化学成分不正确的是( ) A.生石灰:Ca(OH)2 B.重晶石:BaSO4 C.尿素:CO(NH2)2 D.草酸:HOOC-COOH 【答案】A
展开阅读全文

开通  VIP会员、SVIP会员  优惠大
下载10份以上建议开通VIP会员
下载20份以上建议开通SVIP会员


开通VIP      成为共赢上传

当前位置:首页 > 教育专区 > 其他

移动网页_全站_页脚广告1

关于我们      便捷服务       自信AI       AI导航        抽奖活动

©2010-2026 宁波自信网络信息技术有限公司  版权所有

客服电话:0574-28810668  投诉电话:18658249818

gongan.png浙公网安备33021202000488号   

icp.png浙ICP备2021020529号-1  |  浙B2-20240490  

关注我们 :微信公众号    抖音    微博    LOFTER 

客服