收藏 分销(赏)

屋面保温层施工技术交底.doc

上传人:可**** 文档编号:801372 上传时间:2024-03-21 格式:DOC 页数:3 大小:49KB 下载积分:11 金币
下载 相关 举报
屋面保温层施工技术交底.doc_第1页
第1页 / 共3页
屋面保温层施工技术交底.doc_第2页
第2页 / 共3页


点击查看更多>>
资源描述
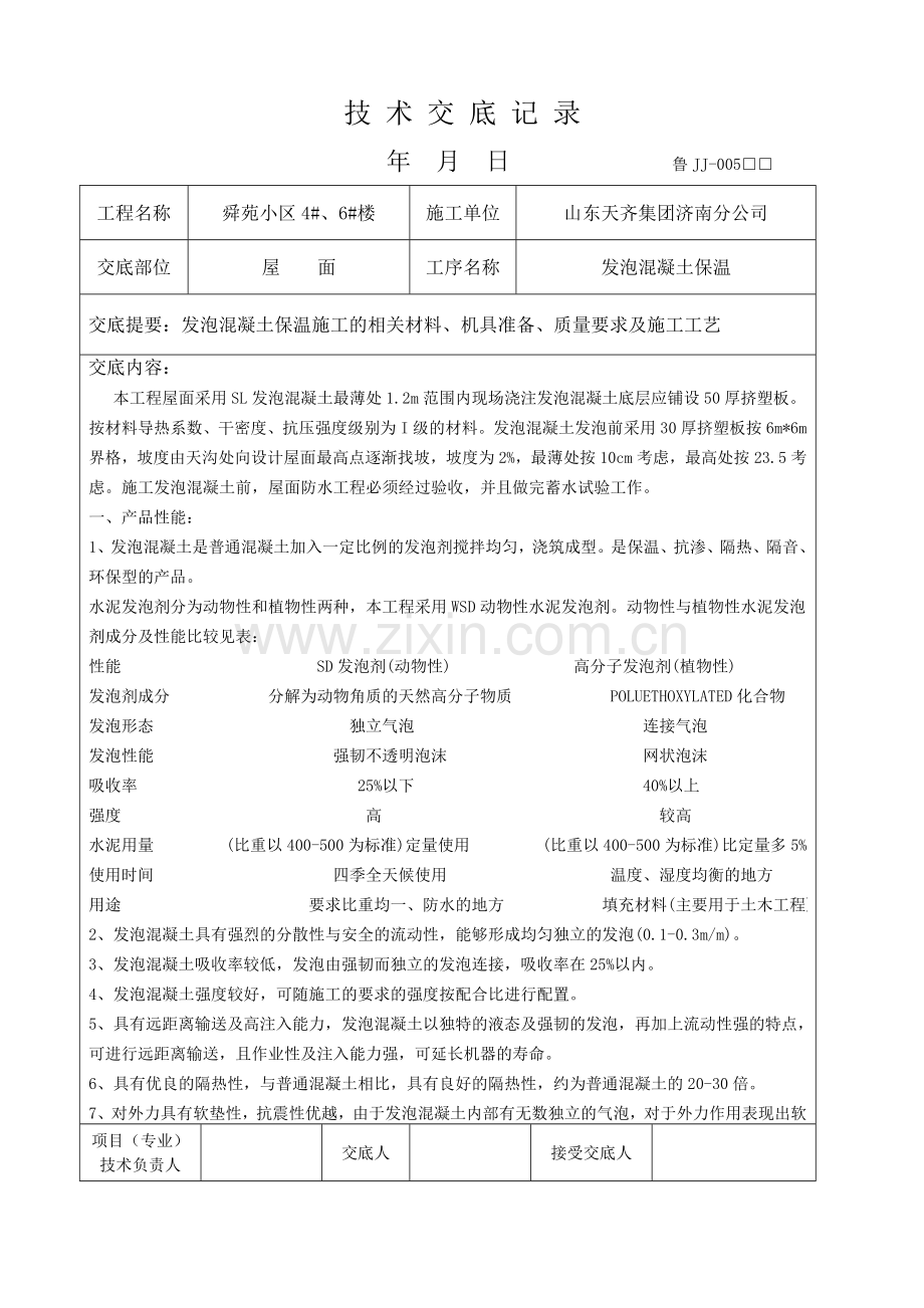
<p>技 术 交 底 记 录 &nbsp; &nbsp; &nbsp; &nbsp; &nbsp; &nbsp; &nbsp; &nbsp; &nbsp; 年 &nbsp;月 &nbsp;日 &nbsp; &nbsp; &nbsp; &nbsp; &nbsp; &nbsp; 鲁JJ-005□□ 工程名称 舜苑小区4#、6#楼 施工单位 山东天齐集团济南分公司 交底部位 屋 &nbsp; &nbsp;面 工序名称 发泡混凝土保温 交底提要:发泡混凝土保温施工的相关材料、机具准备、质量要求及施工工艺 交底内容: 本工程屋面采用SL发泡混凝土最薄处1.2m范围内现场浇注发泡混凝土底层应铺设50厚挤塑板。按材料导热系数、干密度、抗压强度级别为I级的材料。发泡混凝土发泡前采用30厚挤塑板按6m*6m界格,坡度由天沟处向设计屋面最高点逐渐找坡,坡度为2%,最薄处按10cm考虑,最高处按23.5考虑。施工发泡混凝土前,屋面防水工程必须经过验收,并且做完蓄水试验工作。 一、产品性能: 1、发泡混凝土是普通混凝土加入一定比例的发泡剂搅拌均匀,浇筑成型。是保温、抗渗、隔热、隔音、环保型的产品。 水泥发泡剂分为动物性和植物性两种,本工程采用WSD动物性水泥发泡剂。动物性与植物性水泥发泡剂成分及性能比较见表: 性能&nbsp; &nbsp; &nbsp; &nbsp; &nbsp; &nbsp; &nbsp; &nbsp; &nbsp; &nbsp; SD发泡剂(动物性)&nbsp; &nbsp; &nbsp; &nbsp; &nbsp; &nbsp; 高分子发泡剂(植物性) 发泡剂成分&nbsp; &nbsp; &nbsp; &nbsp; 分解为动物角质的天然高分子物质&nbsp; &nbsp; &nbsp; &nbsp; POLUETHOXYLATED化合物 发泡形态&nbsp; &nbsp; &nbsp; &nbsp; &nbsp; &nbsp; &nbsp; &nbsp; &nbsp; &nbsp; 独立气泡&nbsp; &nbsp; &nbsp; &nbsp; &nbsp; &nbsp; &nbsp; &nbsp; &nbsp; &nbsp; &nbsp; &nbsp; 连接气泡 发泡性能&nbsp; &nbsp; &nbsp; &nbsp; &nbsp; &nbsp; &nbsp; &nbsp; &nbsp; 强韧不透明泡沫&nbsp; &nbsp; &nbsp; &nbsp; &nbsp; &nbsp; &nbsp; &nbsp; &nbsp; &nbsp; 网状泡沫 吸收率&nbsp; &nbsp; &nbsp; &nbsp; &nbsp; &nbsp; &nbsp; &nbsp; &nbsp; &nbsp; &nbsp; &nbsp;25%以下&nbsp; &nbsp; &nbsp; &nbsp; &nbsp; &nbsp; &nbsp; &nbsp; &nbsp; &nbsp; &nbsp; &nbsp; 40%以上 强度&nbsp; &nbsp; &nbsp; &nbsp; &nbsp; &nbsp; &nbsp; &nbsp; &nbsp; &nbsp; &nbsp; &nbsp; &nbsp; 高&nbsp; &nbsp; &nbsp; &nbsp; &nbsp; &nbsp; &nbsp; &nbsp; &nbsp; &nbsp; &nbsp; &nbsp; &nbsp; &nbsp; &nbsp; 较高 水泥用量&nbsp; &nbsp; &nbsp; &nbsp; (比重以400-500为标准)定量使用&nbsp; &nbsp; &nbsp; &nbsp; (比重以400-500为标准)比定量多5% 使用时间&nbsp; &nbsp; &nbsp; &nbsp; &nbsp; &nbsp; &nbsp; &nbsp; &nbsp; 四季全天候使用&nbsp; &nbsp; &nbsp; &nbsp; &nbsp; &nbsp; &nbsp; &nbsp; 温度、湿度均衡的地方 用途&nbsp; &nbsp; &nbsp; &nbsp; &nbsp; &nbsp; &nbsp; &nbsp; &nbsp; &nbsp;要求比重均一、防水的地方&nbsp; &nbsp; &nbsp; &nbsp; 填充材料(主要用于土木工程) 2、发泡混凝土具有强烈的分散性与安全的流动性,能够形成均匀独立的发泡(0.1-0.3m/m)。 3、发泡混凝土吸收率较低,发泡由强韧而独立的发泡连接,吸收率在25%以内。 4、发泡混凝土强度较好,可随施工的要求的强度按配合比进行配置。 5、具有远距离输送及高注入能力,发泡混凝土以独特的液态及强韧的发泡,再加上流动性强的特点,可进行远距离输送,且作业性及注入能力强,可延长机器的寿命。 6、具有优良的隔热性,与普通混凝土相比,具有良好的隔热性,约为普通混凝土的20-30倍。 7、对外力具有软垫性,抗震性优越,由于发泡混凝土内部有无数独立的气泡,对于外力作用表现出软 项目(专业) 技术负责人 交底人 接受交底人 技 术 交 底 记 录 &nbsp; &nbsp; &nbsp; &nbsp; &nbsp; &nbsp; &nbsp; &nbsp; &nbsp; 年 &nbsp;月 &nbsp;日 &nbsp; &nbsp; &nbsp; &nbsp; &nbsp; &nbsp; 鲁JJ-005□□ 工程名称 舜苑小区4#、6#楼 施工单位 山东天齐集团济南分公司 交底部位 屋 &nbsp; &nbsp;面 工序名称 发泡混凝土保温 交底提要:发泡混凝土保温施工的相关材料、机具准备、质量要求及施工工艺 交底内容: 垫性,提高了抗震性,将压力分散至其他部位。 8、施工不受气候的影响,在湿度偏差很大的施工现场,可自由使用该材料,可根据设计要求施工,工序简易。 9、发泡混凝土的密度在250-1600kg/m3之间,是普通混凝土的1/5-1/8,属于轻质产品,可减少建筑物的整体荷载。 10、隔音性能较好,因发泡混凝土能形成无数独立的气泡,吸音能力可达0.09-0.19%,是普通混凝土的5倍。充分解决居住空间隔音问题。 11、抗裂纹性较好,是普通混凝土的8倍。 12、发泡混凝土具有防潮、抗渗性,长期潮湿的环境下墙面不变形,对质量无影响。 二、施工准备: 1、技术准备:铺设前应根据设计要求通过试验确定配合比。 2、材料要求: (1)、水泥:宜采用硅酸盐水泥、普通硅酸盐水泥或矿渣硅酸盐水泥,其强度等级应在32.5以上。 (2)、砂:应选用水洗粗砂,含泥量不大于3%。 (3)、WSD发泡剂:应有出厂合格证及质量检验证明书,并经复试合格。 3、主要机具准备: &nbsp;根据施工条件,应合理选用适当的机具设备和辅助用具,以能达到设计要求为基本原则,兼顾进度、经济要求。 &nbsp;常用机具设备有:混凝土搅拌机、混凝土输送泵、平板振捣器、手推车、计量器、木抹子、铁抹子等。 4、作业条件: (1)、配合比试验已确定。 (2)、基层清理干净,浇捣混凝土前应洒水湿润。 (3)、施工前,应做好水平标志,以控制铺设的高度和厚度。可采用坚尺、拉线、弹线等方法。 (6)、对所有作业人员进行技术交底,特殊工种必须持证上岗。 (7)、作业时的环境如天气、湿度、温度等状况应满足施工质量可达到标准的要求。 四、施工工艺: 工艺流程: 检验水泥、砂子、发泡剂质量→配合比试验→技术交底→准备机具设备→基底清理→找标高→搅拌、浇筑混凝土→找平、压光→养护→检查验收 1、基底处理:把基底垃圾清理干净,并在浇筑混凝土前要洒水湿润。 2、找标高:根据水平标准线和设计厚度,在四周墙、柱子上弹出面层的上平标高控制线。 3、混凝土搅拌:混凝土的配合比应根据设计要求通过试验确定。投料必须严格过磅,精确控制配合比,每盘投料顺序为水泥→砂子→发泡剂→水。 4、按规定留设试块。 5、铺设:铺设前应将基底湿润,并在基底上刷一道素水泥浆或界面结合剂,将搅拌均匀的混凝土,从 项目(专业) 技术负责人 交底人 接受交底人 技 术 交 底 记 录 &nbsp; &nbsp; &nbsp; &nbsp; &nbsp; &nbsp; &nbsp; &nbsp; &nbsp; &nbsp; &nbsp; &nbsp; &nbsp;年 &nbsp;月 &nbsp;日 &nbsp; &nbsp; &nbsp; &nbsp; &nbsp; &nbsp; &nbsp;鲁JJ-005□□ 工程名称 舜苑小区4#、6#楼 施工单位 山东天齐集团济南分公司 交底部位 屋 &nbsp; 面 工序名称 发泡混凝土保温 交底提要:发泡混凝土保温施工的相关材料、机具准备、质量要求及施工工艺 房间内退着往外铺设,在振捣或滚压时低洼处应用混凝土补平。 6、找平、压光:当面层灰面吸水后,用木抹子用力搓打、抹平。 第一遍抹压:用铁抹子轻轻抹压一遍直到出浆为止; 第二遍抹压:当面层砂浆初凝后,用铁抹子把凹坑、砂眼填实抹平,注意不得漏压; 第三遍抹压:当面层砂浆终凝前,用铁抹子用力抹压,把所有抹纹压平压光,达到面层表面密实光洁。 7、养护:应在施工完成后24小时左右覆盖和洒水养护,每天不少于2次,严禁上人,养护期不得少于7天。 五、安全环保措施: 1、在运输、堆放、施工过程中应注意避免扬尘、遗撒、沾带等现象,应采取遮盖、封闭、洒水、冲洗等必要措施。 2、运输、施工所用车辆、机械的废气、噪声等应符合环保要求。 3、所有施工工人必须正确佩戴安全帽。 4、严禁在屋面向下抛掷物品,并且不准酒后作业。 5、不准在工作期间嬉闹,注意施工安全。 项目(专业) 技术负责人 交底人 接受交底人</p>
展开阅读全文

开通  VIP会员、SVIP会员  优惠大
下载10份以上建议开通VIP会员
下载20份以上建议开通SVIP会员


开通VIP      成为共赢上传

当前位置:首页 > 品牌综合 > 技术交底/工艺/施工标准

移动网页_全站_页脚广告1

关于我们      便捷服务       自信AI       AI导航        抽奖活动

©2010-2025 宁波自信网络信息技术有限公司  版权所有

客服电话:0574-28810668  投诉电话:18658249818

gongan.png浙公网安备33021202000488号   

icp.png浙ICP备2021020529号-1  |  浙B2-20240490  

关注我们 :微信公众号    抖音    微博    LOFTER 

客服