收藏 分销(赏)

高速公路隧道裂缝治理工程施工方案.doc

上传人:胜**** 文档编号:793716 上传时间:2024-03-19 格式:DOC 页数:12 大小:105KB 下载积分:11 金币
下载 相关 举报
高速公路隧道裂缝治理工程施工方案.doc_第1页
第1页 / 共12页
高速公路隧道裂缝治理工程施工方案.doc_第2页
第2页 / 共12页


点击查看更多>>
资源描述
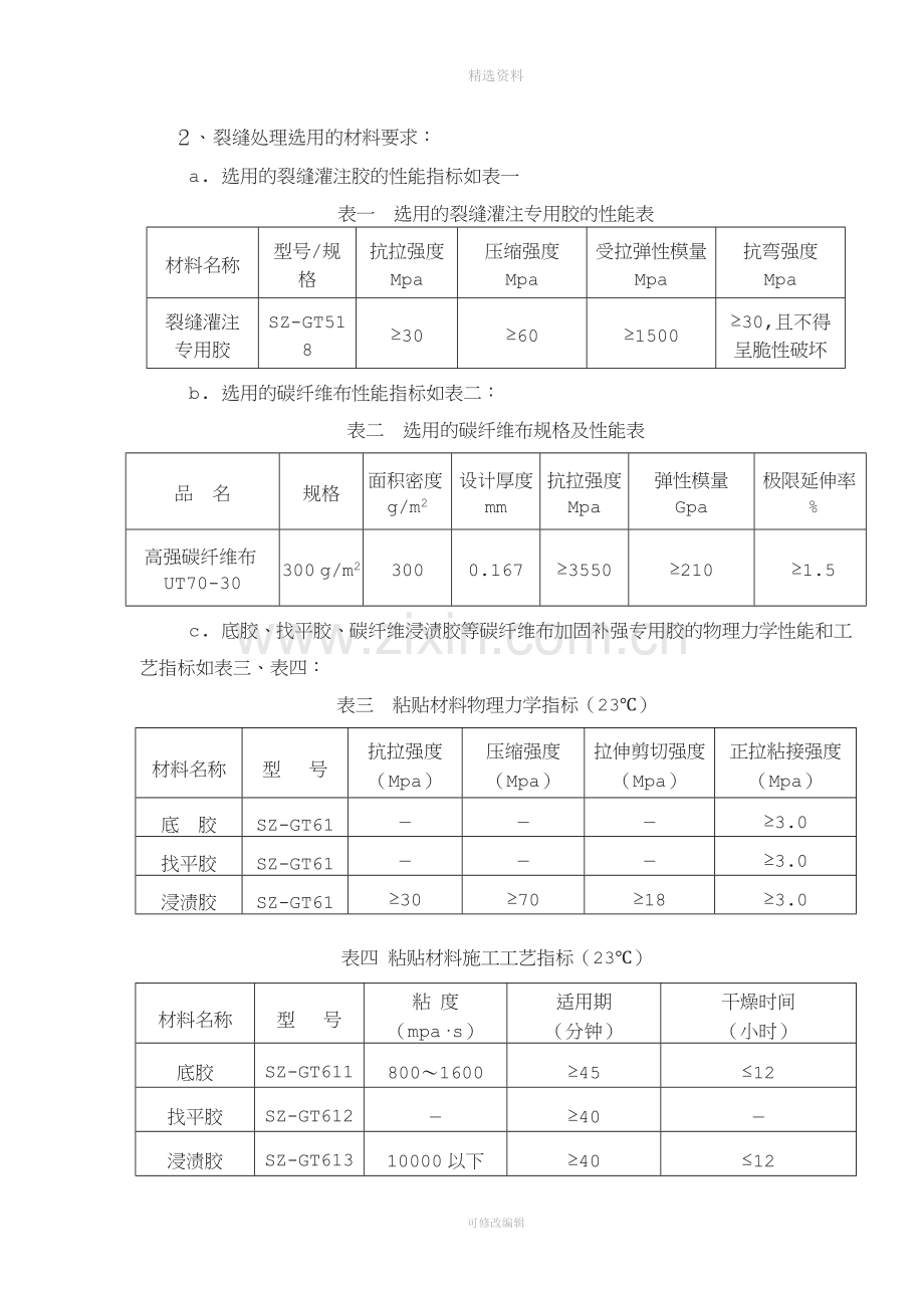
精选资料 贵州省三凯高速公路 南市I号隧道裂缝治理工程 施工组织设计方案 一、编制依据 1、 贵州省交通规划勘察设计研究院SKZ-1661号《贵州省三凯高速公路公事通知单》及其附图文件SB6-1、SB6-2; 2、 中国工程建设标准化协会标准《碳纤维片材加固修复混凝土结构技术规程》(CECS146:2003); 二、工程概况 1、 工程施工对象情况及加固要求 在建三凯高速公路I号隧道衬砌出现裂缝,贵州省交通规划勘察设计研究院2006年5月12日根据SKZ-1661号工程联系函及贵州高速公路开发总公司黔高总司纪要[2006]41号会议纪要文件,对三凯高速公路第十一合同段的南市I号隧道的裂缝作出了如下处理措施: ① 对裂缝宽度小于0.1mm的纵向裂缝及环向裂缝不予处理; ② 对裂缝宽度大于或等于0.1mm的纵向裂缝和倾角(与隧道走向夹角)小于45°的斜向裂缝进行裂缝灌浆处理并粘贴规格为300 g/m2的碳纤维布加固补强; ③ 对倾角(与隧道走向夹角)大于于45°的斜向裂缝只进行裂缝灌浆处理,不粘贴碳纤维布。 设计文件对碳纤维布的粘贴布置如下规定: ① 对单条裂缝,碳纤维布的纤维方向垂直于裂缝,保证裂缝两侧的长度至少达到350mm; ② 对同一处并列多条裂缝的: a、 当裂缝之间的距离小于或等于1米时,碳纤维布以保证最外边裂缝的外侧的长度至少达到350mm,裂缝之间满布整块碳纤维布覆盖所有裂缝; b、 当裂缝之间的距离大于1米时,对每一条裂缝均按照单条裂缝进行处理。 2、 裂缝处理选用的材料要求: a. 选用的裂缝灌注胶的性能指标如表一 表一 选用的裂缝灌注专用胶的性能表 材料名称 型号/规格 抗拉强度 Mpa 压缩强度 Mpa 受拉弹性模量 Mpa 抗弯强度 Mpa 裂缝灌注 专用胶 SZ-GT518 ≥30 ≥60 ≥1500 ≥30,且不得呈脆性破坏 b. 选用的碳纤维布性能指标如表二: 表二 选用的碳纤维布规格及性能表 品 名 规格 面积密度g/m2 设计厚度 mm 抗拉强度 Mpa 弹性模量 Gpa 极限延伸率 % 高强碳纤维布UT70-30 300 g/m2 300 0.167 ≥3550 ≥210 ≥1.5 c. 底胶、找平胶、碳纤维浸渍胶等碳纤维布加固补强专用胶的物理力学性能和工艺指标如表三、表四: 表三 粘贴材料物理力学指标(23℃) 材料名称 型 号 抗拉强度 (Mpa) 压缩强度 (Mpa) 拉伸剪切强度 (Mpa) 正拉粘接强度 (Mpa) 底 胶 SZ-GT611 — — — ≥3.0 找平胶 SZ-GT612 — — — ≥3.0 浸渍胶 SZ-GT613 ≥30 ≥70 ≥18 ≥3.0 表四 粘贴材料施工工艺指标(23℃) 材料名称 型 号 粘 度 (mpa·s) 适用期 (分钟) 干燥时间 (小时) 底胶 SZ-GT611 800~1600 ≥45 ≤12 找平胶 SZ-GT612 — ≥40 — 浸渍胶 SZ-GT613 10000以下 ≥40 ≤12 3、工程量清单 表五 工程量清单 序号 项 目 规格/型号 单位 数 量 备 注 1 裂缝灌注 — m 以现场实际计量为准 2 粘贴碳纤维布 300g/m2 m2 以设计文件为准 3 脚手架 活动 — 现场确定 3、 现场施工条件 根据建设方的安排,施工季节在夏季,气温条件能满足碳纤维加固补强工程施工5℃~35℃的温度要求。由于黔东南山区夏季雨天较多,混凝土表面容易结雾,施工时应避开大雾天并注意确保加固材料尤其是碳纤维布不要受潮。 现场作业需搭设脚手架,电源应到位,施工人员应注意高架作业安全等。同时应根据业主及甲方对工程进度的要求合理安排施工,按照本施工组织设计的有关规定,在确保质量、安全的前提下进度安排紧凑。 三、质量目标和技术要求 1、严格按照贵州省交通规划勘察设计研究院SKZ-1661号《贵州省三凯高速公路公事通知单》及其附图文件SB6-1、SB6-2要求和中国工程建设标准化协会标准(CECS146:2003):《碳纤维片材加固修复混凝土结构技术规程》规定进行组织施工。 2、施工人员应严格执行本施工组织设计方案。 3、原材料的各项性能指标应符合设计要求,在进场投入使用之前应验证其是否具备相应的权威检测机构检测结果达到表一表一《选用的裂缝灌注专用胶的性能表》、表二《选用的碳纤维布规格及性能表》和表三《粘贴材料物理力学指标(23℃)》所列指标的检测报告。 4、按照本施工组织方案第四章“施工过程安排”的规定进行施工并严格实施相应的验证和检验,对加固补强及表面涂装等各工序进行检验并填写相应的《碳纤维加固补强工程工序质量检验卡》,每道工序必须经检验确认达到合格后方可进入下道工序。 5、对施工过程中建设方、设计方、监理方等各方提出的有关施工质量、技术方面的意见应高度重视并加强改进,并做好相应记录。 6、工程施工质量应确保: ① 所有工序合格率达到100%,对自检不合格的工序实施返工,返工达到合格后,方可交监理工程师或甲方代表检验。 ② 所有补强部位合格率达到100%. ③ 返工损失率小于1%. 上述目标和要求应严格执行,保证向业主方、监理方和设计方递交一份满意的答卷。 四、施工过程安排 ㈠ 施工前准备: ⑴ 根据确定的施工工程量确定原材料需求量,填写《项目主要原辅材料需求量及材料特性质分类表》,准备表六中所列原材料,进场时验证并收集其检测报告或质量证明资料。 表六 施工主要原材料及其用途 品 名 规格/型号 用 途 裂缝灌注专用胶 SZ-GT518 用作裂缝灌注修复处理 碳纤维布 300 g/m2 用作补强的增强材料 底 胶 SZ-GT611 用作需补强的混凝土基面界面底涂 找平胶 SZ-GT612 需补强的混凝土基面整平 浸渍胶 SZ-GT613 用作补强的基体材料 ⑵ 根据工程施工现场实际情况需要,搭设必要的适宜操作的脚手架或操作平台。 ⑶ 所需电源架设到位。 ㈡ 施工工艺: 1、 裂缝灌注 ⑴ 裂缝处混凝土基面的处理 ① 已确认进行化学灌注的裂缝,用钢丝轮角磨机清除混凝土裂缝表面左右20mm的劣化层(剥离、蜂窝、浮浆、由于腐蚀或风化产生的水泥翻沫、脱模胶层、松散的混凝土碎屑等),露出裂缝缝口; ② 用压缩空气对准裂缝吹净裂缝内灰尘,用丙酮清洗干净; ③ 对因为清除混凝土表面的劣化层而出现外露的混凝土钢筋已经发生锈蚀的,应对锈蚀钢筋用角磨机钢丝轮除锈,然后涂刷配制好的底胶树脂以防锈; ④ 每一区域裂缝经上述处理完成后,应进行检查并填写《裂缝灌注补强工程工序质量检验卡》(SZ/FRP-B13-08(1)-),经现场监理工程师检验确认合格后方可进入下道工序。 ⑵ 裂缝灌注修复并养护 ① 对出现渗水的裂缝,采用电锤ø6钻头钻孔放水,应注意错开钢筋并且设置于空心较低处,以便存水尽量放完并使裂缝内干燥,沿裂缝开凿口宽2cm、深2.5cm的V槽,应采取措施使裂缝干燥,然后用专用裂缝灌注胶调成腻子刮填封闭; ② 对宽度小于0.1mm并且无渗水现象的裂缝,用专用的裂缝灌注胶树脂对表面进行反复涂抹,使树脂渗进裂缝内,达到对裂缝的封闭弥补; ③ 对宽度大于0.1mm并且无渗水现象的裂缝,用专用的裂缝灌注胶树脂对裂缝进行灌注,以达到对裂缝的弥补,灌注手法及步骤如下: 观测裂缝 → 确认裂缝清洁 → 预留并安设底座 → 封闭裂缝 → 注入封缝胶液 → 拆除灌浆器 → 清除表面封缝胶及底座 →结束。 a. 用裂缝放大镜正确观察裂缝宽度; b. 确认裂缝清洁:清除裂缝表面的灰尘、油污; c. 确定灌注入口:一般按20-30cm距离设置设一个注入口,注入口位置尽量设置在裂缝较宽、开口较畅的部位,预留灌注口; d. 封闭裂缝:除预留注入口之外,采用浸渍胶或整平材料胶封住裂缝,留出注入口和一处排气口(留在裂缝较小并在位置较高处); e. 安设塑料底座:用专用快干胶将底座粘于注入口上; f. 安设灌注器:将配好的裂缝灌注专用胶注入软管中,把装有灌缝胶的灌注器旋紧于底座上; g. 灌胶:松开灌注器弹簧,确认注入状态,如树脂不足可补充再继续注入; h. 注入完毕:待注入速度降低确认不再进胶后(排气口有胶液冒出),可拆除灌浆器,用堵头将底座堵死; I.灌缝胶固化后敲掉底座及堵头。 清理裂缝口表面封逢胶,并用环氧砂浆修补缝口可能的缺损,使构件表面光顺,必要时在固化后应打磨光顺。 对不需粘贴碳纤维布的区域的裂缝处理,应遵循下述自然养护制度: a. 每处施工完成后,自然养护24小时内应确保不受外力硬性冲击、荷载、震动等干扰; b. 每道工序过程中及完工后养护期间,均应采取适当措施保证不受污染或雨水侵袭; c. 该工程施工过程平均气温一般都高于20℃,自然养护至达到设计要求强度需要7天左右。 ④ 每一区域裂缝经上述处理完成后,应进行检查并填写《裂缝灌注补强工程工序质量检验卡》(SZ/FRP-B13-08(2)-),经现场监理工程师检验确认合格后方可进入下道工序。 2、 粘贴碳纤维布 ⑴ 凝土基面的处理 ① 用钢丝轮角磨机清除混凝土表面的劣化层(剥离、蜂窝、浮浆、由于腐蚀或风化产生的水泥翻沫、脱模胶层、松散的混凝土碎屑等),露出干净、结构坚实的表面; ② 对因为清除混凝土表面的劣化层而出现外露的混凝土钢筋已经发生锈蚀的,应对锈蚀钢筋用角磨机钢丝轮除锈,然后涂刷配制好的底胶树脂以防锈。 ③ 对基面经过剔凿、处理锈蚀露筋等可能出现的急剧凹陷或构件缺损部位,用环氧树脂砂浆填补至复原或圆滑顺畅过渡。 ④ 对基面尖锐凸起的部位(混凝土构件交接部位、模板段差等)用混凝土磨片角磨机磨平,凸起的转角或可能存在的混凝土模板接头处的阶梯状错位用混凝土磨片角磨机进行倒角处理,打磨至圆滑(R≥25mm)过渡。 ⑤ 清理掉打磨后基面上的粉尘、松散浮渣后,用清水或丙酮清洗基面,确保粘贴基面上干净、无油污并充分干燥。 ⑥ 每一处施工面经上述处理完成后,应进行检查并填写《碳纤维加固补强工程工序质量检验卡》(SZ/FRP-B13-06-(1)-),经现场监理工程师检验确认合格后方可进入下道工序。 ⑵ 涂底胶 ① 根据标准用量,算出所涂布的面积的底胶用量,视现场气温等实际情况,确定确保在适用期内用完一次调胶量,按底胶使用说明规定的比例把底胶主剂和固化剂置于配胶容器中,搅拌均匀。 应注意: a. 已配好的底胶如超过适用期后决不能使用; b. 在底胶中严禁添加任何溶剂,含有溶剂的毛刷或被溶剂润湿了的容器、滚筒等工具在未干燥之前不得使用。 ② 用滚筒刷或毛刷均匀、无遗漏地将底胶涂在需补强的混凝土表面,底胶涂布面边界应不小于所粘贴的碳纤维布大小。 应注意: 施工部位的温度应不低于5℃或高于35℃,相对湿度应小于85%,如遇雨天混凝土表面结雾或有水分,应用电吹风将潮湿部位表面处理至干燥后方可施工。 ③ 等底胶固化至指触干燥(视施工现场气温情况,一般需12小时以上)后,如发现表面有突起毛刺,应用砂布打磨光顺,注意不能将底胶层打磨穿。如有打磨穿的局部应重复操作②③两步。 ④ 每一处施工面经上述处理完成后,应进行检查并填写《碳纤维加固补强工程工序质量检验卡》(SZ/FRP-B13-06-(2)-),经现场监理工程师检验确认合格后方可进入下道工序。 ⑶ 粘贴面修整 ① 底胶干燥后,若发现粘贴表面上有缺损、坑洼、凹陷拐角、模板接头处出现的高度差等情况,应用找平胶进行刮填修补,保证模板接头处无明显高度差,缺损、坑洼平缓顺畅,凹陷拐角处填补成R≥25mm的圆角过渡。 找平胶的调制和使用注意事项与底胶相同。 ② 等找平胶固化至指触干燥(视施工现场气温情况,一般需12小时以上)后,如发现整平部位表面有突起毛刺,应用砂布打磨光顺。 ③ 每一处施工面经上述处理完成后,应进行检查并填写《碳纤维加固补强工程工序质量检验卡》(SZ/FRP-B13-06-(3)-),经现场监理工程师检验确认合格后方可进入下道工序。 ⑷ 粘贴碳纤维布并养护 ① 按设计要求的尺寸裁剪碳纤维布。 应注意: a. 碳纤维布的裁剪数量应保证能在当天用完; b. 碳纤维布长度为3米以下的粘贴部位不允许使用几张搭接方式施工,只允许使用单块碳纤维布粘贴。 c. 为防止碳纤维布受损,碳纤维布在运输、储存、裁剪和粘贴过程中应避免受到弯折,每天施工所用的剪裁好的碳纤维布应妥善保存。 ② 根据浸渍胶的标准用量,计算出所涂布的面积的需用量,视现场气温等实际情况,确定确保在适用期内用完一次调胶量,按浸渍胶使用说明规定的比例把浸渍胶主剂和固化剂置于配胶容器中,用电动搅拌器搅拌均匀。 应注意:已配好的浸渍胶如超过适用期后决不能使用。 ③ 用滚刷或毛刷均匀、无遗漏地将浸渍胶涂在选定的混凝土表面,浸渍胶涂布面应不小于所粘贴的碳纤维布大小。 应注意:在模板接头处出现的高度差位置和拐角以及碳纤维布搭接部位处应多涂一些。 ④ 在已涂好浸渍胶的混凝土表面准确铺覆碳纤维布,碳纤维布的铺覆方向应符合设计要求,一层中各张布之间的搭接应在纤维方向进行,并且搭接宽度应不小于10cm。 应注意:在垂直于碳纤维布纤维布方向不必搭接. ⑤ 用胶辊或刮板在碳纤维布上横向施加压力并沿纤维方向反复碾压,使浸渍胶胶液充分浸渍碳纤维布,消除气泡和除去多余树脂,应注意避免碳纤维布的扭曲、弯折、跳丝等现象。 ⑥ 若需多层粘贴,应重复上述③④⑤步骤,在纤维表面浸渍胶固化至指触干燥后方可进行下一层碳纤维布的铺覆。 ⑦ 最后一层碳纤维布铺好并滚压实后约30分钟以后,在表面用滚刷或毛刷均匀、无遗漏地涂刷一层浸渍胶。 ⑧ 应遵循下述自然养护制度: a. 每处施工完成后,自然养护24小时内应确保不受外力硬性冲击、荷载等干扰; b. 每道工序过程中及完工后,均应采取适当措施保证不受污染或雨水侵袭; c. 工程施工过程平均气温高于20℃条件下,自然养护至达到设计要求强度需要7天左右。 ⑨ 对粘贴施工完成后的复合材料层,经自然养护至浸渍胶完全固化后,对碳纤维布粘贴面仔细检查,如果碳纤维布贴层有空鼓或气泡,可以用刀片沿碳纤维布纤维方向划开(注意不要划断得太长),然后采用注射器针管将调制好的浸渍胶注入空鼓或气泡内填充至密实。应保证密实粘贴面积大于95%。 ⑩ 每一处施工面经上述处理完成后,应进行检查并填写《碳纤维加固补强工程工序质量检验卡》(SZ/FRP-B13-06-(4)-),并应经现场监理工程师检验确认。 ⑸ 现场验收 每一部位粘贴完成并固化后,请监理工程师进行现场验收,并填写《碳纤维加固补强工程施工现场验收报告》(SZ/FRP-B13-07)。 现场验收的主要内容为: a. 粘贴中心位置偏差:不得大于10mm; b. 粘贴密实程度:单个空鼓面积不得大于1000mm2;所有空鼓面积总和不得大于总粘贴面积的5%; c. 实际粘贴面积:不得小于设计文件规定面积。 五、施工人员组织: 本项工程现场负责人:鲁用发 质量监督检验员:朱文渊 技术负责人:张久强(兼) 作业人员:7人 上述共计:10人 六、施工工具、设备组织 在本工程项目施工中,投入表七中所列施工工具及设备: 表七 施工工具及设备表 名 称 用 途 规 格 单位 数量 钢丝轮 清理混凝土贴合表面 Φ100 只 500 混凝土磨片 Φ100 只 1000 台钻 钢板钻孔 台 1 空压机 灌注施压 7.5kw 台 1 高压清洗剂 清洗砼表面灰尘 8Mpa 台 1 角磨机 清理混凝土表面,去除突起 100型 台 18 电吹风 清除混凝土表面灰尘及干燥表面 100-300W 台 8 铁 板 抹平混凝土表面坑洼、凹角 块 10 量 提 量取粘接材料 100-200ml 套 4 塑料桶 盛装或配制粘接材料的容器 只 16 电动搅拌器 配制浸渍胶时搅拌 大于500W 台 2 滚 刷 涂底胶和浸渍胶 把 10 刮 板 碾压碳纤维布、排除汽泡,使纤维浸渍于浸渍胶中 张 50 金属滚子 个 16 剪 刀 裁剪碳纤维布 10吋 把 2 卷 尺 测量贴合位置尺寸和碳纤维布长度 5m 把 2 医用注射器 局部补灌浸渍胶修补空鼓或气泡 250ml 只 4 毛 刷 涂刷粘贴材料 4吋 把 400 裂缝灌注器 将树脂胶灌注到裂缝里 专用 套 250 七、检验和验收准则 1、检验准则 检验的依据是中国工程建设标准化协会标准《碳纤维片材加固修复混凝土结构技术规程》(CECS146:2003)。 ① 原材料必须具备相应符合中国工程建设标准化协会标准《碳纤维片材加固修复混凝土结构技术规程》(CECS146:2003)及设计要求的权威检测机构的检测报告。 ② 每处加固补强位置的施工所有工序均需实施本施工组织设计方案第四章施工过程安排中规定的工序检验和现场验收。 2、验收准则 所有规定必须实施的工序检验、现场验收均达到合格并填写相应的检验记录,收齐所有检验记录和原材料的测试报告作为交工资料中的检验资料部分交监理工程师签字认可。 八、工期进度安排 根据现场确定的工程量和建设方的安排,确保在15天的工期内完成施工任务。 九、质量技术、安全组织措施 9.1 现场施工实行项目经理责任制,强化安全、质量、进度意识。 9.2 质量措施: 项目施工工程质量按公司依据GB/T19001-2000《质量管理体系 要求》建立的质量管理体系进行质量管理和控制,并且做到以下几点: ⊙ 对工人组织上岗技术培训,掌握“应知应会”,制定工艺操作规程,并严格执行,经考核合格后上岗。不合格的工人坚决不准上岗。 ⊙ 工人操作严格“三按”(按设计要求、按技术标准、按工艺规程)、“三自”(自检、自判、自记录)。 ⊙ 加强原材料入场复检和工艺试验,不合格的原材料坚决不准入场。 ⊙ 加强质量检验,质量监督检验员行使质量否决权。不合格的工序坚决返工。 ⊙ 开展现场质量分析活动,及时总结经验教训,重视工艺改进和质量改进。 9.3 安全措施 项目所有施工人员都必须学习和遵守《施工(生产)现场安全责任制及管理制度》见SZ/FRP-GZ08-2003,其中主要应注意的有以下几点: ⊙ 现场建立生产安全责任制,贯彻“安全第一、预防为主”的安全生产方针。 ⊙ 高空作业时应系好安全带、戴好安全帽,工具应放在工具包(箱)内,禁止在高空随意抛扔东西。 ⊙ 操作时戴防护口罩,穿防滑胶鞋,同时应佩戴劳保手套,穿工作服。 ⊙ 设备空中悬吊使用时,起吊绳索应系牢并采取加固保险措施。 ⊙ 工作台架的搭设必须按安全规范执行。搭设好后必须经有关部门及有关人员验收合格后方可投入使用。同时应经常进行工作台架安全性检查,发现隐患及时整改,确保安全施工。 ⊙ 施工现场供电用电必须合乎《施工现场临时用电安全技术规范》的规定,做好施工供电线路的搭设,做到有箱有锁,箱、 盘接零、接地,保护良好。 ⊙ 夜间施工或暗处施工,应有充足的照明设施。 ⊙ 树脂、固化剂等易燃品原材料应存放于阴凉干燥、通风良好处,远离火源。设专人保管放发,库房门做禁火标志。 ⊙ 现场操作人员工作期间严禁抽烟、喝酒。 ⊙ 注意劳动保护,不搞疲劳战,保持旺盛精力,提高工作效率,消除安全隐患。 十、工程质量承诺 1、严格按设计要求和中国工程建设标准化协会标准《碳纤维片材加固修复混凝土结构技术规程》(CECS146:2003)要求进行施工和过程控制。 2、工程质量达到优良,力争精品。 THANKS !!! 致力为企业和个人提供合同协议,策划案计划书,学习课件等等 打造全网一站式需求 欢迎您的下载,资料仅供参考,如有侵权联系删 除! 可修改编辑
展开阅读全文

开通  VIP会员、SVIP会员  优惠大
下载10份以上建议开通VIP会员
下载20份以上建议开通SVIP会员


开通VIP      成为共赢上传

当前位置:首页 > 品牌综合 > 施工方案/组织设计

移动网页_全站_页脚广告1

关于我们      便捷服务       自信AI       AI导航        抽奖活动

©2010-2026 宁波自信网络信息技术有限公司  版权所有

客服电话:0574-28810668  投诉电话:18658249818

gongan.png浙公网安备33021202000488号   

icp.png浙ICP备2021020529号-1  |  浙B2-20240490  

关注我们 :微信公众号    抖音    微博    LOFTER 

客服