收藏 分销(赏)

记者编辑手册.doc

上传人:xrp****65 文档编号:7671748 上传时间:2025-01-11 格式:DOC 页数:63 大小:325.50KB 下载积分:10 金币
下载 相关 举报
记者编辑手册.doc_第1页
第1页 / 共63页
记者编辑手册.doc_第2页
第2页 / 共63页


点击查看更多>>
资源描述
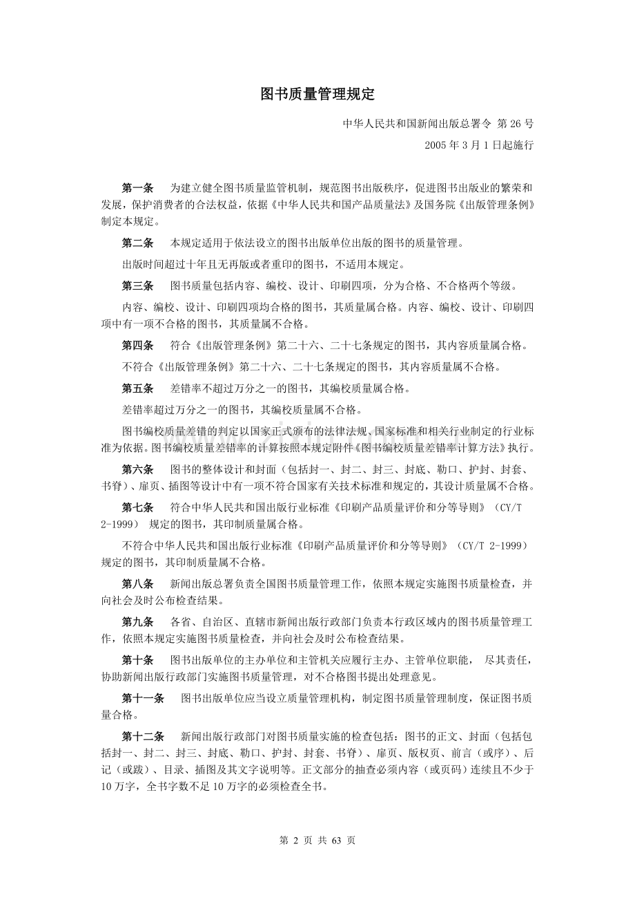
我国报刊社的产权界定[1999]     1999年10月21日《新闻出版报》在头版头条位置披露了一个重要新闻,国家机关事物管理局、财政部和新闻出版署在给中国社会科学院关于《中国经营报》和《精品购物指南》报社的产权界定的批复中明确指出,我国的报刊社都是国有资产。我国现行出版法规和规章明确规定,我国报刊创办实行许可证制度,报刊社的主办单位是法定的创办投资人;我国目前的报刊社均为全民所有制单位;报刊创办时,个人或集体自筹启动资金按债权债务关系处理。     新闻出版署有关部门负责同志指出,首先,这个批复适应了报业在市场经济发展中的迫切需要。界定资产性质,实现产权明晰,责权明确,这对我国报刊业的发展至关重要。其次,批复是对现行的法规和政策的补充。国务院的三个主管部门的批复,具有普遍的适用性、权威性和规范性,在新闻出版业的国有资产管理法规没有出台之前,通过个案复函,对整个报刊业的资产作了明确规范。第三,对防止报刊业国有资产流失,进一步加强国有资产的监督管理有重要意义。近年来,报刊业随着资产规模的逐年扩大和经营的发展,有些地方出现资产的浪费、管理无序等问题,如有的报社在资产重组过程中,擅自将报社的国有资产合成股份,实行多种股份制形式;有的将报社的部分资产转移到个人或非国有企业;有的将报社的子报作为集体所有的资产使用、分配。由于目前新闻出版业的国有资产管理尚无明确规定,司法、监察机关对涉嫌个人挪用或占有、侵吞报社资产的行为难以认定,给主管部门监督管理带来困难。批复将有助于报刊业的国有资产保值增值,在报刊业资产运营和划归中,防止国有资产流失。     此负责同志指出,报社认定国有资产的依据是:一、依据新闻出版现行规定。在我国创办报纸,要符合《出版管理条例》和新闻出版署的《报纸出版管理暂时规定》所规定的条件,经国家管理部门审批,实行创办单位许可制度。国家要根据报业发展的规划、报业结构等需要进行审批。二、实行主管主办制度,即创办时必须有国家管理部门认可的、能担负起领导和管理责任的主管单位。这种法定关系表现在:领导和被领导的隶属关系,出版单位与主管、主办单位的依存关系,主管单位负有对出版单位的管理责任。三、我国报纸结构和报业现状。我国报业是在党报基础上发展起来的。改革开放以来,又发展了一批政府部门办的报,全国2000多种报纸,其中党报及各级政府办的报就占1000多种,这些报纸均为国家出资或国家补贴办的。其他报纸即使创办时国家没有直接注资,也是以国有单位的名义办的。依据上述认定,现有报社的资产性质为国有的。     在谈到报刊社创办之初,筹集的启动资金的性质时,有关部门负责同志指出,在报纸期刊启动时,有的是主管或主办单位出资,也有的主管主办单位没有直接提供资金,而是让出版单位自筹资金启动的。根据新闻出版管理规定,主管主办单位是创办报刊社的法定投资人,非主管、主办单位不具有投资的主体资格。因此,其他的出资行为,不能视为投资。筹资中有的来自企业赞助,属无偿的赠与行为;有的是个人或企业等的垫资,这是一种借贷关系,只能按债权债务关系处理。报刊是国家的特殊行业,不同于一般的企事业单位,因此不适用“谁投资谁所有”的企业资产认定的原则。 图书质量管理规定 中华人民共和国新闻出版总署令 第26号 2005年3月1日起施行   第一条  为建立健全图书质量监管机制,规范图书出版秩序,促进图书出版业的繁荣和发展,保护消费者的合法权益,依据《中华人民共和国产品质量法》及国务院《出版管理条例》制定本规定。 第二条  本规定适用于依法设立的图书出版单位出版的图书的质量管理。 出版时间超过十年且无再版或者重印的图书,不适用本规定。 第三条  图书质量包括内容、编校、设计、印刷四项,分为合格、不合格两个等级。 内容、编校、设计、印刷四项均合格的图书,其质量属合格。内容、编校、设计、印刷四项中有一项不合格的图书,其质量属不合格。 第四条  符合《出版管理条例》第二十六、二十七条规定的图书,其内容质量属合格。 不符合《出版管理条例》第二十六、二十七条规定的图书,其内容质量属不合格。 第五条  差错率不超过万分之一的图书,其编校质量属合格。 差错率超过万分之一的图书,其编校质量属不合格。 图书编校质量差错的判定以国家正式颁布的法律法规、国家标准和相关行业制定的行业标准为依据。图书编校质量差错率的计算按照本规定附件《图书编校质量差错率计算方法》执行。 第六条  图书的整体设计和封面(包括封一、封二、封三、封底、勒口、护封、封套、书脊)、扉页、插图等设计中有一项不符合国家有关技术标准和规定的,其设计质量属不合格。 第七条  符合中华人民共和国出版行业标准《印刷产品质量评价和分等导则》(CY/T 2-1999) 规定的图书,其印制质量属合格。 不符合中华人民共和国出版行业标准《印刷产品质量评价和分等导则》(CY/T 2-1999)规定的图书,其印制质量属不合格。 第八条  新闻出版总署负责全国图书质量管理工作,依照本规定实施图书质量检查,并向社会及时公布检查结果。 第九条  各省、自治区、直辖市新闻出版行政部门负责本行政区域内的图书质量管理工作,依照本规定实施图书质量检查,并向社会及时公布检查结果。 第十条  图书出版单位的主办单位和主管机关应履行主办、主管单位职能, 尽其责任,协助新闻出版行政部门实施图书质量管理,对不合格图书提出处理意见。 第十一条  图书出版单位应当设立质量管理机构,制定图书质量管理制度,保证图书质量合格。 第十二条  新闻出版行政部门对图书质量实施的检查包括:图书的正文、封面(包括包括封一、封二、封三、封底、勒口、护封、封套、书脊)、扉页、版权页、前言(或序)、后记(或跋)、目录、插图及其文字说明等。正文部分的抽查必须内容(或页码)连续且不少于10万字,全书字数不足10万字的必须检查全书。 第十三条  新闻出版行政部门实施图书质量检查,须将审读记录和检查结果书面通知出版单位。出版单位如有 异议,可以在接到通知后15日内提出申辩意见,请求复检。对复检结论仍有异议的,可以向上一级新闻出版行政部门请求裁定。 第十四条  对在图书质量检查中被认定为成绩突出的出版单位和个人,新闻出版行政部门给予表扬和奖励。 第十五条  对图书内容违反《出版管理条例》第二十六、二十七条规定的,根据《出版管理条例》第五十六条实施处罚。 第十六条  对出版编校质量不合格图书的出版单位,由省级以上新闻出版行政部门予以警告,可以根据情节并处3万元以下罚款。 第十七条  经检查属编校质量不合格的图书,差错率在万分之一以上万分之五以下的,出版单位必须自检查结果公布之日起30天内全部收回,改正重印后可以继续发行;差错率在万分之五 以上的,出版单位必须自检查结果公布之日起30天内全部收回。 出版单位违反本规定继续发行编校质量不合格图书的,由省级以上新闻出版行政部门 按照《中华人民共和国产品质量法》第五十条的规定处理。 第十八条  对于印制质量不合格的图书,出版单位必须及时予以收回、调换。 出版单位违反本规定继续发行印制质量不合格图书的,由省级以上新闻出版行政部门 按照《中华人民共和国产品质量法》第五十条的规定处理。 第十九条  一年内造成三种以上图书不合格或连续两年造成图书不合格的直接责任者, 由省、自治区、直辖市新闻出版行政部门注销其出版专业技术人员执业资格,三年之内不得从事出版编辑工作。 第二十条  本规定自2005年3月1日起实施。新闻出版署于1997年3月3日公布的《图书质量管理规定》同时停止执行。 图书编校质量差错率计算方法 2005年3月1日起施行 一、图书编校差错率 图书编校差错率,是指一本图书的编校差错数占全书总字数的比率,用万分比表示。实际鉴定时,可以依据抽查结果对全书进行认定。如检查的总字数为10万,检查后发现两个差错,则其差错率为0.2/10000。 二、图书总字数的计算方法 图书总字数的计算方法,一律以该书的版面字数为准,即:总字数=每行字数×每面行数×总面数。 1.除环衬等空白面不计字数外,凡连续编排页码的正文、目录、辅文等,不论是否排字,均按一面满版计算字数,分栏排版的图书,各栏之间的空白也计算版面字数。 2.书眉(或中缝)和单排的页码、边码作为行数或每行字数计入正文,一并计算字数。 3.索引、附录等字号有变化时,分别按实际版面计算字数。 4.用小号字排版的脚注文字超过5行不足10行的,该面按正文满版字数加15%计算;超过10行的,该面按注文满版计算字数。用小号字排版的夹注文字,可采用折合行数的方法,比照脚注文字进行计算。 5.封一、封二、封三、封底、护封、封套、扉页,除空白面不计以外,每面按正文满版字数的50%计算;版权页、书脊、有文字的勒口,各按正文的一面满版计算。 6.正文中的插图、表格,按正文的版面字数计算;插图占一面的,按正文满版字数的20%计算字数。 7.以图片为主的图书,有文字说明的版面,按满版字数的50%计算;没有文字说明的版面,按版面字数的20%计算。 8.乐谱类图书、地图类图书,按满版字数全额计算。 9.外文图书、少数民族文字图书,拼音图书的拼音部分,以对应字号的中文满版字数加30%计算。 三、图书编校差错的计算方法 1.文字差错的计算标准 (1)封底、勒口、版权页、正文、目录、出版说明(或凡例)、前言(或序)、后记(或跋)、注释、索引、图表、附录、参考文献等中的一般性错字、别字、多字、漏字、倒字,每处计1个差错。前后颠倒字,可以用一个校对符号改正的,每处计1个差错;书眉(或中缝)中的差错,每处计1个差错,同样性质的差错重复出现,全书按一面差错基数加1倍计算。阿拉伯数字、罗马数字差错,无论几位数,都计1个差错。 (2)同一错字重复出现,每面计1个差错,全书最多记4个差错;每处多、漏2—5个字,计2个差错, 5个字以上计4个差错。 (3)封一、扉页上的文字差错,每处计2个差错;相关文字不一致,有一项计1个差错。 (4)知识性、逻辑性、语法性差错,每处计2个差错。 (5)外文、少数民族文字、国际音标,以一个单词为单位,无论其中几处有错,计1个差错。汉语拼音不符合《汉语拼音方案》和《汉语拼音正词法基本规则》(GB/T 16159—1996)规定的,以一个对应的汉字或词组为单位,即1个差错。 (6)字母大小写和正斜体、黑白体误用,不同文种字母混用的(如把英文字母N错为俄文字母И),字母与其他符号混用的(如把汉字的○错为英文字母O),每处计0.5个差错;同一差错在全书超过3处,计1.5个差错。 (7)简化字、繁体字混用,每处计0.5个差错,同一差错在全书超过3处,计1.5个差错。 (8)工具书中的科技条目、科技类教材、学习辅导书和其他科技图书,使用计量单位不符合国家标准《量和单位》(GB 3100-3200—1993)的中文名称的 、使用科技术语不符合全国科学技术名词审定委员会公布的规范词的,每处计1个差错;同一差错多次出现,每面只计1个差错,同一错误全书最多计3个差错。 (9)阿拉伯数字与汉语数字用法不符合《出版物上数字用法的规定》(GB/T 15835—1995)的,每次计0.1个差错。全书最多计1个差错。 2.标点符号和其他符号差错的计算标准 (1)标点符号的一般错用、漏用、多用,每处计0.1个差错。 (2)小数点误为中圆点,或中圆点误为小数点的,以及冒号误为比号,或比号误为冒号的,每处计0.1个差错;专名线、着重点的错位、多、漏,每处计0.1个差错。 (3)破折号误为一字线、半字线,每处计0.1个差错;标点符号误在行首、行末的,每处计0.1个差错。 (4)外文复合词、外文单词按音节转行,漏排连接号的,每处计0.1个差错;同样差错在每面超过3个,计0.3个差错,全书最多计1个 差错。 (5)法定计量单位符号、科学技术各学科中的科学符号、乐谱符号等差错,每处计0.5个差错;同样差错同一面内不重复计算,全书最多计1.5个差错。 (6)图序、表序、公式序等标注差错,每处计0.1个差错,全书超过3处,计1个差错。 3.格式差错的计算标准 (1)影响文意、不合版式要求的另页、另面、另段、另行、接排、空行,需要空行、空格而未空的,每处计0.1个差错。 (2)字体错、字号错或字体、字号同时错,每处计0.1个差错;同一面内不重复计算,全书最多计1个差错。 (3)同一面上几个同级标题的位置、转行格式不统一且影响理解的,计0.1个差错;需要空格而未空格的,每处计0.1个差错。 (4)阿拉伯数字、外文缩写词转行的,外文单词未按音节转行的,每处计0.1个差错。 (5)图、表的位置错,每次计1个差错,图、表的内容与说明文字不符,每处计2个差错。 (6)书眉单双页位置互错,每处计0.1个差错,全书最多计1个差错。 (7)正文注码与注文注码不符,每处计0.1个差错。 关于转发《图书编辑工作基本规程》的通知            (1998年2月10日·新闻出版署图书司·图管字〔1998〕98号)   中国编辑学会和湖北省编辑学会根据我国图书出版社编辑工作的性质、方针和任务,结合编辑工作的实际,编写出《图书编辑工作基本规程》。我们认为,《规程》对贯彻执行《图书质量保障体系》,规范编辑工作具有重要的意义。现转发《图书编辑工作基本规程》,请各出版社参照执行。   1、总述   1.1 我国的出版事业是中国共产党领导的社会主义事业的一个重要组成部分。编辑工作是整个出版工作的中心环节,在社会主义市场经济条件下仍然如此。编辑工作的质量决定出版物的质量,是实现图书社会效益和经济效益的基础。市场对编辑工作有积极和消极两方面的影响,编辑工作既要适应市场,以多方面、多层次的优质出版物满足读者需要;又不能片面地追逐市场,以市场为惟一导向,降低工作的要求和出版物的品位。要在社会主义市场经济条件下探索出版业发展的规律,不断有所发现,有所创造,有所前进。   1.2 编辑工作必须坚持为人民服务、为社会主义服务的方向,贯彻百花齐放、百家争鸣、古为今用、洋为中用的方针,坚持以马克思列宁主义、毛泽东思想和邓小平建设有中国特色社会主义理论为指导,传播和积累一切有益于提高民族素质、有益于经济发展和社会全面进步的科学技术和文化知识,弘扬民族优秀文化,促进国际文化交流,丰富和提高人民的精神生活,为建设社会主义物质文明和精神文明服务。落实编辑工作的方针、任务,必须坚持党的基本路线和基本方针要讲政治,树立全局观念,正确处理好改革、发展和稳定的关系;坚持以社会效益为最高准则,实现社会效益与经济效益的最佳结合;坚持质量第一的原则;坚持以科学的理论武装人,以正确的舆论引导人,以高尚的精神塑造人,以优秀的作品鼓舞人,为社会主义现代化建设提供智力支持、精神动力和舆论环境。   1.3 编辑工作不是简单的技术工作,有其自身的规律。编辑学是一门独立的学科。要在选题、组稿、审稿、加工整理、整体设计等编辑实践中总结探索它的规律性,并以此指导实践活动。如此循环往复,逐步建立和完善编辑学理论,才能使编辑工作不致成为盲目的实践,而成为自觉的创造性劳动。   1.4 编辑工作是一项系统工程。各环节相互联系、制约和促进,具有严密的整体性,而每一环节又具有相对的独立性。各环节中有许多工序,相互之间同样具有制约性和相对独立性。一个环节、工序的工作影响着另一个或几个环节、工序乃至全部编辑工作。这就既要从宏观上把握编辑工作的整体性,又要在微观上抓好每一个环节、工序的工作,处理好局部和全局的关系。要用严密的制度规范各自的职责和相互关系,使整个编辑工作协调一致,高效率运转。   1.5 编辑工作是一项高尚、光荣的职业,又是艰苦、细致的劳动。编辑人员要具有崇高的职业道德,包括无私奉献的品德,开拓进取的精神,敬业乐业的责任感和使命感,廉正奉公的精神,严谨认真的态度,一丝不苟的作风。编辑人员还要具有广博的学识和专业修养,至少熟练掌握一门外语,并不间断地学习和汲取新的知识,以适应现代编辑工作的需要。编辑工作不单纯是个体作业,它是个体和集体的积极性、创造性的结合,每项成果都凝聚着集体的智慧。因此,做好编辑工作,不仅要有一批人才,有一支优秀的编辑队伍,同时要有集合人才的凝聚力,组成团结和谐的编辑工作的集体。   1.6 编辑人员和作者的关系是同志式的互助合作关系。编辑人员必须依靠作者,尊重作者,与作者建立真诚的友谊。出版社要以自己的出书特色、优势和坚持不懈的工作,发现、吸引和团结作者,形成一支优秀的作者队伍。它同一支优秀的编辑队伍相配合,是出版优质高效图书的基础。   1.7 编辑人员要真诚地为读者服务,广泛地、经常地征求读者意见,同他们保持密切联系。在工作中要为读者着想,注意各层次读者不同的阅读需要和阅读兴趣,充分满足读者的正当读书要求,引导和提高他们的欣赏趣味和鉴赏能力,从而在出版社周围形成一支稳定的读者群。   1.8 在高新科技条件下,编辑工作手段日趋现代化,电脑及信息网络与编辑工作各环节的关系越来越密切。因此,编辑人员要能熟练使用电脑,掌握电子知识,懂得使用各种软件,并注意研究解决编辑工作应用高新科技中出现的新情况和新问题。   2、信息   2.1 信息是选题之源。选题不是来自闭门造车,而是来自对信息的广泛收集、积累和提炼、研究。耳目闭塞,不可能做好编辑工作。当今社会信息急剧增加,瞬息万变,更要重视信息工作。出版社要有专门的机构和人员,运用先进的科学技术手段,收集、存储信息,为策划、论证选题和整个出版工作服务。   2.2 信息是一项经常性的基础工作。要从各个出版社的出书范围出发,收集国内外同行的编辑出版信息,有关的科研、著述及作者信息,本社及同行的图书销售信息,社会调查及统计资料信息,优秀图书编辑出版信息,专家对本社出版图书评价及读者需求信息。总之,一切为编辑工作所需的信息,都要收集、存储,并及时补充,逐步形成比较完备的编辑出版信息库。   2.3 出版社一定要有资料室。资料室要为编辑工作服务。马克思、恩格斯、列宁、斯大林、毛泽东、邓小平以及党和国家领导人的著作,党中央、国务院公开发表的文件,法律、法规(包括新闻出版工作的法律、法规),标点符号及计量单位等国家标准,重要古籍和中外文工具书,与本社专业分工有关的重要著作和专业工具书,以及编辑人员需要阅读、查询的其他书报刊,都应尽量备齐。有条件的出版社可将有关资料输入电脑,以便检索。   2.4 收集信息要多渠道、多方位。编辑和其他人员参加国内外书市、书展、考察和学术活动,调查研究和参与图书销售开会和与作者交谈,以及阅读书报刊所获取的信息,都要形成文字并输入电脑存查。此项工作宜形成制度。   2.5 信息要鉴别和不断筛选,去伪存真、弃旧续新。对数据要进行比较和核实,选用权威性机构和著作的材料,使决策建立在真实可靠的定量分析基础上。信息要开发利用,如开会发布、分析信息、编发信息资料等。   2.6 信息贯穿编辑工作的始终。无论选题、组稿、审读、加工整理及后续工作,都不能离开对信息的积累、研究。编辑人员要关心天下大事,多走、多听、多读、多记,随时注意收集信息,使自己耳聪目明、头脑敏锐,并充分利用信息不断改进编辑工作。   2.7 建立信息网络。在出版社内部及本地和外地同行之间,可以形成电脑局域网络和远程网络,及时交流信息,以实现信息资源共享。   3、选题   3.1 选题源于信息,但信息不等于选题。选题是对准备出版的图书的构思和策划,是依据党的方针、政策和一定时期的形势、任务,以及各个学科的研究状况和产业发展状况,对信息提炼、集中、升华的结果。编辑人员的构思和策划,对于制订选题和选题计划是十分重要的。单个的和系列的选题,是编辑构思和策划的产物;年度的和长远的选题计划,是社长、总编辑总体构思和总策划的产物。成功的选题策划,是出版优质高效图书的基础,同时又反映了编辑人员自觉的创造性劳动。因此,积极主动地策划选题,是各级编辑人员的一项基本职责。   3.2 选题是对文化的选择,具有导向作用。出版什么图书,不出版什么图书,反映了编辑人员的政治素质和文化修养。精神生产的基本要求是创新。要使图书受到读者欢迎,促进经济发展和社会全面进步,获得社会效益和经济效益,必须重视选题的优化,使选题具有特色,避免平庸重复。选题还必须体现出版社的专业分工,遵守新闻出版署核定的出书范围和有关规定。要注重抓精品,每年策划出版一批高水平的图书,包括优秀的普及读物。   3.3 选题不能只是一个题目,它一般应包括提出的依据,国内外有无同类的图书,有关学术界或行业的研究状况,本选题的大致内容、题材及特色,主要读者对象及市场需求,社会效益和经济效益预测,拟约或已有作者状况等。对于选题申报表的各项要求,都要逐项填写,越具体越能反映提出者对选题的把握程度。如果是一套丛书,则要求有一个详细、具体的编辑方案,除上述内容外,还要有丛书的规模、体例,各分册的联系,主编状况,专家及有关方面意见等。制订丛书选题计划宜作社会调查研究,并要有记录或报告。   3.4 选题和选题计划必须经过论证。这是因为单个的和系列的选题以及年度的和长远的选题计划,是一种重大的出版经营决策。选题的优劣不仅影响图书质量,也在一定程度上决定出版社的成败兴衰,须慎重对待。要对选题和选题计划进行多方面的论证。既要从微观上论证选题的可行性,又要从宏观上考虑各类选题的合理结构。论证会由社内各方面的代表参加,充分讨论,开展质疑和答辩。论证会要成为一次科研鉴定会,要有会议记录。选题提出者要根据论证意见修改、充实选题设计。有些选题还要请社外专家论证。论证也许要进行多次,使选题的优化和可行性更有保证。   3.5 选题必须经过审批。选题经过论证以后,还要由社长、总编辑和副总编辑及有关部门负责人共同讨论。因为不论是分管哪方面工作的成员,不能不过问选题,社长、总编辑只有掌握全部情况,对选题的决策才会是科学的和民主的。出版社年度选题计划要报送主管部门审批。对涉及政治、军事、外交、统战、宗教、民族等敏感问题和其他需宏观调控的选题,按照规定还要专项报有关领导部门批准。   3.6 年度和长远选题计划的制订,是一个从上到下和从下到上多次反复形成共识的过程。先由社长、总编辑提出出书的指导思想、重点、结构等方面的要求,再由各编辑部门提出具体选题,经过反复讨论,最后形成选题计划。年度和长远选题计划要体现出版社的特色、优势和重点,要优化结构,不能是没有明确指导思想的选题汇集。要注意上下年度计划之间和长远选题计划之间内容的衔接和历史连续性,体现出版社的特色定位。要让全社职工都知道选题计划的内容和要求,使人人都为实现选题计划尽力。   3.7 年度选题计划既包括新书计划又包括再版、重印书计划,两者要保持合理的比例。要在保证质量的前提下考虑增加新书品种,不宜过分追求新书品种逐年增加。要努力提高图书质量,以增加再版、重印书的比例。   4、组稿   4.1 组稿同选题密切相关。选题有些由编辑人员提出,有些由作者提出;年度和长远选题计划中,有些已有作者,有些则要物色作者。把组稿作为一个单独的环节,是要强调组稿是一项有计划、有目的、有组织的工作,以便通过组稿,补充、修改和落实选题计划。好的选题没有合适的作者,就难以体现编辑思想,产生应有的效果。   4.2 组稿应有准备。事先要了解选题的要求、阅读有关资料、调查研究和向有关专家请教,对书稿的内容、题材、规模和读者对象等做到心中有数,然后向作者提出写作要求,并征求作者的意见。经过充分协商后形成共识。   4.3 作者要选准。不仅要了解作者的学识水平、专业修养、治学态度、语言文字功底,还要了解作者是否适合承担此项写作任务,对本选题涉及学科的研究水平,以及对特定读者对象是否熟悉。一般可通过阅读作者论著和有关专家推荐选定。作者选择不准,好选题不一定能成为好书。   4.4 审读写作提纲和试写(试译)稿。写作提纲要明确具体,有章节安排、主要论点和资料来源,不能只是书稿的内容简介,而应是书稿的框架。试写(试译)稿则要能基本反映书稿的质量和面貌。责任编辑要认真审读写作提纲和试写(试译)稿,复审和终审人员也要参与审读、讨论。经过审读并与作者商量修改写作提纲和试写(试译)稿后,书稿质量就有了初步保证。在写作过程中要与作者经常联系,了解写作进度。   4.5 交稿要求书写清晰,稿面整洁;语言文字、标点符号使用规范;数字、计量单位用法符合规定;引文、数据经过核对,注明出处和参考书目;体例一致,篇、章、节安排协调。可从各类图书的实际情况出发,制订一个《交稿须知》,在编写前向作者提出。众手合成的书稿,应由主编或专人负责统稿。交稿如是打印稿,字号不能小于五号,行距要宽松;如是软盘,要附有打印稿,其录入时的编辑排版系统要与出版社编辑排版系统相一致。   4.6 签订出版合同,书稿经出版社同意接受出版后,要按照《著作权法》签订图书出版合同。不签订合同,不利于保护作者和出版者的权益,不利于加强出版管理和著作权管理及促进出版繁荣。在合同约定期间,出版社享有专有出版权,他人不得出版该作品。合同期满后经协商同意可以续订。   5、审稿   5.1 审读活动贯穿了出版工作的全过程。在选题、组稿过程中的审读是事先审读,图书出版后的成书质量检查是事后审读。作为编辑工作一个阶段的审稿,是对书稿整体质量的全面审读,旨在对书稿作出基本评价,决定取舍,并对有修改基础的书稿提出修改建议。审稿的基本职责是坚持为人民服务、为社会主义服务的方向,按照出版工作的方针和政策,对书稿进行评价、选择和把关,以促进优秀图书的出版,防止有害读物流入社会。   5.2 审稿是编辑工作的决定性环节。写成的书稿只有经过审稿决定采用才能传播和发挥效益。审稿是一种对书稿进行科学分析判断的理性活动。它不同于对图书的浏览和阅读,不是根据审读者个人的观点和爱好情趣决定取舍,而是代表社会和读者对书稿作出的理性判断。它也不同于研究者对研究资料的阅读,而是从出版专业的角度,对书稿内容由表及里、由浅入深、全面反复地进行审视,以作出取舍的正确判断。即使是名家的书稿,也要认真审读。轻视、放松甚至放弃审稿,无异于放弃编辑责任、取消编辑工作。审稿与加工整理相互联系又各有分工,一般应先审稿,经确认采用后再加工整理。   5.3 审稿坚持三级审稿制度,即责任编辑初审,编辑室主任复审,社长、总编辑(或由他们授权的具有正、副编审专业技术职务的人员)终审。三级审稿缺一不可。因为只有经过多人多次审读,才能使认识深化,判断符合书稿实际。在三审过程中,始终要注意政治和政策性问题,同时切实检查书稿的科学性、艺术性和知识性问题。三审的要求各有侧重。初审是三审的基础。要坚持责任编辑制度。一般由具有编辑专业技术职务的人员或具备一定条件的助理编辑人员担任责任编辑。责任编辑必须逐字逐句地认真审读全稿,对书稿的政治倾向、思想品位、学术或艺术价值、科学性、知识性、结构体例、文字水平等各个方面进行把关,对其质量、社会效益和经济效益进行评价,并提出取舍意见和修改建议。复审应审读全部书稿,并对书稿质量和初审报告提出意见,作出总的评价。终审根据初审复审意见,主要负责对书稿内容,包括思想政治倾向、社会效果、是否符合党和国家的政策规定等方面作出评价,如果书稿涉及敏感问题选题属专项报批的,初审和复审意见不一致的,终审者也应通读书稿,在此基础上,对书稿是否采用作出决定。有些重要的书稿可由比较多的人审读、讨论。有些本社难以判断的专业性很强的书稿,经过社内审读后,还需请社外专家审读。翻译书稿要由有关的外语专家校订。   5.4 审稿要注意政治。书稿中凡涉及“一个中心、两个基本点”的基本路线和重大方针政策,对党和国家领导人的评价国家法律,国界、政治、军事、外交、统战、宗教、民族、保密等重大问题,以及涉嫌宣扬淫秽色情、封建迷信、荒诞无稽等内容的,不论明显的或隐性的,均须认真审读,慎重对待,提出处理意见。属于按规定需报党中央、国务院有关部门审定的书稿须履行专题报批手续。其一般程序是:先由出版社写出申请报告和对书稿的审读意见(写明没有把握要请示的问题),连同书稿一并报主管部门;主管部门经审读如认为有出版价值,再写出申请报告,连同出版社的报告、审读意见和书稿一并报新闻出版署;新闻出版署审核后决定是否出版,或先送党中央和国务院有关部门审查,根据审查意见,决定是否出版。   5.5 审稿时要注意发现和积极支持学术上有创见、艺术上有创新、勇于探索、发挥独创精神的著作和作品,贯彻“百花齐放、百家争鸣”的方针,鼓励不同论点的学术著作和不同流派、不同风格的文艺创作。编辑人员要具有胆识和慧眼,积极扶持新人和有创见的著作出版,使人才脱颖而出,使有价值的著作不断出现。有些书稿有一定价值,但不宜公开发行,可采取内部发行,供有关读者阅读参考。   5.6 审稿方法因作者水平、书稿质量情况而异一般要把握书稿整体,采用比较、分析、综合、归纳等方法。衡量一部书稿的思想、科学价值,要依据马克思主义经典著作和党的方针、政策看观点,对比同类著作看特色,对比学术争鸣看创见。同时,分析书稿整体与部分的联系,主题思想的发展脉络,内容的主次关系,叙述的连贯性,以及说理是否充分,论据是否可靠,结论是否正确,思想表达是否清楚,体例规格是否一致等。然后对书稿的优缺点、质量进行综合思考。不仅要对书稿的整体内容,全面地进行综合思考,还要对影响本书稿出版的社会因素,如出版管理规定、政治环境、社会影响、市场变化等,进行综合思考。最后将比较、分析、综合的结果加以归纳,对书稿作出基本评价。译稿的审稿包括原著内容和译稿质量两方面,二者都不可忽略。审读译稿可采取“对读”和“通读”相结合的方法。“对读”是从译稿的前、中、后部分抽查若干段落,对照原著审读“通读”是脱离原著审读译稿一部分,发现问题再核对原著。不仅要检查正文,还要抽查注释、引文等辅文。   5.7 审读意见书是衡量编辑人员对书稿内容质量掌握程度的标尺。一般地重复书稿内容,加上空洞的评语,主要是由于没有认真审稿或不重视写审稿意见书。审稿意见书应有比较深入的分析和论述,不过与一般图书评介不同,它更带出版专业性。初审意见书一般包括选题、组稿情况,书稿特点的分析和研究成果的介绍,对观点、论证的评价,对结构、体例、语言文字质量的看法,对书稿的取舍意见和修改建议等,有专家意见的可附上。初审意见书要尽可能详尽。复审、终审的意见书文字不一定很多,但要明确回答初审提出的问题,是对书稿的鉴定书。   5.8 对于需退修的书稿要将意见综合向作者反映。重大的增删和篇、章、节调整,一些重要观点和原则性的修改意见,要同作者协商,特别是学术观点,要尊重作者意见,避免强加于人。涉及内容的重要修改由作者动手,有问题尽量提请作者解决,避免编辑在加工整理时大动。书稿不符合“齐、清、定”要求,应在退修过程中解决。修改意见和作者意见都要有书面记录,以备加工整理时查阅和归档。经过退修的书稿同样要进行三审,写出审读意见。编辑人员应在退修过程中加强与作者的联系,使书稿修改后符合出版要求。经作者授权,责任编辑可以对书稿进行修改,但重大修改要经作者同意。   5.9 经审读或退修不符合出版要求的书稿,要区别不同情况,采取妥善的方式退稿。如系约稿并订有出版合同的,应按合同支付一定酬金;如系投稿且未退修和签订出版合同的,可不支付酬金。但不论哪种情况,都要向作者诚恳地、恰如其分地说明退稿原因,并退还全部原稿。原稿污损、不全或丢失的,要支付赔偿费。   6、加工整理   6.1 加工整理是编辑工作不可缺少的环节。经过审稿决定采用的书稿,在内容、体例、引用材料、语言文字、逻辑推理等方面难免存在一些问题,需要进行加工整理,使内容更完善,体例更严谨,材料更准确,语言文字更通达,逻辑更严密,消除一般技术性、常识性差错,防止出现原则性错误,并符合排版和校对要求。此项工作可由责任编辑担任,亦可设置专门机构或配备专人负责。加工整理较之前阶段的审稿,更为深入具体,要求认真细致,一句一字一符地推敲修改,不能放过一个疑点。   6.2 加工整理的方法主要有:修饰,即对文字作修改润色,使表达准确;改错,即改正不当提法和错别字等;校订,即根据可靠资料,订正引文、事实、数据等方面的差错;增删,指经作者授权所作少量的内容增删;整理,指为使书稿符合排版要求而进行的技术性加工,包括统一体例、用字用语、书写格式,描清字符,标注说明有关事项,保持书稿整齐清洁等;写辅文,如内容提要、出版说明、编者注等。根据书稿情况,还可以采用其他一些方法。不论哪种方法,对书稿内容的改动都要征得作者同意。   6.3 加工整理应严格遵守国家有关标准,如GB3252-92《中文书刊名称汉语拼音拼写法》、《中国人名汉语拼音字母拼写法》、《中国地名汉语拼音字母拼写规则》,GB817087《数值修约规则》,GB/T158341995《标点符号用法》,GB/T158351995《出版物上数字用法的规定》,GB310193《有关量、单位和符号的一般原则》,GB771487《文后参考文献著录规则》,GB1245090《图书书名页》等等。中国标准出版社出版的《作者编辑出版常用国家标准》,编辑人员应人手一册,以备查检。   6.4 篇、章、节、目层次及体例的加工整理。论文集、集体写作的作品、大型工具书、丛书类书稿,往往出现前后不一层次不清、目录正文不符、技术规格混乱等问题,需统一规范整理。   6.5 人物、事实、时间和引文的核对。人名容易混淆,事实叙述容易有出入,时间容易颠倒,特别是引文容易出错。加工整理时,要根据国内外有定评的工具书及原著检查,有不同版次的应依据最新版本。书稿引文要有注释,引同一种书的版本应当统一,注释的版式、格式、注码符号及其位置应当统一。编辑要有一定的版本目录学知识,懂得如何使用工具书,以便查对。   6.6 语言文字标点符号的检查。不规范的字和错别字及使用不当的标点符号要加以改正,难以辨认的笔画要描述清楚;数字用法要按照国家标准核改;对所引外文要进行核对,人名、地名译法要加以统一规范,将手体改成印刷体;汉语拼音要注意遵守拼写规则;成语典故应加核对。   6.7 逻辑推理的检查。概念、判断的使用是否正确,论证是否恰当,观点材料是否统一,论述有无自相矛盾之处等,都要注意检查改正。   6.8 插图、表格、符号、计量单位的检查。对科技读物尤应注意核改。插图要绘制准确,缩放比例要恰当。要注意检查表格中的文字、数据和百分比,这些方面往往容易出错。一些已经废止使用的计量单位要换算成法定计量单位。编辑人员应熟练掌握有关规定,学习这方面的知识,不懂的地方可查规定。使用统计数字,特别是国名、地名、单位名涉及政治问题,必须仔细核对,采用法定的称谓,避免出现政治差错。   6.9 参考文献、注释、索引等辅文的检查。要对照正文核对有无脱漏和是否一致,注释内容有无问题互见处有无矛盾,著录格式是否规范等。参考文献最好请作者提供部分原作,便于核实。   6.10 加工整理过程中发现和改正的问题要载入记录表,一是送复审、终审、作者审核认可,避免漏改和误改;二是便于积累资料,总结经验;三是作为考核工作的依据。   6.11 软盘的加工整理。目前我国出版社大都是在随附的打印稿上进行加工整理,然后输入电脑;少数直接使用电脑加工整理书稿的,会出现原稿和修改内容混淆不清,责任不明,差错难以记录等问题。可将编辑加工前的书稿和编辑加工后的书稿,分别加以复制,制成硬拷贝,妥善保留备查。   7、整体设计   7.1 整体设计是图书外部装帧和内文版式的全面设计,包括封面及其附件、正文及辅文,以及开本、装订形式、使用材料等设计,是一个相互联系的整体。设计质量是图书整体质量的重要组成部分。   7.2 图书的整体设
展开阅读全文

开通  VIP会员、SVIP会员  优惠大
下载10份以上建议开通VIP会员
下载20份以上建议开通SVIP会员


开通VIP      成为共赢上传

当前位置:首页 > 教育专区 > 其他

移动网页_全站_页脚广告1

关于我们      便捷服务       自信AI       AI导航        抽奖活动

©2010-2026 宁波自信网络信息技术有限公司  版权所有

客服电话:0574-28810668  投诉电话:18658249818

gongan.png浙公网安备33021202000488号   

icp.png浙ICP备2021020529号-1  |  浙B2-20240490  

关注我们 :微信公众号    抖音    微博    LOFTER 

客服