收藏 分销(赏)

技术-305-安装现场焊接作业指导书.doc

上传人:xrp****65 文档编号:7496127 上传时间:2025-01-06 格式:DOC 页数:4 大小:114.50KB 下载积分:10 金币
下载 相关 举报
技术-305-安装现场焊接作业指导书.doc_第1页
第1页 / 共4页
技术-305-安装现场焊接作业指导书.doc_第2页
第2页 / 共4页


点击查看更多>>
资源描述
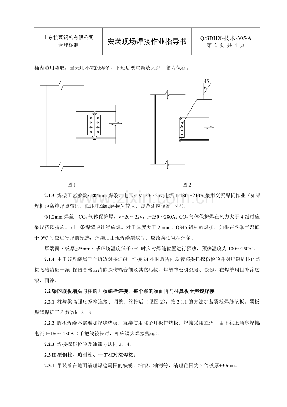
山东杭萧钢构有限公司 管理标准 安装现场焊接作业指导书 Q/SDHX-技术-305-A 第 4 页 共 4 页 1. 焊接前的现场准备工作: 1.1 根据图纸和施工要求配备有焊接资质证的合格焊工。 1.2 现场必须配备交流焊机、焊条烘干机、角向磨光机;厚大构件(钢板厚度δ≥25mm)或寒冷季节(气温低于0ºC)应配备直流焊机。厚大构件或寒冷季节在构件预热、施焊完成过程中为防止焊缝裂纹的产生,还应准备50mm厚度以上的硅酸铝保温棉。 1.3 由于施工现场风比较多,在挡风条件差的地方不提倡使用CO2气体保护焊。 1.4 清理场地,将有碍拼接的材料、污物、油漆清除干净,焊缝周围不得有影响焊接的油和水。 1.5 检查焊条牌号是否与所焊接材料机械性能匹配。要求:Q345钢焊接选用E5003焊条;Q235钢,或Q235钢与Q345钢焊接选用E4303焊条。厚大构件(钢板厚度δ≥25mm)或寒冷季节(气温低于0ºC)为防止焊缝开裂Q345钢应选用E5006(低氢)或E5007(低氢)焊条;Q235钢选用E4306(低氢)或E4307(低氢)焊条。低氢型焊条应选用直流焊机施焊。 1.6 如果采用多台焊机一起操作或使用拴钉焊机时,要首先确定电源功率,以免线路过热烧毁线路或设备。 1.7 厚大构件或寒冷季节施工时,构件焊接前要求预热。预热方法采用烤炬点燃液化石油气加热,不允许采用氧气——乙炔火焰加热。 1.8 焊缝垫板按焊缝长度两端再各加50mm准备(兼作引弧板使用)。焊缝陶瓷垫片按焊缝长度准备,使用时粘贴在焊缝背面即可。 1.9 焊缝处理: 1.9.1 揭掉油漆时粘贴在焊缝周围的不干胶带,打磨焊缝坡口内的锈蚀、污物、油漆。打磨宽度为2倍板厚加30mm; 1.9.2 焊缝背面加垫板,垫板尺寸为6*30*L(L=焊缝长度+100mm); 1.9.3 焊缝所在的构件周围必须已经连接牢固,螺栓已经达到施拧扭矩,结构已经调整到图纸尺寸达到横平竖直。 1.10 焊缝预热:预热温度为100~150ºC;预热、厚大构件或寒冷季节(环境温度低于0ºC)预热、焊接后用保温棉保温以防止焊缝冷却过快。 2.焊接操作: 焊缝主要有如下图所示的几种形式: 2.1柱或梁上已经有装好的牛腿、节点: 2.1.1 梁与梁或梁与柱在节点处把腹板连接板与螺栓安装、拧紧定位后,仅焊接梁的上下2个翼板水平焊缝(见图1),此焊缝位置便于施焊。首先在焊接位置下边安装焊缝垫板,翼板间隙≥6mm;垫板尺寸见1.9 b;焊缝两端各留50mm兼作引弧板。垫板须垫平整并与翼板点焊固定。 2.1.2 选用Ф4mm焊条,焊条在烘干箱内经200~250ºC烘干并保温1小时以上,取出后放在保温桶内随用随取,当天用不完的焊条,下班后要重新放入烘干箱内保存。 图1 图2 2.1.3 焊接工艺参数:Ф4mm焊条,电压:V=20~25v,电流I=180~210A,采用交流焊机作业(如果焊机距离施焊点较远,低压电源线路损失较大,规范还应调高一些)。 Ф1.2mm焊丝,CO2气体保护焊,V=20~22v,I=250~280A;CO2气体保护焊在风力大于4级时应采取挡风措施。同一条焊缝应连续施焊。对于厚度大于25mm、Q345钢材的焊接,如果在冬季气温低于0ºC时应进行焊前预热;焊接后出现焊缝裂纹时,应改换低氢型焊条。 厚端面(板厚≥25mm)或环境温度低于0ºC时应对焊缝位置进行预热,预热温度为100~150ºC。 2.1.4 由于该焊缝属于全熔透对接焊缝,焊接24小时后需向质管部委托探伤检验并对焊缝周围的焊接飞溅清磨干净;探伤合格后清除探伤耦合剂及其它污物、焊缝垫板引弧段、铁锈,在焊缝周围补涂底漆、面漆。 2.2梁的腹板端头与柱的耳板螺栓连接,整个梁的端面再与柱翼板全熔透焊接 2.2.1 柱与梁高强度螺栓连接、调整、终拧后(见图2),按2.1.1的方法加装翼板焊缝垫板。翼板焊缝焊接工艺参数同2.1.3。 2.2.2 腹板焊缝不需要加焊缝垫板,直接使用柱子耳板作垫板。焊接采用立焊,由下往上顺序焊接;电流I=160~180A(手把线较长时,相应调大焊接规范)。 2.2.3 焊接探伤检验及油漆方法同2.1.4。 2.3 H型钢柱、箱型柱、十字柱对接焊接: 2.3.1 吊装前在地面清理焊缝周围的铁锈、油漆、油污等,清理范围为2倍板厚+30mm。 2.3.2 H型钢柱、箱型柱、十字柱对接焊接时,柱子对接焊缝处设计有连接固定耳板。施工时按图3(H型钢柱)、图4(箱型柱)所示进行对接。 图3 图4 首先把下节柱就位安装,调整垂直度、固定、安装下部柱其余构件后,吊装上节柱并用耳板固定连接。用经纬仪测量垂直度、高度符合设计要求后加装揽风绳固定,吊车不能撤离。 2.3.3焊条烘干、焊条应选用抗裂性能好的低氢型焊条;选用低氢型焊条时,应选用直流电焊机。否则焊接性能变差不易施焊。低氢型焊条烘干温度为250~300ºC。 2.3.4焊接工艺规范同2.2.2。焊接时应尽可能对称施焊以减小焊接变形(如图3)。焊接完毕撤离吊车。焊接24小时后委托探伤检验。 2.3.5探伤合格后割除固定耳板,用角向磨光机清除熔渣、残余焊缝;飞溅、烧损的油漆、铁锈及其它污物。补涂底漆、面漆。 3.焊接质量要求 3.1 施焊焊工必须持证上岗,严禁无证操作。 3.2 所有对接焊缝必须满焊。焊缝不得低于母材,焊缝加强高不大于3mm; 3.3 角焊缝必须是等腰三角形;所有焊缝不得有气孔、飞溅、咬边、焊瘤; 3.4 焊缝探伤检验不合格的,由操作者用角向磨光机清除焊肉重新焊接。但最多返修次数不得大于2次;超过2次时应报请焊接工程师重新制定工艺、调整规范后施焊。 3.5 焊接前必须检查构件连接牢固、几何尺寸正确才能施焊,避免几何尺寸、垂直度未检验先焊接致使返工。 3.6 已承重构件焊接时,必须卸载后才能施焊。 3.7 属于隐蔽工程的焊接部位,焊接自检合格后需报请第三方检测、监理确认。 4. 焊条烘干 焊条在烘干箱内经200~250ºC烘干并保温1小时以上;低氢型焊条烘干温度为250~300ºC。保温1小时以上。现场使用的焊条必须放在保温桶内存放,取用后盖紧盖子;当天用不完的焊条下班后放到烘干箱内继续烘干保存。
展开阅读全文

开通  VIP会员、SVIP会员  优惠大
下载10份以上建议开通VIP会员
下载20份以上建议开通SVIP会员


开通VIP      成为共赢上传

当前位置:首页 > 应用文书 > 其他

移动网页_全站_页脚广告1

关于我们      便捷服务       自信AI       AI导航        抽奖活动

©2010-2025 宁波自信网络信息技术有限公司  版权所有

客服电话:0574-28810668  投诉电话:18658249818

gongan.png浙公网安备33021202000488号   

icp.png浙ICP备2021020529号-1  |  浙B2-20240490  

关注我们 :微信公众号    抖音    微博    LOFTER 

客服