收藏 分销(赏)

【技术交底】镀锌钢管暗敷设.docx

上传人:xrp****65 文档编号:6910865 上传时间:2024-12-23 格式:DOCX 页数:7 大小:439.62KB 下载积分:10 金币
下载 相关 举报
【技术交底】镀锌钢管暗敷设.docx_第1页
第1页 / 共7页
【技术交底】镀锌钢管暗敷设.docx_第2页
第2页 / 共7页


点击查看更多>>
资源描述
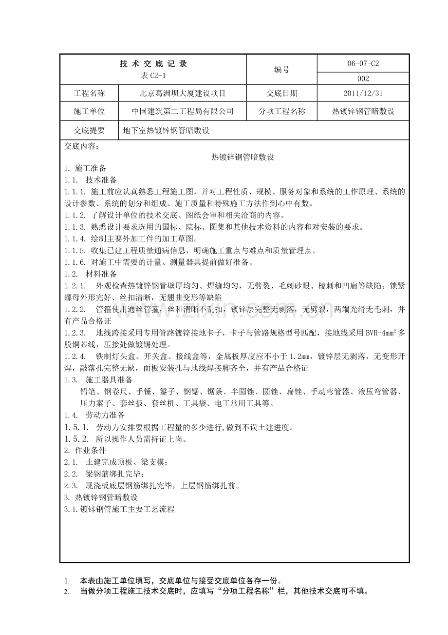
技 术 交 底 记 录 表C2-1 编号 06-07-C2 002 工程名称 北京葛洲坝大厦建设项目 交底日期 2011/12/31 施工单位 中国建筑第二工程局有限公司 分项工程名称 热镀锌钢管暗敷设 交底提要 地下室热镀锌钢管暗敷设 交底内容: 热镀锌钢管暗敷设 1. 施工准备 1.1. 技术准备 1.1.1. 施工前应认真熟悉工程施工图,并对工程性质、规模、服务对象和系统的工作原理、系统的设计参数、系统的划分和组成、施工质量和特殊施工方法作到心中有数。 1.1.2. 了解设计单位的技术交底、图纸会审和相关洽商的内容。 1.1.3. 熟悉设计要求选用的国标、院标、图集和其他技术资料的内容和对安装的要求。 1.1.4. 绘制主要外加工件的加工草图。 1.1.5. 收集已建工程质量通病信息,明确施工重点与难点和质量管理点。 1.1.6. 对施工中需要的计量、测量器具提前做好准备。 1.2. 材料准备 1.2.1. 外观检查热镀锌钢管壁厚均匀、焊缝均匀,无劈裂、毛刺砂眼、棱刺和凹扁等缺陷;锁紧螺母外形完好、丝扣清晰,无翘曲变形等缺陷 1.2.2. 管箍使用通丝管箍,丝和清晰不乱扣,镀锌层完整无剥落,无劈裂,两端光滑无毛刺,并有产品合格证 1.2.3. 地线跨接采用专用管路镀锌接地卡子,卡子与管路规格型号匹配,接地线采用BVR-4mm2多股铜芯线,压接处做镀锡处理。 1.2.4. 铁制灯头盒、开关盒、接线盒等,金属板厚度应不小于1.2mm,镀锌层无剥落,无变形开焊,敲落孔完整无缺,面板安装孔与地线焊接脚齐全,并有产品合格证 1.3. 施工器具准备 铅笔、钢卷尺、手锤、錾子、钢锯、锯条、半圆锉、圆锉、扁锉、手动弯管器、液压弯管器、压力案子、套丝扳、套丝机、工具袋、电工常用工具等。 1.4. 劳动力准备 1.5.1. 劳动力安排要根据工程量的多少进行,做到不误土建进度。 1.5.2. 所以操作人员需持证上岗。 2. 作业条件 2.1. 土建完成顶板、梁支模; 2.2. 梁钢筋绑扎完毕; 2.3. 现浇板底层钢筋绑扎完毕,上层钢筋绑扎前。 3. 热镀锌钢管暗敷设 3.1. 镀锌钢管施工主要工艺流程 预留箱盒位置 敷设管路 管路连接 管路切断 镀锌钢管套丝 管路弯曲 管路固定 跨接地线 3.2. 施工工艺 3.2.1. 预留、预埋箱盒 (1) 插座盒、开关盒的具体做法:盒子固定采用不小于Φ8的钢筋,用两根长度不小于300mm和两根线盒等长度的钢筋焊接成盒体大小方框架,卡着盒体,钢筋框架不得与盒体焊接,方便盒体在框架内移动,盒体北面用25*4扁钢与盒体用机螺丝固定,扁铁上焊接盒体限位钢筋,使限位钢筋+盒体厚度等于墙体的厚度,测量好开关或插座的位置后,用绑扎丝把框架与结构钢筋绑扎,盒内管口必须先堵好塑料管堵,然后用湿锯沫或其他柔性材料将盒填塞密实饱满,再用5mm高密度聚苯板裁成盒口大小,用胶带与盒子固定牢固,防止锯末的散落,然后用绑扎丝与盒子固定。固定盒体时必须参照底板上土建给出的墙体线,盒口必须与墙体线对应平齐。 (2) 预留箱盒位置后安装箱盒的办法:为了保证箱盒的安装质量,统一安装高度,降低安装的偏差,需按以下方法施工,暗装箱必须预留木套箱,具体做法:根据设计图纸要求在配电箱的位置处预留一个比箱体尺寸大的木套箱,一般可要求左右各大50~100mm,上下各大150~200mm。这项工作必须提前考虑,对各种规格配电箱分别制作木套箱,钢筋绑扎时,通知钢筋工在配电箱位置做好预留洞和洞口钢筋加强工作。木套箱的做法可以参照土建门窗洞模板的做法。 (3) 为了以后安装箱盒施工方便,钢管进入木套箱或聚苯板内最好不超过5mm,以便采用接短管的办法进箱盒。稳注开关盒、插座盒时,盒体应正直,完成后的盒体应与结构完成面相平;盒体凹进结构完成面20mm时,必须加装套盒处理。 墙壁盒 灯头盒 3.2.2. 敷设管路 墙、柱内管路敷设:墙体内的配管应在两层钢筋网中沿最近的路径敷设,并沿钢筋内侧进行绑扎固定,绑扎间距不应大于1m,柱内管线应与柱主筋绑扎牢固,严禁焊接固定管路。当线管穿过柱时,应适当加筋,以减少暗配管对结构的影响。柱内管路需与墙连接时,伸出柱外的短管不要过长,以不大于100mm为宜,以免碰断。墙柱内的管线并行时,应注意其管间距不可小于25mm,管间距过小,会造成混凝土填充不饱满,从而影响土建的施工质量。 3.2.3. 管路连接 包括管路与管路的连接和管路与箱盒的连接两种情况。 (1) 管路与管路的连接: 套管连接 工艺要求 连接宜用于暗配管,套管长度为连接管径的2.2倍;连接管的对口处应在套管的中心, 镀锌钢管连接时必须用螺纹连接,镀锌钢导管不得熔焊跨接地线,连接处的两端用专用接地卡固定跨接接地线。管箍丝扣连接:套丝不得有乱扣现象,管箍必须使用通丝管箍。装好管箍后,管口应对应,外露丝应不多余2 扣 (2) 管路与箱盒的连接: 本项工作应在土建对50线进行核查后,配合箱盒的安装同步进行。首先测定好箱盒位置,根据其位置截取适当长度的短管,短管的一端应提前套好丝扣,丝扣的长度在15mm左右,按照管路与管路的连接方法,把短管的另一端与原来管路连接,注意进箱的钢管如果有多根时应排列整齐,两管之间的距离应大于所用锁母边沿宽度的两倍,保证锁母的安装,管路连接后上好锁母,以供安装配电箱或接线盒时使用。 3.2.4. 管路的切断 小批量的钢管一般采用钢锯进行切断,将需切断的管子放在台虎钳的钳口内卡牢,注意切口位置与钳口距离应适宜,不能过长或过短,操作应准确。在锯管时锯条要与管子保持垂直,推锯时稍用力,但不能过猛,以免别断锯条,回锯时,销抬锯条,尽量减少锯条的磨损,当管子快要断时,要减慢速度,使管子平稳锯断。切断口平齐不歪斜,不得呈马蹄状,管口内壁应刮锉光滑、无棱刺,清除管内铁屑。 3.2.5. 管路的套丝 管路套丝一般使用手动套丝扳或套丝机,使用套丝机时, 根据管外径选择相应板牙,套丝一般采用套丝板来进行:套丝时,先将管子固定在台虎钳或龙门压架上,钳紧;根据管子的外径选择好相应的板牙,将绞扳轻轻套在管端,调整绞板的三个支承脚,使其紧贴管子,这样套丝时不会出现斜丝,调整好绞扳后,手握绞扳,平稳向里推,带上2~3 扣后,再站到侧面按顺时针方向转动套丝扳,开始时速度应放慢,套丝时应注意用力均匀,以免发生偏丝、啃丝的现象,丝扣即将套成时,轻轻松开扳机,开机通扳。套丝时应注意加冷却液,使用手动套丝扳时,应注意均匀用力,管径大于32mm时,必须分三次套成,以保证丝扣完整清晰;丝扣不乱不过长,消除渣屑,丝扣干净清晰。 3.2.6. 钢管的弯曲 (1) 对管径在25mm及以下的钢管可在现场使用手动弯管器现场弯制,可用脚踩住钢管的一端然后扳动弯管器,逐步弯出所需要的弯度。 (2) 对管径在32~80mm的钢管一般使用液压弯管器,注意选取与钢管规格相对应的弯管模具,模具放好后.压动拉杆或开动电动弯管器的液压泵,注意观察钢管的弯曲情况,达到所需要的弯曲后,及时停止液压动作。 (3) 要求弯曲半径不小于钢管外径的6倍,埋人地下或混凝±内时,弯曲半径不小于钢管外径的10倍,弯扁程度不大于钢管外径的l/10。 3.2.7. 跨接地线 镀锌钢管的地线连接采用采用专用的镀锌接地卡,跨接线采用BVR-ф4mm2的黄绿双色绝缘软铜线并做涮锡处理,与盒体的连接可压接铜接线开口鼻子,与管的连接处拨开20mm后涮锡,连接时插入到接地卡的导线插接孔内并紧固螺丝。 4.1. 浇顶板内镀锌钢管施工操作工艺 (1) 划定灯头盒位置 为了保证灯头盒位置的准确,首先应该根据设计图纸要求的灯具的型号,计算出灯头盒位置,如普通座灯头吸顶安装、普通吊线灯安装,灯头盒应该安装在房间的中心,而日光灯的灯头盒不能放在房间的中心。根据计算出的位置在模板上画出位置线,以免发生错误。 (2) 固定灯头盒 管与盒的连接 工艺要求 管路进盒必须套丝,丝扣不易过长,入盒丝扣以1~2扣为宜,盒外丝扣以2~3扣为宜;管路接地线采用不小于ф4的黄绿双色绝缘软铜芯或铜编织带,地线与管路的连接采用专用的连接卡,软铜芯与接地卡的连接处必须做涮锡处理,盒子进行封堵前必须堵好与管径相匹配的塑料管堵,然后用锯沫或其他柔性材料将盒填塞密实,再固定好底板并加强灯头盒的固定 根据画出的位置线,把灯头盒初步固定在钢筋上,为了施工方便可选用活底盒,盒固定后先打开底板,连接管路,安装根母锁母,为了避兔扰动钢筋的位置,采用高为8Omm的灯头盒,钢管直接进盒,不必做灯叉弯。然后用废纸或其他柔性材料将盒填塞密实,再固定好底板并加强灯头盒的固定灯头盒必须封堵严密,以兔灰浆渗入造成管路堵塞。 (3) 敷设管路 ① 楼板内管路的敷设:现浇混凝土楼板内的管路敷设应在模板支好后,根据图纸要求及土建放线进行划线定位,确定好管、盒的位置,待土建底筋绑好,而顶筋未铺时敷设盒、管,并加以固定,绑扎间距不应大于1m;土建顶筋绑好后,应再检查管线的固定情况,并对盒进行封堵。在施工中需注意,敷设于现浇混凝土楼板中的管子,其管径应不大于楼板混凝土厚度的1/2。由于楼板内的管线较多,所以施工时,应根据实际情况,分层、分段进行。先敷设好与已预埋于墙体等部位的管子,再连接与盒相连接的管线,最后连接中间的管线,并应先敷设带弯的管子再连接直管。并行的管子间距不应小于25mm,使管子周围能够充满混凝土,避免出现空洞。敷设管线时,应注意避开土建所预留的洞。当管线需从盒顶进入时应注意管子煨不应过大,不能高出楼板顶筋,保护层厚度不小于50mm。 ② 从楼地面内引出的管路:应在土建楼层放线后及时检查,对超出墙体线的管路,要及时进行处理,如果是根部超出,必须进行剔凿然后重新接管,如果是上部超出墙体线只需将其扳正,但要注意不能用力过猛,避免管路拆断或变形。对于插座或引上管路在二次结构砌筑墙上时,结构配管时,管路出地面不宜过高,以管路高出结构完成面不多于50mm为宜,当打完混凝土后,地面有强度后,及时用塑料管和水泥砂浆做好管口的成品保护,防止机械对管口的破坏。 ③ 从顶板向下引的管路,如向非承重隔墙板引出的开关管路,由于钢管不容易弯曲,只能提前测定好位置,在模板上用开孔器钻孔,将弯管插入模板下。向下的管路为防止拆模时土建队管路的破坏,出梁底模板或顶板模板钢管应不超过100mm,并丝扣完整。 4. 质量要求 4.1. 主控项目 金属的导管和线槽必须接地(PE)或接零(PEN)可靠,并符合下列规定: (1) 镀锌钢导管不得熔焊跨接接地线,以专用接地卡跨接的两卡间连线为铜芯软导线,截面积不小于4mm2; (2) 当镀锌钢导管采用螺丝连接时,连接处的两端用专用接地卡固定跨接接地线; 4.2. 一般项目 5.2.1. 电缆导管的弯曲半径不应小于电缆最小允许弯曲半径,电缆最小允许弯曲半径应符合《建筑电气工程施工质量验收规范》(GB50303-2002中表12.2.1-1的规定) 5.2.2. 室内进入落地式柜、台、箱、盘内的导管管口,应高出柜、台、箱、盘的基础面50~80mm。 5.2.3. 暗配的导管,埋设深度与建筑物、构筑物表面的距离不应小于15mm; 5. 编制依据 5.1. 建筑安装分项工程施工工艺规程(第四分册)(DBJ01-26-2003) 5.2. 建筑电气通用图集《室内布线》(09BD05)。 5.3. 民用建筑电气设计与施工(08D800) 5.4. 建筑电气工程施工质量验收规范 (GB50303-2002) 5.5. 民用建筑电气设计规范(JGJ16-2008) 5.6. 施工图纸及有关技术洽商 6. 文施及环保措施: 6.1. 搬运材料、机具及施焊时,要有具体防护措施,不得将已做好的墙面和地面弄脏、砸坏; 6.2. 气焊设备的安全附件应齐全有效,氧气、乙炔皮管完好无损,放置气瓶罐的位置和距离应符合安全要求; 6.3. 施工完毕,清理场地务必彻底,避免垃圾遍地的情况发生。 6.4. 所有施工人员应加强环保意识,普及环保知识,在施工过程中避免对环境的破坏。 6.5. 加强材料管理措施,防止施工材料污染环境。 6.6. 施工现场注意节约用水,增强节水意识。 6.7. 努力减少施工过程中产生的噪音,防止由此产生的扰民及噪音污染。 审核人 交底人 接受交底人 1. 本表由施工单位填写,交底单位与接受交底单位各存一份。 2. 当做分项工程施工技术交底时,应填写“分项工程名称”栏,其他技术交底可不填。
展开阅读全文

开通  VIP会员、SVIP会员  优惠大
下载10份以上建议开通VIP会员
下载20份以上建议开通SVIP会员


开通VIP      成为共赢上传

当前位置:首页 > 品牌综合 > 技术交底/工艺/施工标准

移动网页_全站_页脚广告1

关于我们      便捷服务       自信AI       AI导航        抽奖活动

©2010-2026 宁波自信网络信息技术有限公司  版权所有

客服电话:0574-28810668  投诉电话:18658249818

gongan.png浙公网安备33021202000488号   

icp.png浙ICP备2021020529号-1  |  浙B2-20240490  

关注我们 :微信公众号    抖音    微博    LOFTER 

客服