收藏 分销(赏)

四川大学《绿色化学》习题答案第三章.doc

上传人:pc****0 文档编号:6909613 上传时间:2024-12-23 格式:DOC 页数:4 大小:257.50KB 下载积分:10 金币
下载 相关 举报
四川大学《绿色化学》习题答案第三章.doc_第1页
第1页 / 共4页
四川大学《绿色化学》习题答案第三章.doc_第2页
第2页 / 共4页


点击查看更多>>
资源描述
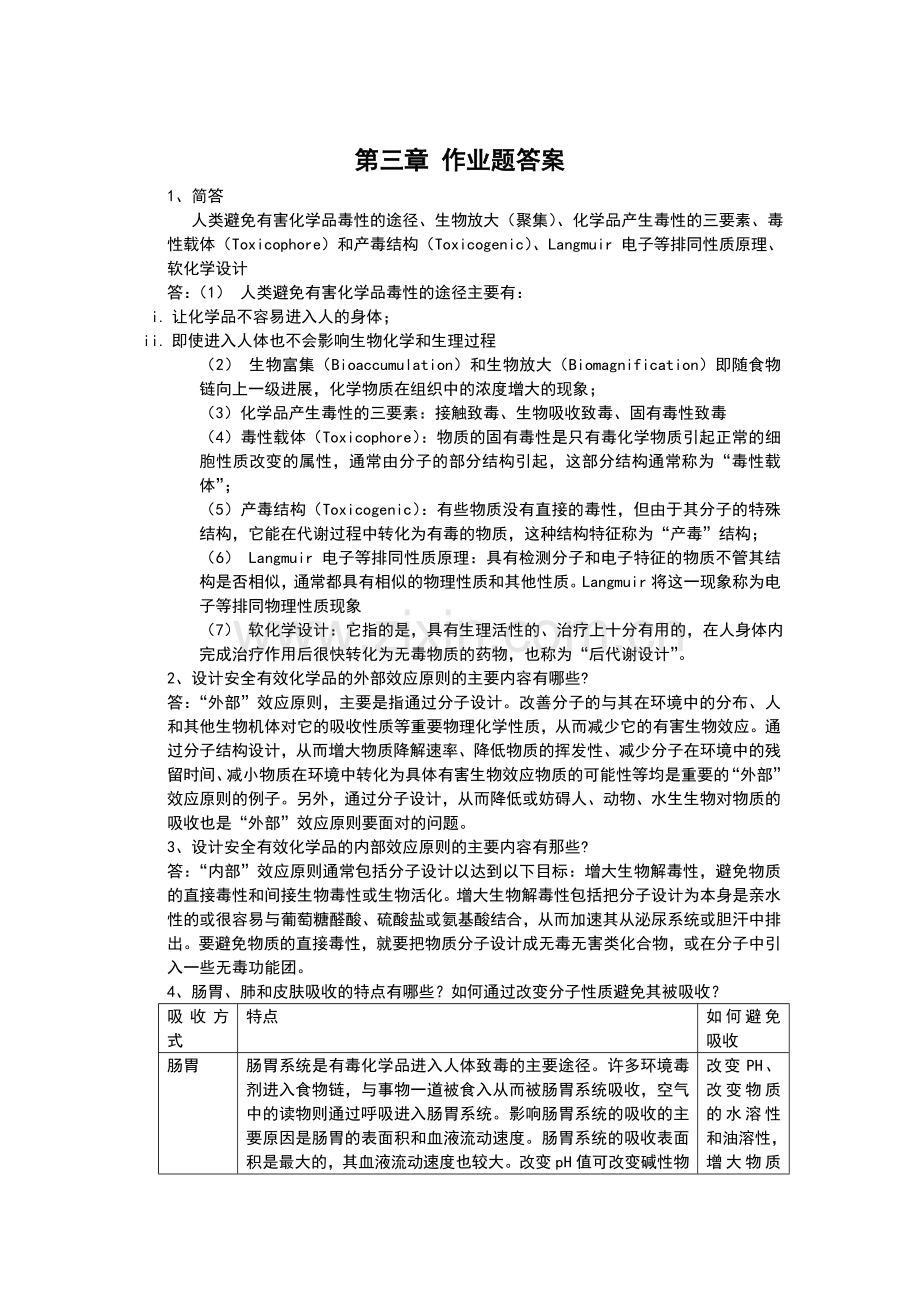
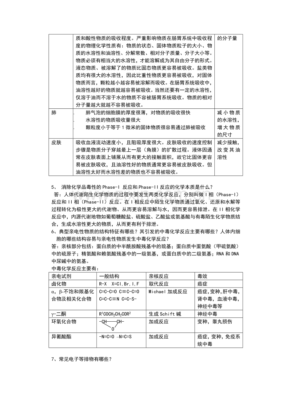
第三章 作业题答案 1、简答 人类避免有害化学品毒性的途径、生物放大(聚集)、化学品产生毒性的三要素、毒性载体(Toxicophore)和产毒结构(Toxicogenic)、Langmuir 电子等排同性质原理、软化学设计 答:(1) 人类避免有害化学品毒性的途径主要有: i. 让化学品不容易进入人的身体; ii. 即使进入人体也不会影响生物化学和生理过程 (2) 生物富集(Bioaccumulation)和生物放大(Biomagnification)即随食物链向上一级进展,化学物质在组织中的浓度增大的现象; (3)化学品产生毒性的三要素:接触致毒、生物吸收致毒、固有毒性致毒 (4)毒性载体(Toxicophore):物质的固有毒性是只有毒化学物质引起正常的细胞性质改变的属性,通常由分子的部分结构引起,这部分结构通常称为“毒性载体”; (5)产毒结构(Toxicogenic):有些物质没有直接的毒性,但由于其分子的特殊结构,它能在代谢过程中转化为有毒的物质,这种结构特征称为“产毒”结构; (6) Langmuir 电子等排同性质原理:具有检测分子和电子特征的物质不管其结构是否相似,通常都具有相似的物理性质和其他性质。Langmuir将这一现象称为电子等排同物理性质现象 (7) 软化学设计:它指的是,具有生理活性的、治疗上十分有用的,在人身体内完成治疗作用后很快转化为无毒物质的药物,也称为“后代谢设计”。 2、设计安全有效化学品的外部效应原则的主要内容有哪些? 答:“外部”效应原则,主要是指通过分子设计。改善分子的与其在环境中的分布、人和其他生物机体对它的吸收性质等重要物理化学性质,从而减少它的有害生物效应。通过分子结构设计,从而增大物质降解速率、降低物质的挥发性、减少分子在环境中的残留时间、减小物质在环境中转化为具体有害生物效应物质的可能性等均是重要的“外部”效应原则的例子。另外,通过分子设计,从而降低或妨碍人、动物、水生生物对物质的吸收也是“外部”效应原则要面对的问题。 3、设计安全有效化学品的内部效应原则的主要内容有那些? 答:“内部”效应原则通常包括分子设计以达到以下目标:增大生物解毒性,避免物质的直接毒性和间接生物毒性或生物活化。增大生物解毒性包括把分子设计为本身是亲水性的或很容易与葡萄糖醛酸、硫酸盐或氨基酸结合,从而加速其从泌尿系统或胆汗中排出。要避免物质的直接毒性,就要把物质分子设计成无毒无害类化合物,或在分子中引入一些无毒功能团。 4、肠胃、肺和皮肤吸收的特点有哪些?如何通过改变分子性质避免其被吸收? 吸收方式 特点 如何避免吸收 肠胃 肠胃系统是有毒化学品进入人体致毒的主要途径。许多环境毒剂进入食物链,与事物一道被食入从而被肠胃系统吸收,空气中的读物则通过呼吸进入肠胃系统。影响肠胃系统的吸收的主要原因是肠胃的表面积和血液流动速度。肠胃系统的吸收表面积是最大的,其血液流动速度也较大。改变pH值可改变碱性物质和酸性物质的吸收程度。严重影响物质在肠胃系统中吸收程度的物理化学性质有:物质的状态、固体物质粒子的大小、物质的水溶性和油溶性、分解常数、相对分子质量、分子大小等。物质必须有相当大的水溶性,才能溶解成为其自由分子的形式。液态物质、被溶解了的物质比固态物质更容易被吸收。盐类物质均有很大的水溶性,因此比重性物质更容易被吸收,对固体物质而言,颗粒越小越容易被溶解而吸收。在肠胃系统吸收中,油溶性越好的物质就越容易被吸收。当然还要有一定的水溶性,仅溶于油而不溶于水的物质不容被肠胃系统吸收。物质的相对分子量越大就越不容易被吸收。 改变PH、改变物质的水溶性和油溶性,增大物质的分子量 肺 i. 肺气泡的细胞膜的厚度很薄,对物质的吸收很快 ii. 水溶性的物质吸收量很大 iii. 颗粒度小于等于1微米的固体物质很容易通过肺被吸收 减小物质的水溶性,增大物质的尺寸 皮肤 吸收血液流动速度小,且阻吸厚度很大。皮肤吸收的速度控制步骤是物质分子穿越最上一层(角膜)的扩散过程。液体因通常在皮肤表面上铺展从而有更大的接触面积,故它比固体更容易被皮肤吸收,且油溶性好的物质通常更容易被皮肤吸收。但油溶性太好而水溶性差的物质也不容易被吸收。 减少接触,改变其油溶性 5、 消除化学品毒性的Phase-I 反应和Phase-II反应的化学本质是什么? 答:人体代谢陌生化学物质的过程中要发生两类化学反应,分别叫做I相(Phase-I)反应和II相(Phase-II)反应。在I相反应中陌生化学物质通过氧化、还原和水解等过程转化为极性更大的代谢物、从而更容易溶解与水,因而更容易排泄。在II相化学反应中,内源代谢地物如葡萄糖酸盐、硫酸盐、乙酸盐或氨基酸与有毒陌生化学物质结合,生成水溶性更大的物质,从而更有利于排泄。 6、典型亲电性物质的结构特征有哪些?其引发的中毒化学反应主要有哪些?人体内细胞的哪些结构容易与亲电性物质发生中毒化学反应? 答:亲核部分包括:蛋白质的中半酰胺酸残基中的巯基;蛋白质中蛋氨酸(甲硫氨酸)中的硫原子;精氨酸和赖氨酸残基中的一级氨基,或蛋白质中的二级氨基;RNA和DNA中尿碱中的氨基。 中毒化学反应主要有: 亲电试剂 一般结构 亲核反应 毒效 卤化物 R-X X=Cl,Br,I,F 取代反应 癌症 α,β-不饱和羰基化合物及相关化合物 C=C-C=O C≡C-C=O C=C-C≡N C=C-S- Michael加成反应 癌症,变种,肝中毒,肾中毒,血液中毒,神经中毒等 γ-二酮 R1COCH2CH2COR2 生成Schift碱 神经中毒 环氧化合物 -CH——CH- O 加成反应 变种,睾丸损伤 异氰酸酯 -N=C=O –N=C=S 加成反应 癌症,变种,免疫系统中毒 7、常见电子等排物有哪些? 答:常见电子等排物: 8、举例说明用无毒无害的物质取代有毒有害物质的重要性和可能性 答:利用电子的等排规律设计更加安全化学品的一个成功例子是硅取代物代替杀虫剂MTI-800.MTI-800是一个烈性的杀虫剂,大师它对鱼也有毒性(LC50为3mg/L),这就限制了其商业使用。用硅原子取代其中的1个碳原子以后,得到另一物质,该物质的杀虫效力变为MTI-800的0.2~0.6倍(即有一定程度的降低),但当浓度为50mg/L时,仍观察不到鱼死亡。说明,用硅原子取代碳原子后,其效力虽受一定影响,但其毒性却降低很多。 9、某化合物的结构如下,指出其可能引发的中毒反应 -Cl 可能发生取代反应 ;-C=O 可能发生加成反应 -N=C=O 可能发生加成反应 ;-C≡N 可能发生加成反应
展开阅读全文

开通  VIP会员、SVIP会员  优惠大
下载10份以上建议开通VIP会员
下载20份以上建议开通SVIP会员


开通VIP      成为共赢上传

当前位置:首页 > 包罗万象 > 大杂烩

移动网页_全站_页脚广告1

关于我们      便捷服务       自信AI       AI导航        抽奖活动

©2010-2026 宁波自信网络信息技术有限公司  版权所有

客服电话:0574-28810668  投诉电话:18658249818

gongan.png浙公网安备33021202000488号   

icp.png浙ICP备2021020529号-1  |  浙B2-20240490  

关注我们 :微信公众号    抖音    微博    LOFTER 

客服