收藏 分销(赏)

环卫机械化作业规章制度.docx

上传人:可**** 文档编号:671234 上传时间:2024-01-29 格式:DOCX 页数:1 大小:13KB 下载积分:11 金币
下载 相关 举报
环卫机械化作业规章制度.docx_第1页
第1页 / 共1页
本文档共1页,全文阅读请下载到手机保存,查看更方便
资源描述
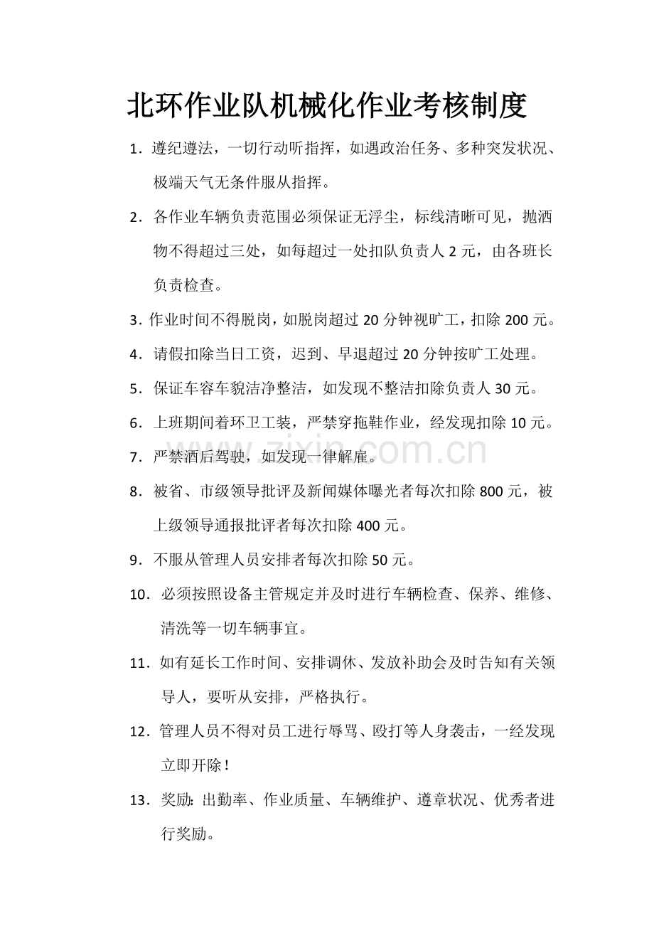
北环作业队机械化作业考核制度 1. 遵纪遵法,一切行动听指挥,如遇政治任务、多种突发状况、 极端天气无条件服从指挥。 2. 各作业车辆负责范围必须保证无浮尘,标线清晰可见,抛洒 物不得超过三处,如每超过一处扣队负责人2元,由各班长 负责检查。 3. 作业时间不得脱岗,如脱岗超过20分钟视旷工,扣除200元。 4. 请假扣除当日工资,迟到、早退超过20分钟按旷工处理。 5. 保证车容车貌洁净整洁,如发现不整洁扣除负责人30元。 6. 上班期间着环卫工装,严禁穿拖鞋作业,经发现扣除10元。 7. 严禁酒后驾驶,如发现一律解雇。 8. 被省、市级领导批评及新闻媒体曝光者每次扣除800元,被 上级领导通报批评者每次扣除400元。 9. 不服从管理人员安排者每次扣除50元。 10. 必须按照设备主管规定并及时进行车辆检查、保养、维修、 清洗等一切车辆事宜。 11. 如有延长工作时间、安排调休、发放补助会及时告知有关领 导人,要听从安排,严格执行。 12. 管理人员不得对员工进行辱骂、殴打等人身袭击,一经发现 立即开除! 13. 奖励:出勤率、作业质量、车辆维护、遵章状况、优秀者进 行奖励。
展开阅读全文

开通  VIP会员、SVIP会员  优惠大
下载10份以上建议开通VIP会员
下载20份以上建议开通SVIP会员


开通VIP      成为共赢上传

当前位置:首页 > 应用文书 > 规章制度

移动网页_全站_页脚广告1

关于我们      便捷服务       自信AI       AI导航        抽奖活动

©2010-2026 宁波自信网络信息技术有限公司  版权所有

客服电话:0574-28810668  投诉电话:18658249818

gongan.png浙公网安备33021202000488号   

icp.png浙ICP备2021020529号-1  |  浙B2-20240490  

关注我们 :微信公众号    抖音    微博    LOFTER 

客服