收藏 分销(赏)

水电班组管理模式及工种岗位职责.doc

上传人:pc****0 文档编号:6553470 上传时间:2024-12-13 格式:DOC 页数:7 大小:37.50KB 下载积分:10 金币
下载 相关 举报
水电班组管理模式及工种岗位职责.doc_第1页
第1页 / 共7页
水电班组管理模式及工种岗位职责.doc_第2页
第2页 / 共7页


点击查看更多>>
资源描述
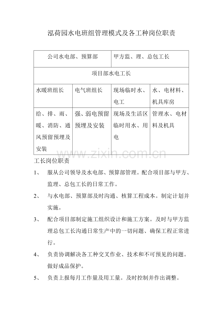
泓荷园水电班组管理模式及各工种岗位职责 公司水电部、预算部 甲方监、理、总包工长 项目部水电工长 水暖班组长 电气班组长 现场临时水、电工 水、电材料、机具库房 给、排、雨、暖、消防、通风预留预埋及安装 强、弱电预留预埋及安装 现场及生活区临时用水、用电 管理水、电材料及机具 工长岗位职责 1、 服从公司领导及水电部、预算部管理。配合项目部与甲方、监理、总包工长的日常工作。 2、 与水电部、预算部及时沟通、核算工程成本。制定计划并实施。 3、 配合项目部制定施工组织设计和施工方案。及时与甲方监理总包工长沟通日常生产中的一切问题、确保工程正常进行。 4、 负责协调解决各工种交叉作业、技术和不可预见的问题。做好成品保护。 5、 负责上报每月工作量及用工量。及时控制并作出调整。 6、 监管施工班组的人员配备、技术含量、生产进度、质量和安全。监督班组长的日常工作。 7、 监管临时用水用电及库房材料、机具。 8、 参加分项工程验收、做好资料归档。工程竣工提供财务所需结算资料。 9、 要认真细致的按公司规章制度办事、做到上通下达、与公司保持一致。完成公司领导安排建设项目的其他工作。 水电班组长岗位职责 1、 认真落实上级各项施工管理方面的规章制度。依据施工规范、图纸、图集、施工组织设计和施工方案等落实本岗工作。 2、 人员进场后制定花名册、对其进行技术摸底。负责安全文明教育、 3、 严格按施工工艺、技术交底、验收规范进行组织安排、严把质量关。协调各工种交叉作业、配合工序搭界、防止工序失误。以确保工程进度和安全文明施工。 4、 协助制定切实的施工组织设计和施工方案、并负责监督实施。组织工人学习施工工艺、要点和操作技能。 5、 做好施工日志、对每一项工作落实、责任到人。记录时间、地点、部位及工作进展情况。 6、 做好开工前的各项准备工作(人员、材料、工机具提前一周上报)。对图纸认真审核、出现设计和不可预见的问题及时与工长沟通、做出方案。并上报解决、确保工程顺利进行。 7、 参与项目部施工计划、及时与施工人员商讨解决问题。掌握库房材料、工机具情况。发现不合格及时调换和维修。做好材料、工机具合理使用、杜绝浪费。 8、 协调其他工种、做好成品保护。按“加工区平面布置图”及“安全文明施工管理要求”负责管理现场各类材料、工机具、成品与半成品的统一码放和挂牌。 9、 要时刻注意现场安全情况、特殊工种一定持证上岗、时刻注意防火、高空作业要防护牢靠、发现隐患立即制止作业。 10、 要做到勤看、发现问题并记录解决。勤讲、质量、安全。多动脑、减少工作失误。多与施工人员沟通并虚心接受合理建议。 工人管理制度及岗位职责 1、 进入施工现场必须遵守各项规章制度。服从工长、班长和项目管理人员的指挥和工作安排。 2、 根据施工计划、遵守作息时间、做到不迟到、早退、旷工、脱岗。严格请假制度、严格执行安全生产和文明施工。 3、 实行绩效考核制度、能者多劳多得。也可单项分包。做好施工日志(工作量、时间、地点、进展情况)依此作为结算标准。 4、 严格按照施工工艺操作、严禁野蛮施工、按时保证质量完成生产任务。严禁消极怠工、对出工不出效者工长有权对其降低工资等级。对工作优秀者、可提高工资等级或给予奖励。杜绝返工现象。 5、 严禁酒后上班、寻衅滋事、打架斗殴、拉帮结派、煽风点火、小偷小摸、人为破坏。严禁施工现场打闹嬉戏、乱写乱画、随地大小便。以上违反者给予处罚、造成事故、由责任人负全部经济损失。后果严重者追究其法律责任并移交公安机关处理。 6、 争创文明宿舍、每天轮班值日。严禁聚众赌博、看色情刊物、留宿外人、使用强电、卧床吸烟和长明灯。一经发现严肃处理。 7、 工机具、材料专人专用、如有损坏和丢失、照价赔偿。视情节给予处罚。 8、 各做业人员相互作业时、做好本职工作的同时要相互协作、互帮互助、不得有任何歧视。如有扰乱团结、破坏队伍、损坏形象者、一经发现立即开除。 9、 施工前要认真熟悉图纸、技术规范、施工工艺。不懂要问、不会要学、杜绝盲目施工。技工要及时与班长沟通、并且带好徒工。 实行办法(试用) 1、 所有施工人员必须签定劳务协议。协议应说明本人、工种、技术含量、干过的工程、工值、合作期限、结算方法。以控制本人服从安排指挥。 2、 施工人员所用材料、工机具必须经班长到库房领取、班长分配到个人、如有损坏和丢失及时上报库房、库房应做出核算、通报财务、水电部、工长、当月结算扣除。为严格控制成本。 3、 所有施工人员必须记施工日志、日志内容;工作时间、地点、谁交底、谁安排、工作量及完成量、工机具材料使用情况、施工问题和解决情况。工资结算以施工日志为准绳。为控制工机具材料乱用、丢失和出工不出效。 4、 所有施工人员及班组结算必须通过、班长申请、工长核实(核实内容;质量、产值、工机具、材料、工序部位、结算数额)、项目确认、最后汇报、审批、财务结算。以控制工未完、盲目结算和人为捣乱。 5、 班组长每天必须做好班前动员、班后总结。合理安排工作量、技术、安全、文明施工等。总结每天的产值。为控制因安排不当出现窝工现象。 6、 班组长对图纸、技术、工机具、材料必须提前做出计划、掌握情况。避免因工机具、材料、技术、耽误工作。 7、 对领导、项目、工长安排的预算外的单项工作、完成时做出书面报告、报告要详细。为控制零工签证、谁安排谁签证。 8、 对申报的材料、工机具、工作量、工资申请一定认真审核、对其所报负主要责任。为控制工作落实到位。 9、 工长要根据预算部做出的工作量成本进行细致的工作安排、切实地制定施工计划、监管施工方案。避免因工作失误、造成成本上升、以致超出预算。 10、 要及时与预算部沟通、对出现变更、洽商及时做出调整。没有书面签章的拒绝施工。为控制工作做完、钱未要到。 以上是内部班组的管理结构和实施细则、望领导审阅 如有不足和不到的请指示。 闫海平 2012年5月8日于泓荷园编报
展开阅读全文

开通  VIP会员、SVIP会员  优惠大
下载10份以上建议开通VIP会员
下载20份以上建议开通SVIP会员


开通VIP      成为共赢上传

当前位置:首页 > 管理财经 > 人员管理/培训管理

移动网页_全站_页脚广告1

关于我们      便捷服务       自信AI       AI导航        抽奖活动

©2010-2026 宁波自信网络信息技术有限公司  版权所有

客服电话:0574-28810668  投诉电话:18658249818

gongan.png浙公网安备33021202000488号   

icp.png浙ICP备2021020529号-1  |  浙B2-20240490  

关注我们 :微信公众号    抖音    微博    LOFTER 

客服