收藏 分销(赏)

人教版2023初中化学九年级化学下册第十一单元盐化肥知识点总结.docx

上传人:w****g 文档编号:6533411 上传时间:2024-12-11 格式:DOCX 页数:20 大小:114.36KB 下载积分:10 金币
下载 相关 举报
人教版2023初中化学九年级化学下册第十一单元盐化肥知识点总结.docx_第1页
第1页 / 共20页
人教版2023初中化学九年级化学下册第十一单元盐化肥知识点总结.docx_第2页
第2页 / 共20页


点击查看更多>>
资源描述
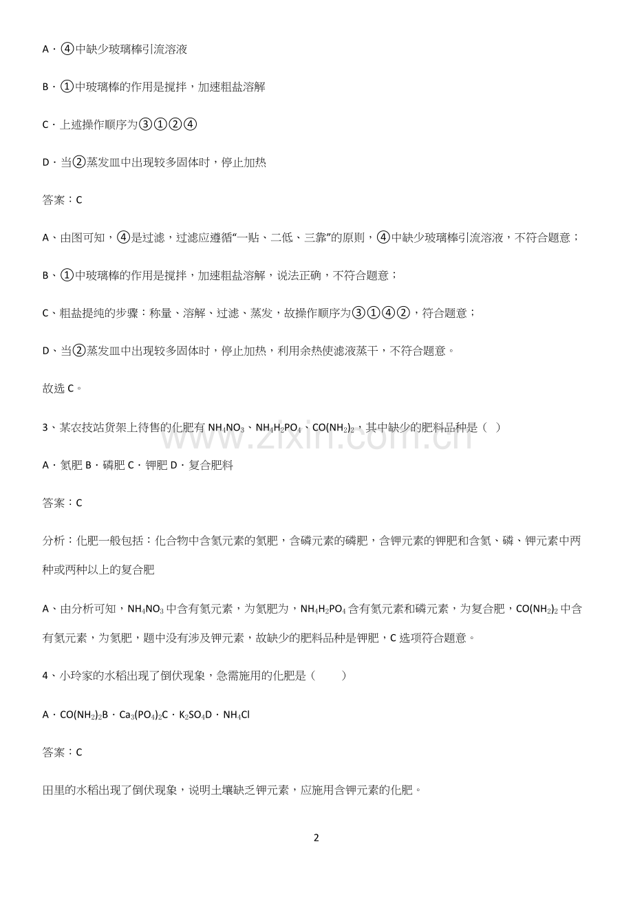
人教版2023初中化学九年级化学下册第十一单元盐化肥知识点总结全面整理 1 单选题 1、下列关于化肥的说法不正确的是 A.化肥对提高农作物的产量具有重要作用 B.氯化钾(KCl)和磷酸二氢铵[(NH4)H2PO4]都属于复合肥料 C.铵态氮肥与熟石灰混合研磨后能嗅到刺激性气味 D.化肥的过度使用会造成土壤酸化,可用熟石灰改良 答案:B A. 氮肥能使植物枝繁叶茂,叶色浓绿;磷肥使植物根系发达,果实累累,抗旱抗寒;钾肥使植物茎秆粗壮,抗倒伏;化肥对提高农作物的产量具有重要作用,正确; B. 只含有氮磷钾中的一种元素时,含氮元素是氮肥;含有磷元素是磷肥;含有钾元素是钾肥。同时含有氮磷钾中的两种或两种以上元素时为复合肥。氯化钾(KCl)属于钾肥;磷酸氢二铵[(NH4)H2PO4]属于复合肥料,错误; C. 铵态氮肥与熟石灰混合研磨后能产生氨气,嗅到刺激性气味,正确; D. 酸和碱会发生中和反应生成盐和水,化肥的过度使用会造成土壤酸化,可用熟石灰改良,正确。故选B。 2、下图是某实验小组做粗盐提纯实验的部分操作示意图。下列有关实验叙述错误的是 A.④中缺少玻璃棒引流溶液 B.①中玻璃棒的作用是搅拌,加速粗盐溶解 C.上述操作顺序为③①②④ D.当②蒸发皿中出现较多固体时,停止加热 答案:C A、由图可知,④是过滤,过滤应遵循“一贴、二低、三靠”的原则,④中缺少玻璃棒引流溶液,不符合题意; B、①中玻璃棒的作用是搅拌,加速粗盐溶解,说法正确,不符合题意; C、粗盐提纯的步骤:称量、溶解、过滤、蒸发,故操作顺序为③①④②,符合题意; D、当②蒸发皿中出现较多固体时,停止加热,利用余热使滤液蒸干,不符合题意。 故选C。 3、某农技站货架上待售的化肥有NH4NO3、NH4H2PO4、CO(NH2)2,其中缺少的肥料品种是(  ) A.氮肥B.磷肥C.钾肥D.复合肥料 答案:C 分析:化肥一般包括:化合物中含氮元素的氮肥,含磷元素的磷肥,含钾元素的钾肥和含氮、磷、钾元素中两种或两种以上的复合肥 A、由分析可知,NH4NO3中含有氮元素,为氮肥为,NH4H2PO4含有氮元素和磷元素,为复合肥,CO(NH2)2中含有氮元素,为氮肥,题中没有涉及钾元素,故缺少的肥料品种是钾肥,C选项符合题意。 4、小玲家的水稻出现了倒伏现象,急需施用的化肥是(  ) A.CO(NH2)2B.Ca3(PO4)2C.K2SO4D.NH4Cl 答案:C 田里的水稻出现了倒伏现象,说明土壤缺乏钾元素,应施用含钾元素的化肥。 A、CO(NH2)2中含有氮元素,不符合要求,选项A错误; B、Ca3(PO4)2中含有磷元素,不符合要求,选项B错误; C、K2SO4中含有钾元素,符合要求,选项C正确; D、NH4Cl中含有氮元素,不符合要求,选项D错误。故选C。 5、某pH=12的无色溶液中大量存在的离子有Na+、Ba2+、NO3-、X,则X可能是 A.Cu2+B.Cl-C.H+D.SO42- 答案:B 分析:pH=12的溶液中含有大量的氢氧根离子。 A、铜离子能与氢氧根离子结合成氢氧化铜沉淀,不能大量共存,且铜离子是蓝色的,不符合题意; B、Na+、Ba2+、NO3-、Cl-、OH-不能形成沉淀、气体和水,可以大量共存,符合题意; C、氢离子能与氢氧根离子结合生成水,不能大量共存,不符合题意; D、钡离子能与硫酸根离子结合生成硫酸钡沉淀,不能大量共存,不符合题意。 故选B。 6、下列有关盐的用途的说法错误的是 A.氯化钠是重要的调味品 B.可用亚硝酸钠代替食盐腌渍食品 C.小苏打可用于培制糕点 D.碳酸钾可用作化学肥料 答案:B A、氯化钠具有咸味,可以用于调味品,故正确,不符合题意; B、亚硝酸钠的外观与食盐完全相似,但是亚硝酸钠是有毒的,不能代替食盐腌渍食品,故错误,符合题意; C、小苏打是碳酸氢钠,受热分解产生二氧化碳,与面粉发酵产生的酸反应生成二氧化碳,可以用于培制糕点,正确,不符合题意; D、碳酸钾中含有农作物需要的钾元素,故可以用于化学肥料,故正确,不符合题意。故选B。 7、“一带一路”赋予古丝绸之路崭新的时代内涵。古代染坊常用下列物质中的一种盐来处理丝绸,这种盐是 A.熟石灰B.碳酸钾C.乙醇D.烧碱 答案:B A.熟石灰属于碱,错误;B.碳酸钾属于盐,正确;C.乙醇属于有机物,错误;D.烧碱属于碱,错误。故选B。 8、下列物质间不能发生反应的是(    ) A.稀盐酸和镁条 B.稀盐酸和铜丝 C.稀盐酸和氢氧化镁 D.稀盐酸和氢氧化铜 答案:B A、稀盐酸和镁条反应生成氯化镁和氢气,不符合题意; B、稀盐酸和铜丝不能反应,因为铜为氢后金属,符合题意; C、稀盐酸和氢氧化镁发生中和反应生成氯化镁和水,不符合题意; D、稀盐酸和氢氧化铜发生中和反应生成氯化铜和水,不符合题意; 故选:B。 9、“柴、米、油、盐”是厨房常备用品其主要成分属于无机物的是 A.柴(纤维素)B.米(淀粉)C.油(脂肪)D.盐(氯化钠) 答案:D 属于无机物的是盐(氯化钠),柴(纤维素)、米(淀粉)、油(脂肪)均属于有机物。故选D。 10、下列四种化肥样品中,分别加入熟石灰混合,研磨后能闻到刺激性气味的是(  ) A.尿素B.磷矿粉C.氯化铵D.硝酸钾 答案:C A、尿素不属于铵态氮肥,加入熟石灰混合,研磨后没有明显气味,故选项错误。 B、磷矿粉不属于铵态氮肥,加入熟石灰混合,研磨后没有明显气味,故选项错误。 C、氯化铵属于铵态氮肥,加入熟石灰混合研磨后,有氨气生成,能闻到刺激性气味,故选项正确。 D、硝酸钾不属于铵态氮肥,加入熟石灰混合,研磨后没有明显气味,故选项错误。 故选:C。 11、农作物生长需要含较多氮、磷、钾元素的化肥,下列化肥属于含磷复合肥料的是 A.NH4NO3B.Ca(H2PO4)2C.(NH4)2HPO4D.KNO3 答案:C A、NH4 N03含营养元素N,属于氮肥, B、Ca(H2PO4)2含营养元素P,属于磷肥, C、(NH4)2HPO4含营养元素N、P,属于含磷复合肥料,正确, D、KNO3含营养元素K、N,属于复合肥,故选C 12、下列物质的性质与用途具有对应关系的是 A.活性炭有吸附性,可用于净水B.石墨有导电性,可用于生产铅笔芯 C.一氧化碳有可燃性,可用来炼铁D.碳酸钙难溶于水,可用作补钙剂 答案:A A、活性炭结构疏松多孔,具有吸附性,可以吸附水中的色素和异味,符合题意; B、石墨质软,容易留下痕迹,故可用于生产铅笔芯,不符合题意; C、一氧化碳具有还原性,可用来炼铁,不符合题意; D、碳酸钙含钙元素,且能与胃液中的稀盐酸反应生成氯化钙,故可作补钙剂,不符合题意。 故选A。 13、不同的物质溶于水后会形成酸碱性不同的溶液,下列溶液显酸性的是 A.食醋B.氨水C.NaCl溶液D.Na2CO3溶液 答案:A 分析:酸的溶液一定呈酸性,碱的溶液一定呈碱性。 A、食醋的成分有醋酸,溶液显酸性,选项正确; B、氨水是碱,溶液呈碱性,选项错误;  C、NaCl溶液溶液呈中性,选项错误;  D、Na2CO3俗称纯碱,溶液呈碱性,选项错误。 故选A。 14、下列有关实验操作的分析中,正确的是 A.配制氯化钠溶液:量取水时,俯视读数,导致浓度偏小 B.测定空气中氧气含量:点燃红磷后缓慢伸入集气瓶中,导致进水偏少 C.用滴管吸取液体:伸入试剂瓶中捏扁胶头赶尽气体再吸液 D.去除NaOH溶液中的Na2CO3:加入过量的Ca(OH)2溶液后过滤会导致引入新杂质 答案:D A、俯视读数水量取偏少。溶剂偏少会导致溶质质量分数偏大,错误。 B、点燃红磷后缓慢伸入集气瓶中会导致空气受热逸出,导致进水偏多。错误。 C、应先捏扁胶头赶尽气体,再伸入试剂瓶吸取液体。避免试剂与空气反应变质。错误。 D、氢氧化钠与氢氧化钙过滤后均会存在于滤液中,会导致引入新杂质。正确。 故选D。 15、下列稀溶液,仅用酚酞及同组物质之间反应就能鉴别出来的一组是 A.NaOH  H2SO4   HNO3B.KOH   HCI   Ba (OH)2 C.NaOH  NaCl  Na2CO3D.NaOH   NaCl   HNO3 答案:D A、氢氧化钠溶液能使酚酞溶液变红,H2SO4   HNO3都不能使酚酞溶液变色,且滴入加有酚酞溶液的氢氧化钠溶液中,都会褪色,无法区别H2SO4   HNO3,不符合题意; B、氢氧化钾和氢氧化钡都能使酚酞溶液变红,盐酸不能使酚酞溶液变色,且滴入加有酚酞溶液的氢氧化钾和氢氧化钡溶液中,都会褪色,无法区分氢氧化钾和氢氧化钡,不符合题意; C、氢氧化钠、碳酸钠都能使酚酞溶液变红,氯化钠溶液不能使酚酞溶液变色,且NaOH  NaCl  Na2CO3相互不反应,无法区分氢氧化钠和碳酸钠,不符合题意; D、氢氧化钠溶液能使酚酞溶液变红,氯化钠、硝酸不能使酚酞溶液变红,硝酸溶液滴入加有酚酞溶液的氢氧化钠溶液会褪色,氯化钠不能使加有酚酞溶液的氢氧化钠溶液褪色,能区分氢氧化钠、氯化钠和硝酸,符合题意; D。 多选题 16、下列实验方案中能达到实验目的的是 选项 实验目的 实验方案 A 除去CO中混有的少量CO2气体 将气体依次通入NaOH溶液和浓硫酸 B 提纯含有少量NaC1的KNO3固体 加水溶解,蒸发结晶 C 鉴别碳酸钾溶液、氯化钾溶液、稀盐酸、硝酸钡溶液 不加其他试剂,利用相互反应即可鉴别 D 分离CaCl2和CaCO3固体混合物 加水溶解,过滤 A.AB.BC.CD.D 答案:AC A、氢氧化钠能吸收二氧化碳气体不能吸收一氧化碳,浓硫酸具有吸水性,可以干燥一氧化碳,将气体依次通入NaOH溶液和浓硫酸能得到干燥纯净的一氧化碳气体,正确; B、硝酸钾溶解度受温度影响较大,提纯含有少量NaC1的KNO3固体,加水溶解,降温结晶,错误; C、碳酸钾和氯化钾不反应、和盐酸生成二氧化碳气体、和硝酸钡生成碳酸钡沉淀,只有气体生成的是盐酸、只有沉淀生成的是硝酸钡、都有的是碳酸钾、无明显现象的是氯化钾,不加其他试剂,利用相互反应即可鉴别,正确; D、碳酸钙不溶于水,氯化钙溶于水;加水溶解,过滤分离出碳酸钙固体,滤液需要蒸发结晶得到氯化钙固体,错误。 故选AC。 17、下列物质在pH = 0的溶液中能大量共存的是 A.硝酸银、硫酸钾、氯化钠B.硫酸铝、氯化铁、硝酸铵 C.氯化铵、硫酸镁、硝酸钠D.硫酸锌、氯化钾、碳酸钠 答案:BC 解析:溶液的pH=0,表示溶液显酸性。 A、硝酸银与氯化钠发生反应生成氯化银沉淀和硝酸钠,不能共存,此选项错误; B、硫酸铝、氯化铁、硝酸铵在pH = 0的溶液,即在酸性条件下,两两不反应,可以共存,此选项正确; C、氯化铵、硫酸镁、硝酸钠在pH = 0的溶液,即在酸性条件下,两两不反应,可以共存,此选项正确; D、碳酸钠在pH = 0的溶液,即在酸性条件下,会发生反应生成水和二氧化碳,不能共存,此选项错误。 故选BC。 18、在光照条件下,AgNO3可分解为Ag、O2和某种氮的氧化物X。取一定质量的AgNO3固体充分光照,测得生成Ag、O2、X的质量分别为21.6g、mg、9.2g。说法正确的是 A.AgNO3固体应密封保存在无色细口瓶中 B.m=3.2 C.X的化学式为NO2 D.生成物中Ag与O2的物质的量之比为3:2 答案:BC A、硝酸银在光照条件下易分解,应存放于棕色试剂瓶中,选项错误; B、根据质量守恒定律可知,反应前后元素的种类和质量不会发生改变,硝酸银分解之后银元素全部转移到单质银中,参加反应的硝酸银的质量=21.6g÷108108+14+16×3 ×100%=34g,生成氧气的质量=34g−21.6g−9.2g=3.2g,所以m=3.2,选项正确; C、生成的氮氧化物中氮元素的质量=34g×14108+14+16×3 ×100%=2.8g,硝酸银中氧元素的质量=3.4g×16×3108+14+16×3 ×100%=9.6g,生成的氮氧化物中氧元素的质量=9.6g−3.2g=6.4g,则生成的氮氧化物中氮元素和氧元素的个数比=2.8g14 :6.4g16 =1:2,所以该氮氧化物为NO2,选项正确; D、根据反应的化学方程式2AgNO3光2Ag+O2↑+2NO2↑可知,生成物中Ag与O2的物质的量之比等于其化学计量数之比,为2:1,选项错误,故选BC。 19、有一包不纯的碳酸钾粉末,所含杂质可能是硝酸钾、氯化钠、氯化铜、碳酸钠中的一种或几种。为确定其成分,进行如下实验取13.8g该粉末于烧杯中,加水使其完全溶解,得到无色溶液。再向溶液中加入100g一定溶质质量分数的稀盐酸,恰好完全反应,生成二氧化碳4.4g。下列说法正确的是 A.杂质中一定不含有氯化铜和氯化钾B.杂质中一定含有碳酸钠和氯化钠 C.该包粉末的组成可能有三种情况D.所用稀盐酸中溶质的质量分数为7.3% 答案:CD 分析:解:设生成二氧化碳4.4g,需要碳酸钾质量为x,需要碳酸钠质量为y。 K2CO3138x+2HCl=2KCl+H2O+CO2444.4g↑  13844=x4.4g ,x=13.8g Na2CO3106y+2HCl=2NaCl+H2O+CO2444.4g↑ 10644=y4.4g,y=10.6g 有一包不纯的碳酸钾粉末13.8g,能生成4.4g二氧化碳,故一定含有碳酸钠,又该粉末加水使其完全溶解,得到无色溶液,一定不含氯化铜,故该粉末可能组成情况碳酸钠、碳酸钾、氯化钠或碳酸钠、碳酸钾、硝酸钾再或者碳酸钠、碳酸钾、氯化钠、硝酸钾,三种情况。 A、由分析可知,杂质中一定不含有氯化铜,A错误。 B、由分析可知,杂质中一定含有碳酸钠,B错误。 C、由分析可知,该包粉末的组成可能有三种情况,C正确。 D、由分析可知,参加反应氯化氢和二氧化碳个数比为2:1,设氯化氢质量为z,2HCl73z∼CO2444.4g ,7344=z4.4g,z=7.3g,所用稀盐酸中溶质的质量分数为7.3g100g×100%=7.3%,D正确。 故选:CD。 20、下列有关实验所选试剂及实验操作均正确的是 选项 实验目的 所选试剂及操作 A 除去CO2气体中的CO 通过足量灼热的氧化铜 B 除去氯化钠溶液中的氯化铜 加入过量的氢氧化钠溶液,过滤 C 除去硝酸钙溶液中的硝酸 加入过量的碳酸钙,过滤 D 除去氧化钙中的碳酸钙 加入适量的盐酸,过滤 A.AB.BC.CD.D 答案:AC 分析:除杂质题至少要满足两个条件:①加入的试剂只能与杂质反应,不能与原物质反应;②反应后不能引入新的杂质。 A、除去CO2中的CO,通过足量灼热的氧化铜,一氧化碳和氧化铜反应生成铜和二氧化碳,除去杂质且没有引入新的杂质,故选项正确; B、除去氯化钠溶液中的氯化铜,加入过量的氢氧化钠溶液,虽然氯化铜和氢氧化钠反应生成氢氧化铜沉淀和氯化钠,但因为氢氧化钠过量,又混入氢氧化钠杂质,故选项错误; C、除去硝酸钙溶液中的硝酸,加入过量的碳酸钙,碳酸钙和硝酸反应生成硝酸钙、水和二氧化碳,过量的碳酸钙过滤除去即可,没有引入新的杂质,故选项正确; D、除去氧化钙中的碳酸钙,加入适量的盐酸,二者都能与盐酸反应,不仅除去了杂质,还除去了原物质,不符合除杂原则,故选项错误。 故选:AC。 21、下列各组物质间通过一步反应就能实现如图转化,则甲、乙、丙可能的组合是 甲 乙 丙 A C CO2 CO B Cu CuO Cu(OH)2 C Na2CO3 CO2 CaCO3 D O2 H2O H2O2 A.AB.BC.CD.D 答案:AC 分析:根据各物质间的化学性质及变换规律,分析各物质间转化关系。 A、碳与氧气完全燃烧生成二氧化碳,碳与氧不完全燃烧生成一氧化碳,一氧化碳与氧气反应生成二氧化碳,二氧化碳与碳高温反应生成一氧化碳,所以A正确; B、铜与氧气反应生成氧化铜,氧化铜不能一步转化为氢氧化铜,所以B错误; C、碳酸钠与盐酸反应生成氯化钠、二氧化碳和水,碳酸钠与氢氧化钙反应生成碳酸钙,二氧化碳与氢氧化钙反应生成碳酸钙,碳酸钙与盐酸反应生成二氧化碳,所以C正确; D、氢气与氧气反应生成水,氧气不能一步转化为过氧化氢,水也不能转化为过氧化氢,所以D错误; 故选:AC。 22、推理是化学学习中常用的思维方法,下列推理正确的是 A.生理盐水、葡萄糖溶液、酒精溶液是无色透明的,所以溶液都是无色透明的 B.碱溶液能使酚酞溶液变红,则能使酚酞溶液变红的溶液一定显碱性 C.氯化钠、硫酸铜等盐中都含有金属元素,所以盐中一定都含有金属元素 D.化合物是由不同种元素组成的,所以由不同种元素组成的纯净物一定是化合物 答案:BD A.生理盐水、葡萄糖溶液、酒精溶液是无色透明的,但溶液不一定都是无色透明的,如硫酸铜溶液显蓝色,故选项推理错误。 B.无色酚酞溶液遇酸性溶液不变色,遇中性溶液不变色,遇碱性溶液变红,碱溶液能使酚酞溶液变红,则能使酚酞溶液变红的溶液一定显碱性,故选项推理正确。 C.氯化钠、硫酸铜等盐中都含有金属元素,但盐中不一定都含有金属元素,如硝酸铵,故选项推理错误。 D.化合物是由不同种元素组成的,则由不同种元素组成的纯净物一定是化合物,故选项推理正确。 故选:BD。 23、为除去物质中混有的少量杂质,下列所采用的相应除杂质方案中,正确的是 选项 物质 杂质 除杂质方案 A CO2 HCl 通过足量NaOH溶液,干燥 B NaOH溶液 Na2CO3 加入适量稀盐酸 C NaCl固体 泥沙 加足量水溶解,过滤,蒸发结晶 D CaCl2溶液 HCl 加入过量CaCO3,过滤 A.AB.BC.CD.D 答案:CD A、HCl能与氢氧化钠溶液反应生成氯化钠和水,二氧化碳和氢氧化钠也反应,不符合除杂原则,故选项所采取的方法错误。 B、Na2CO3和NaOH溶液均能与适量稀盐酸反应,不但能把杂质除去,也会把原物质除去,不符合除杂原则,故选项所采取的方法错误. C、NaCl固体易溶于水,泥沙l难溶于水,可采取加水溶解、过滤、蒸发结晶的方法进行分离除杂,故选项所采取的方法正确. D、HCl能与过量的碳酸钙反应生成氯化钙、水和二氧化碳,再过滤除去过量的碳酸钙,能除去杂质且没有引入新的杂质,符合除杂原则,故选项所采取的方法正确. 故选:CD。 24、为除去下列各物质中混有的少量杂质,所采用的相应除杂质方案中,正确的是 选项 物质 杂质 除杂质方案 A CO2 HCl 通入足量NaOH溶液,干燥 B CuSO4溶液 H2SO4 加入过量CuO粉末,过滤 C NaOH溶液 Ca(OH)2 加入适量Na2CO3溶液,过滤 D 铜粉 氧化铜 在空气中充分灼烧 A.AB.BC.CD.D 答案:BC A、氢氧化钠和二氧化碳反应生成碳酸钠和水,需要保留的物质反应了,错误; B、硫酸和氧化铜反应生成硫酸铜,过滤除去过量的氧化铜固体,得到硫酸铜溶液,正确; C、氢氧化钙和适量碳酸钠反应生成碳酸钙沉淀和氢氧化钠溶液,过滤除去碳酸钙沉淀,得到氢氧化钠溶液,正确; D、铜粉在空气中充分灼烧生成氧化铜,需要保留的物质反应了,错误。 故选BC。 25、实验室有两瓶失去标签的溶液,一瓶是稀盐酸,另一瓶是氢氧化钠溶液,下列试剂中能将它们鉴别出来的是 A.酚酞试液B.氯化钠溶液C.碳酸钠溶液D.镁条 答案:ACD A、碱性溶液能使酚酞试液变红色;取两只试管,分别加入待测液,再分别逐滴滴入酚酞试液:不变色的是稀盐酸;变红的是氢氧化钠溶液;正确; B、氯化钠溶液与稀盐酸和氢氧化钠溶液都不反应,无现象,错误; C、碳酸钠和稀盐酸生成气体、和氢氧化钠不反应,能鉴别,正确; D、能与镁条放出气体的是稀盐酸,氢氧化钠溶液与镁条不反应,能鉴别,正确; 故选ACD。 填空题 26、请你按要求写出下列反应的化学方程式: ①氢气燃烧的化学方程式:_______ ②纯碱溶液和石灰水反应的化学方程式:________ 答案:     2H2+O2点燃2H2O     Na2CO3+Ca(OH)2=2NaOH+CaCO3↓ 分析:首先根据反应原理找出反应物、生成物、反应条件,根据化学方程式的书写方法、步骤(写、配、注、等)进行书写即可。 ①氢气燃烧是氢气与氧气在点燃条件下生成水,故填写:2H2+O2点燃2H2O; ②纯碱溶液和石灰水反应是碳酸钠与氢氧化钙反应,生成沉淀碳酸钙和氢氧化钠,故填写:Na2CO3+Ca(OH)2=2NaOH+CaCO3↓。 27、根据下表中左栏所列化肥的性质,从下列使用注意事项中选择合适的项(可选多项),将其序号填入表的右栏中。 a.储存和运输时要密封,不要受潮或暴晒;施用后要盖土或立即灌溉。 b.不要与碱性物质混放或混用。 c.不能与易燃物质混在一起;结块时,不要用铁锤砸碎。 d.不宜长期施用。 性质 使用注意事项 碳酸氢铵(碳铵) 易溶于水,受潮时在常温下即能分解,温度越高分解越快,遇碱时放出氨气在土壤中不残留有害物质 ______ 硝酸铵(硝铵) 易溶于水,受热易分解,遇碱放出氨气,在高温或受猛烈撞击时易爆炸 ______ 硫酸铵(硫铵) 易溶于水,吸湿性小,常温下稳定,遇碱时放出氨气 长期施用,会使土壤酸化、板结 ______ 硫酸钾 易溶于水 长期施用,会使土壤酸化、板结 ______ 答案:     ab     abc     abd     ad 分析:使用化肥应注意如下问题: 易溶于水、受潮时易在常温下就能分解的,储存和运输时要密封,不能使化肥受潮;受热易分解的不要暴晒,要避光保存;铵态氮肥遇碱性物质生成氨气逸出,会降低肥效,不要与碱性物质混放或混用;受猛烈撞击时易爆炸的不能用铁锤砸碎,要用木棒轻轻研碎;会使土壤酸化、板结的不易长期使用。 碳酸氢铵的性质为:易溶于水,受潮时在常温下即能分解,温度越高分解越快,遇碱时放出氨气,使用后在土壤中不残留有害物质,故使用时注意事项选ab。 硝酸铵的性质为:易溶于水,受热易分解,遇碱放出氨气,在高温或受猛烈撞击时易爆炸,故使用时注意事项选abc。 硫酸铵的性质为:易溶于水,吸湿性小,常温下稳定,遇碱时放出氨气长期施用,会使土壤酸化、板结,故使用时注意事项选abd。 硫酸钾的性质为:易溶于水,长期施用,会使土壤酸化、板结,故使用时注意事项选ad。 28、济南泉水甲天下,素有"泉城"之美誉。泉水让济南充满了生机和灵气,保泉护泉是我们每一位泉城人的职责。 (1)"水是生命的源泉"。下列关于水的说法中,不正确的是____(填序号)。 a.水是一种最常用的溶剂 b.长期饮用蒸馏水不利于人体健康  c. 用肥皂水可以区分硬水和软水  d.过滤能除去天然水中所有的杂质 (2)泉水是"泉城"济南的文化之魂,某化学小组的同学取趵突泉水进行探究实验。如图所示进行过滤操作,请指出操作中的一处错误____; 用滴管取两滴过滤后的滤液滴在洁净的玻璃片上,置于酒精灯上小心加热,水分消失后,观察到玻璃片上有少许残留物,产生该现象的原因是________  (3)饮用硬度过大的水不利于人体健康,因此人们常用____的方法将硬水软化。 (4)自来水消毒过程中通常会发生化学反应,其反应的微观过程可用如图表示∶ 在该反应中没有发生变化的粒子是_____(用符号表示)。 (5)目前我国已成为全球最大的精炼铜生产国,随之而来也伴随着一定的环境污染。某小组同学在实验室模拟沉淀法除去水环境中的铜离子,取100gCuSO4溶液于烧杯中,逐滴滴加10%的氢氧化钠溶液,烧杯中生成沉淀的质量与加入氢氧化钠溶液的质量关系如图所示,试回答下列问题; ① 当滴入上述氢氧化钠溶液至图中A点时,烧杯中溶液里所含有的阳离子为____(写符号)。 ② 当滴入上述氢氧化钠溶液至图中B点时,恰好完全反应,试通过计算,求此时所得溶液的质量____(计算结果精确至0.1g)。 答案:     d     没有用玻璃棒引流     水中含有一些可溶性杂质,水蒸发后溶质析出     煮沸     Cl、H、O     Cu2+、Na+     当滴入上述氢氧化钠溶液至图中B点时,恰好完全反应,消耗氢氧化钠溶液80g,设此时生成氢氧化铜沉淀的质量为x,则 CuSO4+2NaOH8080g×10%=Na2SO4+Cu(OH)2↓98x 8098=80g×10%x  解得x=9.8g; 根据质量守恒定律,所得溶液的质量100g+80g-9.8g=170.2g。 (1) a.水是一种最常用的溶剂,说法正确; b.蒸馏水不含任何矿物质,长期饮用蒸馏水不利于人体健康,说法正确;  c.用肥皂水可以区分硬水和软水,产生泡沫多的为软水,说法正确; d.过滤能除去天然水中的固体杂质,不能除去可溶性物质,说法错误; 故填:d。 (2)如图所示进行过滤操作,操作中的一处错误:没有用玻璃棒引流,用滴管取两滴过滤后的滤液滴在洁净的玻璃片上,置于酒精灯上小心加热,水分消失后,观察到玻璃片上有少许残留物,产生该现象的原因是水中含有一些可溶性杂质,水蒸发后溶质析出。 (3)饮用硬度过大的水不利于人体健康,因此人们常用煮沸的方法将硬水软化,煮沸可使钙镁离子沉淀。 (4) 一个水分子和一个氯气分子反应生成一个氯化氢分子和一个次氯酸分子,原子是化学反应中的最小粒子,在该反应中没有发生变化的粒子是Cl、H、O三种原子。 (5)氢氧化钠溶液和硫酸铜溶液反应生成氢氧化铜蓝色沉淀和硫酸钠溶液; ① 当滴入上述氢氧化钠溶液至图中A点时,CuSO4溶液未完全反应,烧杯中溶液里所含有的溶质为硫酸铜和硫酸钠,含阳离子为Cu2+、Na+。 ② 见答案。 29、为方便推测某些复杂物质的化学性质,可将其化学式改用常见物质的化学式表示。如碱式碳酸铜【Cu2(OH)2CO3】可改写为Cu(OH)2·CuCO3,推测其兼具Cu(OH)2和CuCO3的化学性质。 (1)举重运动员常用碱式碳酸镁【Mg2(OH)2CO3】粉末抹在手掌以增大摩擦力。 ①参照上述方法,碱式碳酸镁的化学式可改写为__________。 ②该物质兼具__________(填“酸”或“碱”)和碳酸盐的化学性质。 ③该物质分解的化学方程式为Mg2(OH)2CO3Δ2X+H2O+CO2↑ ,X的化学式为__________。 (2)某种茶垢清洁剂的主要成分为过碳酸钠(可表示为2Na2CO3·3H2O2)。将过碳酸钠溶解于热水中,有大量气泡产生,其原因是________;当不再产生气泡后,往溶液中加入足量澄清石灰水,反应的化学方程式为__________。 答案:     Mg(OH)2·MgCO3     碱     MgO     过氧化氢受热分解生成水和氧气     Ca(OH)2+Na2CO3=CaCO3↓+2NaOH (1)①碱式碳酸镁的化学式可改写为Mg(OH)2·MgCO3; ②该物质兼具氢氧化镁和碳酸镁的化学性质,氢氧化镁是电离时产生的阴离子都是氢氧根离子的化合物,属于碱,碳酸镁是由镁离子和碳酸根离子构成的化合物,属于碳酸盐,故填:碱; ③根据质量守恒定律,化学反应前后,原子的种类和数目不变,反应物中含Mg、O、H、C的个数分别是2、5、2、1,生成物中含Mg、O、H、C的个数分别是0、3、2、1,故生成物中还应含2个Mg、2个O,故X的化学式为:MgO; (2)过碳酸钠兼具碳酸钠和过氧化氢的化学性质,将过碳酸钠溶解于热水中,有大量气泡产生,其原因是:过氧化氢受热分解生成水和氧气; 当不再产生气泡后,往溶液中加入足量澄清石灰水,氢氧化钙和碳酸钠反应生成碳酸钙和氢氧化钠,该反应的化学方程式为:Ca(OH)2+Na2CO3=CaCO3↓+2NaOH。 30、小明向氢氧化钠溶液中滴加了稀盐酸,发现没有明显现象。为了判断两者是否恰好完全反应,他取少量反应后的溶液加入试管中,滴加几滴无色酚酞试液,振荡后观察到酚酞试液不变色。 (1)根据上述现象,小明得出“两种物质恰好完全反应”的结论。小白认为小明的结论是不合理的,其理由是____。 (2)小白利用pH试纸测反应后溶液的pH,以确定两者是否恰好完全反应。请你选用其他试剂再设计一个实验,以验证氢氧化钠和盐酸是否恰好完全反应(要求写出选用的试剂、可能观察到的现象和相应的结论):_____________________。 (3)小白为了继续探究“在氢氧化钠与盐酸反应的过程中,溶液的pH是如何变化的”    这一问题,进行如下实验:在一定量的氢氧化钠溶液中逐渐滴加盐酸,用pH试纸    测定溶液的pH,记录数据如下表。 盐酸的体积/mL 0 10 19.5 20 20.5 30 40 pH 13 12 11 7 3 2 1 下图中能合理表示该反应过程中pH变化的图像是________(填序号)。 答案:     无色酚酞遇到酸也不变色     加入碳酸钠,若出现气泡则盐酸有剩余,若没有出现气泡则溶液显中性     C (1)碱能使无色酚酞变红色,酸和盐不能使无色酚酞溶液变红色,故小白认为小明的结论是不合理的,其理由是酚酞试液遇酸性和中性溶液都不变色。 (2)要证明溶液中是否含有酸,只需向溶液中加入一种能与酸反应且有明显现象的物质即可,如碳酸钠、锌粒等,故验证氢氧化钠和盐酸是否恰好完全反应的方法是加入碳酸钠,若出现气泡则盐酸有剩余,若没有出现气泡则溶液显中性。 (3)由表中数据不难看出,溶液的pH逐渐变小,C中图像能合理表示溶液的pH随加入盐酸的体积的变化关系,故选C。 20
展开阅读全文

开通  VIP会员、SVIP会员  优惠大
下载10份以上建议开通VIP会员
下载20份以上建议开通SVIP会员


开通VIP      成为共赢上传

当前位置:首页 > 教育专区 > 初中化学

移动网页_全站_页脚广告1

关于我们      便捷服务       自信AI       AI导航        抽奖活动

©2010-2026 宁波自信网络信息技术有限公司  版权所有

客服电话:0574-28810668  投诉电话:18658249818

gongan.png浙公网安备33021202000488号   

icp.png浙ICP备2021020529号-1  |  浙B2-20240490  

关注我们 :微信公众号    抖音    微博    LOFTER 

客服