收藏 分销(赏)

情绪和情感的差别.doc

上传人:pc****0 文档编号:6122836 上传时间:2024-11-28 格式:DOC 页数:2 大小:80.50KB 下载积分:10 金币
下载 相关 举报
情绪和情感的差别.doc_第1页
第1页 / 共2页
情绪和情感的差别.doc_第2页
第2页 / 共2页
本文档共2页,全文阅读请下载到手机保存,查看更方便
资源描述
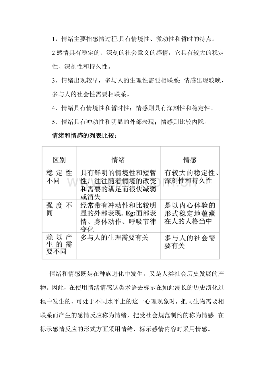
情绪和情感的区别 情绪和情感是对客观事物与个人需要之间关系的体验过程,是人对客观事物是否符合自身需要而产生的态度体验。情绪和情感同认识活动一样,仍然是人脑对客观现实的反映,只不过反映的内容和方式上有所不同。认识活动反映的是客观事物本身,包括事物的过去、现在和将来,以及它们的外部特征和内在联系。情绪和情感反映的是一种主客体的关系,是作为主体的人的需要和客观事物之间的关系。 一.情绪和情感的分类区别 (一)最基本的情绪:喜、怒、哀、惧情绪状态: 心境:指人比较平静而持久的情绪状态,它具有弥漫性。 激情:是一种强烈的、爆发性的、为时短促的情绪状态。 意识狭窄:在激情状态下出现的现象,表现为认识活动范围缩小,理智分析能受到抑制,自我控制能力减弱,进而使人失去控制,甚至做出一些鲁莽的行为或动作。 应激:指人对某种意外的环境刺激所作出的适应性反应。 (二) 情感的分类 1.道德感:是根据一定的道德标准在评价人的思想、意图和行为时所产生的主观体验。 2.理智感:是在智力活动中,在认识和评价事物时所产生的情感体验。 3.美感:是根据一定的审美标准评价事物时所产生的情感体验。 二:情绪和情感定义上的区别: 1,情绪主要指感情过程,具有情境性、激动性和暂时的特点。 2感情具有稳定的、深刻的社会意义的感情,它具有较大的稳定性、深刻性和持久性。 3、情绪出现较早,多与人的生理性需要相联系;情感出现较晚,多与人的社会性需要相联系。 4、情绪具有情境性和暂时性;情感则具有深刻性和稳定性。 5、情绪具有冲动性和明显的外部表现;情感则比较内隐。 情绪和情感的列表比较: 情绪和情感既是在种族进化中发生,又是人类社会历史发展的产物。因此,在使用情绪情感这类术语去标示在如此漫长的历史演化过程中发生的、可处于不同水平上的这一心理现象时,把同生物需要相联系而产生的感情反应称为情绪,把受社会规范制约的称为情感;在标示感情反应的形式方面采用情绪,标示感情内容时采用情感。
展开阅读全文

开通  VIP会员、SVIP会员  优惠大
下载10份以上建议开通VIP会员
下载20份以上建议开通SVIP会员


开通VIP      成为共赢上传

当前位置:首页 > 行业资料 > 医学/心理学

移动网页_全站_页脚广告1

关于我们      便捷服务       自信AI       AI导航        抽奖活动

©2010-2025 宁波自信网络信息技术有限公司  版权所有

客服电话:0574-28810668  投诉电话:18658249818

gongan.png浙公网安备33021202000488号   

icp.png浙ICP备2021020529号-1  |  浙B2-20240490  

关注我们 :微信公众号    抖音    微博    LOFTER 

客服