收藏 分销(赏)

建设工程监理规划2_、3_楼.doc

上传人:xrp****65 文档编号:6001487 上传时间:2024-11-25 格式:DOC 页数:74 大小:444KB 下载积分:10 金币
下载 相关 举报
建设工程监理规划2_、3_楼.doc_第1页
第1页 / 共74页
建设工程监理规划2_、3_楼.doc_第2页
第2页 / 共74页


点击查看更多>>
资源描述
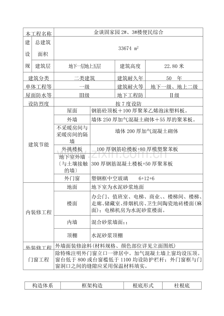
0 建立工程监理规划 1工程工程概况 1.1工程特征.主体高度 22.80米地上主体 五 层地下 一 层;设计使用年限 50年;耐火等级为地上 二 级地下 一 级;工程等级为 一 级;抗震设防 Ⅶ 度;主要构造形式为框架剪力墙构造;屋面防水等级为 Ⅲ 级;地下防水等级为 Ⅱ 级;地基根底设计等级为二级;构造平安等级为二级。 建立名称:河北润龙房地产开发 工程工程名称:东方魅力2#、3#楼 工程建立地点:谈固东街与中山东路穿插口东北角 施工工:2021年10月开工, 年 月 日开工总工 天 工程总概算:         万元 1.2工程建立内容:东方魅力2#、3#楼地上五层地下一层的便民。 工程范围及内容: 工程设计和业主与承包人签订的合同规定的全部施工内容包括业主因工程需要同意增加的工程变更内容的监理。即本工程在土建、水电、暖通等专业范围内施工阶段的质量、进度、的全过程控制包括工程建立合同的理和协助施工过程中各有关的关系。 建筑、构造概述(构造类别、层数、建筑装饰、地面、屋面等作法) 本工程名称 金谈固家园2#、3#楼便民综合 建 设 规 模 总建筑面积 33674 m2 建筑层数 地下一层地上五层 建筑高度 22.80米 建筑分类 二类建筑 建筑耐久年限 50 年 单体工程等级 一级 建筑耐火等级 地下一级、地上二级 屋面防水等级 Ⅲ级 地下工程防水 Ⅱ级 设防烈度 按7度设防 建筑节能 屋面 钢筋砼顶板+100厚聚苯乙烯泡沫塑料板。 外墙 墙体250厚加气混凝土砌体+55厚的聚苯板。 不采暖房间与采暖房间的隔墙 墙体200厚加气混凝土砌体 外挑楼板 100厚钢筋砼楼板+80厚模塑聚苯板 地下室外墙〔与土壤接触的墙〕 300厚钢筋混凝土楼板+50厚聚苯板 外门窗 塑钢框中空玻璃 6+12+6 内装修工程 地面 地下室为水泥砂浆地面 楼面 办公门、值班室、电梯、商业、、楼梯间、楼梯、走廊、储藏室、排烟机房、卫生间陶瓷地砖楼面(麻面);电梯机房为水泥砂浆楼面。 内墙 混合砂浆墙面;; 顶棚 水泥砂浆顶棚 外装修工程 外墙面装修涂料(材料规格、颜色部位详见立面图纸) 门窗工程 除特殊注明外门窗立口一律居中。加气混凝土墙上窗均设压顶。窗台低于800或台窗槛低于1100均设防护栏杆;外门窗框与门窗洞口之间的缝隙应采用保温材料填实。 构造体系 框架构造 根底形式 柱根底 构造设计使用年限 50年 抗震设防类别 丙 类 平安等级 二 级 抗震等级 建筑物平安等级:二级;构造重要性系数:1.0;框架抗震等级为三级 地基根底设计等级 地基根底设计等级为丙级 ±0.000 相对于绝对标高68.75 m 混凝土强度等级 垫 层 C15素混凝土 混凝土根底、梁、板、楼梯 C30 柱 -0.030以下C35(与挡土墙相连的框架柱为C30),-0.03以上为C30 钢筋 保证率 钢筋强度值应具有不小于95%的保证率。 钢筋类别 钢筋采用HPB235级〔Ø〕HRB335〔ф〕HRB400〔 〕 吊钩、吊环均 采用HPB235级〔Ø〕钢筋不得采用冷加工钢筋 墙体材料 ±0.000以下 300厚钢筋混凝土墙 400厚钢筋混凝土墙 200厚混合空心砌块 ±0.000以上 250厚加气混凝土砌块+55厚聚苯乙烯泡沫塑料板 200厚加气混凝土墙轴线居中 100厚加气混凝土墙 砌 体 ±0.000以下 MU10混凝土空心砌块用M5水泥砂浆砌筑 ±0.000以上 采用MU3.0加气混凝土砌块用M5混合砂浆砌筑 设备安装工程概况: 本工程机电设备安装工程主要包括:给排水系统、暖通系统、照明配电系统、防雷接地系统。 一、给水道的安装 〔一〕工艺流程 安装准备→预制加工→干安装→立安装→支安装→道防腐和保温→道冲洗、试压 〔二〕安装准备 认真熟悉图纸参看有关专业设备图和建筑装修图核对各种道的坐标、标高是否有穿插道排列所用空间是否合理。有问题及时与设计和有关人员研究解决办好变更洽商记录。 〔三〕预制加工 按设计图纸画出道分路、径、变径、预留口阀门位置等施工草图在实际安装的构造位置做上标记按标记分段量出实际安装的准确尺寸记录在施工草图上然后按草图测得的尺寸预制加工按段分组编。所有阀门必须经过试压合格才能使用。 〔四〕干的安装 给水镀锌安装:安装时一般从总进入口开场操作总进口端头加好临时丝堵以备试压用设计要求沥青防腐或加强防腐时应在预制后、安装前做好防腐。把预制完的道运到安装部位按编依次排开。安装前清扫膛丝扣连接收道抹上铅油缠好麻用钳按编依次上紧丝如外露2至3扣安装完后找直找正复核甩口的位置、方向及变径无误。去除麻头所有口要加好临时丝堵。 〔五〕道支吊架:道支吊架选用角钢现场加工制作。支吊架制作集中在加工场进展以方便控制支架的制作质量。支架的膨胀螺栓孔要用钻床钻孔不能用氧割开孔。道支吊架制作间距符合及设计要求。支吊架连接采用焊接焊接要求应符合焊接的质量。支吊架制作好后要进展除锈和刷漆处理并按要求刷面漆。道用U形卡固定在支吊架上或用专用吊卡不锈钢道与支吊架及卡接触处必须用橡胶垫隔离。 〔六〕立安装 1、立明装:每层从上至下统一吊线安装卡件将预制好的立按编分层排开顺序安装对好调直时的印记校核预留甩口的高度、方向是否正确。支甩口均加好临时封堵。阀门安装朝向应便于操作和修理。立穿楼板时应加套立的接口不应处在套中。立安装时每层至少应设一个卡层高3m及以下者在1.5m标高处设一个卡层高3m以上者在1.8m标高处设一个卡层高4.5m以上打平分三段栽两卡。安装完后配合土建堵好楼板洞。 2、立暗装:竖井内立安装的卡件宜在井口设置型钢上下统一吊线安装卡件。支的甩口应明露并加好临时封堵。 道支、吊间距: 公称直径 15 20 25 32 40 50 70 80 100 125 150 间距〔m〕 2.5 3.0 3.5 4.0 4.5 5.0 6.0 6.0 6.5 7.0 8.0 〔七〕支安装 支采用PP-R专用件热熔连接。PP-R热熔原理:聚丙烯一般在270~300℃之间的范围内被熔化此时假设将材〔或件〕熔化局部充分接触,并保有适当压力冷却后便可结实融为一体。 1、支明装:将预制好的支从立甩口依次逐段进展安装根据道长度适当加好临时固定卡核定不同卫生器具的冷热水预留口高度、位置是否正确、找平找正后栽支卡件去掉临时固定卡上好临时丝堵。支如装有水表先装上连接收试压后在交工前拆下连接收安装水表。 2、支暗装:确定支高度后画线定位剔出槽将预制好的支敷在槽内找平找正定位后用勾钉固定。卫生器具的冷热水预留口要做在明处加好丝堵。 〔八〕阀门安装 1、阀门进场后要进展认真的检查其规格、型是否与设计一致并有消费厂家的合格证、质保书等有关技术资料。 2、安装阀门前按应进展10的抽查试验根据本大厦的特点阀门安装前全部试验合格后进展安装并检查填料是否完好压盖螺栓是否有足够的调节余量。 3、法兰或螺纹连接的阀件应在关闭状态下安装安装前应按设计核对型并根据介质流向确定其安装方向。 4、程度道上的阀门其阀杆一般应安装在上半周范围内。阀门的操作机构和传动装置应进展必要的调整使之动作灵敏准确。 5、安装铸铁、硅铁阀门时应防止因强力连接或受力不均引起的损坏。 〔九〕道试压 暗装的给水道在隐蔽前做好单项水压试验。道系统安装完后进展综合水压试验。道系统试压分区进展给水道系统试验压力应为工作压力的1.5倍但不得小于0.6MPa。复合给水道系统在试验压力下观测10min压力降不应大于0.02MPa然后降到工作压力进展检查应不渗不漏为合格。 〔十〕道冲洗、通水试验 道在试压完成后即可做冲洗冲洗应用自来水连续进展应保证有充足的流量。冲洗干净后验收手续。给水系统交付使用前必须进展通水试验开启阀门水嘴等放水观察放水情况并做好记录。 二、排水道的安装 本工程室内排水采用PVC-U,件粘接. 〔一〕工艺流程 安装准备→道预制→污水、雨水立安装→污水、雨水支安装→灌水试验 〔二〕预制加工 根据图纸要求并结合实际情况按预留口位置测量尺寸绘制加工草图。根据草图量好道尺寸进展断。断口要平齐用铣或刮除掉断口内外飞刺外棱铣出15°角。粘接前应对承插口先插入试验不得全部插入一般为承口的3/4深度。试插合格后用棉布将承插口需粘接部位的水分、灰尘擦拭干净。如有油污需用丙酮除掉。用毛刷涂抹粘接剂先涂抹承口后涂抹插口随即用力垂直插入插入粘接时将插口稍作转动以利粘接剂分布均匀约30s至1min即可粘接结实。粘牢后立即将溢出的粘接剂擦拭干净。多口粘连时应注意预留口方向。 〔三〕干安装 首先根据设计图纸要求的坐标、标高预留槽洞或预埋套。埋入地下时按设计坐标、标高、坡向、坡度开挖槽沟并夯实。采用托吊安装时应按设计坐标、标高、坡向做好托、吊架。施工条件具备时将预制加工好的段按编运至安装部位进展安装。各段粘连时也必须按粘接工艺依次进展。全部粘连后道要直坡度均匀各预留口位置准确。安装立需装伸缩节伸缩节上沿距地坪或蹲便台70~100mm。干安装完后应做闭水试验出口用充气橡胶堵封闭到达不渗漏水位不下降为合格。地下埋设道应先用细砂回填至上皮100mm上覆过筛土夯实时勿碰损道。托吊粘牢后再按水流方向找坡度。最后将预留口封严和堵洞。 〔四〕立安装 首先按设计坐标要求将洞口预留或后剔洞口尺寸不得过大更不可损伤受力钢筋。安装前清理场地根据需要支搭操作平台。将已预制好的立运到安装部位。首先清理已预留的伸缩节将锁母拧下取出U型橡胶圈清理杂物。复查上层洞口是否适宜。立插入端应先划好插入长度标记然后涂上肥皂液套上锁母及U型橡胶圈。安装时先将立上端伸入上一层洞口内垂直用力插入至标记为止〔一般预留胀缩量为20~30mm〕。适宜后即用自制U型钢制抱卡紧固于伸缩节上沿。然后找正找直并测量顶板距三通口中心是否符合要求。无误后即可堵洞并将上层预留伸缩节封严。排水道的横与横横与主的连接应采用45°三通或45°四通及90°斜三通或90°斜四通;主与排出端部的连接采用两个45°弯头或弯曲半径不小于4 倍径的90°弯头。立每层设一个伸缩节隔层加检查口伸缩节胶圈接口所用的橡胶圈不应有气孔裂纹重皮或老化等缺陷接口时应先将橡胶圈套在子的插口上插口插入承口后调整好子的中心位置橡胶圈应平展、压实不得有松动、扭曲、断裂等现象。 道的支撑间距立径为50mm的不得大于1.2m;径大于或等于75mm的间距不得大于2m;横直线端支撑间距以符合下表要求。 径(mm) 50 75 110 160 间距〔m〕 0.50 0.75 1.10 1.60 〔五〕支安装 首先剔出吊卡孔洞或复查预埋件是否适宜。清理场地按需要支搭操作平台。将预制好的支按编运至现场。去除各粘接部位的污物及水分。将支程度初步吊起徐抹粘接剂用力推入预留口。根据段长度调整好坡度。适宜后固定卡架封闭各预留口和堵洞。 排水道的坡度及最小坡度 径 生活污水 坡度 最小坡度 50 0.035 0.025 75 0.025 0.015 100 0.020 0.012 125 0.015 0.010 150 0.010 0.007 200 0.008 0.005 〔六〕器具连接收安装 核查建筑物地面、墙面做法、厚度。找出预留口坐标、标高。然后按准确尺寸修整预留洞口。分部位实测尺寸做记录并预制加工、编。安装粘接时必须将预留口清理干净再进展粘接。粘牢后找正、找直封闭口和堵洞。翻开下一层立扫除口用充气橡胶堵封闭上部进展闭水试验。合格后撤去橡胶堵封好扫除口。 〔七〕排水道安装后按规定要求必须进展闭水试验。 凡属隐蔽暗装道必须按分项工序进展。卫生洁具及设备安装后必须进展通水通球试验。且应在油漆粉刷最后一道工序前进展。 〔八〕地下埋设道及出屋顶透气立如不采用硬质聚氯乙烯排水件而采用下水铸铁件时可采用水泥捻口。为防止渗漏塑料插接处用粗砂纸将塑料横向打磨粗糙。 〔九〕粘接剂易挥发使用后应随时封盖。冬季施工进展粘接时凝固时间为2~3min。粘接场所应通风良好远离明火。 三、雨水道安装 雨水漏斗的连接收应固定在屋面承重构造上。雨水漏斗边缘与屋面相接处应严不漏〔安装工艺同UPVC排水〕。雨、排水水道安装后按规定要求进展闭水试验凡属隐蔽暗装道必须按分项工序进展卫生洁具及设备安装后必须进展通水试验。检验:满水15min水面下降后再灌满观察5min液面不降道及接口无渗漏为合格。雨水道安装后应做灌水试验高度必须到每根立最上部的雨水漏斗。检验:灌水试验持续1h不渗不漏为合格。 二、采暖工程 〔一〕工艺流程 安装准备→预制加工→卡架安装→干安装→立安装→支安装→试压→冲洗→防腐→保温→调试 〔二〕安装准备 1、认真熟悉图纸配合土建施工进度预留槽洞及安装预埋件。 2、按设计图纸画出路的位置、径、变径、预留口、坡向卡架位置等施工草图包括干起点、末端和拐弯、节点。预留口、坐标位置等。 〔三〕干安装: 1、按施工草图进展段的加工预制包括:断、套丝、上零件、调直、核对好尺寸按环路分组编码放整齐。 2、安装卡架按设计要求或规定间距安装。吊卡安装时先把吊棍按坡向、顺序依次穿在型钢上吊环按间距位置套在上再把抬起穿上螺栓拧上螺母将固定。安装托架上的道时先把就位在托架上把第一节装好U形卡然后安装第二节以后各节均照此进展紧固好螺栓。 3、干安装应从进户或分支路点开场装前要检查腔并清理干净。在丝头处涂好铅油缠好麻一人在末端扶平道一人在接口处把相对固定对准丝扣渐渐转动入扣用一把钳咬住前节件用另一把钳转动至松紧适度对准调直时的标记要求丝扣外露2~3扣并清掉麻头依此装完为止〔道穿过伸缩缝或过沟处必须先穿好钢套〕。 4、制作羊角弯时应煨两个75°左右的弯头在联接处锯出坡口主锯成鸭嘴形拼好后即应点焊、找平、找正、找直后再进展施焊。羊角弯接合部位的口径必须与主口径相等其弯曲半径应为径的2.5倍左右。 5、分路阀门离分路点不宜过远。如分路处是系统的最低点必须在分路阀门前加泄水丝堵。集气罐的进出水口应开在偏下约为罐高的1/3处。丝接应与道联接调直后安装。其放风应稳固如不稳可装两个卡子集气罐位于系统末端时应装托、吊卡。 6、采用焊接钢先把子选好调直清理好膛将运到安装地点安装程序从第一节开场;把就位找正对准口使预留口方向准确找直后用气焊点焊固定〔径≤50mm以下焊2点径≥70mm以上点焊3点〕然后施焊焊完后应保证道正直。 7、遇有伸缩器应在预制时按要求做好预拉伸并作好纪录。按位置固定与道连接好。波纹伸缩器应按要求位置安装好导向支架和固定支架。并分别安装阀门、集气罐等附属设备。 8、道安装完检查坐标、标高、预留口位置和道变径等是否正确然后找直用程度尺校对复核坡度调整合格后再调整吊卡螺栓U形卡使其松紧适度平正一致最后焊结实定卡处的止动扳。 i.摆正或安装好道穿构造处的套填堵洞口预留口处应加好临时堵。 〔四〕立安装: 1、核对各层预留孔洞位置是否垂直吊线、剔眼、栽卡子。将预制好的道按编顺序运到安装地点。 2、安装前先卸下阀门盖有钢套的先穿到上按编从第一节开场安装。涂铅油缠麻将立对准接口转动入扣一把钳咬住件一把钳拧拧到松紧适度对准调直时的标记要求丝扣外露2~3扣预留口平正为止并清净麻头。 3、检查立的每个预留口标高、方向、半圆弯等是否准确、平正。将事先栽好的卡子松开把放入卡内拧紧螺栓用吊杆、线坠从第一节开场找好垂直度扶正钢套最后填堵孔洞预留口必须加好临时丝堵。 道支架间距 公称直径〔mm〕 15 20 25 32 40 50 70 80 100 间距 保温道〔m〕 1.5 2 2 2.5 3 3 3.5 4 4.5 不保温道〔m〕 2 2.5 3 3.5 4 4.5 5 5.5 6 〔五〕支安装: 1、检查散热器安装位置及立预留口是否准确。量出支尺寸和灯叉弯的大小。〔散热器中心距墙与立预留口中心距墙之差〕。 2、配支按量出支的尺寸减去灯叉弯的量然后断、套丝、煨灯叉弯和调直。将灯叉弯两头抹铅油缠麻装好油任连接散热器把麻头清净。 3、暗装或半暗装的散热器灯叉弯必须与炉片槽墙角相适应到达美观。 4、用钢尺、程度尺、线坠校对支的坡度和平行距墙尺寸并复查立及散热器有无挪动。按设计或规定的压力进展系统试压及冲洗合格后验收手续并将水泄净。 5、立支变径不宜使用铸铁补芯应使用变径箍或焊接法。 〔六〕通暖 1、首先联络好热源根据供暖面积确定通暖范围制定通暖人员分工检查供暖系统中的泄水阀门是否关闭干、立、支的阀门是否翻开。 2、向系统内充软化水开场先翻开系统点的放风阀安排专人看。渐渐翻开系统干的阀门待点的放风阀见水后即关闭放风阀。再开总进口的供水阀门高点放风阀要反复几次使系统中的冷风排净为止。 3、正常运行半小时后开场检查全系统遇有不热处应先查明原因需冲洗检修时那么关闭供阀门泄水然后分先后开关供阀门放水冲洗冲净后再按照上述程序通暖运行直到正常为止。 4、冬季通暖时必须采取临时取暖措施使室温保持+5℃以上才可进展。遇有热度不均应调整各分路立、支上的阀门使其根本到达平衡后进展正式检查验收并验收手续。 二、散热器安装: 按设计图要求利用所作的统计表将不同型、规格和组对好并试压完毕的散热器运到各房间根据安装位置及高度在墙上画出安装中心线。 〔一〕托钩和固定卡安装: 1、柱型代腿散热器固定卡安装。从地面到散热器总高的3/4画程度线与散热器中心线交点画印记此为15片以下的双数片散热器的固定卡位置。单数片向一侧错过半片。16片以上者应栽两个固定卡高度仍在散热器3/4高度的程度线上从散热器两端各进去4~6片的地方栽入。各种柱形散热器外形尺寸。 2、挂装柱型散热器:托钩高度应按设计要求并从散热器的距地高度上返 45mm画程度线。托钩程度位置采用画线尺来确定画线尺横担上刻有散热片的刻度。画线时应根据片数及托构数量分布的相应位置画出托钩安装位置的中心线挂装散热器的固定卡高度从托钩中心上返散热器总高的3/4画程度线其位置与安装数量同带腿片安装。 3、用錾子或冲击钻等在墙上按画出的位置打孔洞。固定卡孔洞的深度不少于80mm托钩孔洞的深度不少于120mm现浇混凝土墙的深度为100mm〔使用膨胀螺栓应按膨胀螺栓的要求深度〕。 4、用水冲净洞内杂物填入M20水泥砂浆到洞深的一半时将固定卡、托钩插入洞内塞紧用画线尺或φ70mm放在托钩上用程度尺找平找正填满砂浆抹平。 三、模板工程 1 模板设置的原那么: 〔1〕保证模板的平整度及刚度完成穿墙螺栓的技术处理保证混凝土出模后的整体效果。 〔2〕采用定型化、整体化、工具化的模板进步工效缩短工。 〔3〕 采用组合定型模板增强模板可变性、适应性和再利用性减少设资进步经济效益。 〔4〕模板必须具有足够的强度、刚度和稳定性构件尺寸满足设计要求同时从技术细节考虑采取详细措施克制质量通病。 〔5〕 模板配置必须根据流水段和施工进度方案综合考虑。实用科学的模板体系是保证工程质量的关键因此结合本工程特点和以往施工经历设计出实用而科学的模板体系满足该工程质量要求。 2、根底模板 〔1〕根底外侧采用组拼小钢模。 〔2〕外侧根底为斜坡式条基立模仅考虑根底下部垂直局部模板斜坡通过人工拍实压光成型不立模。下部垂直模板直接支设在垫层上模板下端外侧用通长横楞连固并与预先埋设的锚固件楔紧。坚楞用Φ48×3.5钢U形卡连接坚楞上端对拉固定。内侧根底为台阶式根底 就地拼装各侧模板并支撑于土壁上。搭设柱模井字架使立杆下端固定在根底 板外侧用程度仪找平井字架程度杆后先将第一块柱模用扣件固定在程度杆上 时搁置在混凝土垫块上。然后按单块柱模组拼组拼柱模直至柱顶。〔如图 6所示〕。 图4-6 柱根底模板 3、剪力墙支模: 地下室剪力墙采用组合钢模板 〔1〕组合钢模板施工: ①地下室剪力墙采用组合钢模预先排好模板组合图现场拼装拼装模板之前先清理墙根部的垃圾,外墙部位:在外墙根部必须放海绵条。根据门窗洞口位置线安装门窗洞口模板和水暖电上的预留洞。 ②模板安装:组合钢模板采用用U形卡连接用Φ48 钢做横竖加强肋双侧模板用Φ12@500 对拉螺栓连接控制剪力墙厚度准确。首先拼装一侧模板并安装穿墙螺栓和支固塑料。穿墙螺栓的间距按墙的厚度横向按500-700mm,竖向按500-700左右穿墙螺栓的孔打在5cm宽的小模板上.一侧模板完毕后,并临时支撑再安装另一侧模板。 ③模板校正固定:两侧拼装完毕后,用钢按穿墙螺栓的间距先横向放两根钢.然后再按竖向穿墙螺栓的间距放两根钢。钢骨架安装好后,用ε形回形卡套在穿墙螺栓上用螺母拧紧。最后按剪力墙控制线校正模板的垂直度,平整度。模板固定采用斜向钢支撑,斜向钢与底板相交处预埋Φ25L=1000mm@1500 钢筋通过扣件连接。模板每面必须采用三道斜向支撑,底部距地150cm一道、中间一道、上面加一道。地下室外墙螺栓中间加50×50×5mm的止水片,止水片与螺栓满焊。穿墙螺杆详细做法详见后附众美现代城地下室外挡土墙对拉止水螺栓做法。 4、柱模板 〔1〕本工程柱截面尺寸随平面位置和高度位置不同而有变化故本工程柱模板采用可调式木模板由四个单片模板组成互相间成“丁〞字形连接根据连接孔的不同位置调整截面尺寸如以下图。 〔2〕支设柱模板时应在柱模板周围搭设防护架防止在柱模板吊装、撤除、清理过程生倾覆伤人。构造周边柱外侧模板在安装时应先将外侧的悬挑式脚手架搭设起来再进展模板安装。 〔3〕施工时先按截面将模板两片两片拼装在一起分两次吊装安装前去除模板上混凝土残渣、泥浆并涂刷隔离剂;柱根部施工缝处轻剔凿、清理、吹洗干净后根据控制线找准模板位置调整其垂直度。利用可调节撑〔钢支撑加丝杠〕在四个方向将柱模固定加固时每两人一组用力均匀可调支撑沿柱高每1200mm设一道。 〔4〕模板撤除后随时清理维修后平放于平整场地上下部垫100×100mm方木〔间距700mm〕分类码放整齐。 5、 梁模板 〔1〕梁模板采用12mm厚的竹胶板、扣件式钢支撑排架体系主龙骨采用50×100mm方木或直径48mm的钢主龙骨间距900~1200mm〔根据梁截面尺寸大小调整〕次龙骨采用50×100mm方木次龙骨间距为400mm层梁模板采取统一加工循环使用的非层模板采取临时加工的。 〔2〕支设梁模板前应按尺寸先将梁底、梁侧模板加工好同时将底模衬木钉好;支模时先按梁的轴线位置搭设两排脚手架〔带可调头〕钢头高度应比梁底标高矮400mm~600mm先加主龙骨100×100mm方木再安放带次龙骨的梁底模板梁底模板进展循环使用时必须将梁底模两侧清理干净以便梁底模、侧模严接触侧模和底模下衬的木方要钉牢尽量减少漏浆使浇筑出的梁边角整齐减小修补的工作量。 〔3〕搭设脚手架→安放可调头→放置主龙骨→安装、固定梁底模→安装、固定梁侧模→模板的校正及加固 梁模板的支设方式如以下图。 6、顶板模板 〔1〕 模板采用10mm厚竹胶板拼装〔楼板跨度大于4m时按跨度的2‰起拱〕主龙骨采用50×100mm方木或直径48mm的钢主龙骨间距1200mm〔根据房间尺寸和平板厚度大小调整〕次龙骨采用50×100mm方木竖向放置次龙骨间距为300mm。扣件式满堂脚手架支撑体系脚手架立杆上下层在统一位置立杆底端垫通长50mm厚木板。 〔2〕顶板模板支立时首先搭设满堂脚手架并安放可调头调整可调头标高使之在同一程度面上那么调头上先放置主龙骨在主龙骨上面垂直放置次龙骨次龙骨50×100mm竖向放置次龙骨上面铺主竹胶板竹胶板四周边用钉子固定在次龙骨。如以下图。 〔3〕两块竹胶板下面必须垫一块木方钉紧并塞海绵条贴上透明胶带防止漏浆当平台模板与已浇筑墙柱接触时应在竹胶板与墙柱接触的地方粘贴海绵条并用次龙骨顶紧以防漏浆污染墙面、柱面。 〔4〕支立模板时应该尽量少切割竹胶板切割板后应先刷油漆封边再投入使用严禁在四周板侧边上即沿板面方向钉钉子从而延长板的周转使用时间。 〔5〕顶板模板按规定在平面上注明75设计强度值拆模100设计强度值拆模的部位顶板模与混凝土留置同条件试块作为拆模的根据顶板拆模必须根据试验员提供的同条件养护试块的强度单作为根据经技术主核实同意以后下达拆模单否那么不许拆模。 7、 楼梯模板 本工程楼梯模板采用封闭式楼梯模板施工工艺:楼梯梁模、底模采用10mm厚竹胶板和方木现场拼装踏步侧面和上外表采用定型钢模板形成封闭式楼梯模板楼梯支撑参照顶板模板龙骨采用50×100mm木方主龙骨间距1200mm次龙骨间距不大于300mm,支撑采用扣件钢支撑。楼梯支撑如以下图。 9、模板控制措施 〔1〕模板施工按模板设计对入坐支立模板制作、运输、安装、撤除设专人负责并建立混凝土拆模申请制度。 〔2〕对各部位模板安装编制方案并绘制模板设计图经工程经理及技术部门批准前方可施行。 〔3〕梁模板、柱、墙上口模板拉通线找直以确保整体构造棱角顺直阴角方正。 〔4〕梁模板及柱、墙模板从立模至浇筑混凝土过程中全长、全宽、全高三向均应拉通线校验混凝土浇筑过程中通线不撤。 〔5〕模板拼接缝处、梁和柱接头处、门窗塞口处、混凝土墙和板接触处均垫海绵条。 〔6〕梁板支模后用空压机工清吹干净。 四、钢筋工程: 1、原材采购与供给 钢筋选用大型钢厂的热扎、低碳Ⅰ级、Ⅱ级、Ⅲ级钢筋严格执行ISO9001:2000质量和相关程序。 2、钢筋的检验: 钢筋进场时材料员要验收钢材出厂合格证、炉和批量与材质单是否吻合。钢筋进场后由监理见证按要求取样做钢筋复试试验、复试合格后方可使用。 3、人员素质要求 现场所有钢筋工应具备职业技能岗位证书、电气焊工必须具备特种作业人员操作证书〔在有效里〕。特殊机械接头施工的人员必须进展技术培训经考核前方可执证上岗。未经培训人员严禁上岗或操作设备。 4、钢筋放样 工程部设专职技术员负责钢筋放样,放样员必须认真熟悉图纸,参加图纸会审掌握03G101-1、JGJ95-2003、和抗震等多方面的知识。钢筋配料单必须经技术负责人审核无误后,方可进展现场下料制作施工过程中随时注意设计变更、洽商掌握施工过程中构造变化情况。 5、钢筋加工 组织加工人员学习及详细进展技术及下料原那么交底见图5-1。制作人员必须有一定专业知识,加工的成品半成品必须经质检员检查合格后,方可堆放指定的场地内. 6、钢筋的堆放:钢筋堆放在指定的场地内原材钢筋堆放要进展挂牌标识标明检验状态.加工成品半成品要标识使用部位、规格、数量、尺寸等内容钢筋标识牌要统一一致,不允许乱拿乱放.钢筋堆放时钢筋下面一定要垫木架空防止钢筋浸在水中生锈。生锈的钢筋一定要除锈,由现场监理工程师批准前方可使用。 图5-1钢筋加工程序图 7、放线:其中顶〔底〕板钢筋绑扎完毕后弹出墙柱位置边线、洞口位置线校核准确。8、定位:在梁板钢筋绑扎完毕后按照放好的边线在顶板筋上绑扎结实附加筋在墙柱筋上绑扎结实附加筋〔附加筋控制好立筋间距及保护层〕两附加筋绑扎点焊结实。 9、钢筋保护层 根据构造构件种类及所处的部位不同保护层厚度相应不同根据不同的厚度提早采用高标水泥砂浆制作垫块垫块外表插留22#扎丝并与钢筋绑牢。扎丝插入垫块要符合施工要求垫块平面尺寸:当保护层厚度在20mm以下时为30mm×30mm在20mm以上时为50×50mm框架柱垫块在钢筋均绑扎完毕后将垫块按不同部位不同规格分别绑扎在框架柱受力钢筋上。采用梅花型间距600绑扎结实最下一道离地面、最上一道离模板上口均不超过300mm制作垫块加强养护必须到达规定的强度。 10、穿插部位钢筋采用十字兜扣绑扎。 11、为了防止墙柱钢筋浇筑混凝土时内缩墙筋加工定型梯子筋柱筋加工内柱箍。 12、每次浇完混凝土绑扎钢筋前清理干净钢筋上的杂物;水、电、通风预留、预埋与土建协商。不得随意断筋要焊接必须增加附加筋严禁与构造主筋焊接。 13、钢筋绑扎 钢筋绑扎安排专人指挥对入座保证钢筋的数量间距、规格符合设计要求钢筋的接头位置搭接长度锚固长度必须符合施工要求。根底钢筋采用直罗纹连接;所有柱子〔含墙暗柱〕竖向≥ф16采用电渣压力焊连接,<ф16采用绑扎搭接连接;梁纵向钢筋≥ф20采用气压焊连接<ф20均采用绑扎搭接连接。 〔1〕、根底钢筋绑扎根底钢筋绑扎前将垫层清理干净。 〔2〕、墙体钢筋绑扎 修整预埋钢筋根据所弹的墙位置线对墙筋进展调整、理直、除锈、清理污染物墙筋位置偏移的按小于150角〔1:6斜度〕调整至正确位置;对于个别超出模板以外的采用植筋加固,满足支模要求。 墙体钢筋均为双向双排钢筋程度筋在外竖筋在内墙体程度筋采用搭接连接错开间距不应小于500mm。程度筋锚入墙或暗柱、端柱内锚固长度、绑扎接头搭接长度参见03G101。墙体钢筋均为双向双排钢筋钢筋位置按图纸设计要求。 洞口加强筋必须绑扎到位不可用加强筋代替墙体钢筋。洞口加强筋的大小、规格、数量必须满足设计总说明。 〔3〕柱钢筋绑扎 钢筋绑扎之前根据所弹柱边线检查柱钢筋有无偏移现象对少数偏移出柱子外皮的钢筋采取冷弯方式按照宽:高=1:6进展弯彻底保证竖向筋到达保护层要求的位置;对于个别超出模板以外的采用植筋加固,满足支模要求。 柱内钢筋最低机械接头距楼地面参照03G101且钢筋接头面积不得超过同截面钢筋总面积的50。浇框架柱砼之前柱箍筋必须超过柱模板上口向上两道。 〔4〕梁板钢筋绑扎 主次梁钢筋绑扎需同时配合施工次梁下边、上边钢筋分别置于主梁下边和上边钢筋之上梁板下边钢筋接头位置在距支座1/3范围内上边钢筋接头在跨中1/3范围内梁箍筋绑扎前在主筋上划箍筋间距线梁内纵筋绑扎接头范围内箍筋按@100mm加。 板筋绑扎清理模板上的杂物弹好钢筋间距线先绑板底钢筋待线安装好后再绑上部板筋板的纵向受力钢筋锚入支座的长度为La钢筋上下排距采用马登控制双向板的长跨钢筋置于短跨钢筋之上。当板底与梁底平时板的下部钢筋伸入梁内须置于梁的下部纵筋之上。板的中间支座上部钢筋两端直钩长度为板厚减30mm。 板筋绑扎前在模板上逐根弹上纵横钢筋位置线。 顶板钢筋距梁〔或墙〕边50mm为第一根钢筋位置;墙体程度筋距混凝土板面间隔 为钢筋程度间距的/2为第一根钢筋位置;墙体竖筋距暗柱边筋一个间距为第一根钢筋位置。 楼面砼浇筑完毕砼强度必须到达1.2N/mm2才允许操作人员进展钢筋绑扎。主梁内在次梁作用途未注明箍筋者均在次梁两侧各设3组箍筋箍筋肢数、直径同梁箍筋间距50。主次梁高度一样时次梁的下部纵筋应置于主梁的下部纵筋之上。并锚入主梁内15d。井字梁(十字相交梁截面高度一样)相交处每侧附加3个箍筋,同梁直径@50。 在浇筑砼时砼没有终凝、没有到达强度时不允许摆动钢筋。 〔5〕直螺纹钢筋连接施工 ①、等强直螺纹接头 钢筋均采用等强直螺纹连接接头采用A级根据为JGJ107-96。根据工艺需要钢筋端头应用砂轮锯切除150mm端头。钢筋下料时切口端面应与钢筋轴线垂直不得有马蹄形或挠曲端部不直应调直后下料 。 ②、直螺纹接头施工工艺 滚轧直螺纹钢筋接头施工流程如下:现场施工人员培训→滚轧直螺纹机床安装调试→套筒进场检验、钢筋试滚丝→试件送样→钢筋下料→钢筋滚丝→钢筋端头螺纹外观质量检查→端头螺纹保护→钢筋与套筒连接、现场取样送试 A、钢筋端头滚轧直螺纹 钢筋滚轧直螺纹丝头端面垂直于钢筋轴线不得有挠曲及马蹄形要求用锯割或砂轮锯下料不可用切断机严禁用气割下料钢筋滚丝。为了确保质量工人必须经过培训考核合格后持上岗证作业对加工完成的丝头要求操作人员进展自检。钢筋规格与滚丝器调整一致螺纹滚轧长度、有效丝扣数量必须满足设计规定。滚轧过程需要有水溶性切削液冷却和光滑当气温低于0°时可参加20%~30%的亚硝酸钠严禁用油代替或不加切削液加工。钢筋丝头加工完毕后应立即带上保护帽或拧上连接套筒防止装卸时损坏丝头。减速机定加油保持规定的油位;接好地线确保人身平安。做钢筋接头试件静力拉伸试验。钢筋连接以前按每种规格钢筋接头的3%做钢筋接头试件送检验部门做静力拉伸试验并出具试验。如有一根试件强度不合格应再取双倍试件做试验试件全部合格后方准进展钢筋连接施工。 B、钢筋连接施工 在进展连接施工时钢筋规格与套筒规格一致并保证钢筋和套筒丝扣干净、完好无损。型钢筋丝头螺纹有效丝扣长度应为1/2套筒长度公差为±P〔P为螺距〕正反丝扣型套筒形式那么必须符合相应的设计要求。钢筋连接时必须用钳扳手拧紧使两钢筋丝头在套筒位置互相顶紧。钢筋连接完毕后套筒两端外露完好有效扣不得超过2扣。 ③、现场检验 套筒现场检验:连接套筒进场时必须严格检验严把质量关。供货必须出具直螺纹连接套筒的出厂合格证套筒的规格必须符合设计图纸的要求。套外表不得有严重的锈蚀、裂纹等其他缺陷。套筒二端必须加塑料保护塞。 ④、检验工程 A、外观及外形质量检验:钢筋丝头螺纹应饱满螺纹大径低于螺纹中径的不完好扣累计长度不得超过两个螺纹周长钢筋丝头长度误差为+2P。 B、螺纹尺寸的检验:用专用的螺纹检验环规通端应能顺利旋入并能到达钢筋丝头的有效长度止端旋入长度不得超过2P。 C、钢筋丝头外表不得有严重锈蚀及损坏。 D、适用于型接头的丝头其长度为1/2 套筒长度公差为+1P〔P为螺距〕以保证套筒在接头的居中位置。正反丝扣型接头那么必须符合相应的检查规定。 ⑤、检验及结果断定 A、加工工人必须逐个目测检查丝头的加工质量出现不合格丝头时切去重新加工。 B、自检合格的丝头应由质检员随机抽样进展检验以一个工作班内消费的钢丝为一个验收批随机抽检10当合格率小于95时应加倍抽检复检中合格率仍小于95时应对全部钢筋丝头逐个进展检验切去不合格丝头重新加工螺纹。 C、丝头检验合格后用塑料帽或连接套筒保护。 ⑥、接头现场检验 A、为充分发挥钢筋母材的强度连接套筒的设计强度不小于母材抗拉强度即合格钢筋接头的抗拉试验结果为破坏部位位于母材上。技术提供必须提交有效的型式检验。 B、钢筋连接工程开场前及施工过程中对每批进场钢筋进展接头工艺试验。工艺试验应符合以下要求:每种规格钢筋的接头试件不少于3根;接头试件的钢筋母材试验必须符合有关要求;接头的现场检验按验收批进展。同一施工条件下采用同一批材料的同等级、同形式、同规格接头以500 个为一个验收批进展检验与验收缺乏500 个也作为一个验收批;对接头的每一个验收批必须在工程构造中随机截取3 个试件进展单向拉伸强度试验当3 个试件单向拉伸试验结果均符合强度要求时该验收批评为合格。如有一个试件的强度不合格应再取6 个试件进展复检复检中如有一个试件试验结果不合格那么该验收批评为不合格;在现场连续检验10 个验收批全部单向拉伸试件一次抽验均合格时验收批接头数量可扩大一倍。 14、钢筋工程质量控制措施 〔1〕钢筋加工后 要及时对料分类分型码放。 〔2〕钢筋保护层厚度执行设计及?混凝土构造工程施工质量验收?GB50204-2002要求。 〔3〕、不能随意代换钢筋如需代换时应经设计人员同意。 〔4〕、钢筋绑扎前要在模板上按图纸间距画线以保证钢筋的间距准确。 〔5〕、柱筋绑扎位置可在四角主筋上画好箍筋间距点箍筋接头要交织放置135度弯钩正确相交点均应绑扎加箍筋数量位置准确。 〔6〕、梁钢筋绑扎: 箍筋位置应在架立筋上画点箍筋接头要交织绑扎当梁主筋为双排受力筋时两排钢筋之间应垫直径为25mm短钢筋 当框架节点处钢筋非常稠时 梁顶面主筋应有30mm净距主次梁钢筋相交时次梁主筋在上主梁主筋在下。 〔7〕、板筋绑扎: 在
展开阅读全文

开通  VIP会员、SVIP会员  优惠大
下载10份以上建议开通VIP会员
下载20份以上建议开通SVIP会员


开通VIP      成为共赢上传

当前位置:首页 > 环境建筑 > 工程监理

移动网页_全站_页脚广告1

关于我们      便捷服务       自信AI       AI导航        抽奖活动

©2010-2025 宁波自信网络信息技术有限公司  版权所有

客服电话:0574-28810668  投诉电话:18658249818

gongan.png浙公网安备33021202000488号   

icp.png浙ICP备2021020529号-1  |  浙B2-20240490  

关注我们 :微信公众号    抖音    微博    LOFTER 

客服