收藏 分销(赏)

(文末附答案)2022届初中生物生物的多样性及其保护考点专题训练.pdf

上传人:w****g 文档编号:5938695 上传时间:2024-11-23 格式:PDF 页数:13 大小:533.70KB 下载积分:8 金币
下载 相关 举报
(文末附答案)2022届初中生物生物的多样性及其保护考点专题训练.pdf_第1页
第1页 / 共13页
(文末附答案)2022届初中生物生物的多样性及其保护考点专题训练.pdf_第2页
第2页 / 共13页


点击查看更多>>
资源描述
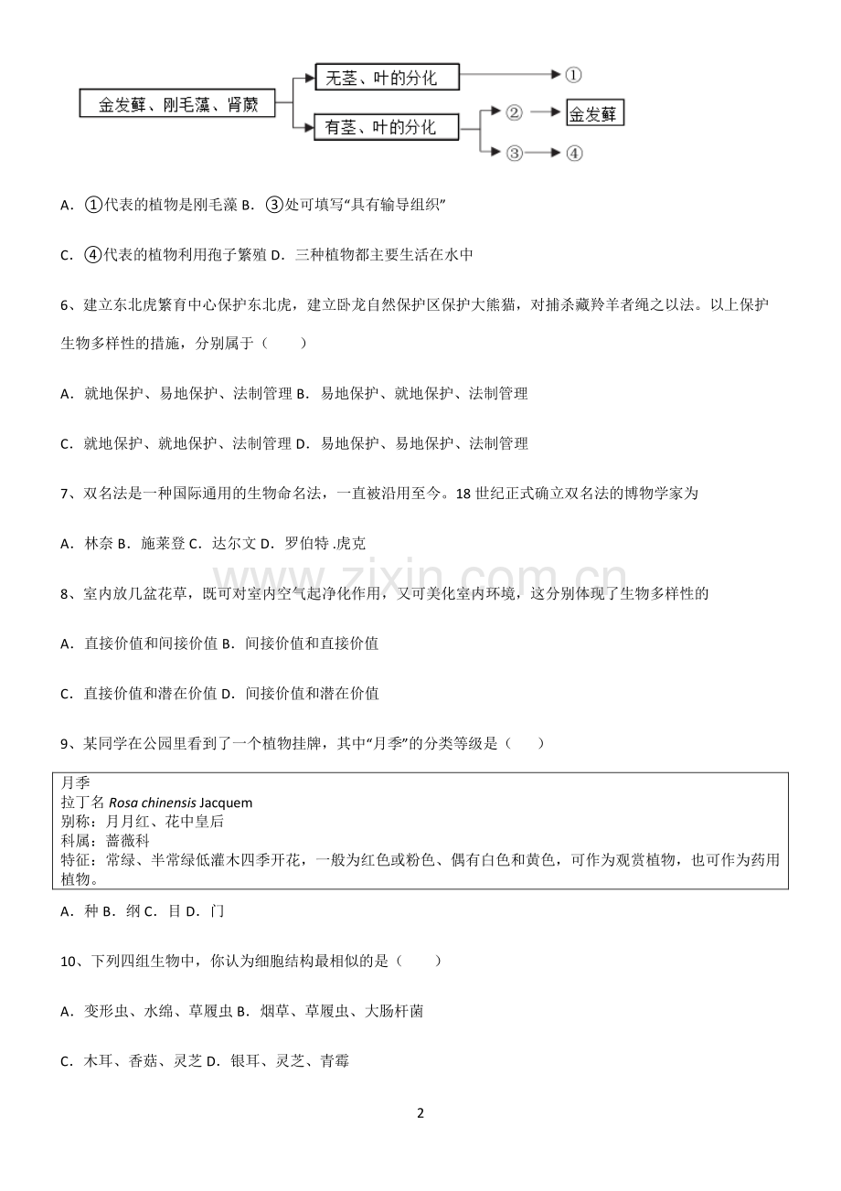
1 (每日一练每日一练)()(文末附答案文末附答案)2022)2022 届初中生物生物的多样性及其保护考点专题训届初中生物生物的多样性及其保护考点专题训练练 单选题 1、中国是世界上生物多样性最为丰富的国家之一,2021 年 10 月 12 日生物多样性公约十五次缔约方大会在昆明顺利召开,以下叙述不属于生物多样性的是()A种类多样性 B基因多样性 C生态系统多样性 D生物数量多样性 2、端午节是我国的传统节日,端午节时国人会给远在国外的亲友寄去一些粽子。但德国、法国等 20 多个国家和地区是禁止各类粽子入境的,这是因为一些品种的粽子含肉类,可能会含有虫卵和微生物。若外来有害生物流入境内,可能出现的结果是()丰富当地的生物多样性 在当地引起传染病 威胁当地的生物多样性 破坏当地的生态系统平衡 使当地的生态系统的稳定性增加 ABCD 3、下列属于原核生物的是()A乳酸菌 B新型冠状病毒 C衣藻 D酵母菌 4、继新冠病毒“德尔塔”毒株后,在非洲多个国家发现新型变异新冠病毒。2021 年 11 月 26 日,世界卫生组织将这种新型变异毒株命名为“奥密克戎”。上述事例体现了生物多样性中的 A生物种类多样性 B生态系统多样性 C数量多样性 D基因多样性 5、小明在花卉市场观察到了金发藓、刚毛藻、肾蕨等不同植物,并尝试运用所学知识对它们进行了分类(如下图),相关叙述错误的是()2 A代表的植物是刚毛藻 B处可填写“具有输导组织”C代表的植物利用孢子繁殖 D三种植物都主要生活在水中 6、建立东北虎繁育中心保护东北虎,建立卧龙自然保护区保护大熊猫,对捕杀藏羚羊者绳之以法。以上保护生物多样性的措施,分别属于()A就地保护、易地保护、法制管理 B易地保护、就地保护、法制管理 C就地保护、就地保护、法制管理 D易地保护、易地保护、法制管理 7、双名法是一种国际通用的生物命名法,一直被沿用至今。18 世纪正式确立双名法的博物学家为 A林奈 B施莱登 C达尔文 D罗伯特.虎克 8、室内放几盆花草,既可对室内空气起净化作用,又可美化室内环境,这分别体现了生物多样性的 A直接价值和间接价值 B间接价值和直接价值 C直接价值和潜在价值 D间接价值和潜在价值 9、某同学在公园里看到了一个植物挂牌,其中“月季”的分类等级是()月季 拉丁名 Rosa chinensis Jacquem 别称:月月红、花中皇后 科属:蔷薇科 特征:常绿、半常绿低灌木四季开花,一般为红色或粉色、偶有白色和黄色,可作为观赏植物,也可作为药用植物。A种 B纲 C目 D门 10、下列四组生物中,你认为细胞结构最相似的是()A变形虫、水绵、草履虫 B烟草、草履虫、大肠杆菌 C木耳、香菇、灵芝 D银耳、灵芝、青霉 3 11、新冠状病毒(SARS-CoV-2)像日冕,平均直径 100nm,呈球形或椭圆形,极易变异,具有多样性,先后出现阿尔法(AlpHa)、贝塔(Beta)、伽马(Gamma)和席卷全球的德尔塔(Delta)和奥密克戎(Omicron)等多种类型。这种多样性的实质是 A物种多样 B生态系统多样性 C基因多样性 D寄生环境多样性 12、生物分类的基本单位是 A门 B纲 C属 D种 13、2022 年冬奥会吉祥“冰墩墩”形象源于熊猫。在生物分类中,熊猫属于()A哺乳动物 B爬行动物 C两栖动物 14、生物学家在将小麦和水稻划分为种子植物门禾本科时,主要是根据它们在哪些器官中表现出的相同特征()A根、茎、叶 B根、叶、花 C根、叶、果实 D花、果实、种子 15、现今仅存的木本蕨类植物、被国家列为一类保护植物的是 A银杉 B水杉 C珙桐 D桫椤 多选题 16、把 6 种动物分成鲸、麻雀、袋鼠和蟹、蝴蝶、乌贼两类。分类的依据是:()体温是否恒定 是否有脊柱 卵生还是胎生 水生还是陆生 ABCD 17、如图是分类等级示意图,以下理解正确的是 A种是分类的基本单位 4 B狼和狗的相似程.度最低 C图中最大的分类单位是目 D虎和猫没有任何亲缘关系 18、根据体内有无脊椎骨,下列动物和蚯蚓不属于同一类的是()A泥鳅 B鲍鱼 C海马 D石鳖 19、孙默同学建立了如下生物分类表解,表解中可代表的生物分别是()A水稻 霉菌 甲流病毒 B草履虫 醋酸杆菌 衣藻 C水稻 枯草杆菌 乙肝病毒 D马尾松 乳酸菌 流感病毒 20、下列属于我国一级保护植物的是 A水杉 B板蓝根 C金花茶 D荷叶铁线蕨 5 2022 届初中生物生物的多样性及其保护_011 参考答案 1、答案:D 解析:生物多样性的内涵通常包括三个方面,即生物种类(物种)的多样性、基因(遗传)的多样性和生态系统的多样性。生物种类(物种)的多样性是指一定区域内生物种类的丰富性,如我国已知鸟类就有 1244 种之多,被子植物有 3000 种;基因(遗传)的多样性是指物种的种内个体或种群间的基因变化,不同物种之间基因组成差别很大,同种生物之间的基因也有差别,每个物种都是一个独特的基因库,基因的多样性决定了生物种类的多样性;生物种类的多样性组成了不同的生态系统,生态系统的多样性是指生物群落及其生态过程的多样性,以及生态系统的环境差异、生态过程变化的多样性等。所以,“生物数量多样性”不属于生物多样性。故选 D。2、答案:D 解析:外来物种入侵主要是指外来的或者非本地的物种对农林牧渔业的生产、自然环境、人畜健康造成的危害。危害有以下几点:对经济的影响。一些外来物种入侵农田、森林、牧场,导致农作物、林木、牧草减产、造成巨大的经济损失。对生态环境的影响,如水葫芦能破坏生态系统。对人类健康的影响,一些外来 入侵物种能直接或间接地危害人类健康,如红火蚁叮咬人体、豚草产生的花粉引发变应性鼻炎和哮喘等疾病、褐家鼠传播流行性出血热病。外来物种的入侵,不会丰富本地生物的多样性,而且还危害本地的生物的多样性,错误。外来物种可能会携带病原体,因此可能会带来当地没有的传染病,正确。外来物种的入侵,造成当地部分物种的灭绝,,危及当地生物的多样性,正确。外来物种的入侵影响当地部分物种的生存,破坏当地生态平衡,正确。6 境外有害生物由于刚刚进入境内,没有天敌,数量激增,造成生态失衡,错误。由此可知正确,因此 D 符合题意。故选 D。3、答案:A 解析:没有核膜包围形成的细胞核,属于原核生物;有核膜包围形成的细胞核的生物,属于真核生物。常考的真核生物:绿藻、衣藻、真菌(如酵母菌、霉菌、蘑菇)、原生动物(如草履虫、变形虫)及动、植物。常考的原核生物:蓝藻(如颤藻、发菜、念珠藻)、细菌(如乳酸菌、硝化细菌、大肠杆菌等)、支原体、衣原体、放线菌。乳酸菌是细菌,细菌是单细胞的,细胞结构包括细胞壁、细胞膜、细胞质和未成形细胞核,属于原核生物。衣藻、酵母菌都属于真核生物,新型冠状病毒无细胞结构,既不属于真核生物,也不属于原核生物。可见 A 正确。故选 A。小提示:掌握了常考的几类真核生物和原核生物是解题的关键。4、答案:D 解析:生物的多样性包括生物种类的多样性、基因的多样性和生态系统的多样性三个层次。生物的多样性包括生物种类的多样性、基因的多样性、生态系统的多样性三个方面。基因的多样性是指物种的种内个体或种群间的基因变化,不同物种之间基因组成差别很大,同种生物之间的基因也有差别,每个物种都是一个独特的基因库,基因的多样性决定了生物种类的多样性。所以,新型冠状病毒,继新冠病毒“德尔塔”毒株之后,在非洲多个国家发现新型变异新冠病毒。2021 年 11 月 26 日,世界卫生组织将这种新型变异毒株命 7 名为“奥密克戎”,上述事例体现了生物多样性中的基因(遗传)的多样性,D 符合题意。故选 D。5、答案:D 解析:植物根据生殖细胞的不同可分为孢子植物和种子植物。孢子植物用孢子来繁殖后代,包括藻类植物、苔藓植物和蕨类植物。种子植物用种子来繁殖后代,种子植物包括裸子植物和被子植物。A藻类植物的结构简单,无根、茎、叶的分化,因此代表的植物是刚毛藻,A 正确。B苔藓植物生活在阴湿的环境中,虽然有了茎和叶,但茎、叶内无输导组织,不能为植株输送大量的营养物质供其利用,所以苔藓植物比较矮小;蕨类植物也生活在阴湿的环境中,有了根、茎、叶的分化,根能吸收大量的水和无机盐,并且体内有输导组织。所以,处可填写“具有输导组织”,B 正确。C蕨类植物叶片背面的褐色隆起是孢子囊群,每个孢子囊群中有多个孢子囊,每个孢子囊中有很多孢子。因此,蕨类植物是用孢子繁殖,不是用种子繁殖。所以,代表的植物属于蕨类植物,利用孢子繁殖,C 正确。D藻类植物主要生活在水中,而苔藓和蕨类植物主要生活在阴湿的陆地环境,D 错误。故选 D。6、答案:B 解析:保护生物多样性的措施有:就地保护,迁地保护(易地保护),开展生物多样性保护的科学研究,制定生物多样性保护的法律和政策,开展生物多样性保护方面的宣传和教育。保护生物多样性最为有效的措施是建立自然保护区,建立自然保护区是指把包含保护对象在内的一定面积的陆地或水体划分出来,进行保护和管理,又叫就地保护,如建立四川卧龙自然保护区;除了建立自然保护区之外,人们还把濒危物种迁出原地,移入动物园、水族馆和濒危动物繁育中心,进行特殊的保护和管理,又叫迁地保护,如建立东北虎繁育中心保护东北虎。另外为保护生物的多样性,我国相继颁布了中华人民共和国环境保 8 护法、中华人民共和国森林法、中华人民共和国野生动物保护法、中国自然保护纲要等法律,此外对破坏者还采取法制教育和处罚等,如对捕杀藏羚羊者绳之以法,B 正确。故选 B。7、答案:A 解析:林奈在其撰写的植物学史上划时代的著作自然系统中正式提出科学的生物命名法双名法,据此解答。自然界中的生物种类极其繁多,每种生物都有它自己的名称。由于世界上各种语言之间差异很大,同一种生物在不同的国家、地区、民族往往有不同的叫法。名称不统一,常常造成混乱,妨碍了学术交流。1768 年,瑞典著名的植物学家林奈(Carolus Linnaeus,1707-1778)在自然系统这本书中正式提出科学的生物命名法双名法,按照双名法,每个物种的科学名称(即学名)由两部分组成。第一部分是属名,第二部分是种加词,种加词后面还应有命名者的姓名,有时命名者的姓名可以省略。双名法的生物学名部分均为拉丁文,并为斜体字;命名者姓名部分为正体。例如,银杏(Ginkgo biloba L)中的 Ginkgo 表示属名,biloba L,表示种加词,即种本名。故选 A。8、答案:B 解析:生物多样性的价值:直接价值:对人类有食用、药用和工业原料等使用意义,以及有旅游观赏、科学研究和文学艺术创作等非实用意义的。间接价值:对生态系统起重要调节作用的价值(生态功能)。潜在价值:目前人类不清楚的价值。结合分析可知:“几盆花草,可通过光合作用吸收二氧化碳、释放出氧气,从而对室内空气起净化作用”体现了 9 生物多样性的间接价值;而“几盆花草能够美化室内环境”体现了生物多样性的直接价值。故选 B。9、答案:A 解析:月季属于植物界被子植物门、双子叶植物纲、原始花被亚纲、蔷薇目、蔷薇科、蔷薇属、月季花种。瑞典植物学家林奈提出科学的生物命名法双名法。按照双名法,每个物种的科学名称(即学名)由两部分组成,第一部分是属名,第二部分是种加词,种加词后面还应有命名者的姓名,有时命名者的姓名可以省略。双名法的生物学名部分均为拉丁文,并为斜体字;命名者姓名部分为正体。例如:月季的拉丁名是Rosa chinensis Jacquem,其中的Rosa为属名,chinensis是种加词,Jacquem 是命名者。所以,某同学在公园里看到了一个植物挂牌,其中“月季”的分类等级是种。故选 A。10、答案:C 解析:生物学家根据生物之间的相似程度,把它们分成不同的等级,生物的分类单位从大到小依次以界、门、纲、目、科、属、种,生物所属的等级越大,生物之间的亲缘关系越远,共同特征越少;生物所属的等级越小,生物的亲缘关系越近,共同特征越多。生物学家根据生物之间的相似程度,把它们分成不同的等级,生物的分类单位从大到小依次以界、门、纲、目、科、属、种,生物所属的等级越大,生物之间的亲缘关系越远,共同特征越少;生物所属的等级越小,生物的亲缘关系越近,共同特征越多。木耳、香菇、灵芝都属于真菌,可见其亲缘关系较近,共同特征较多,细胞结构的相似度最高。所以 C 符合题意。故选 C。11、答案:C 10 解析:生物的多样性包括 生物种类的多样性、基因的多样性、生态系统的多样性。根据题干可知,新冠病毒先后出现多种类型,这体现生物的多样性,而生物多样性的实质是基因多样性。所以C 符合题意。故选 C。12、答案:D 解析:生物分类单位由大到小是界、门、纲、目、科、属、种,据此答题。生物分类的等级单位从高到低依次是:界、门、纲、目、科、属、种。界是最大的分类单位,种是分类的基本单位。分类单位越大,所包含的生物种类越多,所含生物的共同特征就越少。分类单位越小,所包含的生物种类越少,所含生物的共同特征就越多,D 正确。故选 D。13、答案:A 解析:哺乳动物的主要特征:体表面有毛,一般分头、颈、躯干、四肢和尾五个部分;牙齿分化,体腔内有膈,心脏四腔,用肺呼吸;大脑发达,体温恒定,是恒温动物;哺乳胎生。大熊猫,一般称作“熊猫”,是世界上最珍贵的哺乳动物之一,数量十分稀少,属于国家一级保护动物,体色为黑色,大熊猫是中国特有种,属熊科,现存的主要栖息地在中国四川、陕西等周边山区,用肺呼吸,生殖特点是胎生、哺乳,大大提高了后代的成活率。故选 A。14、答案:D 11 解析:对植物进行分类,主要是观察植物的形态结构,从中发现它们共同的或不同的特征,从而确定它们的亲缘关系。花、果实和种子等生殖器官比根、茎、叶等营养器官在植物一生中出现得晚,生存的时间比较短,受环境的影响比较小,形态结构也比较稳定。花、果实和种子往往作为分类的重要依据。故选 D。15、答案:D 解析:我国特有的珍稀动植物:大熊猫、金丝猴、白鳍豚、朱鹮、扬子鳄(中生代动物的“活化石”)、银杉(植物中的“活化石”“大熊猫”)、珙桐。ABC银杉、水杉都属于裸子植物;珙桐属于被子植物,都不是木本蕨类植物,不合题意。D桫椤是现存唯一的木本蕨类植物,极其珍贵,堪称国宝,被众多国家列为一级保护的濒危植物。隶属于较原始的维管束植物-蕨类植物门,桫椤科,桫椤是古老蕨类家族的后裔,可制作成工艺品和中药,还是一种很好的庭园观赏树木,符合题意。故选 D。16、答案:AB 解析:本题考查根据动物的特征对动物进行分类。A、根据体温是否恒定还可以分成恒温动物和变温动物,鲸、麻雀、袋鼠都是体温恒定的动物,蟹、蝴蝶、乌贼都属于变温动物,正确。B、根据动物有无脊柱把动物分为脊椎动物和无脊椎动物,而鲸、麻雀、袋鼠有脊柱为脊椎动物,蟹、蝴蝶、乌贼背部没有脊柱为无脊椎动物,正确。12 C、鲸、麻雀、袋鼠中鲸和袋鼠属于胎生,麻雀是卵生,所以卵生还是胎生不是分类的依据,错误。D、鲸、麻雀、袋鼠中鲸属于水生,麻雀和袋鼠属于陆生,所以水生还是陆生不是分类的依据,错误。小提示:关键是熟练掌握各种动物的主要特征并会分类。17、答案:AC 解析:最基本的分类单位是种,A 正确;由题中的分类索引可知,狼和狗同属,相似程度较大,B 错误;图中最大的分类单位是目,C 正确;虎和猫同属于猫科,D 错误。18、答案:AC 解析:根据动物体内有无脊柱可以把动物分为脊椎动物和无脊椎动物,脊椎动物的体内有脊椎骨构成的脊柱,无脊椎动物的体内没有脊柱。鱼类、两栖类、爬行类、鸟类、哺乳类属于脊椎动物,体内有脊椎骨组成的脊柱,原生动物、腔肠动物、环节动物、软体动物、节肢动物属于无脊椎动物,体内没有脊椎骨组成的脊柱。根据动物体内有无脊柱可以把动物分为脊椎动物和无脊椎动物。泥鳅和海马都属于鱼类,体内有脊椎骨组成的脊柱,属于脊椎动物;鲍鱼和石蟞属于软体动物,它们与蚯蚓的体内都没有脊椎骨组成的脊柱,属于无脊椎动物。故选 AC。小提示:解答此类题目的关键是熟记动物分类的方法。19、答案:CD 解析:分析题中的分类索引可知,内有叶绿体,应该是绿色植物,的细胞无成形的细胞核,应该是细菌类的生 13 物,无细胞结构,应该是病毒。水稻是绿色植物,酵母菌是真菌,有成形的细胞核,甲流病毒属于病毒,故 A 错误;草履虫属于单细胞动物,醋酸杆菌属于细菌,衣藻属于植物,故 B 错误;水稻是绿色植物,枯草杆菌属于细菌,乙肝病毒属于病毒,故 C 正确;马尾松属于绿色植物,乳酸菌属于细菌,流感病毒属于病毒,故D 正确。故选 CD。20、答案:AC 解析:银杉、桫椤、水杉、银杏是国家一级保护植物,注意平时资料的积累。A.水杉国家一级保护植物其种子外无果皮包被,裸露,属于裸子植物,桫椤是现存唯一的木本蕨类植物,极其珍贵,堪称国宝,被众多国家列为一级保护的濒危植物,隶属于较原始的维管束植物-蕨类植物门,故 A 正确。B.板蓝根(常用别名:靛青根、蓝靛根、大青根)是一种中药材。为十字花科植物菘蓝的干燥根,通常在秋季进行采挖,炮制后可入药,在中国各地均产,不是一级保护植物,故 B 错误。C.金花茶属山茶科,是我国特有的罕见山茶花品种,野生金花茶生长在广西防城港市十万大山的兰山支脉一带,数量极少,是世界上稀有的珍贵植物,属于国家一级保护植物,故 C 正确。D.荷叶铁线蕨又名荷叶金钱草(重庆万州)、铁丝草、铁线草,为铁线蕨科铁线蕨属下的一个中国特有种。多年生蕨类,高 520cm。根状茎短而直立。叶椭圆肾形,宽 26cm,上面深绿色,光滑并有 13 个同环纹,下面疏被棕色的长柔毛,叶缘具圆锯齿,长孢子叶的叶片边缘反卷成假囊群盖,不是我国一级保护植物,故 D错误。故选 AC。小提示:解答此类题目的关键是熟知我国的珍稀植物。
展开阅读全文

开通  VIP会员、SVIP会员  优惠大
下载10份以上建议开通VIP会员
下载20份以上建议开通SVIP会员


开通VIP      成为共赢上传

当前位置:首页 > 包罗万象 > 大杂烩

移动网页_全站_页脚广告1

关于我们      便捷服务       自信AI       AI导航        抽奖活动

©2010-2025 宁波自信网络信息技术有限公司  版权所有

客服电话:0574-28810668  投诉电话:18658249818

gongan.png浙公网安备33021202000488号   

icp.png浙ICP备2021020529号-1  |  浙B2-20240490  

关注我们 :微信公众号    抖音    微博    LOFTER 

客服