收藏 分销(赏)

中国世界历史年代对照表.doc

上传人:xrp****65 文档编号:5755979 上传时间:2024-11-19 格式:DOC 页数:9 大小:93.50KB 下载积分:10 金币
下载 相关 举报
中国世界历史年代对照表.doc_第1页
第1页 / 共9页
中国世界历史年代对照表.doc_第2页
第2页 / 共9页


点击查看更多>>
资源描述
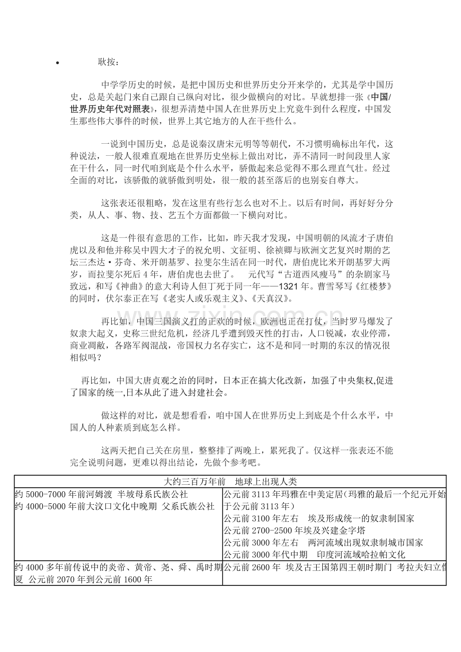
· 耿按:     中学学历史的时候,是把中国历史和世界历史分开来学的,尤其是学中国历史,总是关起门来自己跟自己纵向对比,很少做横向的对比。早就想排一张《中国/世界历史年代对照表》,很想弄清楚中国人在世界历史上究竟牛到什么程度,中国发生那些伟大事件的时候,世界上其它地方的人在干些什么。      一说到中国历史,总是说秦汉唐宋元明等等朝代,不习惯明确标出年代,这种说法,一般人很难直观地在世界历史坐标上做出对比,弄不清同一时间段里人家在干什么,同一时代咱到底是个什么水平,骄傲起来总觉得不那么理直气壮。经过全面的对比,该骄傲的就骄傲到明处,很一般的甚至落后的也别妄自尊大。      这张表还很粗略,发在这里有些行怎么也对不上。以后有时间,再好好分分类,从人、事、物、技、艺五个方面都做一下横向对比。     这是一件很有意思的工作,比如,昨天我才发现,中国明朝的风流才子唐伯虎以及和他并称吴中四大才子的祝允明、文征明、徐祯卿与欧洲文艺复兴时期的艺坛三杰达·芬奇、米开朗基罗、拉斐尔生活在同一时代,唐伯虎比米开朗基罗大两岁,而拉斐尔死后4年,唐伯虎也去世了。 元代写“古道西风瘦马”的杂剧家马致远,和写《神曲》的意大利诗人但丁死于同一年——1321年。曹雪琴写《红楼梦》的同时,伏尔泰正在写《老实人或乐观主义》、《天真汉》。     再比如,中国三国演义打的正欢的时候,欧洲也正在打仗,当时罗马爆发了奴隶大起义,史称三世纪危机,经济几乎遭到毁灭性的打击,人口锐减,农业停滞,商业凋敝,各路军阀混战,帝国权力名存实亡,这不是和同一时期的东汉的情况很相似吗?     再比如,中国大唐贞观之治的同时,日本正在搞大化改新,加强了中央集权,促进了国家的统一,日本从此了进入封建社会。       做这样的对比,就是想看看,咱中国人在世界历史上到底是个什么水平,中国人的人种素质到底怎么样。      这两天把自己关在房里,整整排了两晚上,累死我了。仅这样一张表还不能完全说明问题,更难以得出结论,先做个参考吧。  大约三百万年前 地球上出现人类 约5000-7000年前河姆渡 半坡母系氏族公社  约4000-5000年前大汶口文化中晚期 父系氏族公社        公元前3113年玛雅在中美定居(玛雅的最后一个纪元开始于公元前3113年) 公元前3100年左右 埃及形成统一的奴隶制国家   公元前2700-2500年埃及兴建金字塔 公元前3000年左右 两河流域出现奴隶制城市国家   公元前3000年代中期 印度河流域哈拉帕文化   约4000多年前 传说中的炎帝、黄帝、尧、舜、禹时期 夏 公元前2070年到公元前1600年 公元前2070年 禹传予启,夏朝建立   公元前2600年 埃及古王国第四王朝时期门 考拉夫妇立像 公元前2500年埃及狮身人面像石雕,也称为《斯芬克司像》。 公元前2100年左右 埃及奴隶河贫民大起义       公元前1600年 商汤灭夏,商朝建立(商代:公元前1600 年到公元前1046年) 公元前1300年 商王盘庚迁都殷 公元前1894年 古巴比 伦王国建立 约公元前1792年-1750年古巴比伦制汉谟拉比法典石雕 “汉谟拉比法典”是世界上所发现的最早的成文的法律。 公元前1046年 周武王灭商,西周开始 (西周 公元前1046年到公元前771年) 公元前841年 国人暴动 公元前771年 犬戎攻入镐京,西周结束 春秋 公元前770年到公元前476年 公元前770年 周平王迁都洛邑,东周开始 公元前11世纪末以色列民族进入王国时期 公元前1000年左右 努比亚建立奴隶制国家     老子(约公元前580~约前500年) 孔子(公元前552年-公元前479年) 大约公元前600年,恒河平原上已建立起许多城镇。北印度分为16个小国,最后统一为 “摩揭陀”天国 公元前594年 雅典的梭伦改革  公元前586年新巴比伦攻陷犹大国首都耶路撒冷 公元前六世纪 ,居鲁士统一波斯佛教在印度产生   公元前539年 波斯占领巴比伦 公元前538年犹大遗民重回耶路撒冷   公元前525年 波斯灭埃及   公元前509年 罗马成立贵族专政的奴隶制共和国 战国(公元前475年到公元前221年)   公元前356年 商鞅开始变法 庄子(约公元前369-286年) 屈原 (约前340-前278年) 楚国的诗人,作“楚辞” 公元前490年,马拉松战役 公元前480年,波斯攻希腊,斯巴达国王列奥尼达率300斯巴达勇士死守直至全部阵亡。 公元前450 年米隆创作雕塑《掷铁饼者》 公元前384年-公元前322 古希腊 亚里斯多德 公元前330年 马其顿帝国亚历山大大帝灭波斯  秦(公元前221年到公元前206年) 公元前4-3世纪,玛雅人已应用了“0”这个数学概念 公元前3世纪 摩揭陀国统一印度大部分地区  公元前221年 秦统一,秦始皇确立郡县制,统一货币、度量衡和文字 公元前214年开始筑秦长城 公元前209年 陈胜、吴广起义爆发 公元前207年 巨鹿之战 公元前206年 刘邦攻入咸阳,秦亡 公元前206年—公元前202年 楚汉之争 西汉(公元前202年到公元8年) 公元前202年 西汉建立 公元前185-前160年 汉 马王堆 公元前138年 张骞第一次出使西域   公元前287年阿基米德出生在意大利,发现杠杆原理、“阿基米德原理”。 公元前264~前146年古代罗马与迦太基之间的3次战争(布匿战) 公元234年萨珊伊朗灭贵霜帝国         公元前150年亚力山德罗斯创作维纳斯 公元前150年罗马人征服希腊帝国 公元前一世纪,塞克人在伊朗东部和印度西部建立了一系列王国 公元前73-71年 斯巴达克起义 公元前27年 屋大维建立罗马的元首制,共和国转为帝国 公元8年 王莽夺取西汉政权,改国号新 25年 东汉建立,东汉(25年到220年) 73年 班超出使西域 公元前后 朝鲜半岛出现高句丽奴隶制国家   公元初 东非阿克苏姆奴隶制国家兴起 公元一世纪 基督教产生   105年 蔡伦改进造纸术 132年 张衡发明地动仪 166年 大秦王安敦派使臣到中国 184年 张角领导黄巾起义   200年 官渡之战 208年 赤避之战 三国(220年到280年) 220年 魏国建立 221年 蜀国建立 222年 吴国建立 230年 吴派卫温等率军队到台湾 263年 魏灭蜀 265年 西晋建立,魏亡 西晋(265年到316年) 280年 东晋灭吴 公元2世纪末-3世纪末,罗马奴隶制爆发全面危机奴隶大起义,经济几乎遭到毁灭性的打击,特别是帝国西部,人口锐减,农业停滞,商业凋敝。各路军阀混战,帝国权力名存实亡,史称三世纪危机。   公元三世纪 日本大和奴隶制国家兴起     316年 匈奴攻占长安,西晋结束 317年 东晋建立(317年到420年) 383年 淝水之战 313年 基督教在罗马取得合法地位   四世纪 北非发生“阿哥尼斯特”运动   378年 西哥特人在阿德里亚堡击败罗马军队   395年 罗马分裂为东西两部   420年 南朝宋建立-南北朝(420年到589年) 494年年到 北魏孝文帝迁都洛阳 410年 西哥特人一度占领罗马   476年 西罗马帝国灭亡,西欧奴隶制度崩溃   隋(581年到618) 581年 隋朝建立 589年 隋统一南北方 六世纪初 法兰克王国建立   玄奘(602年-664年) 605年 开始开通大运河 611年 隋末农民起义开始,山东长白山农民起义爆发 唐(618年到907年) 618年 唐朝建立,隋朝灭亡 627年-649年 贞观之治 约公元600-1680年复活节岛的巨石雕像         622年 穆罕默德从麦加出走麦地拉,伊斯兰教纪元 646年 日本大化改新   676年 新罗统一朝鲜 713年-741年 开元盛世 李白(701-762) 755年-763年 安史之乱 八世纪中叶 阿拉伯帝国形成 875年-884年 唐末农民战争 九世纪早期 英吉利王国形成   843年 查里曼帝国分裂,法兰西、德意志、意大利雏形产生   九世纪 封建制度在西欧确立   五代(907年到960年) 907年 后梁建立,唐亡,五代开始 916年 阿保机建立契丹国 北宋(960年到1127年) 960年 北宋建立         962年 神圣罗马帝国建立   1101年8月24日(北宋建中靖国元年)苏轼卒 1005年 宋、辽澶渊之盟 1038年 元昊建立西夏 11世纪中期 毕升发明活字印刷术 1069年 王安石开始变法       1054年 基督教会分裂   1066年 法国诺曼底公爵征服英国   十一世纪中叶 加纳王国全盛时期   岳飞(1103-1142),南宋军事家,民族英雄 1115年 阿骨打建立金 1125年 金灭辽 南宋(1127年到1276年) 1127年 金灭北宋,南宋开始 文天祥(1236—1283), 1140年 宋、金郾城大战             1192年 日本幕府政治建立 1206年 成吉思汗建立蒙古政权 元(1271年到1368年) 关汉卿(1240?-1310?) 马致远(1250年-1321) 1271年 忽必烈定国号元 1276年 元灭南宋 十三世纪 埃塞俄比亚封建国家兴起       意大利诗人但丁(1265—1321年),著《神曲》               明(1368年到1644年) 1368年 明朝建立 十四世纪 马里王国全盛时期,意大利出现资本主义萌芽 十四至十六世纪 欧洲文艺复兴运动   14-15世纪欧洲出现资本主义萌芽 14世纪末朝鲜王朝建立 14-16世纪欧洲文艺复兴运动 1337年 英法百年战争开始   1358年 法国农民起义   1381年 英国瓦特。泰勒起义   1405年-1433年 郑和七次下西洋       祝允明(1460—1527) 唐伯虎(1470-1524) 文征明(1470~1559年) 徐祯卿(1479-1511年)   1453年 东罗马帝国灭亡,英法百年战争结束 十五世纪 桑海兴起   十五世纪晚期 英法中央集权国家形成,圈地运动开始   达·芬奇(1452-1519)深沉、含蓄、富有理智、充满智慧 米开朗琪罗(1472一1564) 博大、雄伟、富有激情 拉斐尔 (1483—1520)优雅、秀逸、和谐、高度的完美 1480年 俄罗斯摆脱蒙古控制   1487年 迪亚士到达好望角   1492年 哥伦布初次航行到美洲   1497-1498年 达加马开辟西欧到印度的新航路                         16世纪中期 戚继光抗日倭 1553年 葡萄牙攫取澳门居住权   1501-1504年米开朗基罗创作大卫 公元1517年 马丁-路德发动宗教改革   16世纪早期印度莫卧儿帝国建立 1519-1522年 麦哲伦船队环航地球   1520-1570西欧宗教改革 十六世纪 葡萄牙和西班牙殖民者在亚、美强占殖民地   1524-1525 德意志农民起义   1532年,法国拉伯雷(1547-1616)《巨人传》第一部出版,是文艺复兴时期的伟大作家, 蒙田(1533-1592),法国文艺复兴后重要的人文主义作家,著《随笔集》。 1588年 英国海军击败西班牙“无敌舰队”   1592-1598年 朝鲜军民抗击日本侵略的卫国战争  1566-1581尼德兰革命 1590年,伽利略在比萨斜塔公开作落体实验       1616年 努尔哈赤建立后金   1628年 明末农民战争爆发 清(1636年到1911年) 1636年 后金改国号为清 1644年 李自成建立大顺政权,农民军攻占北京,明亡 1662年 郑成功收复台湾 1673年 三藩叛乱开始 1684年 清朝设置台湾府   1689年 中俄签订《尼布楚条约》                 郑板桥(1693-1765) 1600年 英国东印度公司建立   十七世纪初 法国殖民者开始在北美拓殖   1607年 英国殖民者开始在北美拓殖  1613年,伽利略在罗马发表了《论太阳黑子》。 1616英国 莎士比亚 卒(1564年生) 1616西班牙塞万提斯卒(1547年生)著《堂吉诃德》  1632年 沙俄在西伯利亚修建侵略扩张的基地—雅库次克   1640年 英国资产阶级革命开始   1649年 英国王查理一世被处死   1660年 英国斯图亚特王朝复辟  1687年发表《自然哲学的数学原理》(常称《原理》),提出万有引力定律和运动定律,并说明如何利用这些定律来准确预测行星绕日的运动。 1688年 英国政变(光荣革命),资产阶级和新贵族的统治确立   1689年 中俄签定“尼布楚条约 ” 1689俄国彼得一世(1672-1725)开始改革 17世纪初期荷兰侵入印度尼西亚,法,英,荷开始在北美掠夺殖民地;英法成为贩卖奴隶的主要国家 17世纪初期德川幕府开始统治日本 17世纪后半期法国路易十四开始改革 17世纪后半期牛顿力学体系确立               曹雪芹(1715~1763?)清代小说家,著《红楼梦》。           1771年 土尔扈特部重返祖国   十八世纪中期 英国打败法国,成为最强大的殖民国家   十八世纪 罪恶的奴隶贸易达到最猖獗的地步   十八世纪六十年代 英国工业革命开始   十八世纪 启蒙运动提出一整套哲学理论,政治纲领和社会改革方案,要求建立一个以"理性"为基础的社会 伏尔泰(1694~1778)法国启蒙运动思想家。 卢梭1712-1778,著《爱弥儿》、《忏悔录》等 康德(1724-1804),启蒙运动时期最重要的思想家之一,德国古典哲学创始人 18世纪中期普鲁士腓特烈二世改革 18世纪60年代英国工业革命开始 黑格尔(1770—1831)德国哲学家 1773-1775 俄国普加乔夫起义   1775-1783 北美独立战争   18世纪中后期奥地利特雷西亚女皇和约瑟夫改革 1776年7月4日 北美大陆会议发表“独立宣言”,宣布美利坚合众国独立 1785年 詹姆士。瓦特改良蒸汽机作为纺纱机的动力   1789年7月14日 巴黎人民攻占巴士底狱,法国资产阶级革命开始   1792年8月 巴黎人民起义推翻法国君主政体, 1792年9月 国民公会宣布成立法兰西共和国—法兰西第一共和国   1793年5月-6月 巴黎人民起义推翻吉伦特派政权   1793年6月-1794年7月 法国雅各宾派专政   1794年7月 法国热月反革命政变,法国资产阶级革命结束   1799年11月9日 拿破仑发动热月政变             林则徐(1785-1850)   洪秀全 (1814~1864)       1839年 林则徐虎门销烟 1840年-1842年 鸦片战争 1842年 中英《南京条约》签订 19世纪四五十年代 中国无产阶级产生 1804年元旦 海地宣布独立   1804年 拿破仑称帝,法兰西第一帝国开始   十九世纪早期 圣西门、傅立叶和欧文宣传空想社会主义   1810-1826拉丁美洲反对西班牙殖民统治的独立运动 1815维也纳体系的确立 马克思(1818—1883), 1830法国七月革命 1831,1834法国里昂工人起义 19世纪30年代法拉第证明了电磁感应现象 1836-1848英国宪章运动 1844德意志西西里工人起义 1848.2《共产党宣言》发表 1848-1849 1848年欧洲革命 1851年 金田起义、太平天国建立 1856年-1860年 第二次鸦片战争 1858年 《爱珲条约》《天津条约》的签订 19世纪六七十年代 中国民族资产阶级产生 1860年 《北京条约》的签订 19世纪60到90年代 洋务运动 1864年 天京陷落、太平天国运动失败               1883年-1885年 中法战争 1894年-1895年 甲午中日战争 1895年 中日《马关条约》签订 19世纪90年代 帝国主义在中国强占“租借地”划分“势力范围” 1898年 戊戌变法 1853-1856克里米亚战争 1857-1859印度民族大起义 19世纪中期达尔文创立生物进化论学说 1861年,维克多'雨果完成「悲惨世界」创作 1861俄国农奴制改革 1861-1865美国内战 1864第一国际成立 1868日本明治维新开始 1870-1871普法战争 19世纪70年代初意大利统一最终完成 1871德意志统一最终完成 1871.3-5巴黎公社 19世纪70年代第二次工业革命开始 1881-1899苏丹马赫迪反英大起义 1882德意奥三国同盟形成 19世纪80年代法国最终确立了对越南的统治 1889第二国际建立 19世纪末20世纪初主要资本主义国家完成向帝国主义过渡 1900年 义和团运动高潮,八国联军侵略中国 1901年 《辛丑条约》签订 1905年 中国同盟会成立 1911年 黄花岗起义、保路运动、武昌起义 四、 近代史 民国(1912年到1949年) 1912年 中华民国建立 1913年 二次革命 1915年 新文化运动、护国运动开始 1916年 袁世凯恢复帝制失败 1919年 五四运动爆发 1921年 中国共产党成立 1923年 京汉铁路工人大罢工 1925年 五卅惨案、五卅反帝运动爆发 1926年 国民革命军出师北伐 1927年 南京国民政府建立,南昌起义 1928年 井冈山会师 1931年 九·一八事变 1934年 红军长征开始 1936年 西安事变 1937年 卢沟桥事变,日军南京大屠杀 1940年 百团大战 1941年 皖南事变 1947年 发动“反饥饿、反内战、反迫害”的爱国运动   20世纪初世界殖民体系最终形成 20世纪初爱因斯坦提出相对论 1903俄国社会民主工党第二次代表大会 1905-1908印度民族解放运动的高涨 1907英法俄协约的最后形成 1910日本正式吞并朝鲜 1910-1917墨西哥资产阶级革命 1914-1918第一次世界大战 (20世纪初到20世纪90年代) 1917.11.7(俄历10月25日)俄国十月社会主义革命 1918.11德国十一月革命爆发 1918-1922印度民族解放运动高涨 1919-1922土耳其凯末尔革命 1919.3.1朝鲜三一运动 1919.3匈牙利苏维埃共和国建立 共产国际建立 1919.1-6巴黎和会 1921.11-1922。2华盛顿会议 1922.10墨索里尼在意大利上台 1922.12苏联成立 1925.10洛迦诺会议 1929-1933资本主义世界经济危机 1931.9.18日本帝国主义侵华的九一八事变 1933.1希特勒在德国上台 1933.3罗斯福就任美国总统,实行新政 1935共产国际第七次代表大会 1935-1936埃塞俄比亚抗击意大利侵略的民族解放运动 1936-1939西班牙反对法西斯的民族革命战争 1937.7.7中国全面抗日战争的开始 1938.9慕尼黑会议 1939.8苏德互不侵犯条约 1939.9第二次世界大战全面爆发 1940.6法国投降 1940秋不列颠之战 1940.9德意日三国同盟条约签订 1941.6苏德战争爆发 1941.12太平洋战争爆发 1941秋大西洋宪章 1942初《联合国家宣言》形成反法西斯同盟 1942莫斯科保卫战 1942.6中途岛战役 1942.7-1943。2斯大林格勒战役 1943.12.1中美英发表《开罗宣言》 1943.11-12苏美英举行德黑兰会议 1944.6美英军队在诺曼底登陆,欧洲第二战场开辟 1945.2苏美英举行雅尔塔会议 1945.5.8德国签订无条件投降书 1945.9.2苏美英举行波茨坦会议日本签订无条件投降书 20世纪四五十年代第三次科技革命开始 1945.10联合国建立 1947美国提出杜鲁门主义 印巴分治,印度,巴基斯坦独立 1948以色列建立,第一次中东战争爆发 美国开始实施马歇尔计划 现代史 1949年 中华人民共和国成立 1950年 中国人民志愿军赴朝作战 1951年 西藏和平解放 1952年 彻底废除封建剥削制度 1953年 第一个五年计划开始 1954年 中华人民共和国宪法诞生                 1966年 文化大革命开始               1976年 四五运动,文化大革命结束 1978年 改革开放       1992年 邓小平讲话,加快改革开放 1997年 香港回归 1999年 澳门回归 1949北大西洋公约组织建立 1949.10.1中华人民共和国建立 1950-1953美国侵略朝鲜战争 20世纪50年代初-70年代初资本主义经济发展史上的黄金时期 1954《关于恢复印度支那和平的日内瓦协议》签字 1955亚非国家召开的万隆会议 华沙条约组织成立 1956波兰波兹南事件,匈牙利事件 第二次中东战争(苏伊士运河战争) 1959古巴革命取得胜利 1960非洲有17个国家独立,这一年被成为“非洲独立年” 20世纪60年代初不结盟运动形成 20世纪60年代初-1973美国侵略越南的战争 20世纪60年代中期七十七国集团产生 20世纪六七十年代亚洲出现经济发展迅速的国家和地区 1967欧洲共同体成立 1968苏联出兵占领捷克斯洛伐克 1971中国在联合国的合法地位得到恢复 1972.2美国总统尼克松访华,上海公报发表 1973美国在《关于在越南结束战争,恢复和平的协议》上签字 第四次中东战争 1979中美建交 20世纪80年代末东欧剧变 1991苏联解体 1992北美自由贸易区形成 1993欧洲联盟建立   文章引用自:
展开阅读全文

开通  VIP会员、SVIP会员  优惠大
下载10份以上建议开通VIP会员
下载20份以上建议开通SVIP会员


开通VIP      成为共赢上传

当前位置:首页 > 教育专区 > 其他

移动网页_全站_页脚广告1

关于我们      便捷服务       自信AI       AI导航        抽奖活动

©2010-2026 宁波自信网络信息技术有限公司  版权所有

客服电话:0574-28810668  投诉电话:18658249818

gongan.png浙公网安备33021202000488号   

icp.png浙ICP备2021020529号-1  |  浙B2-20240490  

关注我们 :微信公众号    抖音    微博    LOFTER 

客服