收藏 分销(赏)

第三十七章 癌症的康复.doc

上传人:pc****0 文档编号:5616502 上传时间:2024-11-15 格式:DOC 页数:12 大小:64.50KB 下载积分:10 金币
下载 相关 举报
第三十七章 癌症的康复.doc_第1页
第1页 / 共12页
第三十七章 癌症的康复.doc_第2页
第2页 / 共12页


点击查看更多>>
资源描述
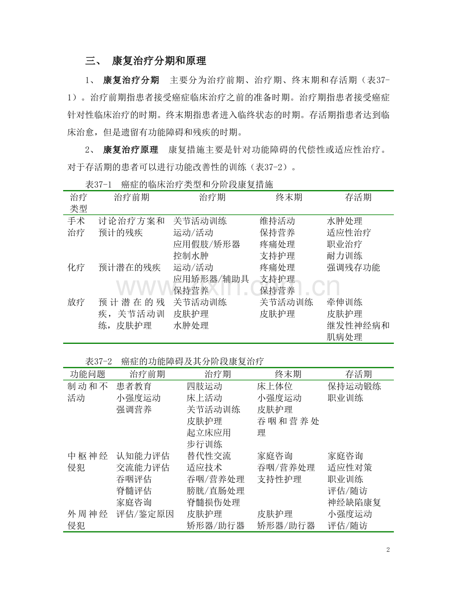
第三十七章 癌症康复 癌症是导致死亡的主要原因之一。癌症所造成的功能障碍也是残疾的重要原因。本章重点论述癌症患者功能障碍的康复治疗。 一、 概述 1、癌症康复 从康复医学的角度是指针对癌症所导致的原发性或继发性残疾,通过医学、教育、心理、职业等综合性手段,使癌症致残者尽可能改善或恢复功能,提高生活和生存质量的治疗措施。 2、癌症康复的特点 癌症康复治疗与临床治疗的关系极为密切,所以要特别注意与临床措施结合,强调个体化和循序渐进的基本原则,并且把保证临床治疗顺利进行作为康复治疗的一部分,例如营养和支持性治疗。康复不应该等待临床治疗结束之后再进行,而是要在判明存在或预示会有功能障碍时就积极进行。在病情稳定的前提下,康复治疗的介入越早,所取得的效果也就越好。 二、 康复问题 1、 癌症导致的原发性功能障碍 例如骨肉瘤导致骨关节破坏和疼痛,使患者的行走或肢体活动显著受限;脊髓肿瘤导致下肢瘫痪。 2、 癌症导致的继发性功能障碍 例如骨肉瘤后肢体活动受限,导致患侧甚至全身肌肉萎缩和肌力减退。长期制动或不运动也造成心肺功能、全身耐力、骨关节、代谢和内分泌、消化、神经和泌尿功能障碍等。 3、 癌症治疗引起的功能障碍 主要指手术、放射治疗和药物治疗副作用。例如鼻咽癌放射治疗导致下颌关节功能障碍,化疗引起的全身反应,乳腺癌手术后的肩关节活动障碍等。 4、 心理异常所造成的功能障碍 癌症患者的心理障碍十分常见。由于恐惧、愤怒、沮丧等心理问题,导致患者的症状加重,加剧原有的功能障碍,甚至导致心因性躯体功能障碍。 癌症患者的功能障碍多数为继发性,积极的康复治疗有利于防治功能障碍,提高患者的生活质量,并保障临床治疗的进行。对于终末期的患者也有利于减轻其痛苦,达到“临终关怀”的目的。 三、 康复治疗分期和原理 1、 康复治疗分期 主要分为治疗前期、治疗期、终末期和存活期(表37-1)。治疗前期指患者接受癌症临床治疗之前的准备时期。治疗期指患者接受癌症针对性临床治疗的时期。终末期指患者进入临终状态的时期。存活期指患者达到临床治愈,但是遗留有功能障碍和残疾的时期。 2、 康复治疗原理 康复措施主要是针对功能障碍的代偿性或适应性治疗。对于存活期的患者可以进行功能改善性的训练(表37-2)。 表37-1 癌症的临床治疗类型和分阶段康复措施 治疗 类型 治疗前期 治疗期 终末期 存活期 手术 治疗 讨论治疗方案和预计的残疾 关节活动训练 运动/活动 应用假肢/矫形器 控制水肿 维持活动 保持营养 疼痛处理 支持护理 水肿处理 适应性治疗 职业治疗 耐力训练 化疗 预计潜在的残疾 运动/活动 应用矫形器/辅助具 保持营养 疼痛处理 支持护理 保持营养 强调残存功能 放疗 预计潜在的残疾,关节活动训练,皮肤护理 关节活动训练 皮肤护理 水肿处理 关节活动训练 皮肤护理 牵伸训练 皮肤护理 继发性神经病和肌病处理 表37-2 癌症的功能障碍及其分阶段康复治疗 功能问题 治疗前期 治疗期 终末期 存活期 制动和不活动 患者教育 小强度运动 强调营养 四肢运动 床上活动 关节活动训练 皮肤护理 起立床应用 步行训练 床上体位 小强度运动 皮肤护理 吞咽和营养处理 保持运动锻练 职业训练 中枢神经侵犯 认知能力评估 交流能力评估 吞咽评估 脊髓评估 家庭咨询 替代性交流 适应技术 吞咽/营养处理 膀胱/直肠处理 脊髓损伤处理 家庭咨询 吞咽/营养处理 支持性护理 家庭咨询 适应性对策 职业训练 评估/随访 神经缺陷康复 外周神经侵犯 评估/鉴定原因 皮肤护理 矫形器/助行器 生活辅助具 疼痛处理 皮肤护理 矫形器/助行器 生活辅助具 小强度运动 评估/随访 神经缺陷康复 肌病 评估/鉴定原因 矫形器/助行器 生活辅助具 牵伸训练 等长收缩运动 能量节约技术 矫形器/助行器 生活辅助具 支持性护理 运动训练 骨骼侵犯 评估稳定性 外科或矫形器加强稳定性 不负重 疼痛处理 矫形器加强稳定 不负重 疼痛处理 评估不稳原因 强调保持稳定性 淋巴水肿 评估肿胀原因 抬高患肢 非甾类抗炎药 等长收缩运动 弹力绷带或衣 疼痛处理 抬高患肢 弹力绷带或衣 评估迟发性肿胀的原因 弹力绷带或衣 气囊泵 疼痛 评估/鉴定原因 非吗啡或吗啡类止痛剂,理疗或针灸止痛 非吗啡或吗啡类止痛剂,理疗或针灸止痛 评估新发作的疼痛,治疗同左 心理/社会改变 家庭咨询 评估患者原先的社会作用 咨询 放松性训练 运动锻练 家庭咨询支持性护理 职业、性生活生育问题,评估迟发性症状社会支持 四、康复治疗方法 1、 运动训练 (1) 基本内容 小强度耐力性训练、牵张训练、关节活动度训练、小强度力量训练、步行训练、医疗体操、中国传统形式的拳操等。 (2) 注意事项 运动训练的基本原则是较小强度、较短时间、多次重复,以不产生明显疲劳和症状加重为度。运动时仍要充分考虑准备活动,基本训练和结束活动三个基本过程。活动时一般要避免涉及肿瘤侵犯的部位以及手术切口。对于有关节活动障碍的患者,应该进行关节活动度的训练,可以进行必要手法治疗,例如推拿、按摩和关节松动术,但要避免暴力。理疗也可以采用,但是要避免对肿瘤部位进行手法治疗和理疗。长期卧床后,在开始恢复运动时要注意防止体位性低血压,必要时可以用起立床过渡。对于不能下床的患者,至少要在床上进行肢体的活动,并尽可能自理个人生活活动,如吃饭、穿衣、洗漱等。在选择具体的运动锻练方式时,主要考虑患者癌症的脏器或器官损害以及患者的体质情况,例如肺癌患者的活动可以参照慢支肺气肿的锻练方法。 对于不活动引起的代谢障碍,除了通过恢复积极的活动来加以防治外,还要针对具体的障碍进行对症处理。例如保持充足的营养和水分摄入,注意高钙血症的发生,积极防治泌尿系统感染和结石等。中医中药有助于通过全身调理的方式,帮助解决相关的功能障碍。 2、癌症疼痛处理 疼痛是一种不愉快的感觉,涉及到心理、生理、认识、行为和社会诸方面,具有强烈的主观性。50%~70%的癌症患者有不同程度的疼痛,特别是晚期癌症,疼痛往往是患者最强烈的主诉。 对于疼痛首先要鉴别其原因。疼痛的来源既可以是肿瘤本身,也可以是继发性的功能障碍所导致。如果是继发性原因,除了应用止痛的一般性治疗外,还应该针对其障碍加以处理。例如由于长期制动引起的关节活动障碍,往往伴有关节疼痛,此时积极主动的关节活动度训练对于缓解此类关节疼痛起关键作用。 癌症疼痛有三种主要类型:躯体性、内脏性和传入神经阻滞性。躯体性疼痛是指通过皮肤或深层组织的疼痛感受器所产生的感觉,通常是定位明确、呈持续性的疼痛。内脏痛是指内脏刺激所产生的钝痛,往往比较模糊,难以定位。传入神经阻滞性疼痛是指刺激了神经末稍或脊髓所产生的疼痛,往往很剧烈,表现为持续性、烧灼性感觉。原则上对于病因清楚、定位明确者,可以选择神经阻滞治疗。对于病因不十分清楚,或定位不十分明确者以及不可以进行神经阻滞治疗者,可以选择药物及其它治疗方法。 (1)神经阻滞 神经阻滞所采用的药物为6%石碳酸溶液或10%石碳酸甘油,也可采用无水酒精及局麻药。 (2)药物治疗 采用“癌性疼痛三级阶梯治疗方案”,基本原则:①从小剂量开始,逐步加量,最佳用量个体化。②定时给药,维持有效药物浓度。③某种药物效果不佳或产生耐药性时,可以换用其它药物。④用药方案简洁,必要时可以联合用药,以防止或减轻毒副作用。止痛最常用的方法是使用吗啡类或非吗啡类药物。对于轻到中度疼痛患者,一般可以选择非吗啡类药物,其中骨骼系统肿瘤者,一般选择具有消炎镇痛两种功效的非吗啡类药物,而其它肿瘤则可选择以镇痛功效为主的药物。对于严重疼痛患者,一般要选择吗啡类药物。药物一般需要持续应用,长效制剂和缓释剂较好。药物以口服和皮下注射为主。埋置式微量注射泵可以降低药物用量,取得良好效果。 (3)经皮电刺激(TENS) 在国际上已经普遍用于癌症患者的止痛。脊髓后根直接进行电刺激可以抑制通过C纤维的痛觉传入,刺激电极放置于疼痛平面上4~8个节段,刺激器植入皮下,刺激频率50~200Hz,脉冲期间0.3 ms,痛阈可提高60%~100%。 (4)耐力训练 中等强度的耐力性锻练有助于增加体内内啡肽的含量,改善情绪,从而起着缓解疼痛的作用,同时也有利于增加身体活动能力,有“一举两得”之好处。骨关节和脊柱肿瘤所产生的疼痛往往和局部活动有关。如果能够采用支具进行局部制动,则可有效地止痛,并可进行运动锻练。 (5)手术 在各种止痛措施均无效的情况下,也可采用外科手术,选择性地切断感觉神经,以缓解疼痛,最常用的方法为经皮脊髓丘脑束切断术。 (6)心理及暗示治疗 由于疼痛本身是一种主观感受,所以心理治疗在疼痛的治疗中有十分重要的作用,暗示疗法可以是有效的辅助治疗措施。 3、淋巴水肿处理 抬高患肢、等长和等张收缩运动、向心性按摩、压力治疗(压力衣、压力袖或压力袜)、序贯肢体空气加压泵治疗、避免在水肿部位进行静脉注射,采用低钠饮食,并适当使用利尿剂。 4、营养治疗 癌细胞本身需要消耗大量的营养物质,同时由于癌症及其治疗的影响,患者往往食欲减退,营养补充不足,造成营养不良、体质虚弱、抵抗力下降。癌症患者的营养首先是要保证足够的热量摄入,同时考虑患者的进食能力。如果患者有吞咽困难,可考虑半流质或糊稠食品,可避免误吸。完全不能进食者可考虑静脉营养或鼻饲。为了减轻消化道负担,可以采用少量多次的方法。 5、理疗 对肿瘤有一定辅助治疗作用,对于较小的体表肿瘤有根治作用。 (1)高温疗法 采用高于生理体温的温度来破坏肿瘤细胞的治疗方法,一般作为化疗和放疗的辅助治疗。其基本原理是恶性肿瘤细胞对热的敏感性高于正常细胞。超过42.5℃的温度可以使肿瘤细胞的pH值降低,DNA、RNA和蛋白质的合成抑制,细胞膜的通透性增加,溶酶体活性增高,导致细胞结构破坏而死亡。由于肿瘤中心的细胞缺氧,对热敏感,但对放射线不敏感,而肿瘤周围的细胞血供较好,对放射线敏感,但对热不敏感,因此加温与放射疗同时进行可以有很好的相加和协同作用。此外高温可以使细胞膜通透性增加,也可增加化疗时抗癌药物透入细胞的量,所以也可以增强化疗的作用。目前一般采用局部加温方法,包括:热水或热药液腔内注射、热药液或热血区域灌注、红外线辐射、短波透热、微波透热等。 (2)冷冻疗法 采用液氮或二氧化碳造成局部组织快速深低温(-20℃),使细胞变性坏死,适用于较小的体表肿瘤。 (3)激光疗法 一般采用大功率激光,在极短的时间内对肿瘤组织进行高温照射,造成肿瘤组织迅速发生变性、凝固、气化或炭化,从而达到杀死肿瘤细胞的作用。一般用于体积较小的体表或体腔肿瘤。 (4)光敏疗法 又称为光化学疗法,其原理是利用光敏物质-血卟啉衍生物(HPD)对肿瘤组织有特殊的亲和力,受到红光(630nm)照射时,肿瘤组织内的HPD激活,产生特别活跃的单态氧和氧自由基,引起肿瘤细胞损伤。一般用于体表或体腔肿瘤。 (5)磁疗法 磁场能够抑制肿瘤细胞的呼吸,从而降低其代谢能力,造成细胞退化,同时也有缓解疼痛的作用。一般与其它抗癌治疗联合使用。 (6)直流电抗癌药物导入疗法 对于体表肿瘤可以利用直流电本身对于肿瘤细胞的杀伤作用以及直流电泳将抗癌药物导入的方法,杀伤肿瘤细胞,达到治疗的目的。 (7)毫米波疗法 毫米波可以抑制肿瘤细胞合成DNA,使其增殖过程减慢,而对正常细胞无损,配合放射治疗效果显著,同时还具有保护和促进正常组织修复作用。 6、心理治疗 由于癌症的治愈率很低,治疗过程中又往往有体质减弱和器官损害,甚至形体的缺损,因此癌症患者不同程度的都有恐惧、忧郁、压抑等心理障碍,并因此造成性格改变,丧失治疗信心,并由此造成各种继发性功能障碍,出现所谓的“情绪危象”。为此,在对患者进行治疗前、中、后均应根据不同情况进行心理治疗。心理治疗的核心是要使患者正确认识自己的疾病,理解疾病本身及治疗过程可能出现的各种不良反应,树立战胜疾病的信心,积极配合治疗,逐步适应疾病之后个人生活以及社会活动方面所出现的各种改变。心理治疗与其它康复治疗配合,可以获取患者的配合,增强治疗作用。 7、职业康复治疗 由于肿瘤患者的年龄结构,多数存活的肿瘤患者仍然在就业年龄,因此应该注意对于可以恢复工作者进行必要的职业康复训练。多数患者可以通过功能锻练和必要的辅助具的应用,以及合理的环境改造,恢复原先的工作。少数患者不能恢复原工作,因此需要根据功能情况以及患者的就业机会,重新选择或调整适合患者的工作,并进行相应的训练。 8、气功 气功在我国已经较广泛地应用于癌症的康复训练,有广泛的群众基础,也取得一定效果。尽管目前气功对癌症康复治疗尚无系统的对照研究,理论研究还很薄弱,气功作为一种自我身心锻练的方法,至少有助于患者改善心理状态。此外气功多有一定的形体动作,可以通过锻练,提高体力活动能力,从而改善患者生活质量。因此可以作为一种积极的康复锻练方法。 五、特定癌症的康复治疗 1、骨和软组织恶性肿瘤 骨肿瘤本身常见伴有骨质破坏和疼痛,通常为局限性钝性酸痛,夜间明显,往往是肿瘤脊髓转移的最早期症状。多发性转移的疼痛多为锐性烧灼样疼痛。负重时单一肢体疼痛应该考虑到病理性骨折。康复治疗的要点是避免受累肢体负重,单拐和单腋杖可以部分负担体重,但是要完全避免患肢负重就必须使用双拐或助行器。绝大多数骨和软组织恶性肿瘤患者要采取肢体切除手术。其康复包括术前和术后两部分。 (1)术前 向患者介绍手术过程、术后情况以及康复措施。进行假肢或矫形器配适,扶拐步行训练,肌力训练,皮肤护理训练,牵伸训练,日常生活活动训练。健侧肢体也应进行肌力训练,上肢手术者应该包括单手(健手)操作训练,下肢手术者应该进行对侧下肢和两上肢以及肩胛肌群的训练,以在术后更好地发挥代偿功能。 (2)术后 残肢应该采用加压绷带包扎或筒形石膏包扎,以预防残肢水肿,减轻术后的疼痛与不适。下肢截肢术后第10~14天可以及早装配临时假肢,并进行步行训练。年轻患者的临时性假肢应争取在手术后立即在手术室装配,以使病人保持正常的本体感受刺激,并在大脑皮层保持正确的步态观念,同时也有助于减轻残端水肿。永久性假肢的装配必须等残端情况十分稳定之后进行。在此之前,患者需要进行数次临时假肢的修正装配,才能适应残端水肿的改变。术后放疗可能损害患者残肢皮肤的耐受力,同时也有可能加重水肿。对于步态训练,髋关节假肢的训练难度较大,多数患者往往仍然需要用拐或手杖助行。少数病人可以独立步行。上肢截肢者要强调早期进行健手的活动训练,以代偿截除的肢体功能。上肢假肢的训练难度较大,但对于恢复工作和生活自理能力极有价值,因此上肢截肢患者应该尽可能佩带合适的假肢。 部分骨或软组织肿瘤可以实施局部切除,而保留肢体。手术后的康复治疗与所切除的肌肉或骨组织功能的代偿有关。可以使用矫形器、助行器等帮助。 不少患者有截除肢体的幻觉痛或残端疼痛。疼痛的来源可以是残端神经瘤或其它机械性压迫所造成的疼痛,一般采用手术或神经阻滞治疗。幻觉痛也很常见,可以对症进行理疗、按摩、药物治疗、心理治疗以及气功治疗。 2、乳腺癌的康复治疗 术前向患者解释清楚手术的方式、手术后康复的要点以及患者将来必须面临的种种问题和解决的方法。 进行乳腺根治性手术时,往往将胸大肌、胸小肌和乳房一同切除,术后的肩关节功能障碍往往与胸大肌切除有关,因此有改良的手术保留胸大肌,以减少功能障碍。大多数病例在手术时保存胸长神经和胸背神经,有神经损伤或不保留胸长神经的患者可出现翼状肩。康复治疗对于恢复患者肩关节功能和消除水肿至关重要。一般在手术后第一或第二天就应该开始肩关节的被动活动,如果在术后一周内不进行肩关节活动,就可能产生严重的关节功能障碍。开始时外展和前屈不得超过40°术后第四天起前屈可每天增加10°~15°,但不能超过患者可耐受的程度。在手术引流条没有撤除之前,外展必须限制在45°以内,以后可以逐步增加。内旋和外旋不受限制。术后两周拆线后可以进行肩关节抗阻训练。手指、腕、前臂和肘的主动活动应该在术后第一天就开始,并逐步增加活动范围和力量。等长收缩运动不产生关节活动,因此不影响切口张力,从而在术后早期可以积极采用,而不会影响切口愈合。日常生活活动,例如吃饭、洗脸、刷牙、梳头等也应该尽早进行。健侧手的康复训练对于提高患者上肢功能、生活自理能力和工作能力均有十分积极的意义。 乳癌根治术往往采用广泛淋巴结清扫,包括腋窝淋巴结,部分患者还进行术后放疗,约50%患者发生上肢淋巴水肿,因此应该避免在手术侧的上肢进行静脉注射,输液或测量血压。经常注意抬高患肢、加强患肢活动,特别是手指的活动,以促进血液循环。注意避免外伤,以防止发生难以愈合的感染。患者可以采用低盐饮食,尽可能减少水钠潴留,必要时可以考虑利尿剂的使用。患肢进行向心性按摩或采用序贯气囊加压的方法,可以有效地减轻水肿。肢体弹力绷带或向心性按摩也有效。术后早期发生的水肿往往可以自行消退,但术后数周至数月发生的水肿则往往为持续性或进行性发展。 女性手术后康复的重要内容之一是重建外形。患者可以根据个人的实际情况,选择佩戴假体乳房,植入式乳房假体或乳房成形术,以解决胸部的形态问题。此外还可以采用宽松的衣服以掩盖畸形。 患者的心理治疗是康复治疗极为重要的组成部分。对于手术患者,主要是让病人逐步适应手术后所面临的功能和外观方面的缺陷,能够积极主动地配合康复治疗。对于一些不可手术(广泛转移或体质过差)而只能采用姑息疗法的患者,则更应鼓励患者正确地认识自己所面临的生活、职业和社会问题以及康复治疗的意义,从而以积极的态度与癌症作斗争。 3、肠癌 肠癌根治术后通常要作结肠造口,少数患者可能作回肠造口。这些造口的部位均在腹部,可以为暂时性或永久性,分泌物排出时没有括约肌的控制。 康复治疗的主要措施是在术前说服患者接受人工肛门的现实,积极掌握粪袋使用技术,保持瘘口的清洁和皮肤护理。此外要定期扩张瘘口,防止瘘口狭窄。造瘘口冲洗一般为进食后30 min,持续1 h,每日冲洗一次,时间以患者习惯的大便时间为准。冲洗应尽可能规律化。冲洗一般用1,000~2,500 ml温水,冲洗导管的插入深度一般为15 cm,但需要适当抽动,以帮助冲洗液进入肠道,同时也刺激肠道蠕动,加速粪便排除。每天定时大便有助于患者掌握排便规律,及时处理所遇到的异常情况。为了防止瘘口狭窄,应该每2周用手指扩张1次,扩张时戴上指套并涂石蜡油以润滑。 造瘘口周围的皮肤可以用温水或肥皂清洗,并擦干。造口处的皮肤可能发生少量出血,是局部刺激所致,无须治疗。但如果流血量大或流血不止,则应立即到医院就医。不需冲洗的患者应该带假肛袋。 结肠造口有便秘和腹泻两种情况。对于便秘者可以多饮流质,或采用缓泻剂在冲洗前8 h服用,一般不主张应用大便软化剂。对于腹泻者可以减少饮水,或停用可以引起腹泻的所有药物。 回肠造口的护理与结肠造口不同。回肠口的分泌液不停地外溢,并具有消化功能,可以刺激造瘘口周围的皮肤。因此患者必须随身携带一个小的收集装置,与肛袋相结合。排空的时间一般为4~6 h/次。 饮食要逐步调整。不吃或少吃纤维素和脂肪含量高的食物。多吃容易消化的高热量、高蛋白食品,避免产气较多的食物。注意保持足够的饮水量。 运动训练对于提高患者的生活活动、工作以及学习能力有重要作用。由于患者的个体差异极大,训练应该充分注意个体化问题。 4、喉癌 早期喉癌通常采用手术治疗,主要为全喉切除。患者的声带在手术时切除,所以失去正常的言语交流能力。康复治疗的方法主要是食管音训练,即学习使咽缩肌肉收缩形成类似声带的皱壁,并设法使空气进入食管,以嗳气的方式徐徐放气,振动肌肉皱壁,发出基音,并经唇、颊、舌等构音器官加工发声,形成言语。食管音的清晰度较好,但基音低,音量较小,有时因大量气体进入食管,容易引起胃胀痛、打呃等症状。 对于食管音训练失败者,可以采用人工喉的方式,以肺部气流通过人工喉发声。再使气流进入口腔,经过口腔发音器官的协同工作,形成言语。其优点是发音清晰洪亮,但需随身携带人工喉装置,同时在说话时要将发音装置两端的管子分别插入口腔内和颈前呼吸空气,操作上有所不便。插管的操作技术,包括清洁消毒方法,均要教会患者。 手术有时会造成副神经切断,出现斜方肌麻痹,并导致肩关节活动障碍或肩周炎。此时可以采用肩关节运动锻练,包括关节活动度训练、肌力训练。理疗对此也有所帮助,主要为温热疗法。可以进行关节松动术或按摩等。 喉切除术患者往往会感觉口腔干燥,因此经常呼吸湿润的空气对患者有益。可以采用雾化气吸入治疗,在生活或工作区域内布置花草或湿润物体也有帮助。 根治性颈清扫术患者往往在手术过程中切断副神经,从而出现斜方肌麻痹、肩下垂、肩胛旋转障碍等。康复治疗包括:保护-采用吊带支持肩带,防止发生肩下垂和畸形;训练-对于麻痹肌肉可以采用肌力训练或电刺激的方法,促使神经功能改善或代偿;神经移植手术-例如可以采用耳大神经代替副神经。 5、肺癌 康复计划包括术前进行呼吸训练和咳嗽技能训练。一方面有助于在术前尽可能清除肺部积痰,另一方面也有助于在术后早期进行呼吸训练,帮助排痰、促进肺扩张等。术后早期由于有手术切口,所以不宜做胸部叩击震动,来帮助排痰。上肢、躯干和下肢的主动活动应该在术后第一天就开始,以保持关节活动度、增进血液循环、增强肌力。 6、神经系统肿瘤 包括脑、脊髓和外周神经的原发性肿瘤或转移性肿瘤。脑部肿瘤主要表现为偏瘫、癫痫发作、头痛、膀胱及直肠功能障碍、言语及吞咽功能障碍以及感知和认知障碍,康复治疗的要点与脑损伤的康复相似。脊髓肿瘤最常见于胸髓,90%~96%的患者在早期均有肿瘤部位局部疼痛,同时X线检查为阴性,数周至数月之后才发生放射性疼痛。放疗剂量超过4000rads的患者中,有2%在9~12个月发生不可逆性脊髓炎,造成瘫痪。鞘内使用大剂量化疗也可造成脊髓功能障碍。脊髓肿瘤的原发性和继发性功能障碍与其它脊髓损伤相似,治疗原则也相同,但在具体治疗时要充分考虑到脊柱的稳定性,防止由于肿瘤脊椎侵犯,造成病理性骨折,从而在治疗过程中带来意外。脊柱不稳时应该考虑手术内固定或采用躯干矫形器的方式增加脊柱的稳定性,以保证患者的康复训练。脊髓肿瘤患者禁忌作牵引治疗。 外周神经肿瘤康复治疗与一般的神经系统康复相似。放疗所造成的外周神经损害往往在治疗一年或更长的时间出现。此外要注意一些非神经系统肿瘤在治疗过程中可以发生外周神经病变。化疗相关的外周神经病变多为远端和对称性,但是早期症状可以为单侧,类似于单侧神经炎或侵入性损害。同时植物神经也可受损,造成类似与脊髓转移的表现。格林巴利综合症也是常见合并症。患者主诉常为麻木和无力(麻痹),有些患者也可发生严重神经性疼痛。严重者有可能涉及运动神经并导致瘫痪,但最终可以恢复。康复治疗措施主要为对症处理。对于神经病变部位进行理疗是有效的方法。小强度、短时间的运动可以考虑,但是绝不要过分,以免引起神经疲劳,而加重神经损害。神经疲劳的表现要点是训练后肌力减退和进行性无力。 7、肌肉肿瘤及肌病 包括软组织肉瘤、横纹肌肉瘤、淋巴瘤、骨肉瘤以及转移性肿瘤及其相关的肌病。其损害一般难以逆转,因此康复治疗措施主要为代偿丧失的功能和改善残存的肌肉组织。有些患者可以采用肌腱转移术或支具来改善功能。类癌性多发性肌炎和皮肌炎是常见的综合症,常见于恶性乳癌和肺癌。其症状主要为运动耐力降低、无力、疼痛和关节活动度减低。康复治疗可以采用牵伸、等长收缩运动、步行助具、矫形器和夹板以及其它辅助具。能量保存技术和关节保护也是必要的康复措施。性功能问题和就业问题也应列为康复治疗的内容。加压服和气囊泵可以用于控制水肿。癌性肌肉病变特征为广泛的肌肉坏死,但是没有相应的炎性反应,临床表现为肢体近端无力。癌性神经性肌肉病变同时涉及周围神经和肌肉,伴有远端肌肉无力和感觉丧失。康复措施主要为支持性措施,可以采用矫形器和辅助具。运动治疗往往无效。 化疗相关的肌病主要表现为激素诱导的近端肌肉Ⅱ型肌纤维萎缩,导致肌肉无力,但一般不涉及颈丛。其表现与上述肿瘤相关的肌病非常相似,而难以鉴别。运动训练有助于改善肌肉代谢,从而提高运动耐力。 六、思考题 1、 癌症康复的定义。 2、 癌症患者主要的康复问题。 3、 癌症康复治疗的主要方法。 4、 癌症康复治疗的分期。 5、 举例说明癌症康复治疗的措施。 励建安 12
展开阅读全文

开通  VIP会员、SVIP会员  优惠大
下载10份以上建议开通VIP会员
下载20份以上建议开通SVIP会员


开通VIP      成为共赢上传

当前位置:首页 > 行业资料 > 医学/心理学

移动网页_全站_页脚广告1

关于我们      便捷服务       自信AI       AI导航        抽奖活动

©2010-2026 宁波自信网络信息技术有限公司  版权所有

客服电话:0574-28810668  投诉电话:18658249818

gongan.png浙公网安备33021202000488号   

icp.png浙ICP备2021020529号-1  |  浙B2-20240490  

关注我们 :微信公众号    抖音    微博    LOFTER 

客服