收藏 分销(赏)

电子显微技术笔记.docx

上传人:wei****ing 文档编号:5469839 上传时间:2024-11-10 格式:DOCX 页数:8 大小:49.83KB 下载积分:2 金币
下载 相关 举报
电子显微技术笔记.docx_第1页
第1页 / 共8页
电子显微技术笔记.docx_第2页
第2页 / 共8页


点击查看更多>>
资源描述
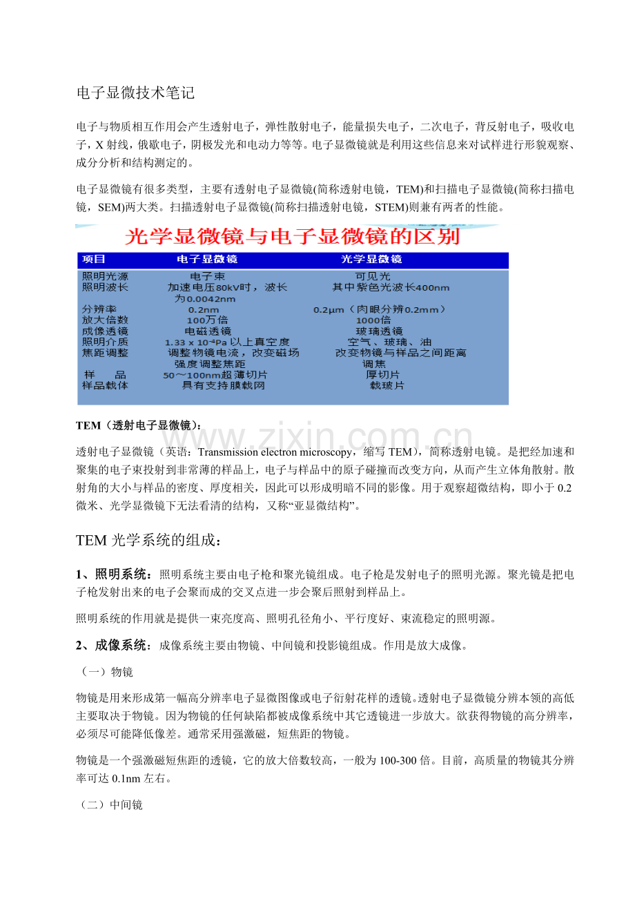
电子显微技术笔记 电子与物质相互作用会产生透射电子,弹性散射电子,能量损失电子,二次电子,背反射电子,吸收电子,X射线,俄歇电子,阴极发光和电动力等等。电子显微镜就是利用这些信息来对试样进行形貌观察、成分分析和结构测定的。 电子显微镜有很多类型,主要有透射电子显微镜(简称透射电镜,TEM)和扫描电子显微镜(简称扫描电镜,SEM)两大类。扫描透射电子显微镜(简称扫描透射电镜,STEM)则兼有两者的性能。 TEM(透射电子显微镜): 透射电子显微镜(英语:Transmission electron microscopy,缩写TEM),简称透射电镜。是把经加速和聚集的电子束投射到非常薄的样品上,电子与样品中的原子碰撞而改变方向,从而产生立体角散射。散射角的大小与样品的密度、厚度相关,因此可以形成明暗不同的影像。用于观察超微结构,即小于0.2微米、光学显微镜下无法看清的结构,又称“亚显微结构”。 TEM光学系统的组成: 1、照明系统:照明系统主要由电子枪和聚光镜组成。电子枪是发射电子的照明光源。聚光镜是把电子枪发射出来的电子会聚而成的交叉点进一步会聚后照射到样品上。 照明系统的作用就是提供一束亮度高、照明孔径角小、平行度好、束流稳定的照明源。 2、成像系统:成像系统主要由物镜、中间镜和投影镜组成。作用是放大成像。 (一)物镜 物镜是用来形成第一幅高分辨率电子显微图像或电子衍射花样的透镜。透射电子显微镜分辨本领的高低主要取决于物镜。因为物镜的任何缺陷都被成像系统中其它透镜进一步放大。欲获得物镜的高分辨率,必须尽可能降低像差。通常采用强激磁,短焦距的物镜。 物镜是一个强激磁短焦距的透镜,它的放大倍数较高,一般为100-300倍。目前,高质量的物镜其分辨率可达0.1nm左右。 (二)中间镜 中间镜是一个弱激磁的长焦距变倍透镜,可在0-20倍范围调节。当M>1时,用来进一步放大物镜的像;当M<1时,用来缩小物镜的像。在电镜操作过程中,主要是利用中间镜的可变倍率来控制电镜的放大倍数。 (三)投影镜 投影镜的作用是把经中间镜放大(或缩小)的像(电子衍射花样)进一步放大,并投影到荧光屏上,它和物镜一样,是一个短焦距的强磁透镜。投影镜的激磁电流是固定的。因为成像电子束进入投影镜时孔镜角很小(约10-3rad),因此它的景深和焦距都非常大。即使改变中间镜的放大倍数,使显微镜的总放大倍数有很大的变化,也不会影响图像的清晰度。有时,中间镜的像平面还会出现一定的位移,由于这个位移距离仍处于投影镜的景深范围之内,因此,在荧光屏上的图像仍旧是清晰的。 高性能的透射电镜大都采用5级透镜放大,即中间镜和投影镜有两级,分第一中间镜和第二中间镜,第一投影镜和第二投影镜。 3、观察及记录系统 观察和记录装置包括荧光屏和照相机构,在荧光屏下面放置一下可以自动换片的照相暗盒。照相时只要把荧光屏竖起,电子束即可使照相底片曝光。由于透射电子显微镜的焦长很大,虽然荧光屏和底片之间有数十厘米的间距,仍能得到清晰的图像 透射电镜的主要部件: (1)样品台:样品台的作用是承载样品,并使样品能作平移、倾斜、旋转,以选择感兴趣的样品区域或位向进行观察分析 (2)消像散器:消像散器可以是机械式的,可以是电磁式的。机械式的是在电磁透镜的磁场周围放置几块位置可以调节的导磁体,用它们来吸引一部分磁场,把固有的椭圆形磁场校正成接近旋转对称的磁场。电磁式的是通过电磁极间的吸引和排斥来校正椭圆形磁场的 (3)光阑:在透射电子显微镜中有许多固定光阑和可动光阑,它们的作用主要是挡掉发散的电子,保证电子束的相干性和照射区域。其中三种主要的可动光阑是第二聚光镜光阑,物镜光阑和选区光阑。光阑都用无磁性的金属(铂、钼等)制造。 (4)第二聚光镜光阑:聚光镜光阑的作用是限制照明孔径角。在双聚光镜系统中,安装在第二聚光镜下方的焦点位置。 (5)物镜光阑:物镜光阑又称为衬度光阑,通常它被放在物镜的后焦面上。常用物镜光阑孔的直径是20~120μm范围。电子束通过薄膜样品后产生散射和衍射。散射角(或衍射角)较大的电子被光阑挡住,不能继续进入镜筒成像,从而就会在像平面上形成具有一定衬度的图像。光阑孔越小,被挡去的电子越多,图像的衬度就越大,这就是物镜光阑又叫做衬度光阑的原因。加入物镜光阑使物镜孔径角减小,能减小像差,得到质量较高的显微图像。 物镜光阑的另一个主要作用是在后焦面上套取衍射束的斑点(即副焦点)成像,这就是所谓暗场像。利用明暗场显微照片的对照分析,可以方便地进行物相鉴定和缺陷分析 (6)选区光阑:选区光阑又称场限光阑或视场光阑。为了分析样品上的一个微小区域,应该在样品上放一个光阑,使电子束只能通过光阑限定的微区。 对这个微区进行衍射分析叫做选区衍射。由于样品上待分析的微区很小,一般是微米数量级。制作这样大小的光阑孔在技术上还有一定的困难,加之小光阑孔极易污染,因此,选区光阑都放在物镜的像平面位置。这样布置达到的效果与光阑放在样品平面处是完全一样的。但光阑孔的直径就可以做的比较大。如果物镜的放大倍数是50倍,则一个直径等于50μm的光阑就可以选择样品上直径为1μm的区域。 选区光阑同样是用无磁性金属材料制成的,一般选区光阑孔的直径位于20~400μm范围之间,它可制成大小不同的四孔一组或六孔一组的光阑片,由光阑支架分档推入镜筒。 TEM的样品制备 1、超薄切片: 将包埋块中的生物样品切成一定厚度的薄片,在透射电子显微镜下观察细胞的细微结构。以了解不同结构形态、不同功能的细胞内部结构和成分。 超薄切片技术步骤主要包括取材、固定、包埋、切片、染色等。 2、冷冻复型: 一种制备透射电子显微镜样品的方法。也可称为冷冻断裂或冷冻蚀刻技术。在生物、化学科学等领域,是一项重要的实验技术。 冷冻复型技术流程:化学固定、防冻保护、样品冷冻和断裂、冷冻蚀刻和冷冻复型、复型膜剥离和捞膜。 SEM(扫描电子显微镜): 扫描电子显微镜的简称为扫描电镜,英文缩写为SEM (Scanning Electron Microscope)。它是用细聚焦的电子束轰击样品表面,通过电子与样品相互作用产生的二次电子、背散射电子等对样品表面或断口形貌进行观察和分析。现在SEM都与能谱(EDS)组合,可以进行成分分析。所以,SEM也是显微结构分析的主要仪器,已广泛用于材料、冶金、矿物、生物学等领域。 SEM——原理: 利用扫描线圈使电子束在样品表面进行扫描,由于高能电子束与样品物质的相互作用,产生二次电子发射(以及其它物理信号),二次电子发射量随试样表面形貌而变化。利用二次电子信息对样品表面的组织或形貌进行检测、分析和成像。 SEM——扫描电镜的结构:主要包括五个主要组成部分:电子学系统、扫描系统、信号收集系统、图像显示和记录系统、真空系统和电源系统。 (1) 电子光学系统:电子光学系统即镜筒,由电子枪、聚光镜、物镜和样品室等部件组成。它的作用是将来自电子枪的电子束聚焦成高亮度、直径小的入射束来轰击样品,使样品产生各种物理信号。 (2) 扫描系统:扫描系统是扫描电镜的特殊部件,它由扫描发生器和扫描线圈组成。它的作用是:一、使入射电子束在表面扫描,并使阴极射线显像管电子束在荧光屏上作同步扫描;二改变入射束在表面的扫描振幅,从而改变扫描像的放大倍数。 (3) 信号收集系统:电子收集器将电子信号、特征X射线信号收集起来,然后成比例地转化成光信号,经放大后再转化成电信号输送出,这种信号就用来作为扫描像的调制信号。 (4) 图像显示和记录系统:这一系统的作用是将信号收集器输出的信号成比例地转化为阴极射线显像管电子束强度变化,这样就在荧光屏上得到一幅与样品扫描点产生的某一种物理讯号成正比例的亮度变化的扫描像,可用底板或CCD照相的方式记录下来。 (5) 真空系统及电源系统:扫描电镜的镜体和样品室内部都需要保持1.33×10-2~1.33×10-4Pa的真空度,因此必须用机械泵的扩散泵进行抽真空,确保电子枪电极间绝缘,防止成像电子在镜筒内收气体碰撞而改变运动轨迹,减少样品污染等。 TEM的性能特点 (1)成像立体感强:扫描电镜适用范围于粗糙表面和断口的分析观察;图像富有立体感、真实感,易于识别和解释;(2)放大倍率高:从几十放大到几十万倍,连续可调;(3)分辨率高:如果V=20kV时,则l=0.0085nm。目前用W灯丝的SEM,分辨率已达到3nm-6nm, 场发射源SEM分辨率可达到1nm 。高分辨率的电子束直径要小,分辨率与子束直径近似相等;(4)保真度好:样品通常不需要作任何处理即可以直接进行观察,所以不会由于制样原因而产生假象。这对断口的失效分析特别重要;(5)样品制备简单:样品可以是自然面、断口、块状、粉体、反光及透光光片,对不导电的样品只需蒸镀一层20nm的导电膜 ;(6)多种功能的分析:扫描电镜除了可以作形貌结构的以观察外,如果配上能谱仪、光谱仪和波谱仪等附件,还可在观察形貌的同时作微区的多种成分的定性、定量、定位分析 SEM——样品的制备 扫描电镜的最大优点是样品制备方法简单: 1、样品常规制备的一般步骤包括:取样、清洗、固定、脱水、干燥、粘样、导电处理等。2、样品的处理要求为:表面处理干净、必须彻底干燥、非导体样品的导电处理。 对试样的要求:试样可以是块状或粉末颗粒,在真空中能保持稳定,含有水分的试样应先烘干除去水分,或使用临界点干燥设备进行处理。表面受到污染的试样,要在不破坏试样表面结构的前提下进行适当清洗,然后烘干。新断开的断口或断面,一般不需要进行处理,以免破坏断口或表面的结构状态。对磁性试样要预先去磁,以免观察时电子束受到磁场的影响。试样大小要适合仪器专用样品座的尺寸,不能过大,样品座尺寸各仪器不均相同,一般小的样品座为Φ3~5mm,大的样品座为Φ30~50mm,以分别用来放置不同大小的试样,样品的高度也有一定的限制,一般在5~10mm左右。 块状试样的制备:对于块状导电材料,除了大小要适合仪器样品座尺寸外,基本上不需进行什么制备,用导电胶把试样粘结在样品座上,即可放在扫描电镜中观察。对于块状的非导电或导电性较差的材料,要先进行镀膜处理,在材料表面形成一层导电膜。以避免电荷积累,影响图象质量。并可防止试样的热损伤。 粉末试样的制备:先将导电胶或双面胶纸粘结在样品座上,再均匀地把粉末样撒在上面,用洗耳球吹去未粘住的粉末,再镀上一层导电膜,即可上电镜观察。 镀膜:镀膜的方法有两种,一是真空镀膜,另一种是离子溅射镀膜。离子溅射镀膜的原理是:在低气压系统中,气体分子在相隔一定距离的阳极和阴极之间的强电场作用下电离成正离子和电子,正离子飞向阴极,电子飞向阳极,二电极间形成辉光放电,在辉光放电过程中,具有一定动量的正离子撞击阴极,使阴极表面的原子被逐出,称为溅射,如果阴极表面为用来镀膜的材料(靶材),需要镀膜的样品放在作为阳极的样品台上,则被正离子轰击而溅射出来的靶材原子沉积在试样上,形成一定厚度的镀膜层。 离子溅射时常用的气体为惰性气体氩,要求不高时,也可以用空气,气压约为 5 X 10 -2 Torr 。 SEM——信号的产生:弹性散射和非弹性散射、电子显微镜常用的信号、各种信号成像对比 SEM——弹性散射和非弹性散射 当一束聚焦电子束沿一定方向入射到试样内时,由于受到固体物质中晶格位场和原子库仑场的作用,其入射方向会发生改变,这种现象称为散射。 (1)弹性散射。如果在散射过程中入射电子只改变方向,但其总动能基本上无变化,则这种散射称为弹性散射。弹性散射的电子符合布拉格定律,携带有晶体结构、对称性、取向和样品厚度等信息,在电子显微镜中用于分析材料的结构。 (2)非弹性散射。如果在散射过程中入射电子的方向和动能都发生改变,则这种散射称为非弹性散射。在非弹性散射情况下,入射电子会损失一部分能量,并伴有各种信息的产生。非弹性散射电子:损失了部分能量,方向也有微小变化。用于电子能量损失谱,提供成分和化学信息。也能用于特殊成像或衍射模式。 SEM——三种主要信号 1、背散射电子:入射电子在样品中经散射后再从上表面射出来的电子。反映样品表面不同取向、不同平均原子量的区域差别。2、二次电子:由样品中原子外壳层释放出来,在扫描电子显微术中反映样品上表面的形貌特征。3、X射线:入射电子在样品原子激发内层电子后外层电子跃迁至内层时发出的光子。 SEM——其他信号 俄歇电子:入射电子在样品原子激发内层电子后外层电子跃迁至内层时,多余能量转移给外层电子,使外层电子挣脱原子核的束缚,成为俄歇电子。详细的介绍见本书第三篇第十三章俄歇电子能谱部分。 透射电子 :电子穿透样品的部分。这些电子携带着被样品吸收、衍射的信息,用于透射电镜的明场像和透射扫描电镜的扫描图像, 以揭示样品内部微观结构的形貌特征。详细的介绍见本书第二篇第九章电子衍射和显微技术部分。 SEM——信号电子的用途 用途 信号 形貌观察 二次电子、背散射电子、透射电子 元素分析 特征X射线、俄歇电子、背散射电子 结晶分析 背散射电子、二次电子、透射电子、阴极荧光 化学态 特征X射线、俄歇电子、阴极荧光 电磁性质 背散射电子、吸收电子、透射电子、二次电子 STM——扫描遂道显微镜 原理:利用量子理论中的隧道效应,由于所产生的隧道电流强度对针尖与样品表面之间的距离非常敏感,当探针在样品表面扫描时,它将感觉到样品表面微观形貌的高低,甚至原子和分子的高低,以及表面的电子状态。将得到的信息采集起来,再通过计算机信息处理,就可以得到样品表面能显示原子和分子的纳米级三维表面形貌图像。 STM——仪器构造 Ø 显微镜主机:是实现探针在试样表面扫描检测的机械系统,是STM的核心。 探针系统——探针连在三维压电陶瓷扫描管上,可做垂直微升降和X、Y方向扫描,探针-试样间加偏压,以形成隧道电流。 粗调系统——用于探针-试样间距离的粗调。 隔振系统——避免检测时受到振动的干扰。 Ø 控制系统:如隧道电流的反馈控制等。 Ø 信号处理和图像显示系统:主要是计算机和各种软件处理系统。 STM——针尖的制备 只有原子级锐度的针尖才能得到原子级分辨率的图像,因此针尖的尖端最好为单原子 • STM针尖的制备材料(能导电,刚度高,易制成锋锐针尖,不易氧化污染等) • 金属丝:如 W,Pt,Pt-Ir合金丝(通 常80Pt20Ir) • 单壁碳纳米管(最近的进展 STM——针尖的清洁处理 在真空中加热,去除表面的氧化层和其他污染物 • 热灯丝电子轰击法 • 热灯丝对W针尖进行加热 • 电流直接通过W探针加热 STM——样品的制备要求 • 样品表面需光滑和清洁 • 导电性能好 STM——影响测量结果的因素 • 测量的工作模式不同,所得图像也不同 • 针尖的曲率半径(为减少测量误差,应尽量使用尖锐的针尖) • 针尖与试样间的相互作用力 • 试样表面电子局域态密度分布 • 偏压影响(偏压的大小,极性) • 表面污染层的影响(包括针尖和试样表面的污染) STM——不同环境条件下的应用 STM的使用环境多样化 • 真空,大气和液体环境 • 常温,高温和低温 AFM——原子应力显微镜 AFM(新一代扫描探针显微镜)不要求样品具有导电性,待测样品不需要特殊处理就可直接进行纳米尺度的观测。AFM在任何环境(包括液体)中都能成像,而且针尖对样品表面的作用力较小,能避免对榈造成操作,所以AFM已成为生物学研究领域中进行的实时观测的一种重要工具。例如,在体外可对细胞进行长达数小时甚至数天的实时观测,从而为在纳米惊讶实时监测自然状态下细胞的运动、分裂、聚集、转化、凋亡等过程提供了可能。 在原子力显微镜(AFM)的系统中,可分成三个部分:力检测部分、位置检测部分、反馈系统。 1、力检测部分:在原子力显微镜(AFM)的系统中,所要检测的力是原子与原子之间的范德华力。 2、 位置检测部分: 在原子力显微镜(AFM)的系统中,当针尖与样品之间有了交互作用之后,会使得悬臂(cantilever)摆动,所以当激光照射在cantilever的末端时,其反射光的位置也会因为cantilever摆动而有所改变,这就造成偏移量的产生。在整个系统中是依靠激光光斑位置检测器将偏移量记录下并转换成电的信号,以供控制器作信号处理。 3、反馈系统:在原子力显微镜(AFM)的系统中,将信号经由激光检测器取入之后,在反馈系统中会将此信号当作反馈信号,作为内部的调整信号,并驱使通常由压电陶瓷管制作的扫描器做适当的移动,以保持样品与针尖保持合适的作用力 AFM——原理 在原子力显微镜的系统中,是利用微小探针与待测物之间交互作用力,来呈现待测物的表面之物理特性。所以在原子力显微镜中也利用斥力与吸引力的方式发展出两种操作模式:        (1)利用原子斥力的变化而产生表面轮廓为接触式原子力显微镜(contact AFM),探针与试片的距离约数个Å。        (2)利用原子吸引力的变化而产生表面轮廓为非接触式原子力显微镜(non-contact AFM),探针与试片的距离约数十到数百Å。 AFM——应用 原子力显微镜的应用:1、AFM可以满足多种不同样品的要求,用于多种系统的成像2、量子点;3、生物分子;4、多聚体;5、单体的自组装 AFM——缺点 • 受样品因素限制较大(不可避免) • 针尖易磨钝&受污染(磨损无法修复;污染清洗困难) • 针尖—样品间作用力较小
展开阅读全文

开通  VIP会员、SVIP会员  优惠大
下载10份以上建议开通VIP会员
下载20份以上建议开通SVIP会员


开通VIP      成为共赢上传

当前位置:首页 > 教育专区 > 其他

移动网页_全站_页脚广告1

关于我们      便捷服务       自信AI       AI导航        抽奖活动

©2010-2025 宁波自信网络信息技术有限公司  版权所有

客服电话:0574-28810668  投诉电话:18658249818

gongan.png浙公网安备33021202000488号   

icp.png浙ICP备2021020529号-1  |  浙B2-20240490  

关注我们 :微信公众号    抖音    微博    LOFTER 

客服