收藏 分销(赏)

混凝土防渗墙施工质量控制要点及事故预防.pdf

上传人:c****e 文档编号:53107 上传时间:2021-06-15 格式:PDF 页数:3 大小:224.23KB 下载积分:0.5 金币
下载 相关 举报
混凝土防渗墙施工质量控制要点及事故预防.pdf_第1页
第1页 / 共3页
混凝土防渗墙施工质量控制要点及事故预防.pdf_第2页
第2页 / 共3页


点击查看更多>>
资源描述
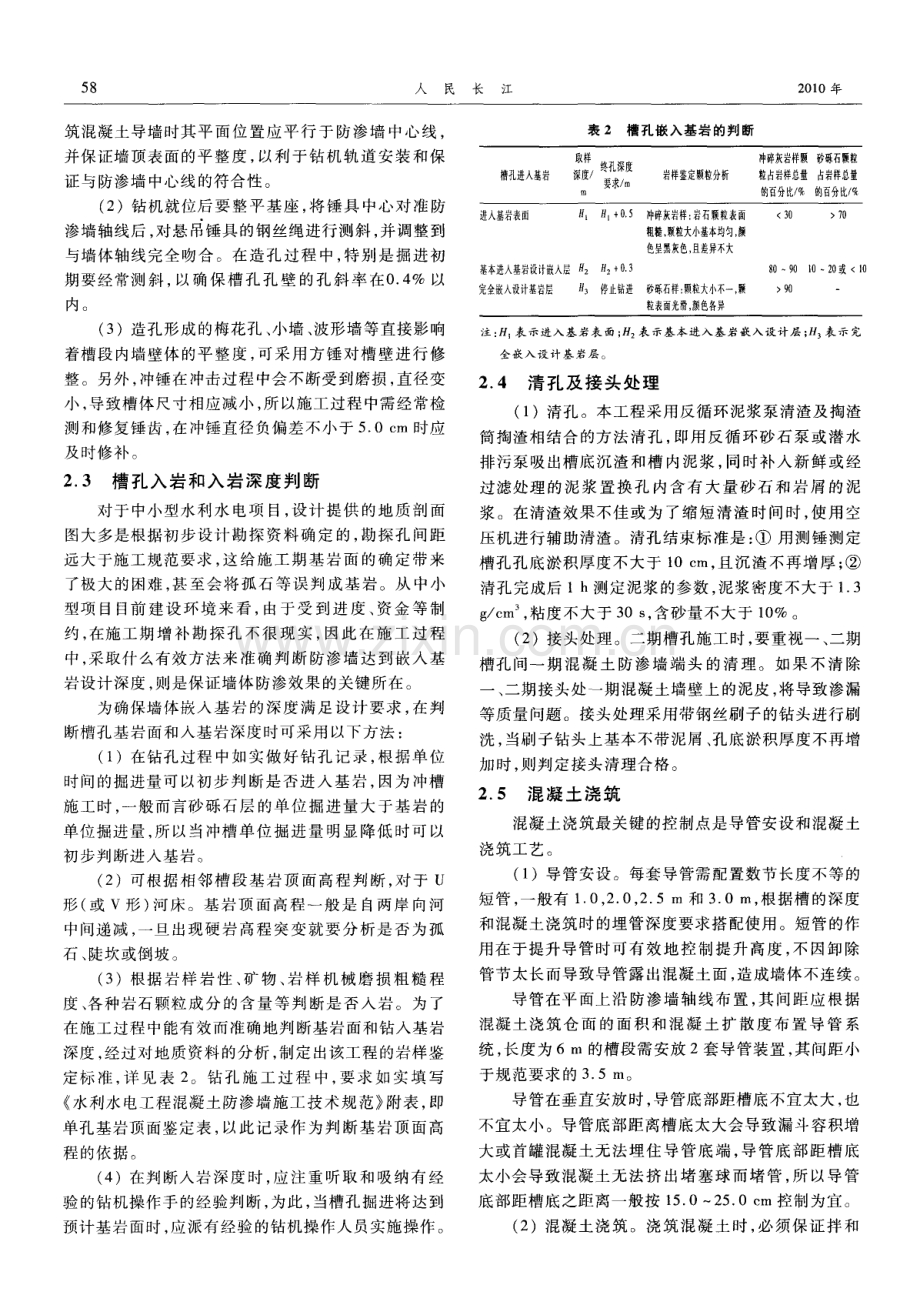
第 4 1卷 第 1 1 期 2 0 1 0 年 6 月 人 民 长 江 Ya n g t z e Ri v e r Vo 1 41, No1 1 J un e, 2 01 0 文 章 编 号 : 1 0 0 141 7 9( 2 0 1 0) 1 10 0 5 70 3 混凝土防渗墙施工质量控制要点及事故预防 周 灿, 刘 美 智 , 李 中 林 , 熊 洁, 熊 启 煜 ( 湖北腾 升工程管理有限责任公司 , 湖北 武汉 4 3 0 0 6 4 ) 摘要 : 混凝 土防渗墙在 水利水 电工程的基础 处理 中已得到 广泛运用。根 据湖北房县三里坪水利枢 纽工程 大坝 基坑 上、 下游 围堰混凝 土防渗墙施工的特点 , 总结 出施 工过程 中对混凝土 防渗墙质 量控 制的要点和措施 , 以及 事故预 防和处理方法。特别提 出了在勘探 资料 不详细的施X - 条件下 , 为确保墙体嵌入基岩的深度 满足设计要 求 , 如 何 判 断 槽 孔 基 岩 面 和入 基 岩 深 度 的 方 法 。 关 键 词 : 质量控制 ;控制要点 ;事故预防 ; 混凝 土防渗墙 中图法分类号 :T V 5 4 3 8 文献标 志码 : A l 工程概况 湖北 房 县三 坪 水 利 枢 纽 工 程 大坝 的上 、 下游 围 堰 建在 砂 卵 石 覆 盖层 上 , 覆 盖层 厚 一 般 为 9 61 7 8 m, 因此 采用 混凝 土 防渗墙 作 为 围堰 基 础 防渗 体 , 以截 断地下水 , 保证大坝安全施 工。大坝上游围堰防渗墙 总 长为 7 1 4 m, 下 游 围堰 防渗 墙 总长 为 6 6 0 m, 防渗 墙墙 体厚 均为 0 6 m , 设计 要 求嵌 入基 岩深 度 0 5 m, 防渗墙 每 一个槽 段 长 为 6 0 m, 且 划 分 为 一 个 单 元 工 程 。上 、 下 游 围堰 防渗 墙 地 层 自上 而 下分 别 为人 工 回 填厚 3 5 m的石 渣层 、 砂 卵石 层 和灰 岩 。 2 质量控制要点 该 工 程混凝 土 防渗 墙 施 工 采用 冲击 钻 机 造孑 L ( 钻 劈法 ) 、 直 升导 管 法 水 下 灌 注 混 凝 土 的 施 工 工 艺 。槽 孑 L 分二 期施 工 , 一 、 二 期槽 孔 间 隔布 置 , 钻 孔 布 置 如 图 1 。根据 施 工工 艺 的特 点 和 保 证 混凝 土 防渗 墙 的施 工 质量及 防 渗效 果 , 在 制定 全 面质量 管 理措施 的基础 上 , 确定 以下施 工环 节 为质量 控 制 的重点 。 2 1 泥 浆 质 量 泥 浆 在造 孔 时 具 有 护壁 、 携 渣 、 冷却 钻 具 等 作用 , 其 主要 功能 是 固壁 和携 渣 , 在 清孔 时具 有 稳 定 孔 壁 的 作用 , 因此 在造孔 施 工 时 控 制 泥 浆 的各 项 指 标 尤 显 重 要 。配 制 的泥浆 应具 有 良好 的物理 性 能 、 流 变性 能 、 稳 定性 及 泥皮 形成 能力 等 , 检 测 泥浆 各 项 指 标 时应 重 点 控制 泥浆 密 度 、 含 砂量 、 粘 度 、 失 水 ( 滤 失 ) 量 等 。 泥浆 采用 粘 土配制 , 密 度控 制 在 1 21 3 g c m 。 泥浆 质 量性 能指 标见 表 1 。 先施工 l 、 2 、 3 、 1 、 5 号王孔再施工 6 、 7 、 8 、 9 号副孔,然后用方锤修整槽壁形成槽 段 图 1钻孔布置示意 表 1 泥浆质量性能指标 2 2槽子 L 的垂直度和 平整度 槽 孔 的垂 直度 和孔 壁平 整度 直 接影 响到墙 体 的连 续性和有效厚度, 按照规范要求将槽孑 L 孔斜率控制在 0 4 以 内。为 有效 地 控 制 槽 孔 垂 直 度 和孔 壁 平 整 度 及 孔斜 率 , 可 以从 以下几 方 面着 手 。 ( 1 )修建 混凝 土 导墙 前 , 采 用 机械 碾 压 法 压 实处 理 松散 地基 , 防止钻 机 在 造 孔 过 程 中地 基 产 生 过 大 或 不均匀沉陷, 从而确保导墙起 到导正就位的作用 。浇 收稿 日期 : 2 0 l 0一 O 4 3 O 作者 简介 : 周 灿 , 男, 工程 师 , 主要从 事水利水电工程监 理工作。Ema i l : m i l u o j i a n g l 9 8 1 1 6 3 C O B 5 8 人 民 长 江 筑混凝 土导墙 时其 平 面位 置 应平 行 于 防 渗墙 中心 线 , 并保证墙顶表面的平整度 , 以利于钻机轨道安装和保 证 与 防渗墙 中心线 的符合性 。 ( 2 )钻 机就 位后 要 整 平 基座 , 将 锤 具 中心 对 准 防 渗墙轴 线后 , 对 悬 吊锤具 的钢丝绳 进行 测斜 , 并调整 到 与墙体 轴线完 全 吻合 。在 造 孔 过程 中 , 特 别 是掘 进 初 期要经 常测 斜 , 以确 保 槽 孔 孔 壁 的 孑 L 斜 率 在0 4 以 内。 ( 3 )造孑 L 形成的梅花孔、 小墙 、 波形墙等直接影响 着槽段内墙壁体的平整度 , 可采用方锤对槽壁进行修 整。另外 , 冲锤在冲击过程中会不断受到磨损 , 直径变 小 , 导致 槽体 尺寸相应 减小 , 所 以施 工过 程 中需 经常 检 测和修 复锤齿 , 在 冲锤 直径 负偏差 不小 于 5 0 c m时应 及 时修 补 。 2 3 槽孔入岩和入岩深度判 断 对于中小型水利水 电项 目, 设计提供的地质剖面 图大多 是根据初 步设 计 勘 探 资料 确 定 的 , 勘探 孔 间距 远 大于施 工规范 要求 , 这 给 施 工期 基 岩 面 的确 定 带来 了极大 的 困难 , 甚 至会 将 孤 石等 误 判 成基 岩 。从 中小 型项 目目前建设环境来看, 由于受到进度 、 资金 等制 约 , 在施 工期 增 补 勘 探 孔 不 很 现 实 , 因此 在 施 工 过 程 中, 采取什么有效方法来准确判断 防渗墙达到嵌入基 岩设计深度, 则是保证墙体防渗效果的关键所在 。 为确 保墙体 嵌入 基 岩 的深 度 满足 设 计 要求 , 在判 断槽 孔基 岩面 和入基 岩深度 时可采 用 以下 方法 : ( 1 )在钻孔 过程 中如 实做 好 钻孔 记 录 , 根 据 单位 时 间的掘进 量可 以初 步判 断是 否进 入 基 岩 , 因为 冲槽 施工时, 一般而言砂砾石层的单位掘进量大于基岩的 单位掘进量 , 所以当冲槽单位掘进量明显降低时可 以 初步判 断进 入基 岩 。 ( 2 )可根据 相邻 槽 段 基 岩顶 面高 程判 断 , 对 于 u 形 ( 或 V形 ) 河 床 。基 岩 顶 面 高程 一 般 是 自两 岸 向河 中问递 减 , 一旦 出现硬 岩 高程 突 变 就要 分 析是 否 为 孤 石 、 陡 坎或倒坡 。 ( 3 )根据岩样岩性 、 矿物 、 岩样机械磨损粗糙程 度 、 各 种岩石 颗粒 成 分 的含 量 等判 断 是 否 入岩 。 为 了 在施工 过程 中能有 效而 准确地判 断基 岩面 和钻人 基岩 深度 , 经过对地质资料的分析 , 制定出该工程的岩样鉴 定 标 准 , 详 见 表 2 。钻 孔 施 工 过 程 中 , 要 求 如 实 填 写 水利水 电工程混凝土防渗墙施工技术规范 附表 , 即 单孔基岩顶面鉴定表, 以此记录作为判断基岩顶面高 程的依 据 。 ( 4 )在判 断人 岩深 度 时 , 应 注重 听取 和 吸纳 有 经 验 的钻 机操作 手 的经验判 断 , 为 此 , 当槽 孔掘 进将 达到 预计基岩面时 , 应派有经验的钻机操作人员实施操作 。 表 2槽孔嵌入基岩的判断 注 : H l 表 示进 入 基 岩 表 面 ; H 2 表 示基 本 进 入 基 岩 嵌 入 设 计层 ; H 3 表 示 完 全嵌入设计基岩层 。 2 4清孔及接 头处理 ( 1 )清孔 。本 工程 采用 反循环 泥浆泵 清渣及 掏渣 筒掏渣 相结 合 的方 法 清孔 , 即用 反 循 环砂 石 泵 或潜 水 排污泵吸出槽底沉渣和槽 内泥浆 , 同时补人新鲜或经 过滤处 理 的 泥浆 置 换 孔 内含 有 大 量 砂 石 和 岩 屑 的 泥 浆。在清渣效果不佳或为了缩短清渣时间时, 使用空 压机进行辅助清渣 。清孔结束标准是 : 用测锤测定 槽 孔孔 底淤 积厚度 不大 于 1 0 c r r l , 且 沉渣 不 再增 厚 ; 清孔完成后 1 h测定泥浆的参数, 泥浆密度不大于 1 3 g e m , 粘度 不大 于 3 0 s , 含 砂量 不大 于 1 0 。 ( 2 )接 头处理 。二 期槽孔 施工 时 , 要 重视一 、 二期 槽 孔 间一 期 混凝 土 防渗 墙端 头 的 清理 。如 果 不 清 除 一 、二期 接头 处一 期混凝 土墙壁 上 的泥皮 , 将 导致 渗漏 等质量问题。接头处理采用带钢丝刷子的钻头进行刷 洗 , 当刷 子钻 头上基 本不带 泥 屑 、 孔底 淤积厚 度不再 增 加 时 , 则 判定 接头 清理合格 。 2 5 混凝土浇筑 混凝土浇筑最关键的控制点是导管安设和混凝土 浇 筑工艺 。 ( 1 )导管 安设 。每套 导管需 配置数 节长度 不等 的 短 管 , 一般 有 1 0, 2 0 , 2 5 m 和 3 0 m, 根 据槽 的深 度 和混凝土浇筑时的埋管深度要求搭配使用。短管的作 用在于提升导管时可有效地控制提升高度 , 不因卸除 管 节太长 而导致 导管 露 出混凝土 面 , 造 成墙体 不连续 。 导管 在平 面上沿 防渗墙 轴 线 布 置 , 其 间距 应 根据 混凝 土浇 筑 仓 面 的 面 积 和 混 凝 土 扩 散 度 布置 导 管 系 统 , 长度 为 6 m 的槽段 需安 放 2套 导管装 置 , 其 间距小 于规 范要 求 的 3 5 m。 导管在垂直安放时, 导管底部距槽底不宜太大, 也 不宜太小。导管底部距离槽底太大会导致漏斗容积增 大或 首罐 混凝土 无法 埋住 导 管 底 端 , 导 管底 部 距槽 底 太小会 导致 混凝 土无 法挤 出堵 塞球 而 堵 管 , 所 以导 管 底部距 槽底 之距 离一般 按 1 5 0 2 5 0 e m控 制为宜 。 ( 2 )混凝土浇筑 。浇筑混凝土时 , 必须保证拌和 第 1 1期 周 灿 , 等 : 混凝 土防渗墙施工质量控制要 点及 事故预防 5 9 物 的质 量和 浇筑 过程 的连 续性 。拌 和物 的 主要控 制参 数 为坍 落度 和扩 散度 , 坍落 度 以 1 8 2 5 c m为 宜 , 扩散 度 以 3 0 3 8 c m 为 宜 。为 防 止 管 内泥 浆 和 混 凝 土 混 合 , 预先在漏斗的下 口处放置能浮起的泡沫球或排气 胆塞 管 , 首罐混 凝 土 的方量 应经 过计 算确 定 , 并且 必须 达 到能满 足挤 出 管塞 和埋住 导 管管 底 的要 求 。 混凝 土浇 筑应 从 槽 底 低 端 开 始 , 浇灌 过 程 中应 随 时测 量混 凝土 面 的高 度 , 以便 计 算 出 导 管 埋 置深 度 和 迅速 准确 地提 升 和拆卸 导 管 。导管埋 入 混凝 土 的深度 以 2 4 m 为 宜 , 既 可 保 证 混 凝 土 埋 没 导 管 深 度 大 于 1 m而确 保 防渗墙 的连续性 , 埋 深 又不 会 因大于 6 m而 造成 导管 提升 的 困难 。 对 于有钢 筋笼 和埋 件 的混凝 土 防渗墙 , 施 工 时 , 其 控制 要点 为 : 槽 段 内应 注意 控制 混 凝 土面 的均匀 上 升 , 一般将高差控制在 0 5 m以内; 浇筑混凝土时 要 防止钢 筋笼 上浮 , 防止 钢 筋 笼 上 浮 的办 法 可 采 取 压 重或锚 固或降低混凝土浇筑面上升速度等。 3 常见事故预防 混凝 土 防渗墙 施 工 是 一 项 系统 的隐 蔽 工 程 施 工 , 施工 中对所 遇 到 的事故 如何 妥善 处置 也是 保证 工程 质 量 的一个 重要环 节 , 常 见 事 故 预 防 和处 理 措 施 总 结 如 下 。 ( 1 )卡锤 主要 是 受施 工 工艺 的影 响 , 对 于钻 劈 法 施工 的槽段 , 主孔一 般 由 圆锤 冲孔 , 副 孔 由方 锤 修槽 , 圆锤 冲孔 时一般 存 在梅 花孔 、 小墙 等槽 壁 , 方锤 修孔 时 势必 会被 三角形 的岩体 或小 尺寸 墙体 卡住 。 为防止 卡 锤, 可以采用减小圆锤 冲孔的间距或 圆锤初步修孔或 降低 方锤 提升 高度 以减小 冲击力 等方 式予 以解 决 。卡 锤发 生后 , 要 注 意 交 替 松 紧 锤 具 钢 丝 绳 , 切 忌 硬 提 猛 拔 。 ( 2 )掉锤 事 故 的发生 往往 是 由于锤 具钢 丝绳 断裂 或槽 孑 L 的 梅 花孔 等 原 因造 成 。 为 预 防掉 锤 事 故 的 发 生 , 一要定期检查锤具钢丝绳以及挂钩 , 防止冲击过程 中发 生掉 锤事 故 ; 二要 通过 修槽 消 除梅花 孑 L 、 小墙等 导 致掉 锤 的 因素 。掉 锤 发 生 后 要 及 时采 用 打 捞 钩 、 打 捞 套等 辅助 工具 实施 打 捞 , 必 要 时 在 紧 靠 掉锤 事 故 孔 的 两边 冲孑 L , 然后 采 用清孔 的办法 实施 打捞 。 ( 3 )塌槽 多 为泥浆 密 度不 够 、 地 下水 位 变化 、 意外 事故等造成。为防止塌槽 , 首先 , 要严格控制不同阶段 的泥 浆性 能 ; 其 次 , 建立 水雨 情预 报 系统 和停 电应急 或 防洪 度汛 等事 故预 防方 案 ; 最后 , 尽量 避免 在掘 进 的槽 段 附 近堆 置重 物使槽 壁 承受 附加 荷 载或行 驶重 型机 械 设 备 振动槽 壁 。 ( 4 )堵管 可能 是 由混凝 土拌 合 物不合 格 或导管 底 端 距槽 底距 离 太近 等 问题造 成 。当发 现导 管 内 昆 凝 土 下 灌 不畅 通时 , 可用 钻机 或 吊车将 导 管上 下抖 动 , 但 不 得 将 导管 提 出混凝 土面 , 也 不得作 横 向摆 动 , 否则会 把 沉 渣 和泥 浆混 入混 凝 土 中。采 取 上 述 措 施 后 , 如 若 仍 无 法解 决 , 就必 须另 设一 套 导管 系统 补救 。 4 防渗效果 该 工程 大 坝基坑 已于 2 0 0 8年 l 0月 开挖 至设 计 高 程 , 建 筑物 范 围基坑 面积 为 2 0 0 0 m , 基 坑 底面距 上 游 河 水位 垂直 高 差 达 4 3 IT l , 深 基 坑 内渗 水 总量 ( 包 括 上 下 游 围堰 、 周 围 山体 ) 不 足 5 0 I n h 。实 践 检验 证 明 该 工 程 的混凝 土 防渗 墙质 量 控 制 和 防渗 效 果 良好 , 为 大 坝 建基 面缺 陷 处理 和混 凝土 浇筑 创造 了极 为有 利 的条 件 。 (编 辑 : 赵凤 超 ) M a i n po i n t s o f qu a l i t y c o nt r o l i n c o n c r e t e c u t o f f wa l l c o n s t r u c t i o n a n d a c c i d e n t pr e v e nt i o n 4 k , M lv m _耋 =磊 一 一 一 一 一 阢 _v二 帆 卅 薹 =薹 l呈 _曼 一 一 m一 _蚕 一一一一一 一一一一一一一一 一一一一 孤 一一 =墓一 吣一 n _基州 呲一一一 n _呈 e y 一
展开阅读全文

开通  VIP会员、SVIP会员  优惠大
下载10份以上建议开通VIP会员
下载20份以上建议开通SVIP会员


开通VIP      成为共赢上传

当前位置:首页 > 环境建筑 > 房建工程

移动网页_全站_页脚广告1

关于我们      便捷服务       自信AI       AI导航        抽奖活动

©2010-2026 宁波自信网络信息技术有限公司  版权所有

客服电话:0574-28810668  投诉电话:18658249818

gongan.png浙公网安备33021202000488号   

icp.png浙ICP备2021020529号-1  |  浙B2-20240490  

关注我们 :微信公众号    抖音    微博    LOFTER 

客服