收藏 分销(赏)

马金路新建工程安全施工组织设计.doc

上传人:天**** 文档编号:5124132 上传时间:2024-10-26 格式:DOC 页数:24 大小:134KB 下载积分:10 金币
下载 相关 举报
马金路新建工程安全施工组织设计.doc_第1页
第1页 / 共24页
马金路新建工程安全施工组织设计.doc_第2页
第2页 / 共24页


点击查看更多>>
资源描述
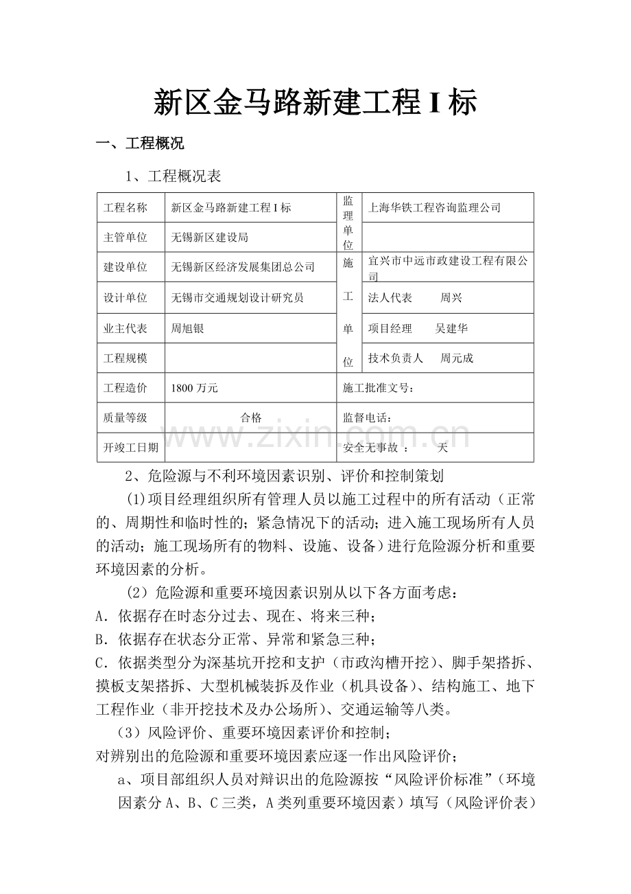
新区金马路新建工程I标 一、工程概况 1、工程概况表 工程名称 新区金马路新建工程I标 监理单位 上海华铁工程咨询监理公司 主管单位 无锡新区建设局 建设单位 无锡新区经济发展集团总公司 施 工 单 位 宜兴市中远市政建设工程有限公司 设计单位 无锡市交通规划设计研究员 法人代表 周兴 业主代表 周旭银 项目经理 吴建华 工程规模 技术负责人 周元成 工程造价 1800万元 施工批准文号: 质量等级 合格 监督电话: 开竣工日期 安全无事故 : 天 2、危险源与不利环境因素识别、评价和控制策划 (1)项目经理组织所有管理人员以施工过程中的所有活动(正常的、周期性和临时性的;紧急情况下的活动;进入施工现场所有人员的活动;施工现场所有的物料、设施、设备)进行危险源分析和重要环境因素的分析。 (2)危险源和重要环境因素识别从以下各方面考虑: A.依据存在时态分过去、现在、将来三种; B.依据存在状态分正常、异常和紧急三种; C.依据类型分为深基坑开挖和支护(市政沟槽开挖)、脚手架搭拆、摸板支架搭拆、大型机械装拆及作业(机具设备)、结构施工、地下工程作业(非开挖技术及办公场所)、交通运输等八类。 (3)风险评价、重要环境因素评价和控制; 对辨别出的危险源和重要环境因素应逐一作出风险评价; a、项目部组织人员对辩识出的危险源按“风险评价标准”(环境因素分A、B、C三类,A类列重要环境因素)填写(风险评价表)确认风险级别和重要控制部位。 B、项目部安排人员进行核定评价,对违反法律、法规及过去五年中曾发生过的重大事故的类别均评为二级以上(含二级)的风险,列入《重要风险汇总表》中。对评为三级且经评定诊断是主要的也要列入《重要风险汇总表》; C、以下情况,需要时对《重要风险汇总表》、《重要风险因素表》予以更新。 a) 法律、法规有变化涉及时; b) 设备、设施新增主改造时; c) 安全检查中发现问题时; d) 施工方案改变时和相关方要求时; e) 自然灾害等无法预计事故发生时。 重要部位控制及主要因素变更后,应重新制定或修订相关管理方案及作业指导予以控制。 二、实施 1、 安全职责: 总则:项目管理部制定并执行安全生产保证体系计划,以明确安全生产保证体系组织机构以及体系中各智能部门的安全职责,以确定安全生产保证体系正常,保证安全管理目标和承诺的实现。 (1) 安全管理目标: 1)年事故负伤频率控制在0.6‰ --1‰以内; 2)重大伤亡事故为零; 3)杜绝火灾、设备、管线、食物中毒等重大事故; 4)没有业主、社会相关方和员工的重大投诉; 5)施工现场安全检查达到JGJ59-99合格以上标准; 7)粉尘、污水、噪声达到城市管理要求; 8)创建无锡市文明工地 (2)安全管理组织: 确定安全生产保证体系第一责任人:项目经理 确定安全生产领导小组成员: 组长:丁其 副组长:史小才 组员:张朝金 吴萍 领导小组的作用: 拟定落实安全管理目标,制定安全生产保证计划,根据保证计划的要求,落实资源的配置; 负责安保体系实施过程中的运行实施监督、检查; 对安保体系运行过程中,出现不符合要素的要求,施工中出现的隐患,制定纠正和预防措施,并对上述措施进行复查。(详见工程项目安全管理网络图) 2、教育和培训: a、目的:通过对项目部管理人员及全体施工人员进行培训,提高全体施工人员的安全管理意识,保护自己及不伤害他人的技能,共同实现项目部提出的安全管理目标及承诺。 B、职责: (1) 项目副经理负责制定本项目的安全教育培训计划; (2) 安全员负责指定施工作业人员中特殊作业人员的培训计划; (3) 技术员、施工员负责编制分部分项工作的安全技术交底材料。 C、程序概要: (1) 培训目的 通过培训应确保有关人员: 1)遵章守纪。服从管理,执行施工现场安全生产保证体系规定的重要性; 2)本职工作中存在实际的或潜在危害及重大的环境影响,以及违章作业可能造成自己或对他人的不良影响和后果。 (2) 培训对象 1)新工人、普通工人、特种作业人员; 2)一般管理人员、技术人员、项目部各级领导; 3)特种作业人员以及管理人员资质培训均由专门机构负责培训。 (3) 培训内容 1) 安全管理、环境管理基础知识; 2) 施工管理人员的安全专业知识; 3) 施工现场安全规章、文明施工制度; 4) 特定环境中的安全技能及注意事项; 5) 监护和监测技能; 6) 对潜在的事故隐患或发生紧急情况时如何采取防范及自我解救措施。 (4) 其他有关教育的规定 1)节假日前后、上岗前、事故后、工作环境改变时,应进行针对性的安全教育。 2)负责对分包队伍进行安全教育及平时安全教育。 3)新进员工必须经过三级安全教育和建立劳动保护教育卡才能上岗。 4)做好培训教育记录。 D、记录。 3、文件控制: A、目的: 本项目对安全生产保证体系有关的文件和资料进行控制,确保各有关作业场所使用有效版本的文件,防止使用失效或作废文件。 B、职责 (1) 项目副经理是文件控制的主要领导; (2) 项目经理办公室是文件管理的主要部门,负责登记、传阅及分发; (3) 项目安全员是收集文集并汇编的责任人员。 C、程序概要 (1) 负责文件和资料的分类; 1)安全保证体系手册,作业指导书,安全记录; 2)法律、法规、规范; 3)技术文集、标准、施工组织设计、专项施组、各项施工方案; 4)其他管理文件、合同、协议、管理规章制度。 (2) 文件和资料的受控、非受控、标识及有效版本。 1)受控 受控文件,经过受控标识,在项目部执行的文件,均属受控文件。 2)非受控 非受控文件,不需本项目部执行的文件,均属非受控文件。 3)标识 凡文件都需标识,加盖受控章,非受控文件不加盖受控章,作废文件在左上角加盖“作废”以示标识。 (3) 所有文件均须字迹清晰,注明日期(包括修订日期),标识明确,妥善保管,以便查找,并在规定期内留存。 (4) 文件的批准 1)安全标准体系手册由项目经理批准后,报公司各部门审批后,由公司副总经理或管理者代表批准后发布。 2)施工组织设计,由公司总工程师审批。 (5) 文件的销毁 本项目部无权销毁任何资料和文件。 (6) 文件的归档及保管 涉及工程类的有关资料竣工后,办理归档手续,有关部门安全记录竣工后保存一年。 D、记录。 4、安全物资采购和进场验证: a、目的 为了保证施工现场安全管理目标的实现,加强对源头控制,使施工现场采购的各类安全防护用品,安全设施符合要求。 B、职责 (1) 项目副经理是本要素的主要负责人,负责采购要料计划的审批; (2) 材设员负责编制安全防护用品采购计划(分包单位)报项目部; (3) 安全员配合验收。 C、程序概要 项目部或项目部上一级采购的安全防护设施及用品必须按公司颁布的合格供应商名路优先采购,离开名录的要对供应商进行评价,报公司主管部门批准。 (1) 供应商评价条件 a) 生产技术、生产管理和质量保证能力; b) 许可证; c) 市场信誉和履约能力。 (2) 进场验收 1)自行(公司或上一级)采购验收 a) 对照规格、型号、数量 b) 目测外观 c) 检查质量保证书,合格证及检验报告; d) 查核供应商是否在合格供应商名录中。 2)租赁设备材料机械验收 a) 按合同或协议签订的规格、型号、等级; b) 质量保证书,合格证或检验报告、复印件; c) 目测外观。 3)调拨进场验收 a) 调拨单复印件; b) 质保书、合格证或检验报告复印件; c) 必要时抽样送检。 4)分包方自带或自够材料的验收 a) 项目部安全员、材料员(机管员)会同分包方安全员、材料员(机管员)进行共同验收; b) 分包方必须提供质量保证书、合格证或检验报告。 5)对进场的物资验证后进行标识,防止误用。 D、记录。 5、施工过程控制 负责编制半成品的搬运作业指导书,并对自己制造的半成品和成品进行标识。组织有关人员认真学习建筑施工安全检查标准(JGJ59-99)。使全体员工树立“抓安全一刻不忘,管理安全理直气壮”的观念,做到安全生产,预防为主。 3、项目部要与作业层签订安全生产合同,与分包单位签订“建设工程承包合同”,明确各方安全职责和责任。 4、在施工现场设置必要的围护设施,将施工现场与外界隔绝。按施工组织设计的要求接好临时用电和用水。 5、项目安全领导小组 组 长: 丁其 副 组 长: 史小才 组 员: 张朝金 吴萍 6、安全保证体系 安全生产是施工企业管理的重要环节,抓好安全生产是企业的头等大事。全体员工必须树立安全为了生产、生产必须安全、安全生产人人有责的观点。为了在本工程安全生产,爱护自己,保护他人,特制定以下安全措施; a、成立以项目经理为首的项目安全领导小组,项目经理为安全生产责任人,专职安全员为安全施工日常执行人。 b、专业施工队队长为其分管分项工程的安全负责人,直接向项目安全领导小组负责,其下设兼职安全员,负责本分项工程安全施工。 c、专业施工班组兼职安全员,使本工程安全管理工作纵向到底,横向到边,形成完整的安全管理保证体系。 d、项目部与作业层签订安全生产合同,明确各方安全职责和责任。 三、临时用电方案 1、主要施工机械进场计划表 序号 机 械 名 称 型 号 数 量 功率(Kw) 合计(Kw) 1 砼拌和机 400L 2 24.38 48.76 2 砂浆机 2 3 6 3 切断机 100L-2 2 5.5 11 4 弯曲机 GWJ40-1 2 7.5 15 5 对焊机 VN1-100 2 100 200 6 插入式振动器 ZM50 10 1.1 11 7 平板振动器 6 1.1 6.6 8 卷扬机 MZ1-230 2 7.5 15 9 蛙式打夯机 HW-70 2 1.5 3 10 潜水泵 φ200 11 3 33 11 泥浆泵 φ100 2 30 60 12 振动夯实机 HZR-22B 2 5 10 13 振动夯实机 HZR-32B 2 12.5 25 14 刨板机 MQJ-442 2 2.2 4.4 15 圆盘锯 2 7.5 15 16 电焊机 BX1-300 2 30 60 17 潜水钻机 GZQ-1500 3 55 165 18 振拔锤 1 15 15 19 空压机 0.6M3 2 3 6 20 井点降水设备 T45 6 7.5 45 21 门座吊 30T 1 26.38 26.38 22 门座吊 60T 1 63 63 23 泥浆制作循环设备 1 30 30 合 计 878.14 2、用电量计算 P—供电总需要容量(KW) P1—电动机额定功率(KW) P2—照明容量 P2=ΣP1×10% cosΦ—平均功率因数,取0.7 用电系数:K1动力取0.5 K2照明取0.7 用电总量 K1×ΣP1 P=1.1×( + k2×ΣP2) = 757.06Kw cosΦ 所以所提供的用电容量应不小于 757.06 Kw。 3、线路架设方案 施工现场临时用电采用TN-S系统三相五线制供电,用电缆架设到各分配电箱。总配电屏中分为动力和照明两大系统。动力系统分为五个回路:钻机分为三个回路;拌和机一个回路;钢筋机械和木工机械一个回路。照明分为施工照明和生活照明两个回路。总配电屏、分配电箱和开关箱均按规定配置漏电保护器,做到“一机一闸一漏一箱”,个配电箱均设门备锁,并采取防雨措施。 四、脚手架施工方案 1、搭设要求 操作工艺:基土夯实——安放垫板——安放底座——竖立杆并同时安扫地杆——设置抛掌——设置剪刀撑、斜杆和拉接点——铺脚手板——搭档脚板和栏杆——分段分层验收。 (1)搭设脚手架必须按照以下制定的脚手架搭设施工方案,进行技术和安全交底,由专业架子工负责搭设,持证上岗。 (2)搭设前应对所用的钢管及扣件进行认真挑选,不符合要求的严禁使用。搭设脚手架的位置应夯实,并有排水坡向明沟。 (3)脚手架必须配合施工进度搭设,一次搭设高度高于操作层不宜大于一步架。 (4)垫板、底座均应准确地放在定位轴线上,垫板采用50 mm厚的木板,木板宽度为200mm。 (5)每根立杆的底座向上200mm处应设置纵横向扫地杆,用直角扣件与立杆固定。 (6)本脚手采用单立管,排距1.05m,水平管步距为1.8m。 (7)底部立杆采用不同长度的钢管间隔布置或参差布置,使相邻立杆上部接头相互错开,以保证脚手架有充足的刚度和稳定性。 (8)搭设架子时应在四周同时拉结,其水平间距不大于6m,垂直间距不大于4m,拉结点采用φ8钢筋拉结。 (9)操作层上应满铺脚手板。 (10)架子搭好后必须有工长、专职安全员同架子工一起检查架子搭设质量,符合要求后方可使用。如遇大风、雨天气候,应由专人重点检查,发现问题及时采取相应加固措施。 2、脚手架的拆除 (1)拆除前应全面检查脚手架,重点检查扣件、拉接点、支撑体系等是否符合安全要求,并进行书面技术交底。 (2)拆除前应全面清除脚手架上存留的材料、电线等杂物。 (3)根据现场情况,设围栏和警戒标志,并有专人看守。 (4)拆除脚手架必须有专人指挥,参与拆除的人员应注意动作的配合和协调,在拆除的过程中不宜中途换人,不得单人拆除较重杆件等有危险的构配件。 (5)次序应是后搭设的部分先拆,先搭设的部分后拆,严禁采用拉倒或推倒的做法。 (6)除脚手架宜一步一清,分段拆除时高度不大于2m。 (7)拆除的脚手架部件应及时运到地面,钢管应由多人自上而下接力传递,不得直接向下乱扔。 3、人行斜道 为方便工人上下,保证刚浇注的砼不被脚踩,需设置上人斜道,其搭设要求如下: (1)斜道宽1m,坡度1:3(高:长)左右,长度按脚手架纵距。 (2)斜道拐角处设置平台,平台宽度1.5m。 (3)斜道两侧及平台外围均必须设置两道防护栏杆及挡脚板,防护栏杆总高度不小于1.2m,挡脚板高度不小于18cm。 (4)保证斜道的稳定性,斜道两侧、平台端面、平台两侧均应设剪力撑。 (5)斜道的立杆杆距应与脚手架相配合,并应对准,可以利用脚手架外皮立杆作为斜道里皮立杆,钢管立杆底部应设置垫板,并设置扫地杆。 (6)斜道坡度设置纵向斜杆,其间距不超过50cm。 (7)斜道采用竹笆,竹青面朝下,接头应搭接10cm,并用12#铁丝绑牢。 (8)斜道的搭设与外脚手架同步进行,拆除应遵守从上而下,后搭先拆,先搭后拆的原则。 五、模板施工方案 一、技术要求: 1、现浇桥台采用δ=12mm优质竹胶板,其余部位采用多层胶合板作模板,支承系统由φ48×3.0钢管、钢扣件、垫木组成。 2、平台排架必须设纵横向扫地杆,采用直角拉杆固定在距底座上不小于200mm的立杆上,当立杆基础不在同一水平面上时,必须将高处的扫地杆向低处延伸,两跨与立杆固定高低差不应大于1M。 3、相邻模板之间采用φ12螺连接,对拉螺采用φ14圆钢,拉杆纵横间距为600mm×550mm。 二、模板安装 (1)熟悉结构施工图、图纸会审记录和有关的结构变更通知,按各构件的不同特征进行模板配置、翻样设计,对轴线位置、几何尺寸、封面形状、预留孔或预埋件等进行技术复核,确认无误后,方可作为模板制作安装的依据。 (2)模板及支撑必须要有足够的强度、刚度、稳定性。 (3)模板安装、拆除前必须对参加施工的人员进行技术和安全交底。 (4)安全员必须对模板的施工质量进行技术指导和监督,施工完毕后,协同质检员进行检查,确保结构几何尺寸、标高和轴线位置准确、接缝严密、支撑稳定。 (5)施工图绘制模板大样图,经技术负责人复核无误后,作为模板施工的依据。 (6)为了确保钢管排架的稳定性,在距地面20cm处纵横两个方向设扫地管一道,在立杆中间部位设一道水平连接管。 (7)作业人员必须戴好安全帽,高处作业人员必须系好安全带。 三、模板拆除 (1)砼浇筑时应留拆模试块,拆模强度按规范规定。 (2)拆模时不得用力过猛,拆下的模板应及时运走,分类整理堆放。 (3)拆模程序;后支的先拆,先支的后拆,先拆除非承重部位,后拆除承重部位。 (4)拆除模板的结构;应在砼达到设计强度后才允许承受全部设计菏载,施工中不得超载使用,严禁堆放过量材料。 (5)拆下的模板应及时组织人员整理,分类堆放在指定地点,并上油备用。 (6)在模板拆除区域设置安全围栏,挂明显安全标志,禁止非作业人员入内,由专职安全人员监督。 (7)作业人员必须戴好安全帽,高处作业人员必须系好安全带。 四、模板强度验算: 1、模板侧压力及有效压头计算: 砼台墙高4m,采用坍落度为12cm的商品混凝土,浇筑速度为1.5m/h,砼入模温度为T=20℃,作用于模板的最大侧压力: F=0.22×γC×t0×β1β2×V1/2 =0.22*25*200/(20+15)*1.2*1.15*1.51/2 =53.12KN/M2 F=γCH=25*4 =100 KN/M2 取最小植,故最大侧压力取53.12KN/M2 有效压头高度h=F/γC=53.12/25=2.12M 混凝土对模板的侧压力为53.12,纵横向间距为60*50cm2按公式P=F*A计算拉杆承受的拉力: P=53120*/0.6*0.55=17529.6N 查表得F=19800N 所以F1=19800*53.12/60=17529.6N 查表选用M14螺栓,其容许拉力为17800N>17529.6N 满足要求。 2、支承钢楞间距验算: 已知混凝土最大侧压力53.12KN/M2,拉杆选用2φ48×3.0钢管作内、外钢楞,内楞竖向布置,间距a=600mm,钢楞弹性模量E=2. 1×105 mm2,钢材、抗拉、抗弯强度计算值,取Q235钢f=215 N/mm2,按抗弯强度计算内钢楞的容许跨度b: b=(10f*w/F*a)1/2 =(10*215*4.49*103/53.12*103*600=550mm 按挠度计算内楞的容许跨度b b={150(ω)*E*I/F*a}1/4 ={150*3*2.1*105*10.78*104/53.12*103*600}1/4 =565mm 式中ω为内楞最大挠度值(mm) 两者取小,取整数b=550mm。 根据以上计算拉杆间距600mm*550mm,满足要求。 五、安全措施 模板支撑及拆卸时的悬空作业,必须遵守以下规定: 1、支模应按规定的作业程序进行,模板未固定前不得进行下一道工序。严禁在连接件和支撑件上攀登上下,并严禁在上下同一垂直面上装、拆模板。结构复杂的模板,装、拆应严格按照施工组织设计的措施进行。 2、支架高度在3m以上的柱模板,四周应设斜撑,并应设立操作平台。低于3m的可使用马凳操作。 3、支设悬挑形式的模板时,应有稳固的立足点。支设临空构筑物模板时,应搭设支架或脚手架。模板上有预留洞时,应在安装后将洞盖没。拆模高处作业,应配置登高用具或搭设支架。 六、基坑支护 基坑支护 基坑开挖前,严格按照设计及规范要求用经纬仪、钢尺等仪器进行精确的施工放样定位,并考虑足够的工作宽度,基坑边坡按照1:0.33的标准进行开挖。在基坑及沟槽深度大于2M(含2M)时,基坑周边用毛竹、原木及钢管设置防护栏杆,防护杆件的规格和连接要求符合下列规定: 1、毛竹横杆小头有效直径不小于70mm,栏杆柱小头不小于80mm,并用大于16号的镀锌钢丝绑扎,且不少于3圈,并无泻滑; 2、原木横杆上杆梢径不小于70mm,下杆梢径不小于60mm,栏杆柱梢径不小于75mm,并用相应长度的圆钉钉紧或用大于12号镀锌钢丝绑扎,要求表面平顺和稳固、无摇动。 3、钢管横杆及栏杆柱均采用φ48×(2.75~3.5)mm的管材,以扣件和电焊固定。 4、防护栏杆由上、下两道横杆及栏杆组成,上杆离地高度为1.0~1.2m,下杆离地高度为0.5~0.6m。 5、栏杆柱的固定采用钢管并打入地面50~70cm深,钢管离边口距离不小于50cm,当周边采用板桩时,钢管打在板桩外侧。 七、土方开挖方案 由于本工程基槽底标高低于地下水位,故为了保证基槽开挖的安全施工,须采用井点降水设施先降低地下水位。 1、开挖土方的操作人员之间,必须保持足够的安全距离,横向间距不小于2M,纵向间距不小于3M,因此在开挖前,根据工作面的大小,按上述要求合理安排施工人数,以确保安全。 2、本工程在机械开挖上层(深1.00M左右)土方后,在基槽边打入井点设备,以降低地下水位; 3、在井点设备运行1~2天后,继续开挖下层土方,在机械开挖至距设计标高30cm左右后采用人工开挖整理至设计底标高; 4、挖出的土方及时运出,留用部分不得紧离基槽边堆放,应堆放在基槽边距开挖线大于2M之外; 5、基槽开挖边坡严格按照1:0.33的坡度控制,并考虑有足够的工作宽度,以便施工作业; 5、运土及其它施工车辆严禁紧靠开挖的基槽边行使,行使位置要远离开挖线2M之外,并须限速5Km; 6、对淤泥和杂填土要及时清除,对清除后的超挖深度小于20cm部分采用C10砼填实,若大于20cm采用4%水泥土分层填实; 7、在基槽开挖时,要时刻注意边坡失稳,严防塌方事故,不得带水作业,确保干槽施工,对部分松散土壤及时用钢板桩支撑围护。 8、在基槽边要设立缓坡,留作施工人员作业时的上下通道,并在通道两边加设护栏,缓坡的坡度以30度为宜。 八、起重吊装方案 本工程涉及的起重吊装作业为板梁、管道施工和一些相关的吊装工程。由于起重吊装是具有着很大危险性的施工工序,故在起重吊装时,一定要严格按照操作规范操作,不得有丝毫麻痹大意。 起重作业注意事项: 1、所有起重吊装的指挥人员都必须持证上岗,作业时应与操作人员密切配合,执行规定的指挥信号。操作人员应按照指挥人员的信号进行作业,当信号不清或错误时,操作人员可拒绝执行。 2、当操纵室远离地面的起重机,在正常指挥发生困难时,地面及作业层(高空)的指挥人员均采用对讲机等有效的通讯联络进行指挥。 3、在有六级及以上大风或大雨等恶劣天气时,停止起重吊装作业。待过后作业时,先进行试吊,确认制动器灵敏可靠后再进行作业。 4、起重机的变幅指示器、力矩限制器、起重量限制器以及各种行程限位开关等安全保护装置,要求完好无损、灵敏可靠,不随意调整或拆除。严禁利用限制器和限位装置代替操纵机构。 5、操作人员进行起重机回转、变幅、行走和吊钩升降等动作前,应发出音响信号示意。 6、起重机作业时,起重臂和重物下方严禁有人停留、工作或通过。重物吊运时,严禁从人上方通过。严禁用起重机载运人员。 7、操作人员应按规定的起重性能作业,不得超载。 8、在吊装作业时,注意不得靠近空输电线路作业。起重机的任何部位与架空输电导线的安全距离不得小于下表的规定。 起重机与架空输电导线的安全距离 电压(KV) 安全距离 <1 1~15 20~40 60~110 220 沿垂直方向(m) 1.5 3.0 4.0 2.0 6.0 沿水平方向(m) 1.0 1.5 2.0 4.0 6.0 9、在使用汽车式起重机作业时,其行驶和工作场地应保持平坦坚实,并与沟渠、基坑保持安全距离。作业前,须全部伸出支腿,并在撑脚板下垫方木,调整机体使回转支承面的倾斜度在无载荷时不大于1/1000。起吊作业时,汽车驾驶室内不得有人,重物不得超越驾驶室上方,且不得在车的前方起吊。 10、作业中如果发现起重机倾斜、支腿不稳等异常现象时,应立即使重物下落在安全的地方,下降中严禁制动。 11、作业后,应将起重臂全部缩回放在支架上,再收回支腿。吊钩应用专用钢丝绳挂牢;应将车加尾部两撑杆分别撑在尾部下方的支座内,并用螺母固定;应将阻止机身旋转的销式制动器插入销孔,并将取力器操纵手柄放在脱开位置,最好锁住起重操纵室门。 起重吊装方案 Ⅰ、施工准备 (1)精确放样 用经纬仪在管道平基将管道中心线及管道边线精确定位。 (2)现场组织 a、吊装前要对附近相关路段设立警示及安全标志等防护措施,并对临时便道进行交通封闭。 b、汽车吊、导管道及大型平板车等机械要陆续进场,并做到互不干扰。 C、吊装前要做好工作场地宽度,平整度及密实度处理,并保持畅通。 Ⅱ、施工方案 具体吊装顺序及施工方法如下; 根据现场的具体情况及施工要求,拟采用16T、25T汽式起重机,用直径20mm、长4—6m两根钢丝绳扣住管道两端,接着在起重指挥员的指挥下,将管道准确的安装就位,使管道中心线与平基上的管道中心线吻合。 九、拆除方案 本工程需拆除原沥青旧路面。采取方案如下: 1、全封闭拆除施工现场,采用彩钢瓦护栏,确保护栏外行 人车辆不受影响; 2、用机械先拆除路面,拆除的建筑垃圾机械上车运出施工 现场,零星部位人工用风镐拆除,操作工佩戴眼镜、护面具等防护设备,防止碎料溅入眼球,击伤面部。 3、拆除范围内应查明地下管线,对现有的管线实施保护。 十、文明施工创建措施 严格遵守《无锡市城建工程安全文明工地考评办法》,按照文件精神,切实加强安全文明建设,具体措施如下: 1、所有现场清理的淤泥、杂料及时运出施工现场。 2、道路基层施工时,安排专人负责洒水车的洒水工作,防止灰尘飞扬。 3、拌和场尽量设置在离居民区较远的地方,减少施工时给附近居民生活带来的不便;施工期间随时保持现场整洁,施工装备、材料、设施做到有计划的妥善存放,废料垃圾和不再需要的临时设施及时撤除并运走。 4、在工地的适当位置安置红灯、竖立标牌,请过往行人和当地居民注意交通安全,支持、理解工程建设。 5、由于本工程工期较紧,有居民住宅的地段在生产安排时要考虑到合理性,噪音大的工序可安排在白天施工,噪音小的或无噪音的工序尽可能安排早午休时间和夜间施工,减小由于噪音对附近居民正常生活的影响。 6、石灰进场消解后,表面立即用土或材料布封密,防止扬尘,并适时洒水。 7、在路面结构形成后,安排人员日夜值班,请行人绕道通行。 8、机械设备停置、材料堆放排列整齐有序。 9、施工期间保持便道和施工区域内空气环境,干燥季节对粉尘表面及时采取洒水措施,清扫道路保证施工环境整洁有序。 10、施工车辆出入前冲洗干净,避免影响环境。 11、工程施工期间,在工程适当地段采用彩钢板结合钢管脚手进行围护,确保施工现场文明整洁。 12、路口、通道等处竖立公示牌、红灯;施工人员挂牌施工,所有围护均系上彩旗。 13、工地生活区、食堂、办公室做到干净整洁,专人打扫。 14、采取一切可能的措施,加快施工进度,缩短工期,将因施工给当地群众带来的不便将到最低程度。 15、执行业主和各主管部门的一切指示、指令。 16、工程撤场之前,务必将现场清理干净。 主 要 内 容 一、 工程概况 二、 实施 三、 临时用电方案 四、 脚手架施工方案 五、 模板施工方案 六、 基坑支护 七、 土方开挖方案 八、 起重吊装方案 九、 拆除 十、 文明施工创建措施 新区金马路新建工程I标 安 全 报 监 资 料 宜兴市中远市政建设工程有限公司 二00七年 月 日 新区金马路 新建工程I标 安全施工组织设计 编制人: 审核人: 宜兴市中远市政建设工程有限公司 2007年 月 市政工程安全报监书
展开阅读全文

开通  VIP会员、SVIP会员  优惠大
下载10份以上建议开通VIP会员
下载20份以上建议开通SVIP会员


开通VIP      成为共赢上传

当前位置:首页 > 品牌综合 > 施工方案/组织设计

移动网页_全站_页脚广告1

关于我们      便捷服务       自信AI       AI导航        抽奖活动

©2010-2025 宁波自信网络信息技术有限公司  版权所有

客服电话:0574-28810668  投诉电话:18658249818

gongan.png浙公网安备33021202000488号   

icp.png浙ICP备2021020529号-1  |  浙B2-20240490  

关注我们 :微信公众号    抖音    微博    LOFTER 

客服