收藏 分销(赏)

境外人员临时住宿登记表.doc

上传人:天**** 文档编号:4915644 上传时间:2024-10-20 格式:DOC 页数:2 大小:131.04KB 下载积分:5 金币
下载 相关 举报
境外人员临时住宿登记表.doc_第1页
第1页 / 共2页
境外人员临时住宿登记表.doc_第2页
第2页 / 共2页
本文档共2页,全文阅读请下载到手机保存,查看更方便
资源描述
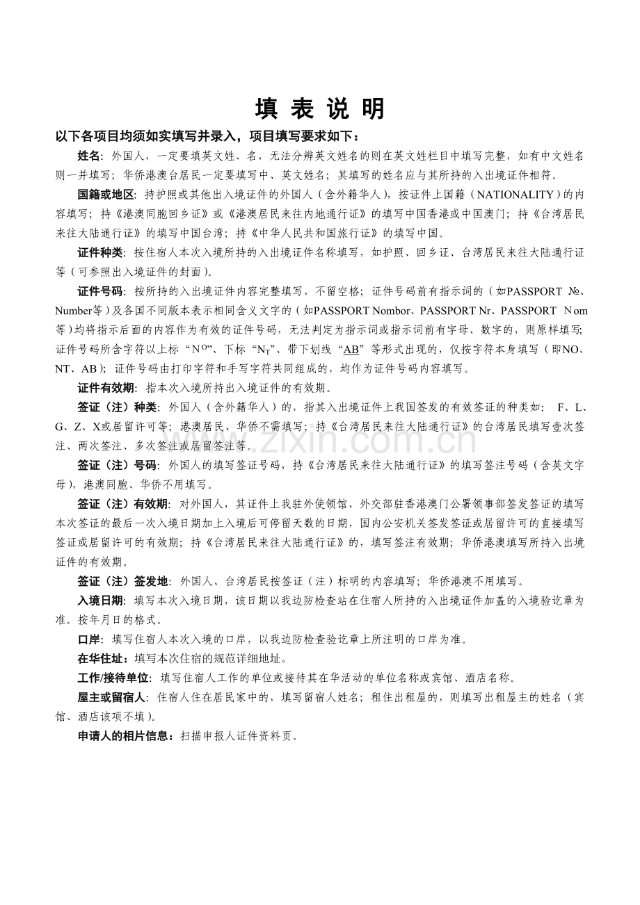
境外人员临时住宿登记表 英文姓 Surname 英文名 Given name 中文姓名 Chinese name 性别 Sex 出生日期 Date of birth 年 月 日 y m d 国籍(地区) Nationality or area 证件种类 Type of certificate 证件号码 Certificate No. 证件有效期 Certificate validity 年 月 日 y m d 职业 Occupation 停留事由 Object of stay 签证(注)种类 Type of visa 签证(注)号码 Visa No. 有效次数 Valid times 签证(注)签发地 Visa issued at 签证(注)有效期 Visa expiry date 年 月 日 y m d 入境口岸 Port of entry 入境日期 Date of entry 年 月 日 y m d 入住日期 Date of stay 年 月 日 y m d 拟离开日期 Date of departure 年 月 日 y m d 本人联系电话 Self-Telphoe Number 在华住址 Address in China 工作/接待单位 Received by 住所类型 Type of accommodation □宾旅馆(Hotel) □出租屋(Rented house) □居民家(Home Stay) □单位宿舍(Dormitory) □自购房(Self-purchased House) □其他(Others) 房主姓名 Name of Home Owner 房主身份证件号码 ID No. of Home Owner 房主电话 Home Owner’s Telephone No. 紧急情况联系人 Contact in Emergency 联系电话 Telphone No. 备注 Observations 1、表格中灰色部分为必填项,其余部分应尽可能填写完整 2、表格应按填表说明规范填写,字迹工整。 REGISTRATION FORM OF TEMPORARY RESIDENCE FOR VISITORS 申报人签名: 填表日期: 年 月 日 公安派出所盖章: 派出所联系电话: Signature: Date: y m d Seal of Police Station: Telephone No: 警方提示:境外人员在宾馆、饭店、旅店、招待所、学校等企业、事业单位或者机关、团体及其他中国机构内住宿,应当出示有效出入境证件,并填写临时住宿登记表。 Police tips:In accordance with Article 29 and Article 30 of Rules Governing the Implementation of the Law of the People’s Republic of China on Control of the Entry and Exit of Aliens, for lodging at guest house, hotel, inn, hostel, school or other enterprises and institutions or at government organs or other Chinese organizations, aliens shall present valid passports or residence certificates and fill in registration forms of temporary accommodation. They shall present travel permits when seeking accommodation in areas closed to aliens. 填 表 说 明 以下各项目均须如实填写并录入,项目填写要求如下: 姓名:外国人,一定要填英文姓、名,无法分辨英文姓名的则在英文姓栏目中填写完整,如有中文姓名则一并填写;华侨港澳台居民一定要填写中、英文姓名;其填写的姓名应与其所持的入出境证件相符。 国籍或地区:持护照或其他出入境证件的外国人(含外籍华人),按证件上国籍(NATIONALITY)的内容填写;持《港澳同胞回乡证》或《港澳居民来往内地通行证》的填写中国香港或中国澳门;持《台湾居民来往大陆通行证》的填写中国台湾;持《中华人民共和国旅行证》的填写中国。 证件种类:按住宿人本次入境所持的入出境证件名称填写,如护照、回乡证、台湾居民来往大陆通行证等(可参照出入境证件的封面)。 证件号码:按所持的入出境证件内容完整填写,不留空格;证件号码前有指示词的(如PASSPORT №、Number等)及各国不同版本表示相同含义文字的(如PASSPORT Nombor、PASSPORT Nr、PASSPORT Nom等)均将指示后面的内容作为有效的证件号码,无法判定为指示词或指示词前有字母、数字的,则原样填写;证件号码所含字符以上标“NO”、下标“NT”、带下划线“AB”等形式出现的,仅按字符本身填写(即NO、NT、AB);证件号码由打印字符和手写字符共同组成的,均作为证件号码内容填写。 证件有效期:指本次入境所持出入境证件的有效期。 签证(注)种类:外国人(含外籍华人)的,指其入出境证件上我国签发的有效签证的种类如: F、L、G、Z、X或居留许可等;港澳居民、华侨不需填写;持《台湾居民来往大陆通行证》的台湾居民填写壹次签注、两次签注、多次签注或居留签注等。 签证(注)号码:外国人的填写签证号码,持《台湾居民来往大陆通行证》的填写签注号码(含英文字母),港澳同胞、华侨不用填写。 签证(注)有效期:对外国人,其证件上我驻外使领馆、外交部驻香港澳门公署领事部签发签证的填写本次签证的最后一次入境日期加上入境后可停留天数的日期,国内公安机关签发签证或居留许可的直接填写签证或居留许可的有效期;持《台湾居民来往大陆通行证》的,填写签注有效期;华侨港澳填写所持入出境证件的有效期。 签证(注)签发地:外国人、台湾居民按签证(注)标明的内容填写;华侨港澳不用填写。 入境日期:填写本次入境日期,该日期以我边防检查站在住宿人所持的入出境证件加盖的入境验讫章为准。按年月日的格式。 口岸:填写住宿人本次入境的口岸,以我边防检查验讫章上所注明的口岸为准。 在华住址:填写本次住宿的规范详细地址。 工作/接待单位:填写住宿人工作的单位或接待其在华活动的单位名称或宾馆、酒店名称。 屋主或留宿人:住宿人住在居民家中的,填写留宿人姓名;租住出租屋的,则填写出租屋主的姓名(宾馆、酒店该项不填)。 申请人的相片信息:扫描申报人证件资料页。
展开阅读全文

开通  VIP会员、SVIP会员  优惠大
下载10份以上建议开通VIP会员
下载20份以上建议开通SVIP会员


开通VIP      成为共赢上传

当前位置:首页 > 包罗万象 > 大杂烩

移动网页_全站_页脚广告1

关于我们      便捷服务       自信AI       AI导航        抽奖活动

©2010-2026 宁波自信网络信息技术有限公司  版权所有

客服电话:0574-28810668  投诉电话:18658249818

gongan.png浙公网安备33021202000488号   

icp.png浙ICP备2021020529号-1  |  浙B2-20240490  

关注我们 :微信公众号    抖音    微博    LOFTER 

客服