收藏 分销(赏)

吉利汽车胜任力素质模型.doc

上传人:快乐****生活 文档编号:4892430 上传时间:2024-10-17 格式:DOC 页数:16 大小:196.50KB 下载积分:8 金币
下载 相关 举报
吉利汽车胜任力素质模型.doc_第1页
第1页 / 共16页
吉利汽车胜任力素质模型.doc_第2页
第2页 / 共16页


点击查看更多>>
资源描述
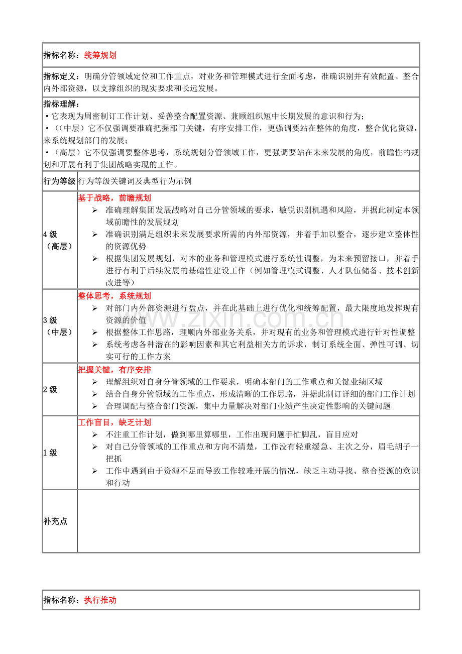
吉利汽车胜任力素质模型 管理者素质模型指标详细描述: 指标名称:战略导向 指标定义:深入理解并认同吉利集团的发展目标和战略,以此作为工作的出发点,指导具体的决策与行动,确保各项经营管理活动与集团总体发展战略相一致。 指标理解: ·它表现为理解集团战略、认同集团战略、落实与推动集团战略、关注集团未来发展的意识和行为; ·(高层)它不仅强调要充分理解、认同,大力推动、落实集团战略,更强调在自身分管的专业领域积极为集团的未来发展献计献策,参与集团战略制订。 行为等级 行为等级关键词及典型行为示例 4级 (高层) 思考与参与战略 Ø 分析行业发展方向及外部环境变化对集团的影响,对集团战略调整提出专业性、建设性的意见和建议 Ø 不断思考和评估既定战略是否适应内外部环境(政策、市场、技术等)变化,并积极采取行动避免或减少风险 Ø 敏锐识别自身分管领域的政策、制度、流程是否能有效支撑集团战略,并适时做出相应调整 3级 落实与推动战略 Ø 结合集团战略对自身分管领域的前瞻性要求,拟定本领域的工作重点和发展规划 Ø 运用集团战略指导自身分管领域的具体经营管理工作,始终关注工作方向与战略的一致性,并进行及时调整 Ø 根据集团阶段性战略重点,调整相关资源(如组织架构、人力资源、技术设备等),为集团战略实现提供支撑 2级 理解与认同战略 Ø 关注集团发展战略的最新变化和动态调整,主动思考集团战略变化对自身的最新要求 Ø 积极学习集团最新战略文件,认真领会集团战略精神 Ø 认同集团下一步的发展规划,并思考自身工作如何与集团总体战略相配合 1级 漠视与质疑战略 Ø 对于集团的未来战略定位不理解,不清楚集团战略发展的重点和核心 Ø 对于集团的战略执行和落实不到位,只关注分管领域眼前利益 Ø 不认同集团战略目标,对于集团的战略目标实现缺乏信心 补充点 指标名称:统筹规划 指标定义:明确分管领域定位和工作重点,对业务和管理模式进行全面考虑,准确识别并有效配置、整合内外部资源,以支撑组织的现实要求和长远发展。 指标理解: ·它表现为周密制订工作计划、妥善整合配置资源、兼顾组织短中长期发展的意识和行为; ·((中层)它不仅强调要准确把握部门关键,有序安排工作,更强调要站在整体的角度,整合优化资源,来系统规划部门的发展; ·(高层)它不仅强调要整体思考,系统规划分管领域工作,更强调要站在未来发展的角度,前瞻性的规划和开展有利于集团战略实现的工作。 行为等级 行为等级关键词及典型行为示例 4级 (高层) 基于战略,前瞻规划 Ø 准确理解集团发展战略对自己分管领域的要求,敏锐识别机遇和风险,并据此制定本领域前瞻性的发展规划 Ø 准确识别满足组织未来发展要求所需的内外部资源,并着手加以整合,逐步建立整体性的资源优势 Ø 根据集团发展规划,对本的业务和管理模式进行系统性调整,为未来预留接口,并着手进行有利于后续发展的基础性建设工作(例如管理模式调整、人才队伍储备、技术创新改进等) 3级 (中层) 整体思考,系统规划 Ø 对部门内外部资源进行盘点,并在此基础上进行优化和统筹配置,最大限度地发挥现有资源的价值 Ø 根据整体工作思路,理顺内外部业务关系,并对现有的业务和管理模式进行针对性调整 Ø 系统考虑各种潜在的影响因素和其它利益相关方的诉求,制订系统全面、弹性可调、切实可行的工作方案 2级 把握关键,有序安排 Ø 理解组织对自身分管领域的工作要求,明确本部门的工作重点和关键业绩区域 Ø 结合自身分管领域的工作重点,形成清晰的工作思路,并据此制订详细的部门工作计划 Ø 合理调配与整合部门资源,集中力量解决对部门业绩产生决定性影响的关键问题 1级 工作盲目,缺乏计划 Ø 不注重工作计划,做到哪里算哪里,工作出现问题手忙脚乱,盲目应对 Ø 对自己分管领域的工作重点和方向不清楚,工作没有轻重缓急、主次之分,眉毛胡子一把抓 Ø 工作中遇到由于资源不足而导致工作较难开展的情况,缺乏主动寻找、整合资源的意识和行动 补充点 指标名称:执行推动 指标定义:合理分解经营指标或任务目标,高效贯彻落实工作计划,有力推动本领域与其它相关方积极开展行动,以确保目标实现或任务结果的达成。 指标理解: ·它表现为快速响应工作任务,积极推动本领域与相关方开展行动的意识和行为; ·(中层)它不仅强调要结合任务目标,稳步推进各项工作进展,更强调讲究工作效率和工作质量,追求工作任务达成的实效性; ·(高层)它不仅强调要高效推动和落实集团下达的各项经营指标或任务,更倡导为自身分管领域树立更高的目标达成标准,积极超越组织原有期望。 行为等级 行为等级关键词及典型行为示例 4级 超越期望 Ø 在接到任务后,自我提高工作完成质量的标准,积极为超越标准制定相应的策略和方案 Ø 有计划、有步骤、有策略地获取合作部门更大的支持与协助,从而为目标超出预期的达成创造有利条件 Ø 在集团需要时,不怕艰辛和困难的工作环境,积极承担挑战性工作任务 3级 (高层) 高效落实 Ø 工作中讲究效率,不拖拉,不在个别问题上绕圈子,有强烈的时间观念和紧迫感,雷厉风行 Ø 快速执行组织决议,不空谈问题,着眼于拿出行之有效的解决方案,并将计划或想法落实为相关方的行动要求 Ø 分管领域工作开展遇到困难时,理性分析,果断决策,敢于施展个人领导魄力来推进工作 2级 (中层) 稳步推进 Ø 接到任务安排,积极响应,合理分解任务目标,制定详细执行计划,并按照计划有条不紊的开展工作 Ø 敏锐识别影响任务进程的关键影响因素,深入分析,通过多种方式获取支持,逐步推进 Ø 面对执行过程中存在的困难,不慌不乱,妥善分析原因,积极寻求继续推进工作的策略 1级 低效执行 Ø 在没有深入理解工作任务的情况下,盲目执行,做无用功,降低整体工作效率 Ø 接到工作任务后,拖拖沓沓,迟迟不开展行动,缺少紧迫感 Ø 需要相关方的支持时,不主动与相关方进行沟通,不积极推动相关方开展工作 补充点 指标名称:监督控制 指标定义:注重工作品质,适时审视工作进展,有效监督执行过程中的关键节点和重点难点,尽力防范、降低、控制不确定因素的发生发展,以确保工作过程始终指向既定目标要求。 指标理解: ·它表现为注重工作质量,适时监控工作过程的意识和行为; ·(基层)它不仅强调在工作过程中要关注品质、严格要求,更倡导对工作重点和关键节点进行实时监控,以保证工作不出差错。 ·(中层)它不仅强调对工作重点和关键节点的实时监控,更倡导运用全面系统的管控方式,来不断优化工作过程,提升工作品质。 行为等级 行为等级关键词及典型行为示例 4级 系统管控 Ø 对整体工作流程进行梳理,并根据流程特点设置一系列的质量控制点,保证全流程的可控性 Ø 系统分析影响工作质量的根本原因,建立质量提升计划,对有助于完善工作质量的关键环节进行重点攻关 Ø 对影响工作品质的流程进行论证和优化,不断完善并建立与工作质量相关的管理制度 3级 (中层) 重点监控 Ø 建立客观、明确的质量标准,准确识别可能影响工作质量的关键环节,进行重点监控 Ø 建立并不断完善关键任务控制流程,通过程序性、规范性的控制手段,消除工作中可能出现的质量风险 Ø 对关键细节加以额外关注,提高全流程的可控性,努力保证品质的稳定性 2级 (基层) 严格要求 Ø 严格遵守工作流程与步骤,确保工作达到应有的品质要求 Ø 对自己和下属工作结果的准确性进行严格把关,不接受不符合质量要求的工作结果 Ø 认真检查自己和团队成员工作中可能出错的环节,遇到质量问题或突发事件,马上采取措施进行纠正或补救 1级 不管不控 Ø 缺乏质量意识,不遵守工作流程与步骤 Ø 安排下属工作后,不管不控,放任自流 Ø 对经常出错的环节不敏感,不做重点监控或预防 补充点 指标名称:团队建设 指标定义:清楚业务发展对人才的需求,科学选才,知人善用,有效激发下属的工作热情,大力培养人才,持续提升团队整体能力,以建立并巩固组织在人力资源方面的竞争优势。 指标理解: · 它表现为为提升团队整体能力而合理选人、育人、用人、激励人的意识和行为; ·(基层)它不仅强调要主动关心下属、培养下属,更倡导采取系统性的团队管理方法,来持续提升团队整体战斗力。 ·(中层)它不仅强调要善于激励下属,不断打造和提升团队的整体工作能力,更倡导有优化团队管理机制的意识,不断完善组织的人才梯队建设工作。 ·(高层)它不仅强调要结合集团战略需要前瞻性的开展人才规划、储备与培育工作,更倡导要不断的优化组织人才管理机制,以建立和巩固组织在人力资源方面的竞争优势。 行为等级 行为等级关键词及典型行为示例 4级 (高层) 优化机制,梯队建设 Ø 根据分管领域的发展规划,对现有的人才选拔、激励和培养机制进行系统性优化 Ø 在团队中持续地阐述和传递愿景,激发团队成员动力,引领成员将自身发展与组织长远发展相结合 Ø 系统考虑集团的长远发展需要,对人才需求进行前瞻性规划,并以此指导组织人才梯队的建设 3级 (中层) 激励下属,打造团队 Ø 根据公司的激励政策和制度,结合本部门特点和管理目标倾斜配置激励资源 Ø 利用各种机会让员工了解组织在行为层面上肯定什么、反对什么,树立清晰的激励导向 Ø 根据团队发展需要合理配置团队,制定系统的人才培养计划,提升团队的整体能力 2级 (基层) 主动关怀,辅导培养 Ø 经常与团队成员进行沟通,充分交流对彼此的期望和要求,增进相互理解,以保持团队向心力 Ø 通过职责赋予、集体表彰等方式认可团队成员的工作,使他们体验到尊重与价值感,提升团队工作热情 Ø 分析并发现下属的优势和不足,进行有针对性的辅导,促进团队成员成长 1级 缺乏鼓舞,压制成长 Ø 缺乏激励团队成员的意识,不注重与团队成员沟通与互动,团队士气低落,团队工作效率和工作质量低下 Ø 忽视团队成员成长的需要或甚至压制下属成长,缺乏有效的辅导培养措施,员工成长速度缓慢 Ø 在选用下属时,缺乏科学、公平公正的用人标准,根据自己的主观偏好、私人关系等任用人才 补充点 指标名称:影响感召 指标定义:合理运用组织赋予的职权,并积极通过自身的思想和行为在组织内部树立威信,不断塑造和提升领导风范和人格魅力。 指标理解: ·它表现为通过自身正面的、积极的一言一行来影响他人的意识和行为; ·(高层)它不仅强调通过企业赋予的职位影响力和自身专业地位在组织内部树立个人威信,更倡导通过人格魅力的提升来增强自身的组织感召力。 行为等级 行为等级关键词及典型行为示例 4级 魅力感召 Ø 通过自身的思想和日常行为潜移默化地赢得他人的信赖,获得组织成员的普遍拥护 Ø 拥有非凡的人格魅力,成为他人的学习榜样和行为楷模 Ø 在工作推进遇到阻力时,利用关键场合表明自己的态度和立场,发挥自身的组织影响力,主导工作方向,保证攻坚任务的有序推进 3级 (高层) 树立威信 Ø 正确运用组织赋予的职权,合理利用职权带给自身的影响力 Ø 积极树立良好的自我形象和专业地位,增强个人带给他人的可信赖感 Ø 利用各种场合及适宜的方式向相关方传递自己的工作构想,阐明利害关系,有计划、有步骤地获取支持与协助 2级 赢得认可 Ø 在适当的场合,主动表达自己的观点和看法,追求自己的观点和看法被认可 Ø 能够根据影响对象的特点(如兴趣、爱好、利益、声誉、顾虑等)调整自己的行为与影响方式 Ø 注重与组织内外部相关方的日常交流,建立团结和谐的内部关系,赢得他人对自身的尊重 1级 负面影响 Ø 不注意个人形象,忽视个人行为对他人的示范作用 Ø 言而无信,在员工中失去了公信力 Ø 在公开场合,表现出不利于组织的言行,在员工中造成了不良影响 补充点 指标名称:组织协调 指标定义:根据工作目标需要,积极与相关方进行沟通,协调彼此的关系和利益,及时化解矛盾冲突,以保证工作的顺利进展。 指标理解: ·它表现为面对矛盾冲突时,积极通过有效沟通,妥善协调的方式以实现工作目标的意识与行为; ·(基层)它不仅强调要通过主动的沟通来赢得相关方的理解与支持,更倡导采取积极的协调策略来化解彼此的矛盾,以促进相互的合作。 ·(中层)它不仅强调要善于化解工作中出现的各种矛盾冲突,以促进相关方的相互合作,更倡导要善于平衡彼此间的利益与价值点,追求与相关方建立长期友好的合作关系。 行为等级 行为等级关键词及典型行为示例 4级 平衡利益,追求共赢 Ø 在各相关方之间建立利益协调机制,合理平衡各方的利益 Ø 主动考虑影响合作的各种因素,主动采取措施避免冲突,形成长期的良好合作关系 Ø 积极与相关方建立合作关系,寻找利益或价值共同点,追求共赢或多赢局面 3级 (中层) 化解冲突,促进合作 Ø 面对矛盾/冲突时从共同目标出发,善用矛盾/冲突建设性的一面提升工作效果 Ø 遇到复杂的协调问题时,善于借助多方的力量,策略性地找到解决问题的办法 Ø 日常工作中积极利用正式或非正式渠道,与相关部门加强沟通与互动,促进相互之间的交流和合作 2级 (基层) 主动沟通,赢得理解 Ø 在工作中,通过主动沟通的方式,赢得对方的支持 Ø 协调各类矛盾时,善于进行换位思考,充分考虑对方的立场,积极寻求对方的理解 Ø 采用摆事实、讲道理的方式获取对方的支持 1级 被动沟通,逃避矛盾 Ø 不能正确看待矛盾冲突,出现问题时,推诿扯皮 Ø 面对矛盾冲突时,不愿意通过沟通的方式去解决,被动等待或消极处理 Ø 在跨部门协调工作中,较少主动从对方角度考虑问题的意识,忽视共同目标 补充点 指标名称:组织认同 指标定义:深入认同并支持吉利集团的工作方式与价值观,在行动上表现出价值取向的一致性,追求自身与吉利的共同发展。 指标理解: · 它表现为遵守组织行为规范,认同组织文化与价值观,对企业有强烈归属感的意识和行为; · (高中基层)它不仅强调要理解、尊重、认同、维护吉利集团的企业文化与价值观,更倡导对吉利有强烈的归属感,努力追求自身与吉利发展的和谐统一。 行为等级 行为等级关键词及典型行为示例 4级 承诺与归属 Ø 对组织有强烈的归属感,以能成为组织中的一员而感到自豪,时刻抱有振兴组织的责任感和使命感 Ø 对企业、对工作有较大的感情投入,培养与企业休戚与共的“企业主人翁”意识 Ø 将组织作为事业发展,实现人生价值的平台,在工作中努力寻求个人和组织发展的最佳结合点 3级 (高中基层) 认同与维护 Ø 深入认同企业的核心价值观以及经营理念,并在对客户、对同事等的工作行为中,自觉地实践这些价值理念 Ø 以身作则,对内对外都努力维护和塑造组织的良好形象 Ø 积极培养下属的组织认同感,提升下属的组织归属感 2级 理解与尊重 Ø 理解组织运作方式与工作规则,尊重组织自身的特有文化,自觉履行组织的行为规范 Ø 接受组织安排的工作与任务,勇于承担组织使命 Ø 遵守组织决议,并切实执行 1级 淡漠与排拆 Ø 对于组织赋予的工作缺乏责任感,消极对待 Ø 对于组织的决议不认同,私下进行诽谤与非议 Ø 公开散播不利于组织凝聚的言论,破坏组织对外形象 补充点 指标名称:大局观念 指标定义:跳出本位,全面、系统地考虑决策与行动对组织整体及其他部门的影响,始终以大局为重,追求组织整体利益的最大化。 指标理解: ·它表现为在工作中始终从大局着眼,重视组织整体利益的意识和行为; ·(基层)它不仅强调在工作中要突破本位,积极与其它部门进行换位思考,更倡导站在更高一层的角度上考虑问题,努力发挥与其它部门的协同效应; ·(中层)它不仅强调要站高一层看问题,追求与其它部门协同发展,更倡导拥有全局的视野,以提升与其它部门的合力; ·(高层)它不仅强调拥有全局的视野,追求与其它部门合力的提升,更强调不断改进优化组织合作机制,从而确保组织整体效益持续最大化。 行为等级 行为等级关键词及典型行为示例 4级 (高层) 全局视野,提升合力 Ø 以组织整体全局利益为出发点,运用系统方法保证组织工作与战略目标的一致性 Ø 站在全局高度,以组织目标和利益为统领,优化配置和整合各部门资源,确保整体效益最大化 Ø 系统分析组织跨部门合作中存在的问题,并站在全公司的角度对合作机制提出整体性的优化和改进建议,提升部门合力 3级 (中层) 站高一层,协同发展 Ø 不局限于本位,站高一层看问题,愿意为整体工作目标的实现付出额外时间/精力 Ø 合作中不计较一时得失,致力于消除部门壁垒,寻找有助于资源共享、发挥协同效应的价值共同点 Ø 明确本部门与相关部门之间的依存关系,决策与行动时,主动考虑可能对其他部门造成的影响 2级 (基层) 突破本位,换位思考 Ø 当局部利益与整体利益发生冲突时,以整体利益为重,并愿为整体利益做出合理牺牲 Ø 视部门资源为组织资源,保持共享心态,不占用或少用紧缺资源,不一味追求自己部门的突出业绩 Ø 遇到分歧时多站在合作部门的角度考虑问题,积极增进与合作方的相互了解,不断提高合作有效性 1级 自我中心,心无整体 Ø 以自我为中心,考虑问题只关注自身部门的利益,不考虑其它部门或组织整体诉求 Ø 为达成自身部门的业绩目标和任务目标,抢占资源,不顾及其它部门的需要 Ø 缺乏集体意识,在工作中自作主张,不注重与相关部门做及时的沟通与交流 补充点 指标名称:廉洁奉公 指标定义:品行端正、廉洁自律,在思想和行为上严格要求自己,自觉践行社会对管理干部公认的行为标准,维护吉利集团管理干部的良好形象。 指标理解: ·它表现为在工作中以身作则、廉洁守纪、勤勉奉公的意识和行为; ·(高中基层)它不仅强调管理者要以身作则、遵章守纪、公正廉明,更强调要用自身的实际言行为他人做出表率,弘扬正气,主动维护整个组织管理干部队伍的良好形象。 行为等级 行为等级关键词及典型行为示例 4级 勤勉奉公,弘扬正气 Ø 将“廉洁”作为自己管理职业生涯的座佑铭,注重用自己的实际言行来为他人树立榜样 Ø 积极向他人倡导“廉洁奉公”的精神,主动维护吉利管理干部良好形象 Ø 勇于制止和反对(或处罚)公司中存在的不良之风,敢于检举揭发他人的违纪行为 3级 (高中基层) 以身作则,公正廉明 Ø 在工作中是非分明,处事公平公正 Ø 坚持公私分明的原则和立场,坚决抵制商业中的各种不道德行为 Ø 在自身分管领域内部建立“公正廉明”的氛围,保证所带领团队的良好对外形象 2级 严于律己,遵章守纪 Ø 严格遵守公司对管理干部的各种章程、制度与纪律 Ø 在工作中以集体和组织利益为重,不谋私利 Ø 面对各种不良诱惑,能够在思想和行为上严格约束自己,不被腐化 1级 品行不端,贪污腐败 Ø 不顾企业利益,收受商业贿赂 Ø 因公徇私,挪用和私吞公司资源 Ø 爱好低俗,不注重自身的品行修养,损害组织管理团队的整体形象 补充点 员工模型指标详细描述: 素质项名称 敬业负责 素质项定义 热爱自己的工作及岗位,完整履职,对自己的工作行为及结果负责,追求自身对组织贡献的最大化。 典型行为描述 u 倡导行为 ü 热爱吉利,热爱自己的工作岗位 ü 坚守岗位,严格履行公司规章制度及行为规范 ü 出现问题时,勇于承认错误,承担责任与处罚 ü 上班时间不从事与工作无关的活动 ü 对于本职工作尽力完成,并力求做到最好 ü 任劳任怨,为高质量完成工作甘愿牺牲个人时间 ü 对于岗位职责界定不清晰的工作,愿意主动承担 u 禁忌行为 × 对企业没有感情,不热爱自己的工作岗位 × 不遵守管理制度,擅离职守 × 推诿责任,将工作问题归咎于他人 × 办公时间做与工作无关的事情 × 经常抱怨,对于工作敷衍了事 × 对工作挑三拣四,拈轻怕重 × 无故拖延工作任务,千方百计为自己找理由 × 消极怠工、偷懒、不服从工作安排 × 煽动、组织或参与怠工、罢工,扰乱公司生产、经营管制秩序 素质项名称 细致认真 素质项定义 秉持严谨的工作态度,重视工作质量,关注细节,一丝不苟,追求工作的准确性。 典型行为描述 u 倡导行为 ü 不放过工作中任何一个细微的环节,认真检查 ü 关注细节,并及时纠正细节上的不足 ü 遇到问题,多角度衡量,综合考虑,不盲目执行 ü 时刻把工作质量、产品质量放在核心 ü 做好本职工作,并关注下一流程的满意度,如不满意及时改善 u 禁忌行为 × 工作马马虎虎,经常出小差错 × 工作中不注重检查,重复犯小错误 × 遇到问题,以偏概全,粗枝大叶,盲目执行 × 对自己放松要求,工作随意散漫 × 对工作匆忙交差,不检查就交给下一流程,事后不闻不问 素质项名称 正直诚信 素质项定义 为人诚实守信,处事公平公正,坚持原则,言必信,行必果。 典型行为描述 u 倡导行为 ü 为人讲究诚信,遵守自己的承诺 ü 对成绩不夸大,对问题不隐瞒,敢于说真话 ü 维护公司利益,不从事、参与、支持、纵容对公司有现实或潜在危害的行为 ü 不打听和传播他人隐私、不制造和传播小道消息,不诋毁他人、不诬告他人、不挑拨是非 ü 廉洁奉公,不以权谋私或假公济私 u 禁忌行为 × 随意承诺他人,说到做不到,或阳奉阴违 × 夸大工作成绩和成果,回避问题,欺上瞒下 × 从事、参与、支持、纵容对公司有现实或潜在危害的行为 × 在背后制造和传播小道消息,议论他人是非,挑拨同事关系 × 以权谋私或假公济私 素质项名称 求真务实 素质项定义 富有实干精神,秉持符合客观事实与规律的态度和方法开展工作,追求工作的实际价值和效果。 典型行为描述 u 倡导行为 ü 用事实、数据说话,作风务实,不搞形式主义 ü 深入一线开展工作,从群众中来到群众中去 ü 制定工作目标切合实际,不急功近利 ü 尊重事实,传达信息客观、准确,不过分加工、刻意取舍 ü 出现问题时详尽调研,客观取证,公平公正处理 ü 积极开展自我批评,认真对待领导、同事提出的批评意见并积极改进 u 禁忌行为 × 弄虚作假、玩表面文章,搞“形象工程” × 不去深入了解一线,不关注一线的声音 × 好大喜功、急功近利 × 欺上瞒下,报喜不报忧,掩盖矛盾和问题,蒙蔽同事,欺骗领导 × 出现问题时不重调研,不掌握实情,盲目处理 × 奉行“你好、我好、大家好”的处世哲学,不开展批评,不让人批评,甚至压制批评 素质项名称 创新改进 素质项定义 不受陈规和以往经验的束缚,不断探索新的思路,积极改进工作方法,以提升工作效率和工作效果。 典型行为描述 u 倡导行为 ü 乐于接受新观点、新想法,借鉴他人好的做法 ü 把表面不相关的事实放在一起形成新的看法 ü 深入思考改进现有工作流程的方法 ü 在工作中,注重引进新的工具与技术 ü 从多个角度思考解决问题的办法,另辟蹊径 ü 主动尝试与实践新的工作方法 ü 积极参与或组织开展员工合理化建议 u 禁忌行为 × 心态封闭,拒绝外界新的观念和思想 × 拒绝接受其他同事提出的改进意见 × 经验主义办事,墨守成规 × 不关注需改进的工作流程或工作方法 × 不注重反思与总结,不愿意提升工作效率 × 不愿意尝试与实践新的工作方法 × 回避或不参与合理化建议、元动力工程 素质项名称 问题意识 素质项定义 树立“问题”心态,勇于寻找问题,敏于发现问题,主动解决问题,以促进工作的全面改善。 典型行为描述 u 倡导行为 ü 秉承“发现问题是好事,解决问题是大事,回避问题是蠢事,没有问题是坏事”的工作理念 ü 不害怕他人指出自己的问题,勇于接受和改正 ü 敢于质疑惯例与权威,勇于提出问题 ü 提升自身的专业能力,培养发现问题的“眼力” ü 面对存在的问题,积极想办法进行解决 ü 寻找问题的根本原因,预防问题再次发生 u 禁忌行为 × 回避问题,认为自己没有问题 × 对工作中存在的问题视而不见 × 发现了问题,害怕得罪领导或同事,故无所作为 × 发现了问题,认为那是别人的事,跟自己无关,或认为这是小事,无所作为 × 面对存在的问题,避重就轻,不解决或拖延解决 × 问题解决阶段碰到困难,立马搁置、拖延 素质项名称 高效执行 素质项定义 快速响应上级工作安排,积极采取有效措施,高效开展行动,以确保工作按时按质按量完成。 典型行为描述 u 倡导行为 ü 不打折扣、百分之百地完成上级交办的任务 ü 工作不停留在说的阶段,积极采取实际行动 ü 及时反馈工作完成情况,推动开展下一步工作 ü 工作进展中遇到问题时,积极寻求他人的帮助,克服困难 ü 积极与工作任务相关的部门和人员进行沟通,推动工作开展 ü 尽量适当超前工作计划,确保工作按时完成 u 禁忌行为 × 对交办的工作无思考无计划,做到哪是哪 × 拖拖拉拉,完成工作的时间观念不强 × 工作多说少做,说的比做的多 × 执行部分交办的工作,任务完成程度水分较多 × 对于工作中出现的问题,拖延处理或听之任之 × 需要其他部门和人员配合时,拖延或不做沟通 × 不反馈工作进展情况,不征询下一步工作计划,任由事态发展 素质项名称 坚韧执着 素质项定义 对达成目标充满信心,努力克服遇到的困难和阻力,意志坚定,持续付出,不轻言放弃。 典型行为描述 u 倡导行为 ü 有明确的工作目标,愿意为此持续付出自己的时间、精力、智力等 ü 不回避工作中遇到的难题,有信心达成目标 ü 勇于接受和挑战恶劣的工作环境 ü 顶住外界的压力,持续改进工作,直至达成目标 ü 认定可以做、必须做的事情,坚持尝试,不轻言放弃 ü 面对困难时,不屈不挠,拥有源源不断的热情和动力 u 禁忌行为 × 缺乏对达成目标的信念或意志力 × 总是强调工作中的难处,拈轻怕重 × 对能否完成既定目标,抱有怀疑和犹豫,不愿意为目标达成付出更多的时间、精力 × 抱怨环境的艰苦,工作任务的艰巨 × 对新任务和恶劣的工作环境,望而生怯 × 碰到难题,就丧失了“勇气” × 容易因外部环境的改变或舆论压力而放弃行动 素质项名称 团结协作 素质项定义 富有合作精神,努力构建内外部良好合作氛围,主动分享、积极配合,以促进共同发展和整体目标达成。 典型行为描述 u 倡导行为 ü 认可吉利,认可组织,认可团队,认可同事 ü 对同事热心,关心 ü 同事遇到工作困难,积极给予帮助、指导 ü 对于团队的需要,必要时牺牲自己的时间和精力 ü 服从团队领导,以实际行动支持团队工作,成为可靠的团队成员 ü 与同事、团队同甘共苦,将团队利益放在第一位 ü 包容不同工作风格、不同工作习惯的同事 ü 认为团队的成功也是团队份子的成功,帮助组织营造“公开、公平、公正”的工作氛围 u 禁忌行为 × 散播不利于组织和团队团结与和谐的言论 × 不参与团队活动,不参与团队信息分享 × 对团队成员漠不关心,不闻不问 × 同事需要帮助或配合工作时,敷衍了事、袖手旁观或幸灾乐祸 × 轻视或严重区别对待同事,经常在团队中挑起事端,破坏团队内部的团结 × 过于看重个人利益,缺乏集体意识 × 将个人成败得失放在第一位,不顾及团队的损失和影响 素质项名称 坦诚沟通 素质项定义 保持开放心态,在工作中主动、透明、坦率地沟通,以促进彼此相互理解和共识达成。 典型行为描述 u 倡导行为 ü 遇到问题,主动通过沟通来寻求他人的帮助 ü 真实地说明自己的想法,与他人交换意见 ü 对于同事出现的问题,主动给予提醒、告知 ü 遇到分歧,就事论事地进行沟通,达成共识 ü 主动征询同事对本人工作的建议和意见 ü 尊重他人,如实给予对方客观的评价和意见 ü 沟通中鼓励他人,使他人认识到自身的价值 u 禁忌行为 × 很少或不与同事做工作方式和工作情况的交流 × 看到同事工作的问题,不给予正面告知而是在背后到处散布 × 对于分歧,沟通中态度激烈,予以反驳,甚至用言语攻击他人 × 对自己的所做所为从不与同事做意见征询、信息交流 素质项名称 励志进取 素质项定义 对自己的工作与绩效始终保持永不满足的心态,不断设定挑战性目标,向更高的标准迈进。 典型行为描述 u 倡导行为 ü 为自己设立具体的绩效提升计划,并付诸实施 ü 工作中不甘于平庸,不断学习新的知识与技能 ü 不满足于已有的成绩,通过不断的努力改变现有的工作状况,提高工作效率 ü 通过不断地学习让自己的技能专长处于前沿 ü 积极寻找工作中的标杆,努力弥补差距 ü 遇到工作中出现的问题,积极寻求改进方案 u 禁忌行为 × 没有目标,没有追求,做一天和尚撞一天钟 × 甘于平庸,工作中依赖现有的知识和技能,不思进取 × 满足现状,认为没必要改变现有的工作状况 × 很少对自己的技能和专长做反思 × 对工作中对与他人存在的差距视而不见 × 对于工作中出现的问题,放任自流 素质项名称 谦虚好学 素质项定义 秉持谦虚的态度,勤于反思,主动学习,持续扩展自身的知识与技能,以提升工作能力,改善工作绩效。 典型行为描述 u 倡导行为 ü 把同事、下属也当作老师,学习他们的优点 ü 主动抓住工作中每一个学习的机会 ü 对不懂的事务,不耻下问,勤于反思 ü 持续学习,钻研新的业务知识,追求一专多能 ü 经常与他人分享学习经验与成果,获取新的信息,帮助自我能力的提升 ü 保持对新事物和新问题的敏锐性,不断收集并学习相关信息,以适应公司发展的新需要 u 禁忌行为 × 骄傲自满,自我膨胀,认为已经不需要提升自己的能力 × 被动学习,不珍惜任何一个学习机会 × 对于不懂的事,不闻不问,漠然处之 × 对于学习停留在口头,三天打鱼两天晒网 × 固步自封,从不与他人交流学习经验与成果,无视自己的短处,轻视他人的长处 × 公司的新政策、法规出台时,不学习不研讨
展开阅读全文

开通  VIP会员、SVIP会员  优惠大
下载10份以上建议开通VIP会员
下载20份以上建议开通SVIP会员


开通VIP      成为共赢上传

当前位置:首页 > 包罗万象 > 大杂烩

移动网页_全站_页脚广告1

关于我们      便捷服务       自信AI       AI导航        抽奖活动

©2010-2026 宁波自信网络信息技术有限公司  版权所有

客服电话:0574-28810668  投诉电话:18658249818

gongan.png浙公网安备33021202000488号   

icp.png浙ICP备2021020529号-1  |  浙B2-20240490  

关注我们 :微信公众号    抖音    微博    LOFTER 

客服