收藏 分销(赏)

抗肿瘤药物临床应用不良反应应急预案.doc

上传人:快乐****生活 文档编号:4883877 上传时间:2024-10-17 格式:DOC 页数:3 大小:29.50KB 下载积分:5 金币
下载 相关 举报
抗肿瘤药物临床应用不良反应应急预案.doc_第1页
第1页 / 共3页
抗肿瘤药物临床应用不良反应应急预案.doc_第2页
第2页 / 共3页


点击查看更多>>
资源描述
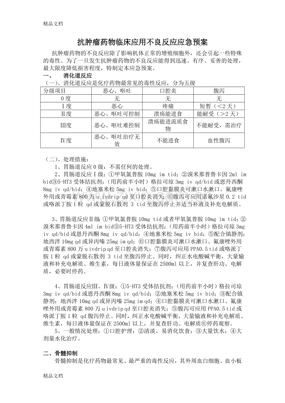
精品文档 抗肿瘤药物临床应用不良反应应急预案 抗肿瘤药物的不良反应除了影响机体正常的增殖细胞外,还会引起一些特殊的毒性。为了一旦发生抗肿瘤药物的不良反应能得到迅速、有序、妥善的处理,最大限度降低损害程度,特制定本应急预案。 一、 消化道反应 (一)、消化道反应是化疗药物最常见的毒性反应,分为五级 分级项目 恶心、呕吐 口腔炎 腹泻 0度 无 无 无 Ⅰ度 恶心 疼痛 短暂(<2天) Ⅱ度 恶心、呕吐可控制 溃疡能进食 能耐受(>2天) Ⅲ度 恶心、呕吐难控制 溃疡能进流质食物 不能耐受,需治疗 Ⅳ度 恶心、呕吐治疗无效 不能进食 血性腹泻 附件(二):调查问卷设计(二)、处理措施: 1、胃肠道反应0级:不需任何的处理。 2、胃肠道反应Ⅰ级:①甲氧氯普胺10mg im tid;②溴米那普鲁卡因2ml im bid③5-HT3受体拮抗剂;(用药前半小时)格拉司琼3mg iv qd/bid或恩丹西酮8mg iv qd/bid;④地塞米松5mg iv bid;⑤口腔黏膜炎可漱口水漱口、氟康唑外用或青霉素800万u ivdrip qd至口腔炎消失;⑥腹泻可应用诺氟沙星0.2 tid或咯派丁胺1粒 qd或蒙脱石散剂 3 tid至腹泻停止并适当补液及补充电解质。 而手工艺制品是一种价格适中,不仅能锻炼同学们的动手能力,同时在制作过程中也能体会一下我国传统工艺的文化。无论是送给朋友还是亲人都能让人体会到一份浓厚的情谊。它的价值是不用金钱去估价而是用你一颗真诚而又温暖的心去体会的。更能让学生家长所接受。3、胃肠道反应Ⅱ级:①甲氧氯普胺10mg tid或者甲氧氯普胺10mg im tid;②溴米那普鲁卡因4ml im bid③5-HT3受体拮抗剂;(用药前半小时)格拉司琼3mg iv qd/bid或恩丹西酮8mg iv qd/bid;④地塞米松5mg iv bid;⑤配合镇静剂:地西泮10mg qd或异丙嗪25mg im qd;⑥口腔黏膜炎可漱口水漱口、氟康唑外用或青霉素800万u ivdrip qd至口腔炎消失;⑦腹泻可应用PPA0.5 tid或咯派丁胺1粒 qd或蒙脱石散剂 3 tid至腹泻停止。同时,纠正水电酸碱平衡,大量输液和补充电解质、维生素,每日液体量保证在2500ml以上,并复查肝功、电解质,必要时停药。 一、 消费者分析4、胃肠道反应Ⅲ、Ⅳ级:①5-HT3受体拮抗剂;(用药前半小时)格拉司琼3mg iv qd/bid或恩丹西酮8mg iv qd/bid;②地塞米松5mg iv bid;③配合镇静剂:地西泮10mg qd或异丙嗪25mg im qd;④口腔黏膜炎可漱口水漱口、氟康唑外用或青霉素800万u ivdrip qd至口腔炎消失;⑤腹泻可应用PPA0.5 tid或咯派丁胺1粒 qd腹泻停止。同时,纠正水电酸碱平衡,大量输液和补充电解质、维生素,每日液体量保证在2500ml以上,并复查肝功、电解质⑥停药观察。 5、一般情况处理:①口腔护理;②清淡、易消化饮食;③大量饮水;④大剂量水化治疗。 (5) 资金问题二、骨髓抑制 骨髓抑制是化疗药物最常见、最严重的毒性反应,其外周血白细胞、血小板的明显下降,可引发致死性感染与出血,并限制了化疗的进程,直接影响预后,因此对化疗过程中可能出现的骨髓抑制应予以积极的预防和处理。 400-500元 13 26%(一)、骨髓抑制程序按WHO毒性评定标准确定,根据白细胞、中性粒细胞、血红蛋白、血小板分级如下: 分级 调研结论:综上分析,我们认为在学院内开发“DIY手工艺品”商店这一创业项目是完全可行的。项目 3、你是否购买过DIY手工艺制品?白细胞 (×109/l) 动漫书籍□ 化妆品□ 其他□中性粒细胞 (3)优惠多(×109/l) 就算你买手工艺品来送给朋友也是一份意义非凡的绝佳礼品哦。而这一份礼物于在工艺品店买的现成的礼品相比,就有价值意义,虽然它的成本比较低但它毕竟它是你花心血花时间去完成的。就像现在最流行的针织围巾,为何会如此深得人心,更有人称它为温暖牌绝大部分多是因为这个原因哦。而且还可以锻炼你的动手能力,不仅实用还有很大的装饰功用哦。血小板 (×109/l) 血红蛋白 (g/l) 0度 >4.0 >2.0 >100 >110 Ⅰ度 4.0—3.0 2.0—1.5 99—75 109—95 Ⅱ度 3.0—2.0 1.5—1.0 74—55 94—80 Ⅲ度 2.0—1.0 1.0—0.5 49—25 79—65 Ⅳ度 ≤1.0 ≤0.5 <25 <65 (二)、处理措施; 1、骨髓抑制0度:不需任何处理。 2、骨髓抑制Ⅰ度者:①利可君20mg po tid;地榆生白片0.4po tid;复方阿胶20ml po tid;②血小板减少者:氨肽素1.0 tid 3、骨髓抑制Ⅱ度者:①利可君20mg po tid;地榆生白片0.4po tid;复方阿胶20ml po tid;②GM-CSF100ug ih qd升至10.0×109/l停药;③每周查血两次;④床边隔离、消毒、预防外伤;⑤血小板减少者:氨肽素1.0 tid;巨和粒75ug ih qd×7—14;⑥抗生素:青霉素类或头孢类抗生素。 4、骨髓抑制Ⅲ度者:①利可君20mg po tid;地榆生白片0.4po tid;复方阿胶20ml po tid;②GM-CSF100ug ih bid升至10.0×109/l停药或惠尔血150ug ih qd升至5.0×109/l;③每周查血两次;④床边隔离、消毒、预防外伤;⑤血小板减少者:氨肽素1.0 tid;巨和粒75ug ih qd×7—14;⑥抗生素:青霉素类或头孢类抗生素。⑦止血药物:地塞米松10mg ivdrip qd;氨甲苯酸0.2+酚磺乙胺2.0 ivdrip;⑧悬浮滤白红细胞输注纠正贫血。 5、骨髓抑制Ⅳ度者:①利可君20mg po tid;地榆生白片0.4po tid;复方阿胶20ml po tid;②GM-CSF100ug ih bid升至10.0×109/l停药或惠尔血150ug ih qd升至5.0×109/l;③每周查血两次;④床边隔离、消毒、预防外伤;⑤血小板减少者:巨和粒75ug ih qd×7—14;⑥抗生素:青霉素类或头孢类抗生素或更高级抗生素;⑦止血药物:地塞米松10mg ivdrip qd;氨甲苯酸0.2+酚磺乙胺2.0 ivdrip;⑧血小板悬液输注;⑨悬浮滤红细胞输注纠正贫血;⑩发热者:药敏+血培养。 三、过敏反应 1、立即停止使用引起过敏的药物,就地抢救,并迅速报告医生。 2、立即平卧,皮下注射肾上腺素1mg,小儿酌减。如症状不缓解,每隔30min再皮下注射或静脉注射0.5mg,直至脱离危险期,注意保暖。 3、改善缺氧症状,给予氧气吸入,呼吸抑制时应给予人工呼吸,喉头水肿影响呼吸时,应立即准备气管插管,必要时配合施行气管切开。 4、迅速建立静脉通路,补充血容量,必要时建立两条静脉通路。应用晶体液、升压药维持血压,应用氨茶碱解除支气管痉挛,给予呼吸兴奋剂,此外还可给予抗组胺及皮质激素类药物。 5、发生心跳呼吸骤停,立即进行胸外心脏按压、人工呼吸等心肺复苏的抢救措施。 6、观察与记录,密切观察患者的意识、体温、脉搏、呼吸、血压、尿量及其他临床变化,患者未脱离危险前不宜搬动。 四、药物外渗 1、一旦发生药物外渗,立即停止输液,将针头保留并接注射器回抽漏于皮下的药物。 2、皮下注射解毒剂:局部外敷氢化考的松,肿胀严重的也可以使用50%硫酸镁局部湿敷;根据情况给予药物封闭,如用0.4%普鲁卡因(0.2%普鲁卡因1ml+生理盐水4ml配制)局部封闭,既可以稀释外漏的药液和组织药液的扩散,又可以起到止痛的作用。如疼痛不止可用氯乙烷表面麻醉止痛。 3、局部冰块冷敷12—24小时,可使血管收缩,减少药物吸收。冷敷时注意观察局部有无红斑、苍白等,防止冻伤。 4、发生外渗的患肢要抬高制动,避免患处局部受压,外渗部位禁忌热敷,以免加重组织吸收导致局部水肿坏死。 五、肝功毒性 肝损害是化疗药物常见不良反应,一旦出现肝损害时可选用以下1—2种药物保肝治疗,当谷丙转氨酶>200IU/L时停止化疗。 ①注射用还原性谷胱甘肽1.2 ivdrip qd;②门冬氨酸钾镁30ml ivdrip qd;③甘草酸二胺注射液20ml ivdrip qd;④水飞蓟宾150mg po tid;⑤联苯双酯7.5—15mg po tid;⑥地塞米松5—10mg ivdrip qd。 六、心脏毒性 ①辅酶Q10 20mg po tid;②维生素E 100—200mg po bid;③还原性谷胱甘肽1.2 ivdrip qd。 七、肺脏毒性 ①低流量持续吸氧;②抗生素:青霉素类或头孢类抗生素或更高级抗生素;③注射用甲泼尼龙琥珀酸钠0.04—0.08 ivdrip qd。 八、周围神经毒性 ①注意保暖,特别是肢体末端;②甲钴胺0.5mg po tid。 精品文档
展开阅读全文

开通  VIP会员、SVIP会员  优惠大
下载10份以上建议开通VIP会员
下载20份以上建议开通SVIP会员


开通VIP      成为共赢上传

当前位置:首页 > 行业资料 > 医学/心理学

移动网页_全站_页脚广告1

关于我们      便捷服务       自信AI       AI导航        抽奖活动

©2010-2025 宁波自信网络信息技术有限公司  版权所有

客服电话:0574-28810668  投诉电话:18658249818

gongan.png浙公网安备33021202000488号   

icp.png浙ICP备2021020529号-1  |  浙B2-20240490  

关注我们 :微信公众号    抖音    微博    LOFTER 

客服