收藏 分销(赏)

九年级物理试卷讲评课.doc

上传人:快乐****生活 文档编号:4803476 上传时间:2024-10-13 格式:DOC 页数:8 大小:270KB 下载积分:6 金币
下载 相关 举报
九年级物理试卷讲评课.doc_第1页
第1页 / 共8页
九年级物理试卷讲评课.doc_第2页
第2页 / 共8页


点击查看更多>>
资源描述
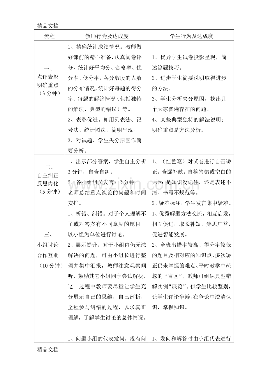
精品文档 双有效 六环节学案导学 九年级物理试卷讲评课模式 理论依据: 1.建构主义理论:皮亚杰强调:“认知发展是经过不平衡—平衡—不平衡的不断循环往复,才从低到高不断得以发展和丰富。”因此,讲评课一方面要提供与学生已有经验相关的内容,另一方面又要提供与已有经验相矛盾的内容,这样既可以让学生巩固原有知识、经验,又打破学生原有知识平衡状态,让学生产生知与不知的矛盾,进而激发学生学习新知识、解决新矛盾的兴趣,最终获得新的平衡状态。 2.联结学习理论:桑代克提出尝试—错误联结学说。学习就是通过不断地尝试形成刺激—反应联结,从而不断减少错误的过程。学习物理简单机械的重复不会造成学习的进步,在进入学习活动之前,要做好预备性反应,就能比较自如地掌握学习的内容,练习正确或错误的信息有利于在学习中不断纠正自己的学习内容,而教师尽量使学生获得感到满意的学习结果显得尤为重要。 3.信息加工理论 点评表彰 明确重点 自主纠正 反思内化 小组讨论 合作互助 矫正补偿 变式训练 总结反思 明确方向 典型分析 借题发挥 信息加工理论认为,学生学习不是一个被动的知识接受者,而是积极的信息加工者。物理讲评课的目的,并不仅仅是学会单纯的答题模式,而是应在自身探究物理问题的过程中,学会如何根据提供的信息,通过自身的加工处理,达到提高能力的目的。 操作流程: 流程解读: 流程 教师行为及达成度 学生行为及达成度 一、 点评表彰 明确重点 (3分钟) 1、精确统计成绩情况。教师做好课前的精心准备,认真阅卷评分,统计好平均分、合格率、优分率、低分率,各分数段的人数的分布情况,统计好每题的得分率、每题的解答情况(包括独特的解法、典型的错误)等。 2、表彰优进。如用列表法、记号法、统计图法,简明呈现。 3、对试题、学生失分原因作简要分析。 1、优异学生试卷投影呈现,简述答题技巧。 2、进步学生简要说明取得进步的方法。 3、学生分析失分原因,找出几个大家普遍存在的问题。 4、某些典型独特的解法说明;明确重点是方法分析。 二、 自主纠正 反思内化 (5分钟) 1、出示部分答案,学生自主分析3分钟,自查自纠。 2、各小组组员发言:2分钟 老师总结重点谈论的问题和时间安排。 1、(红色笔)对试卷进行自查矫正,查漏补缺,自检答错或空白的原因:是知识没记住,还是表述不清、书写不规范等。 2、疑难标注,学生发言集中疑难。 三、 小组讨论 合作互助 (10分钟) 1、析错、纠错。对于个人理解不了或对答案有不同意见的题目,以小组为单位进行讨论。 2、展示提升。对于小组内仍无法解决的问题,可由小组长进行整理并集中汇报,教师注意观察倾听、鼓励其它小组同学尝试解决,这一过程中教师要尽量让学生充分展示自己的思维,自己剖析,全程参与纠错的过程,以求真正理解,了解学生讨论的总体情况。 1、优秀解题方法交流,相互启发,相互促进,取长补短,集思广益,促进智能发展。 2、全班出错率较高、得分率较低的题目及相对应的知识点、多次矫正仍未掌握的难点、平时教学中疏忽的“盲区”,教师可组织典型错解实例“展览”,供学生比较鉴别,让学生评论争辩,在争论中澄清认识,掌握知识。 四、 典型分析 借题发挥 (20分钟) 1、问题小组的代表发问,没有问题的小组解答。若还有疑问,学生展讲,教师“借题发挥”,开展辩论,找出学生在理解知识上存在的问题,在思维方法上存在的缺陷等,进行方法指导。 2、认真的倾听展讲学生的意见,观察其他学生反映情况,及时的做出相应的引导,引导学生纠错、补充、质疑、客观的评价。 3、教师可以采用杀回马枪的形式考察学生对知识的掌握的情况。 1、发问和解答时由小组代表进行表述。如从何处分析,为什么这样分析,有哪些方法和技巧,如何挖掘隐含条件,如何建立正确模型,如何排除思维障碍等。如何快速切题,如何才算完整的叙述、规范的表达等。 2、有不同意见的小组提出问题,再由其他学生进行解答,不要就题论题、孤立地逐题讲解,要透过题中的表面现象,善于抓住问题的本质特征进行开放性、发散式讲解。 五、 矫正补偿 变式训练 (3分钟) 1、对考点寻根问底,加强知识的纵横联系,填漏补缺,形成知识网络。 2、扩大“战果”,共性错误变式训练,错什么,练习什么;即矫正一题,跟上一个类似的练习,以练促思,以练促改,练中悟法。 1、组员矫正错误,达成共识。 2、完成变式训练,对共性错误多角度、多侧面、多层次和不同的起点进行考察,学生感到别开生面,饶有兴趣,从而达到举一反三的效果,学生运用总结、归纳出来的规律、方法去解决实际问题,以巩固矫正成果 六、 总结反思 明确方向 (4分钟) 1、评价收获和困惑,让学生找出的薄弱环节,制定今后改进的措施。 2、教师打分,评价表现不错的小组,提出努力导向。 学生总结收获,反思困惑。认识努力方向。 典型课例 九年级物理丰南区第一次模拟考试试卷讲评 学习目标: 1、通过讲评,对试卷进行整体分析,表扬鼓励学生,激发学生的学习兴趣。 2、通过学生自查、小组合作,纠正错误,查漏补缺,寻找错因,总结经验教训。 3、提炼概括——对知识、方法作进一步的归纳,提高学科学习认识。 讲评重点:释疑,点拨,总结规律,训练提高。 讲评难点:掌握各类题得解题技巧,提高能力。 讲评方法:讲评法、辩论分析法、讨论交流。 讲评步骤: 一、点评表彰 明确重点(3分钟) 1、先来看看这次班级理化整体成绩情况分析: 班级 120-108 107-96 96-84 84-72 72以下 优秀率 及格率 九一 我们从小学、中学到大学,学的知识总是限制在一定范围内,缺乏在商业统计、会计,理财税收等方面的知识;也无法把自己的创意准确而清晰地表达出来,缺少个性化的信息传递。对目标市场和竞争对手情况缺乏了解,分析时采用的数据经不起推敲,没有说服力等。这些都反映出我们大学生创业知识的缺乏; (一)创业机会分析2、表扬优异的同学: 进步之星有:。。。教师寄语:挖掘优势,让自己闪亮! 3、投影对比优秀试卷和问题试卷,找出几个大家普遍存在的问题。 beadorks公司成功地创造了这样一种气氛:商店和顾客不再是单纯的买卖关系,营业员只是起着参谋的作用,顾客成为商品或者说是作品的作参与者,营业员和顾客互相交流切磋,成为一个共同的创作体如:遗漏计算公式,是解物理计算最关键的步骤;物理量单位混淆不清;一些重要公式需要推导说明;基础知识掌握不牢固,用所学知识解决实际问题的能力不足;不能有效提取题目中的关键条件;应用物理方法探究实际问题的能力、分析概括能力不足等。 (一)创业机会分析二、自主纠正 反思内化(5分钟) 在现代文化影响下,当今大学生对新鲜事物是最为敏感的群体,他们最渴望为社会主流承认又最喜欢标新立异,他们追随时尚,同时也在制造时尚。“DIY自制饰品”已成为一种时尚的生活方式和态度。在“DIY自制饰品”过程中实现自己的个性化追求,这在年轻的学生一代中尤为突出。“DIY自制饰品”的形式多种多样,对于动手能力强的学生来说更受欢迎。1、学生自主分析3分钟,自查自纠。 (二)创业优势分析出示答案(列举部分):9-10: CA 11-15:BDCDC 16-19:BADD 20:AD 21:ABC 22:AB,请同学们对出错的问题自我分析,用红笔勾画出自己不能解决的问题,确定原因,然后独立纠正出错的题目,总结错题归因: 大学生购买力有限,即决定了要求商品能价廉物美,但更注重的还是在购买过程中对精神文化爱好的追求,满足心理需求。看题不仔细-马虎粗心有: 不能解决: (3) 年龄优势记忆不准确-知识遗忘有: 不能解决: 夏日的街头,吊带装、露背装、一步裙、迷你裙五彩缤纷、争妍斗艳。爱美的女孩们不仅在服饰搭配上费尽心机,饰品的选择也十分讲究。可惜在商店里买的项链、手链、手机挂坠等往往样式平淡无奇,还容易出现雷同现象。答题不规范-审题不透有: 不能解决: 知识不会用-真的不会有: 不能解决: 题目没做完-做题太慢有: 不能解决: 3、消费“多样化”2、小组发言:4分钟 如出错较多的题目。单项选择题:13、18 多项选择题:21、22,填空题:24、 实验与探究:33、(2)、34、(2)、计算38题 三、小组讨论 合作互助(8分钟) 1、出示一些共性问题在组内讨论解题方法,分析概括方法、答题技巧,组内不能解决的问题红笔标注。 如:投影出示问题:18、错选C的原因是什么?21、22、解答多选题要注意什么方法?24(2)怎么做凸透镜成像这类题?成像有什么规律?33(2)滑轮组的机械效率和什么有关?和什么无关? 2、小组展示提升,学习他人的优秀解法,注重一题多解和拓展延伸,通过交流展示,分享优秀解法,变一为二。 四、典型分析 借题发挥(20分钟) 生讲师讲相结合,重点知识,重点巩固,要求:每个同学通过本环节,进一步解疑。做题时要做到一题多变,一题多思,一题多联,做题方法技巧:要善于从题目中筛选出有用的信息,利用这些条件作为突破点,去寻求问题的答案。 (一)(针对22、34)电路分析再发挥 典型例题:34. 在“测量小灯泡额定功率” 的实验中,小刚同学用一个电压表、一个电流表、一个开关、一个滑动变阻器、电压为6V电源和额定电压为3.8V的小灯泡,设计了如图17甲所示电路。(3)小明同学按同一电路图连接电路,当连接最后一根导线时,灯泡立即发出明亮耀眼的光并很快熄灭.检查后发现连线正确,请你找出实验中操作不当之处:① ; ② 借题发挥:针对电学实验题占有较重的比例,其中故障分析、实验评估、实物连接、电路分析等作为考试重点,选择22、34典型例题师讲进行方法分析指导,然后再选用串联、并联、路分析故障,利用生讲延伸到方法的运用训练。 电路故障常见的两种情况:一是短路;二是开路。判断时除考虑用电器的工作情况外,还可综合考虑电压表和电流表示数的有无。电路中电流表有示数,表明电路是通路;无示数,表明电路是开路或电流表被短路或通过电流表的电流过小。电压表有示数,表明电压表两接线柱以外直到电源的所有电路都是通路(若是电压表指针有明显偏转或示数几乎等于电源电压,往往是电压表被串联入电路中造成的);无示数,表明电路是开路或电压表被短路或电压表导线没有接好。 ②题图 ①如右图所示电路中,电源电压保持不变,闭合开关S后,电路正常工作,过了一会儿,电流表的示数变大,且电压表与电流表的比值不变,则下列判断中正确的是( ) A.电阻R断路,灯L变暗 B、电阻R短路,灯L变亮 C.灯L断路,电压表的示数变小 D、灯L短路,电压表的示数变大 ③题图 ②如右图所示电路中,电源电压不变,闭合开关S后,灯L1、L2都发光,一段时间后,其中一灯突然熄灭,而电流表、电压表的示数都不变,则产生这一现象的原因可能是( ) A.灯L1短路 B、灯L2短路 C、灯L1断路 D、灯L2断路 (二)针对38题分析家用电器的档位分析再发挥 借题发挥:电学计算是中考必考题,多档位变化题型是热点,判断档位的依据是实际功率的大小,用电器的高低档位功率不同根据公式P=U2/R可知,连入电路的实际电阻不同,确定不同档位下实际使用的电阻是关键。这里选用现代生活中的新型电器电烤箱档位练习,让学生从实际生活出发,认识电学原理知识与现代生活密不可分,体会电学的实际意义。 ④题图 ③下表为一台电烤箱的铭牌,其内部简化电路如图所示,R1和R2均为电热丝.求:(1)电烤箱在高温挡正常工作10min所消耗的电能;(2)电路中R1的阻值;(3)电烤箱在低温挡正常工作时,电路中的电流和R1的功率. (三)针对多选中21题电磁部分再发挥 借题发挥:自从发现了电和磁,我们的生产生活发生了巨大变革,复习时特别注重奥斯特实验、电磁感应现象、发电机、电动机原理及原理图等的复习,这部分容易混淆的东西太多,作为多选的话更是让很多同学拿不准答案。 ④、当导线中通入由右向左的电流时,会发现到线下方小磁针的N极向纸面外、S极向纸面内转动,并停在垂直于纸面的方向上,如下右图所示,若把小磁针放在导线的上方,则小磁针的N极向纸面内、S极向纸面外转动,并停在垂直于直面的方向上。通过对这一实验现象的分析可以得出:(1)通电导体周围存在着 。(2)通电直导线周围的磁感线的形状是 。 ⑤、下列四幅实验装置图,对发电机的发明有直接影响的是( ) 五、矫正补偿 变式训练(3分钟)做好同类型题补考卷巩固训练,方法提升。 补考题:1、为了相互方便传呼,在甲、乙两办公室内各装一个电铃,要使任何一方闭合开关时只能使对方的电铃发出声音,则在下面图中正确的电路是(  ) 2、为杜绝操作工手指损伤事故的发生,某厂家设计制造的切纸机,必需将两只手同时分别按住左、右开关,切纸机才能正常工作.下列电路设计中符合要求的是(  ) 六、总结反思、明确方向(4分钟) 自我评价 我的收获: 我的困惑: 小组评价 你认为今天表现最好的小组是: 最后和同学们一起明确中考复习的努力方向: 基础题—— 一分不丢; 中档题—— 分分必争; 综合题—— 分步得分; 高难题—— 分解难点,回归课本; 精品文档
展开阅读全文

开通  VIP会员、SVIP会员  优惠大
下载10份以上建议开通VIP会员
下载20份以上建议开通SVIP会员


开通VIP      成为共赢上传

当前位置:首页 > 教育专区 > 初中物理

移动网页_全站_页脚广告1

关于我们      便捷服务       自信AI       AI导航        抽奖活动

©2010-2025 宁波自信网络信息技术有限公司  版权所有

客服电话:0574-28810668  投诉电话:18658249818

gongan.png浙公网安备33021202000488号   

icp.png浙ICP备2021020529号-1  |  浙B2-20240490  

关注我们 :微信公众号    抖音    微博    LOFTER 

客服