收藏 分销(赏)

给排水泵站中真空泵的选型设计与应用.pdf

上传人:e****n 文档编号:47037 上传时间:2021-06-06 格式:PDF 页数:4 大小:270.05KB 下载积分:1.5 金币
下载 相关 举报
给排水泵站中真空泵的选型设计与应用.pdf_第1页
第1页 / 共4页
给排水泵站中真空泵的选型设计与应用.pdf_第2页
第2页 / 共4页


点击查看更多>>
资源描述
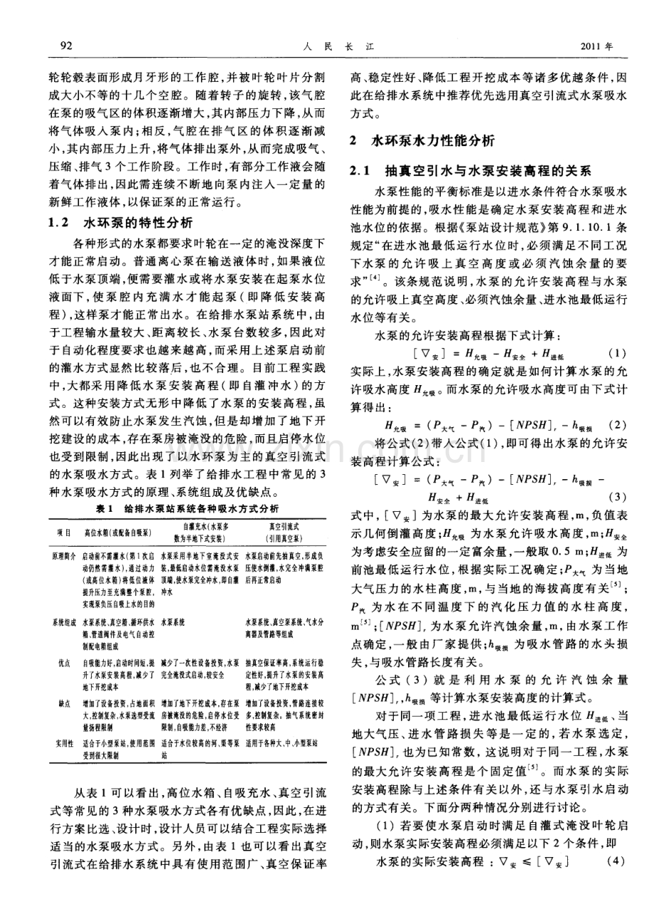
第 4 2卷 第 1 9期 2 0 1 1年 1 0 月 人 民 长 江 Ya n g t z e Ri v e r Vo1 42, No 1 9 Oc t , 201 1 文章编 号 : 1 0 0 1 4 1 7 9 ( 2 0 1 1 ) 1 90 0 9 1 0 4 给排水泵站中真空泵的选型设计与应用 邱 象 玉, 王 明 光 , 丁 峰 ( 北京市水利规 划设 计研 究院 , 北京 1 0 0 0 4 8 ) 摘要 : 水 泵在启 动过 程 中要求具有 良好 的吸 水条件 以避免发生水泵汽蚀 。分析 了 目前给排水 系统 中常用的几 种水泵启动过程吸水 方式 的优缺 点及 应用范 围; 通过 论述水 泵安 装 高程 与真空 泵抽 真空 高度 的关 系, 分析 了 水环式真空泵的抽真 空原理及 选型计算 , 并结 合设计 实例详 细论证 了真 空泵在给 排水 泵站 系统应 用中的优 点及 不足 , 为给排 水泵站 系统真空泵的选型设计提供 了参考。 关键词 : 真空泵 ; 安装 高程 ;汽蚀 ;选型设计 ;给排 水泵站 中图法分类号 : $ 2 7 7 9 2 文献标志码 : A 在 给排 水 系统 水泵 启 动 时 , 为避 免 引起 严 重 的水 泵汽蚀 , 需要将水泵液 腔内充满水。设计时一般要求 水要淹没至水泵 的顶端 , 使水泵完全充水 , 这样才能启 动水泵。而在实际工程中, 水泵 在最低运行水位启动 时往往达不到 自灌式冲水启动 的要求 , 因此需要采用 各种有效措施以满足该要求。由于真空泵可抽除含水 的气体 , 如真空引水 、 真空脱气等 , 而且抽真空可 以充 分实现水泵启动时的 自灌充水 , 以有效 降低水泵发生 汽蚀 的可能性 , 因此 以水环式 为代表 的真空泵在给排 水泵 站 系统 中 的应 用 日益 增 多 , 并 得到 了广 泛推 广 。 真空泵在选型、 设计等方面不同于普通的水泵 , 其 在给排水工程中最初是被用作 自吸水泵。本文通过分 析给排水工 程 中最常用 的水环式 真空泵的原理及 特 点 , 结合设计实例 , 详细论证了真空泵在给排水泵站系 统中的优缺点, 为给排水 系统真空泵 的选型设计和应 用提供了参考。 1 真空泵的原理及特点 按照工作原理 , 可将真空泵分为气体输送泵和气 体捕集泵两种类型。气体输送泵主要包括水环式真空 泵、 往复式真空泵 、 旋片式 真空泵等。气体捕集 泵 主要包括吸附泵和低温泵等。给排水系统中应用最多 的是水环式真空泵, 本 文以水环式真空泵 ( 以下 简称 水环泵) 为研究重点, 进行详细分析 。 1 1 水环泵 的工作原理 水环式真空泵是一种抽真空泵 , 最初是用作 自吸 水泵 , 而后逐渐在给水 、 排水 、 工业 等许多行业得到广 泛应用 。水环泵 是靠泵腔容 积的变化来 实现 吸 气 、 压缩和排气 , 因此属于变容式真空泵 。其工作原理 如 图 1所示 。 吸气 排气 f 图 1 水环泵 的工作原 理示意 从图 1可以看出, 叶轮与泵体呈偏心配置 , 启动时 向泵体 内注入适量的工作液。当叶轮按图示箭头方向 旋转时 , 沿泵体内壁形成旋转的液环 , 液环内表面与叶 收稿 日期 : 2 0 1 l一 0 2 2 6 作者简介 : 邱 象玉, 男 , 博 士, 工程师 , 主要从 事水力机械及 工程给排 水研 究工作。Em a i l : x y q i u 2 0 0 8 g ma i l c o m 9 2 人 民 长 江 轮轮毂表面形成月牙形 的工作腔 , 并被叶轮叶片分割 成大小不等的十几个空腔。随着转子的旋转 , 该气腔 在泵的吸气 区的体积逐渐增大 , 其内部压力下降 , 从而 将气体吸入泵 内; 相反 , 气腔在排气 区的体 积逐渐减 小 , 其 内部压力上升 , 将气体排 出泵外 , 从而完成吸气 、 压缩 、 排气 3个工作阶段。工作时 , 有部分工作液会随 着气体排出, 因此需连续不断地 向泵 内注入一定量 的 新鲜工作液体 , 以保证泵的正常运行。 1 2水环泵的特性分析 各种形式的水泵都要求叶轮在一定 的淹没深度下 才能正常启动。普通 离心泵在输送液体时, 如果液位 低 于水泵顶端 , 便需要灌水或将水泵安装在起 泵水位 液面下 , 使泵 腔 内充满 水 才能 起泵 ( 即降低 安 装 高 程) , 这样泵才能正常 出水。在给排水泵站系统 中, 由 于工 程输 水量 较大 、 距 离 较 长 、 水 泵 台数 较 多 , 因 此对 于 自动化程度要求也越来越高 , 而采用上述泵启动前 的灌水方式显然比较落后 , 也不合理。 目前工程实践 中 , 大都采 用降低水 泵安装高程 ( 即 自灌 冲水 ) 的方 式。这种安装方式无形 中降低 了水泵的安装高程 , 虽 然可以有效防止水泵发生汽蚀 , 但 是却增加 了地下开 挖建设的成本 , 存在泵房被淹没的危险, 而且启停水位 也受到限制 , 因此出现 了以水环泵为主的真空引流式 的水泵 吸水 方式 。表 1列举 了给排 水 工程 中常 见 的 3 种水 泵 吸水方 式 的原理 、 系统 组成 及优 缺 点 。 表 1 给 排 水 泵 站 系统 各 种 吸水 方式 分析 项目 数 ( 原 理 简 介 启 动 前不 需 灌水( 第1 次 启 水 泵 采用半地下室淹 没式安 水泵 启 动 前先 抽真空, 形 成负 动 仍然 需灌水) , 通过动力 装, 最 低 启动 水位 需淹没 水泵 压使 水 倒 灌, 水 完全冲 满泵 腔 ( 或 高位水 箱) 将 低位液体 顶 端, 使 水泵 完 全冲 水, 即 自 灌 后再 正 常 启动 提 升 压力 至充 满整个 泵腔,冲 水 实 现泵 负 压自 吸 上 水的 目 的 系 统 组 成 水 泵系 统 、 真 空 箱、 循 环供 水 水 泵系 统 箱、 管 道 阀件及 电气自 动控 制 配电 箱 组 成 水泵 系 统、 真 空 泵系 统、 气 水 分 离器 及 管 路等 组 成 优 点 自 吸 能 力 好, 启 动 时间 短, 提 减 少了 一 次性 设备投 资, 水 泵 抽 真 空 保 证率高, 系 统运行 稳 升了 水 泵 安装高 程, 减 少了 完 全淹 投 式 启动, 较 安 全 定 性 好, 提 升了 水泵的 安装高 地 下开 挖 成 本 程, 减 少 了 地 下开 挖 成本 缺 点 增加 了 设 备投资, 占 地 面积 增加 了 地下 开 挖成本, 存在 泵 增 加了 设备 投资, 管路 连接较 大, 控 制复 杂, 水 泵 选型 受 流 房被 淹 没的 危险 , 启 停水位 受 多, 控 制 复杂 。 抽气系 统密封 量扬 程 限 制 限 制, 白 吸 能 力 差, 不经 济 性 要 求 较高 实 用 性 适合 于 小型 泵站, 使用范 围 适合 于 水位 较高的 河、 渠等泵 适 用 于各 种 大、 中、 小 型 泵站 受到 很 大限 制 站 从表 I可以看 出, 高位水箱 、 自吸充水、 真空引流 式等常见的 3种水泵吸水方式各有优缺点 , 因此 , 在进 行方案比选、 设计时, 设计人员可 以结合工程实际选择 适 当 的水 泵 吸水方 式 。另外 , 由表 1也 可 以看 出真 空 引流式在给排水系统 中具有使用范 围广 、 真空保证率 高、 稳定性好、 降低工程开挖成本等诸多优 越条件 , 因 此在给排水系统中推荐优先选用真空引流式水泵吸水 方式 。 2 水环泵水力性能分析 2 1 抽真 空引水与水泵安装 高程的关系 水泵性能的平衡标准是以进水条件符合水泵吸水 性能为前提的, 吸水性能是确定水泵安装高程和进水 池水位 的依据。根据 泵站设计规范 第 9 I 1 0 1 条 规定 “ 在进 水 池 最 低 运 行 水 位 时 , 必 须 满 足 不 同工 况 下水泵 的允许 吸上 真空 高 度或 必 须汽 蚀余 量 的要 求” 。该条规范说 明, 水泵 的允许安装 高程 与水泵 的允许吸上真空高度、 必须汽蚀余量 、 进水池最低运行 水位等有关。 水泵 的允许安装高程根据下式计算 : 安 =H允 吸一日 安 全+H进 低 ( 1 ) 实际上 , 水泵安装高程 的确定就是如何计算水泵的允 许吸水高度 日 。 而水泵的允许吸水高度可 由下式计 算得 出 : H 允 吸 = ( P 大 气一P汽)一 N P S H , 一 吸 损 ( 2 ) 将公式( 2 ) 带入公式( 1 ) , 即可得出水泵的允许安 装高程计算公式 : 安= ( P 大 气一P 汽)一 N P S H , 一h 趿 损一 日安 全 +H进 低 ( 3 ) 式中, 寄为水泵的最大允许安装高程 , n l , 负值表 示 几何倒 灌 高 度 ; 日允 吸为 水 泵 允 许 吸水 高 度 , m; 安 全 为考虑安全应留的一定富余量 , 一般取 0 5 i n ; H 进 低为 前 池最 低 运 行 水 位 , 根 据 实 际工 况 确 定 ; P 大 气为 当地 大气压力 的水柱高度 , m, 与当地 的海拔高度有关 ; P 汽为水 在 不 同温度 下 的汽化 压 力值 的水 柱 高度 , n l ; N P S H , 为水泵允许汽蚀余量 , m, 由水泵工作 点确定 , 一般 由厂家提供 ; h 损为吸水管 路的水头损 失, 与吸水管路长度有关。 公 式 ( 3)就 是 利 用 水 泵 的 允 许 汽 蚀 余 量 N P S H , , h 等计算水泵安装高度的计算式。 对于同一项工程 , 进水池最低运行水位 日 进 低、 当 地大气压 、 进水 管路损失 等是一 定 的, 若水 泵选定 , N P S H 也为已知常数 , 这说明对于同一工 程 , 水泵 的最大允许 安装 高程是个 固定值 0而水泵 的实际 安装高程除与上述条件有关 以外 , 还与水泵引水启动 的方式有关。下面分两种情况分别进行讨论。 ( 1 )若要使水泵启动 时满 足 自灌式淹 没叶轮启 动 , 则水泵实际安装高程必须满足以下 2个条件 , 即 水泵的实际安装高程 : 寄 V安 ( 4 ) 第 1 9期 邱象 玉, 等 : 给排水 泵站 中真 空泵 的选 型设计 与应用 9 3 水泵的启动水位 : H启, H叶 顶 H启, 丑 口 安 H启 一C ( 5 ) ( 2 )若要使水泵满足抽真空引水式启动 , 则水泵 的实际安装高程只需满足以下条件 , 即 水泵的实际安装高程 寄 毫。 可以看出, 普通淹没启动方式需要 同时满足上述 ( 1 ) 中的两个 条件 , 从而无形 中降低 了水泵 的实际安 装高程 , 增加 了土建开挖量 ; 而抽真空引水式水泵 的实 际安装高程只需满足小于等于水泵的最大允许安装高 程 宅 即可 , 无需满足上述( 1 ) 中的第 2条淹没启动 水位要求 ( 抽真空可以实现倒灌式 自启动充水 ) , 从而 抬高了水泵的实际安装高程, 降低 了土建开挖量 。此 外 , 还充分考虑到了根据可能选择 的最不利的工况来 确定安装高程的情况 , 这是防止汽蚀发生 的最为关键 的手 段 , 也是 在 给排 水 泵 站 中采 用 真 空 式 引 水 的 主 要 原 因 。 2 2 水环式真 空泵的选型与计算 水环式真空泵在 给排水泵站 中应用十分广泛 , 真 空泵 的真空 引水 适用 于各 种水 泵 , 特别 适用 于大 、 中型 泵和吸水管较长的泵站系统。系统 中的抽气管接在泵 壳的顶点, 待水泵泵壳充满水后 自动启动水泵 , 一般根 据抽气量和最大真空值选择水环式真空泵 , 并配 1台 备用 泵 。 目前最 常用 的 2 B V X、 2 B E X系 列水 环 式 真 空 泵均能满足水泵引水最大真空值的要求 , 因此真空泵 的选型计算只需计算抽真空的气量 即可。给排水专业 推荐 的抽气量计算方法如下 : + 日 = KI_ 百七 ( 6 ) 1g一 式 中 , 为抽 气量 , m mi n ; 为 漏气 系数 , 取 1 0 5 1 1 ; 为吸气管中的空气容积 , m ; 为泵体 容积, m ( 计算 时取 水泵 吸入 口面 积乘 以吸 入 口到 出水 阀的 距离 ) ; T为引水时间, 一般不超过 5 mi n ; H 为当地大 气压 的水柱高度 , m; Z 为水泵安装 中心与吸水池最低 水位之差 , m。 水环式真空泵系统一般由真空泵、 电动机、 气水分 离器及管路等组成 , 见 图 2 。真 空泵 系统 的工作 过程 如下 : 气 体 由管路 经 阀 门进 入 真空 泵 , 然 后经 导气 管 排 人气水分离器中, 经气水分离器排气管排 出。当真空 泵工作时, 真空泵排出的气水混合物在气水分离器中 分离后 , 气体经阀门输送到需要压缩 的气体系统 , 而水 水开关进行调整 , 当水位高于所要求水位时 , 溢水开关 打开; 当水位低于要求水位时, 溢水开关关闭 , 气水分 离器中水位上升 , 达到所要求的水位后停机 , 完成真空 引水过程 。这样气水分离器内的真空度始终保持在一 定范围, 使每台水泵经常处于充水状态 , 随时可以启动 其 中的任何 一 台水泵 。 图 2 给排水泵站 系统 中真 空泵系统的组成 3 真空泵设计应用实例 以某灌 区给水 泵 站设 计 为 例 , 泵 站 建 在 河 道 漫滩 地上 , 距离河边 1 0 m。泵站设计流量在夏季用水高峰 期 为 1 0 m s 、 春 秋 季 为 0 5 m s , 设 计 扬 程 为 8 1 0 m, 泵 站直 接 从 河 道 吸 水 。该 泵 站 选 用 5台水 平 中开 卧式双吸离心泵 ( 4用 1备 , 春秋季 只开启 2台) , 单泵 配套功率为 3 1 5 k W, 水泵必需汽蚀余量 N P S H r为 5 7 m, 单泵设计流量为 0 2 5 m s 。真空泵选型计算 的相关参数示于表 2中。 设计时, 采用两种吸水方案进行水泵实际安装高 程 比选 。 3 1真空泵抽真空充水 结合公式( 2 ) , 计算得 H =2 4 6 m。根据规范 要 求 , 考 虑 应 留有一 定 的安全 裕量 ( 一般 取 0 5 m) , 则 由公式 ( 3 ) 计算得出水泵安装高程为 宅= 2 4 6 0 5+ 7 7 8 6= 7 8 0 5 6 m( 此为水泵启动的最大允许安 装高程 ) 。选水泵抽真空充水实际安装高程为 7 8 0 5 0 m 寄 , 此为抽真空吸水方式水泵实际安装高程。 采用公式( 6 ) 进行水环式真空泵选型计算。取系 数 K为 1 1 , 计算得出Z =7 8 0 57 7 8 6=1 9 m。 从 而 = ( 1 1 ( 1 1 4 5 +0 4 ) 3 ) ( 9 4 ( 9 4 1 9 ) )=5 4 5 m mi n 。 选用水环式 2 B E X 1 0 3系列真 空泵 2台( 1用 1备 ) , 额定气量为 5 7 m ra i n, 额定 则留在气水分离器 中, 气水分离器的水位通过 自动溢 功率为 1 1 k W, 真空泵转速为 1 4 5 0 r m i n 。 表 2 真空泵选型计 算相关参数 9 4 人 民 长 江 2 0 1 1正 3 2 自灌 充水 ( 半地下室安装 ) 若 采用 自灌充 水 方 式 来启 动水 泵 , 并 且 满 足 在 最 低运行水位 7 7 8 6 m 时的吸水要求 , 则水泵需满足公 式 ( 4 ) 、 ( 5)的条 件 要 求。公 式 ( 4) 需 满 足 寄 7 8 0 5 6 m( 寄 ) 。则满 足最低运行水 位 时的淹没 叶轮启动 , 水泵 的最大安装 高程不得超过公式 ( 5 ) 的 条 件要 求 : 寄7 7 8 6 0 2 5= 7 7 8 3 5 m。综 合 以上 两个条 件 , 可 以得 出水 泵 的实 际安 装 高 程 : 毫 = 7 7 8 3 5 m。 由以上两种 比较结果可知 , 若采用真空 引水式吸 水方式 , 水 泵 的实 际安 装 高 程 害提 高 了 7 8 0 5 7 7 8 3 5= 2 1 5 m, 从而使泵房的开挖深度也相应减小 , 大大减少了泵房的开挖成本。 4 结 语 结合某灌区给水 泵站真空泵设计选 型的实例 , 分 析了真空泵在给排水泵站中的水力性能 ,最终得出如 下结 论 : ( 1 )采用真空泵吸水方式可以有效降低水泵发生 汽 蚀 的可能 性 。 ( 2 )可以提高水泵 的吸水性能 , 从而降低水泵 的 最低启泵水位。 ( 3 )提高了泵站水泵 的实际安装 高程 , 可以大大 减 少地 下泵 房 的开挖 成本 。 ( 4 )可为给排水泵站工程 中真空泵 的选型及计算 提 供设 计参 考 。 参考 文献 : 1 倪望青 , 闫铁 伦, 陈健, 等 液环 式真空 泵在 大型 常减压装 置上的 应用 J 石 油化 工设备技术 , 1 9 9 8, 1 9 (1 ): 2 22 4 2 王桂芹 液环式真空泵性能的影响 因素探讨 J 石油仪 器, 2 0 0 3 , 1 7 ( 3 ) : 5 1 5 2 3 任建松 , 陈 淳 液环 泵在 常减 压 蒸馏 装置 真 空 系统的 应 用分析 J 石油化工设计, 2 0 0 3 , 2 0 ( 1 ) : 3 3 3 5 4 G B T 5 0 2 6 59 7泵站 设 计规 范 C 北 京 : 中国计 划 出版社 , 1 9 9 7 5 】 王福军 水泵与水泵站 C 北 京: 中国农业 出版社 。 2 0 0 5 ( 编辑 : 赵秋 云) Ty pe s e l e c t i o n a n d i t s a pp l i c a t i o n o f v a c u um - pu m p i n wa t e r s up pl y a nd dr a i n a g e p u m p s t a t i o n Q I U X i a n g y u , WA N G Mi n g g u a n g , D I N G F e n g ( B e ij i n g I n s t i t u t e o f W a t e r , B e r i n g 1 0 0 0 4 8 , C h i n a ) Abs t r a c t:Th e s t a r t up o f pu mps r e q ui r e s s o u nd wa t e r a bs o r pt i o n c o nd i t i o ns i n o r d e r t o a v o i d p ump c a v i t a t i o nTh e a d v a nt a g e s a nd di s a d v a n t a g e s a n d t h e a pp l i c a t i o n s c o p e o f s e ve r a l wa t e r a b s o rpt i o n mo d e s c o mmo n l y us e d i n t h e s t a r t u p o f p ump s a r e a n a l y z e d Me a n wh i l e,t h e r e l a t i o ns hi p be t we e n t h e e l e v a t i o n o f p ump i n s t a l l a t i o n a nd v a c u u m pu mpi ng he i g h t o f t he v a c u um p u mp i ng i s g i v e n,a n d t he t y pe s e l e c t i o n a n d p rin c i p l e o f v a c uu m pu mpi ng o f t he wa t e r r i n g v a c uu m pu mp i s a l s o s t u di e d Co mbi n e d wi t h t h e e x a mp l e s t h e a dv a nt a g e s a nd d i s a d v a n t a g es o f v a c u um p ump i n i t s a p p l i c a t i o n i n t he wa t er s u pp l y a nd d r a i na ge s y s t e m o f t he pu mp s t a t i o n i s p r o v i d e d,whi c h c a n p r o v i de r e f e r e n c e f o r t he de s i g n o f t y p e s e l e c t i o n o f v a c u u m p ump i n wa t e r s u p pl y a nd dr a i n a g e p ump s t a t i o n Ke y wor ds: v a c u um pu mp;e l e v a t i o n o f pu mp i ns t a l l a t i o n;c a v i t a t i o n;t y pe s e l e c t i o n;wa t e r s u pp l y a n d d r a i na g e p ump s t a t j o n ( 上接第 7 6页 ) Fr a c t a l s t u dy o n s e di m e nt c O n c e n t r a t i O n di s t r i bu t i o ns i n Ya ng t z e Ri v e r a n d Ye l l o w Ri v e r N I Z h i h u i , Z HANG Xu j i n, XU R u n s h e n g ( S o u t h w e s t e r n R e s e a r c h I n s t i t u t e of W a t e r T r a ns p o r t a t i o n E n g i n e e r i n g , C h o n g q i n g J i a o t o n g U n i v e r s i t y , C h o n g q i n g 4 0 0 0 1 6 , C h i n a ) Abs t r a c t: I n o r de r t o a n a l y z e t he s e d i me n t c o n c e nt r a t i on di s t r i bu t i o n s o f t h e s e di me ntl a d e n flo w i n t e r ms o f f l o w i n t e r n a l s t r uc t ur et he v e rti c a l d i s t r i b ut i o n l a ws o f s e d i me n t c o n c e n t r a t i o n i n t h e na t u r a l r i v e r s a r e e x pl o r e d f r o m t he pe r s pe c t i v e o f f r a c t a l s c a l e ba s e d o n t h e me a s ur e d da t a o f t h e Ya n g t z e Ri v e r a n d Ye l l o w Ri v e r The r e s u l t s s h o w t ha t t he v e rti c a l di s t ribu t i o n s o f s e di me n t c o n ce nt r a t i o n i n t h e n a t ur a l riv e r s h a s a s e c o n do r d e r a c c u mu l a t e d v a r i a b l ed i me n s i o n a l a n d f r a c t a l ph e n o men o na nd t he f r a c t a l d i me n s i o n c a n r e fle c t t h e un i f o r mi t y o f t h e s e di me nt c o n c e n t r a t i o n di s t ribu t i o n。t h e g r e a t e r t h e di me ns i o n i s,t h e mo r e u ni for l n t he s e d i me nt c o n c e nt r a t i o n d i s t r i b u t i o n i s The f r a c t a l di me n s i o n o f v e r t i c a l d i s t r i b u t i o n o f s e d i me n t c o nc e n t r a t i o n o f Ya ng t z e Ri v e r i s s ma l l e r t ha n t ha t o f Ye l l o w Ri v e ra nd t h e d i me n s i o n s a t di fie r e n t l o c a t i o ns o f t he s a me r i v e r a r e d i f for e nt ;t h e d i me n s i o n s i z e s i s r e l a t e d t o t h e s e di me n t p a r t i cl e d i a me t e r。wa t e r de p t h a n d s o o n Ke y wo r ds: v a r i a b l e d i me n s i o n;f r a c t a l d i me n s i o n;s e d i me n t c o nc e nt r a t i o n;v e rti c a l d i s t r i b ut i o n;Ya n g t z e Ri v e r ;Ye l l o w Ri v e r
展开阅读全文

开通  VIP会员、SVIP会员  优惠大
下载10份以上建议开通VIP会员
下载20份以上建议开通SVIP会员


开通VIP      成为共赢上传

当前位置:首页 > 环境建筑 > 设备安装设计/排水设计

移动网页_全站_页脚广告1

关于我们      便捷服务       自信AI       AI导航        抽奖活动

©2010-2026 宁波自信网络信息技术有限公司  版权所有

客服电话:0574-28810668  投诉电话:18658249818

gongan.png浙公网安备33021202000488号   

icp.png浙ICP备2021020529号-1  |  浙B2-20240490  

关注我们 :微信公众号    抖音    微博    LOFTER 

客服