收藏 分销(赏)

阿里巴巴BIM项目方案.doc

上传人:二*** 文档编号:4701051 上传时间:2024-10-10 格式:DOC 页数:38 大小:3.44MB 下载积分:5 金币
下载 相关 举报
阿里巴巴BIM项目方案.doc_第1页
第1页 / 共38页
本文档共38页,全文阅读请下载到手机保存,查看更方便
资源描述
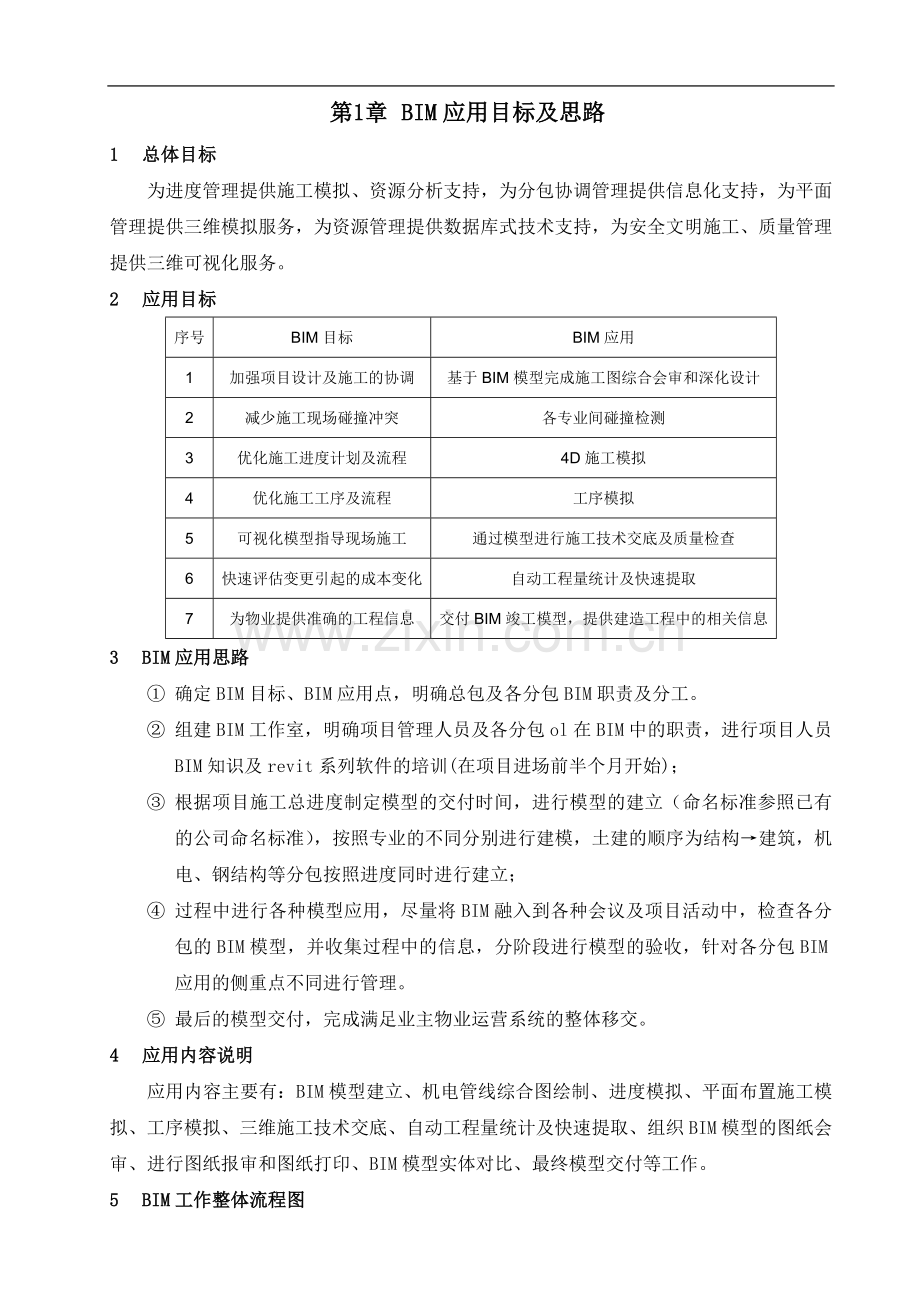
第1章 BIM应用目标及思路 1 总体目标 为进度管理提供施工模拟、资源分析支持,为分包协调管理提供信息化支持,为平面管理提供三维模拟服务,为资源管理提供数据库式技术支持,为安全文明施工、质量管理提供三维可视化服务。 2 应用目标 序号 BIM目标 BIM应用 1 加强项目设计及施工的协调 基于BIM模型完成施工图综合会审和深化设计 2 减少施工现场碰撞冲突 各专业间碰撞检测 3 优化施工进度计划及流程 4D施工模拟 4 优化施工工序及流程 工序模拟 5 可视化模型指导现场施工 通过模型进行施工技术交底及质量检查 6 快速评估变更引起的成本变化 自动工程量统计及快速提取 7 为物业提供准确的工程信息 交付BIM竣工模型,提供建造工程中的相关信息 3 BIM应用思路 ① 确定BIM目标、BIM应用点,明确总包及各分包BIM职责及分工。 ② 组建BIM工作室,明确项目管理人员及各分包ol在BIM中的职责,进行项目人员BIM知识及revit系列软件的培训(在项目进场前半个月开始); ③ 根据项目施工总进度制定模型的交付时间,进行模型的建立(命名标准参照已有的公司命名标准),按照专业的不同分别进行建模,土建的顺序为结构→建筑,机电、钢结构等分包按照进度同时进行建立; ④ 过程中进行各种模型应用,尽量将BIM融入到各种会议及项目活动中,检查各分包的BIM模型,并收集过程中的信息,分阶段进行模型的验收,针对各分包BIM应用的侧重点不同进行管理。 ⑤ 最后的模型交付,完成满足业主物业运营系统的整体移交。 4 应用内容说明 应用内容主要有:BIM模型建立、机电管线综合图绘制、进度模拟、平面布置施工模拟、工序模拟、三维施工技术交底、自动工程量统计及快速提取、组织BIM模型的图纸会审、进行图纸报审和图纸打印、BIM模型实体对比、最终模型交付等工作。 5 BIM工作整体流程图 第2章 BIM工作团队建设 1 BIM团队组织框架 2 BIM工作人员职能表 2.1 BIM管理部职责 总包管理部设置BIM管理部,将各分包BIM工作人员纳入BIM管理部统一进行管理,具体职责如下: 序号 专业\职务 工作职能 备注 1 BIM管理部经理 协调业主、顾问、总包和上级关系,全面负责本工程BIM系统的建立、运用、管理,与业主BIM团队对接沟通,全面管理BIM系统运用情况。 2 各专业BIM 小组组长 参与协调各专业间的模型工作,负责模型的审核工作、工程施工模拟、信息复核等日常工作指导,积极挖掘及总结项目BIM价值点,接受BIM管理部经理的任务安排。 3 土建BIM 工程师 负责本工程土建专业BIM建模及模型应用。在深化设计工作中提供完整的梁、柱、板、墙、门窗、楼梯、屋顶等模型,并输出主要的平面、立面、剖面视图和门窗明细表,以及面视图三道尺寸标注,方便施工沟通,听从BIM小组组长的其他安排。 4 给排水BIM工程师 对本工程给排水、消防专业建立并运用BIM模型,管线综合深化设计、水泵等设备、管路的设计复核等工作,主要包括提供完整的给排水管道、阀门及管道附件的Revit管网模型,变更工程量计量工作流程以及主要的平面、立面、剖面视图和管道及配件明细表,以及平面视图主要尺寸标注。 5 暖通BIM 工程师 对本工程暖通专业建立并运用BIM模型,管线综合深化设计、空调设备、管路的设计复核等工作,主要包括提供完整的暖通管道、系统机柜等的Revi t暖通管网模型,以及主要的平面、立面、剖面视图和管道及设备明细表,以及平面视图主要尺寸标注。 6 电气BIM 工程师 对本工程给电气专业建立并运用BIM模型,管线综合深化设计、电气设备、线路的设计复核等工作,提供完整的电缆布线、线板、电气室设备、照明设备、桥架等的Revi t电气信息模型,以及主要的平面、立面、剖面视图和设备明细表,以及平面视图主要尺寸标注。 7 幕墙BIM 工程师 对本工程幕墙专业建立并运用BIM模型,为幕墙加工提供数字化加工图纸,并根据现场具体情况及进度进行幕墙安装模拟,将幕墙技术参数、维修资料等信息输入模型。 8 钢结构BIM 工程师 对本工程钢结构专业建立并运用BIM模型,为钢结构加工提供数字化加工图纸,并根据现场进度情况进行钢结构安装模拟,将钢结构技术参数、维修资料等信息输入模型。 9 其他分包BIM 工程师 配合总包BIM管理部进行模型的建立与信息的完善,为项目实施BIM应用提供支持,并定期参与BIM会议,听从总包管理部安排。 2.2 项目管理人员BIM职责 项目管理团队必须在进场前进行BIM培训,掌握一定的软件操作及简单的模型应用。 序号 专业\职务 工作职能 备注 1 项目经理 全面学习BIM知识,掌握BIM应用价值点,能进行revit系列软件的简单操作,并能对BIM反应的数据及后期信息的归档进行分析判断。 2 项目总工 全面学习BIM知识,掌握BIM应用价值点,较熟练的运用revit系列软件,能独立进行模型的应用,并能对BIM反应的数据及后期信息的归档进行分析判断。 3 生产经理 全面学习BIM知识,熟悉BIM应用价值点,能进行revit系列软件的简单操作,能独立进行模型的简单应用,并能对BIM反应的数据及后期信息的归档进行分析判断。 4 商务部经理 全面学习BIM知识,熟悉BIM应用价值点,熟悉revit系列软件的简单操作,掌握模型中的工程量统计方法,能独立进行模型的简单应用,并能对BIM反应的数据及后期信息的归档进行分析判断。 5 其他管理人员 全面学习BIM知识,熟悉BIM应用价值点,熟悉revit系列软件的简单操作,能简单的进行模型的应用,并能反馈现场与模型的区别。 2.3 项目BIM培训计划 项目 序号 培训人员 培训时间 课时 培训内容安排 备注 1 项目全体管理人员(包括劳务及各分包主要管理人员) 进场前1月 1~2 BIM普及知识、公司BIM发展状况及定位、项目BIM目标及策划 1小时/课时 2 项目全体管理人员 进场前半个月 2~4 Revit系列软件的介绍,结构、建筑、机电模型的建立及简单应用 3 项目全体管理人员 进场前半个月 1~2 项目模型的熟悉及应用 3 项目BIM工作室搭建 3.1 办公地点 项目办公室一间(6-8人)。 3.2 软件准备 revit系列软件:包括Revit 2014、navisworks2014软件以及其他专业软件等。若有版本升级应统一进行升级。 3.3 硬件准备 支持本工程BIM系统运作硬件推荐清单如下: 序号 名称 配置要求 数量 1 计算机 Intel 酷睿i7 3.4GHz CPU,16GB内存, 2T硬盘,128bit 1024MB显卡/微星GTX560Ti浩客,24英寸LED显示器,机箱ATX,电源DH6,罗技键鼠。 每名设计人员配备一台 2 移动储存 500G移动存储器 5 3 绘图仪 A0,600×600dpi 2 4 打印机 A3彩色激光打印机 2 5 投影仪 高亮度、高分辨率 1 6 网络接入 广域网接入 1 第3章 BIM管理制度 1 统一规划标准 为保持工作的统一性和连贯性,必须制定统一的工作标准,具体如下: 序号 标准内容 备注 1 统一、集中办公地点; 2 统一BIM设计软件,如revit系列软件; 3 统一BIM模型划分原则和方法,并作出具体方案; 4 统一BIM轴网; 5 统一BIM模型文件的定位; 6 统一项目模版、族模版及相关参数的设定; 7 规范三维表达方式,平面表达方式尽量沿用现有规范; 8 数据文件的唯一化管理; 9 统一的应用共享参数、项目参数; 10 族库的建立和共享; 11 项目模型文件格式的传递及储存; 2 定期检查 各专业BIM工程师按规划及计划完成本专业BIM模型后,由甲方组织提交本专业模型至总包方进行整合,根据整合结果,定期或不定期进行审查。由审查结果反推至目标模型,图纸进行完善。施工时检查内容、要点及频率如下表: 检查内容 检查要点 检查频率 施工模型更新 是否按照进度进行模型更新 模型是否符合要求 每月 设计变更 设计变更是否得到确认 模型是否符合要求 每月 变更工程量计量 变更工程量是否正确 模型是否符合要求 每月 专业深化设计复核 深化设计模型是否符合要求 每月 各专业间参与方依据管理体系、职能对信息模型进行必要的调整,并反馈最新的信息模型至总包方。 3 总包与甲方互动管理 3.1 甲方主导 甲方对BIM实施工作起主导作用,提出工作要求,召集各方共同参与制定BIM实施标准,并共同制定BIM计划,接收成果交付,并对BIM顾问和参与方进行管理。 3.2 总包负责 总包单位负责BIM实施的执行,按照相关要求,设立专门的BIM管理部,制动行之有效的工作制度,将各分包BIM工作人员纳入管理部,进行过程管理和操作,最终实现成果交付。 3.3 总包与各分包工作关系 总包制定各分包的BIM实施计划,与各分包共同完成模型的建立,过程中互相进行配合并对工程全面开展BIM活动。 总包保留对分包BIM模型的使用及处分权,并在同一平台对各分包进行管理。 4 BIM会议制度 4.1 与会人员要求 甲方、监理各派遣至少一名技术代表参与,项目经理、项目技术负责人、各专业分包代表及BIM管理部所有成员必须到场。 4.2 时间及地点 时间:每周一下午,地点:项目会议室 4.3 会议流程 各小组组长总结上周完成情况→业主、监理对完成情况进行点评→BIM协调经理协调未解决问题→BIM协调经理制定下一周工作计划→项目经理总结 4.4 会议纪律 (1)会议召集人员提前10分钟入场,与会人员提前5分钟入场,不得无故迟到、早退;迟到早退者按考勤迟到或早退一次计算; (2)因特殊情况确实无法参会的人员,应提前向上级领导报批。无请假者按事假一天计算; (3)进入会场前,与会人员应修整自己的仪表,做到衣冠整齐,精神饱满;会议期间要求集中精力、认真听取发言,不得交头接耳开小会; (4)会议期间严禁吸烟; (5)手机关机或设置静音状态,不得接打电话,不得玩手机或上网,如必须接听电话,到会议室外接听; (6)未经主管领导同意,不得安排他人代会; (7)发言人员会前要做充分准备,要做到发言思路清晰、条理清楚、重点突出、表述明白。要本着发现问题、解决问题、杜绝问题的再度发生为的原则; (8)处罚:违反会议纪律者,公司根据情节的轻重做出处罚。 4.5 奖罚制度 4.5.1 奖励制度 对有下列突出表现的团队时,可给予适当奖励: (1)每个月能定期完成既定任务,并保证模型正确率达98%以上; (2)信息正确率达到100%; (2)BIM会议经常能提出建设性意见,并得到领导表扬; (3)发表有关BIM的文章或论文,按发表杂志的等级进行逐级奖励; (4)完成最终竣工模型。 4.5.2 处罚制度 对出现下列情形时,将给予适当处罚: (1)未能如期完成模型; (2)模型正确率低于90%; (3)信息正确率低于90%; (4)未经组长同意擅自将模型成果交予他人; (5)未按要求正常上下班或无故请假。 第4章 BIM应用点实施 1 模型建立及信息输入 1.1 BIM文件分类及命名 1.1.1 BIM文件分类 BIM文件主要有模型文件及文档文件两大类; BIM模型文件分类包括:项目模型文件、族库模型文件、模拟动画文件等; BIM文档文件包括:BIM基准文档(包括方案、标准、精细度要求以及相关规范)、BIM应用点文件(包括应用初期、过程及效果评估资料)以及最终的整体资料汇总。 1.1.2 BIM文件命名 (1)BIM模型文件命名 序号 对象 命名要求 例子 备注 1 模型文件 项目简称_设计(施工)阶段_专业_区块/系统_楼层_日期.后缀。 阿里巴巴大厦_DD_M_HEAT_B1_2013.10.13.rvt(括号内可根据模型的级别、叠加程度等为可选项); 2 族库文件 根据模型实际名称自行命名 施工电梯族库、塔吊族库等; 3 模拟动画文件 按照模拟项名称命名 地下室施工阶段施工模拟、地下室换撑拆除施工模拟等 (2)BIM文档命名 将文档按照不同的应用点进行分类,如将管线综合碰撞的报表分为一类,将工程量计算的分为一类,联系函分为一类等,做到分类存取。 工程资料按照档案馆分类要求进行分类,并制作台账,以备查找。 1.2 模型命名标准 1.2.1 命名原则 应用Revit软件建立模型,构件命名尽量与导出的二维平面图纸的命名一致,方便后期对项目统计工程量、出具明细表等工作,也能方便对错误族构件进行替换或优化。例如:结构柱构件,同尺寸600*600,因配筋不同,二维平面图纸中有KZ1,KZ2,KZ3等,Revit模型中柱构件命名也命名为KZ1,KZ2,KZ3等。为了区分同一尺寸不同的构件,可在各个构件中添加不同的属性,以便进行统计筛选及过滤提取。 1.2.2 模型拆分原则 序号 专业 拆分顺序 1 建筑专业 a) 按建筑分区 b) 按楼号 c) 按施工缝 d) 按单个楼层或一组楼层 e) 按建筑构件,如外墙、屋顶、楼梯、楼板 2 结构专业 a) 按分区 b) 按楼号 c) 按施工缝 d) 按单个楼层或一组楼层 e) 按建筑构件,如外墙、屋顶、楼梯、楼板 3 暖通专业、电气专业、给排水专业及其他设备专业 a) 按分区 b) 按楼号 c) 按施工缝 d) 按单个楼层或一组楼层 e) 按系统、子系统 4 其他专业 a) 按分区 b) 按楼号 c) 按施工缝 d) 按单个楼层或一组楼层 e) 根据实际情况判断 1.2.3 构件命名标准 (1)土建专业 土建专业模型按照分部分项进行划分,分为地基与基础、主体结构、建筑装饰装修、室外工程等几类,针对里面的构件需进行一一命名。例子详见附件一: (2)机电专业 机电专业模型按照拆分原则进行划分,根据颜色进行不同系统的判别,其模型的命名原则为:在两个短语之间使用连字符“-”,连字符的两侧各留一个空格。但是在指示尺寸区间时,连字符的两侧不能留空格。不能在族名字中出现下划线“_”。例子:螺纹连接多功能直线型阀 - 1.5-2.5 Inch.rfa。具体各专业例子间附件二: 1.3 模型精度要求 模型信息与模型相关联,以数据库的方式存储,并且可以被查阅、调用、修改,不同的构件详细程度略有不同。模型信息包括的内容如下表所列: 信息分类 几何空间信息 技术信息 产品信息 建造信息 维保信息 信息内容 模型实体尺寸、形状、位置、二维表达等 材料和材质信息、技术参数等 供应商、产品合格证、生产厂家、生产日期、价格等 安装日期,操作单位等 使用年限、保修年限、维保频率、维保单位等 根据不同施工阶段及不同的应用要求进行模型的精度要求,在施工阶段一般要求不高,在LOD300即可 具体参加附件三: 1.4 各专业模型交付节点安排 序号 专业 节点安排 备注 1 土建 总包进场一个月内组建完毕并开始建立结构模型,在3个月内将地下室结构模型和建筑模型建立完毕,在接下来2个月内将地上结构及建筑模型建立完毕。 2 机电 安装 机电安装:总包进场后两个月内组建完毕,开始进行机电安装模型的建立,半年内建立初步模型。 3 幕墙 第四个月内进场开始进行幕墙的模型建立,2个月内完成模型建立。 4 钢结构 第四个月内进场开始进行钢结构的模型建立,2个月内完成模型建立。 5 其它分 包单位 根据土建的模型建立进度来考虑进场,比如需要人防的模型建立时可安排人员进行配合。 1.5 模型信息完善及变更修改 总承包BIM团队收集管理本工程BIM系统所有信息,并保障竣工BIM信息库的提供。主要包括如下几点: 序号 内容 备注 1 总承包作为现场各类施工信息的汇总单位和总协调单位,按要求提供对 BIM服务所需的各类信息(原始数据)。 2 总承包人统筹全专业包括建筑结构机电综合图纸,并按要求提供BIM所需的各类信息和原始数据,交专家顾问BIM团队用于建立本工程所有专业的BIM模型。 3 对BIM输出的利用:总包可利用BIM输出的模型和信息,作为辅助手段,对施工进行管理。 4 在总承包BIM管理团队中指定一名专职BIM系统收集整理人员,进行全面负责。 5 收集管理信息主要包括工程建筑模型信息、深化设计信息、工程进度信息、方案工艺信息、资源信息、成本造价信息等工程动态信息。 6 设置模型节点检查时间表,每半个月小组内交叉检查一次,在模型大致完善后将派遣专人进行模型的信息完善,并保证在变更接收的3个工作日内将模型及信息进行修改,并将可能出现的问题反馈到预算部门及技术部门。 1.6 建模流程 1.7 模型样板文件建立 建模板建立流程 统一文件名 统一基准点 统一轴网 统一标高 统一构件名称 2 施工图综合会审 会审方法 会审结果(样例) 在建模过程中发现结构图纸间的图纸问题、建筑图纸间的图纸问题、结构图纸与建筑图纸间的图纸问题,结构、建筑图纸与其他专业图纸间的图纸问题,及时将收集到的图纸疑问反馈到设计院,解决诸如尺寸标注不清、现场无法施工、详图无法索引等问题。 3 深化设计 3.1 BIM深化设计流程图 3.2 机电安装深化设计 3.2.1 机电安装深化设计 结合深化设计要求,制定建模的精细程度要求,在满足精细程度要求和模型规划要求的前提下,进行各模型的建立,运用综合管线碰撞等功能进行深化设计。 3.2.2 精细程度 精细程度,采用LOD300,以电气专业举例如下: 精细等级 100 200 300 400 设备 不建模 几何信息 (基本族) 几何信息(基本族、名称、符合标准的二维符号,相应的标高) 几何信息(准确尺寸的族、名称 技术信息(所属的系统) 母线桥架线槽 不建模 几何信息 (基本路由) 几何信息(基本路由、尺寸标高) 几何信息(具体路由、尺寸标高、支吊架安装) 技术信息(所属的系统) 管路 不建模 几何信息 (基本路由、根数) 几何信息(基本路由、根数、所属系统) 几何信息(具体路由、根数) 技术信息(材料和材质信息、所属的系统) 其余专业参考上表制订。 3.2.3 建模要求 在满足精细程度要求和模型规划要求的前提下,在建模过程中应着重注意以下几点: 序号 专业 建模要求 1 水专业 各系统的命名须与图纸保持一致;一些需要增加坡度的水管须按图纸要求建出坡度;系统中的各类阀门须按图纸中的位置加入;有保温层的管线,须建出保温层。 2 暖通 专业 要求各系统的命名须与图纸一致;影响管线综合的一些设备、末端须按图纸要求建出,例如:风机盘管、风口等;暖通水系统建模要求同水专业建模要求一致;有保温层的管线,须建出保温层。 3 电气 要求各系统名称须与图纸一直。 3.2.4 管线综合原则 序号 内容 综合管线布置统一原则 1 管道桥架分层 管线同一平面无法布置则分层布置,电气桥架线槽最上层,给水管道下层,污排水管道最下层,垂直方向最小间距不得小于15cm。 2 管道桥架分区 在同一垂直平面上,管线也可分区分层布置,同一类型的桥架的管线,尽量集中在某一区,区与区之间考虑安装与检修空间。 3 桥架 间距 同一类型桥架之间的最小的间隙可考虑为50mm,强弱电桥架之间的间隙可考虑为200mm。桥架与墙之间的最小间隙可考虑为50mm. 4 同一平面管线交叉 (1)桥架与桥架交叉:小桥架避让大桥架,即小桥架做上翻弯。 (2)桥架与管道交叉:如是主电缆大桥架或桥架的数量与体量均占绝对优势,管道做下翻;其余情况桥架均做上翻。 (3)管道与管道交叉:小管避让大管,有压管避让无压管。 (4)管道与风管交叉:如为风管主干管,则管道尽量避让风管;如为风管支管,而管道又为主干管,则风管避让。 (5)风管与桥架交叉:如为风管主干管,则桥架避让风管;如为风管支管,而桥架又为主桥架,则风管避让。 (6)风管与风管交叉:小管避让大管 5 支管 布局 空调水管引出支管时,必须要从正上方或上偏角大于45°以上部位引出。空调水管道与给水管道尽量避免出现"门"字型上翻弯。(上翻弯部位则必须要增加自动排气阀) 6 综合 布局 综合管线布置强调管线整齐划一,错落有致,空间布局合理,安装检修方便。以最经济、最有效的一种方式进行施工。 3.2.5 管线综合管控要点 序号 管控要求 1 管线综合应在施工图阶段和施工专业深化阶段至少完成一次。 2 施工图阶段管线综合过程中,设计单位、BIM咨询单位应密切协作,以共同使用BIM模型的工作方式进行。设计单位应根据最终BIM模型所反映的三维情况,调整二维图纸。 3 施工专业深化阶段BIM管线综合应在设计阶段成果的基础上进行,并加入相关专业深化的管线模型,对有矛盾的部位进行优化和调整。专业深化设计单位应根据最终深化BIM模型所反映的三维情况,调整二维图纸。 4 管线综合过程中,如发现某一系统普遍存在影响合理管综,应提交设计单位做全系统设计复查。 5 土建预留预埋深化设计 6 利用结构、建筑模型与机电设备的碰撞检查逐个标出需预留预埋的构件位置及尺寸,并出相应的三维图纸辅助施工。 3.2.6 模型优化及出图 (1)碰撞检查 将土建、钢结构、机电各系统模型进行基点叠加后,利用revit或navisworks的碰撞功能逐层进行碰撞检查,针对碰撞结果进行逐个检查,汇总碰撞点。 (2)优化方案 根据3.2.5管线综合管控要点的要求,针对不同的优化方案形成新的优化模型,原模型必须保存,以备在深化设计交流会中与设计、业主及各相关单位进行对比分析。 (3)施工图确认 当优化方案得到各方确定后,由机电总包从revti直接出CAD版本的二维综合管线碰撞图纸,经过规范标示修改后打印成完整版综合管线施工图纸。 3.3 钢结构深化设计 深化设计要求 深化设计样例 根据钢结构的设计图纸进行三维深化设计,在钢结构与其他专业相冲突的地方运用模型进行碰撞检查,找出问题,并进行修改后以三维图纸的模式进行出图,帮助现场进行构件的安装。 3.4 配合其他专业深化设计 根据其他专业的需求,在已合成的模型上为其提供三维设计、三维可视化、构件布置、工序搭接等方面的服务,为其进一步进行深化设计提供帮助。 4 自动工程量统计及快速提取 4.1 自动工程量统计 统计方法 工程量样例 利用明细表功能,在建模完成后自动统计出结构、建筑等数据库。 利用明细表功能,在建模完成后自动统计出机电构件数据库。 4.2 快速提取 利用revit明细表中的过滤关键字功能,提取所需的统计量,例如土建专业的混凝土量、土方量、拆撑方量等,机电专业可提取现场构件数量、构件尺寸等数据。作为工程量的辅助参考。 4.3 鲁班算量软件三算对比 将revit模型通过鲁班插件转化后导入鲁班软件中直接出工程量清单,将得出的数据与revit的明细表数据进行三算对比,保证工程量的准确性。 5 变更成本计算 施工图模型在施工阶段,应依据工程变更文件和图纸、专业深化设计文件和图纸,进行同步更新;同时,随着工程的实际进展,完善模型中在施工图模型中尚未精确完善的信息。更新频率应根据工作实际情况进行调整,以保证模型在使用时为更新后的最新模型。 当出现图纸变更时,BIM工作室将尽快在原有模型的基础上进行变更修改,并在数据库中反应出变更后的成本,交于技术管理部与预算管理部共同进行成本的快速分析。 5.1 变更工程量计量工作流程 6 施工模拟应用 6.1 施工场地布置模拟 利用场地模型,对施工临建进行三维设计,并且将施工器械及临时堆场等载入到场地模型中,利用Navisworks等软件进行动态的施工模拟,以判断场地布置是否合理。 6.2 施工进度模拟 施工进度计划利用project进行编排,利用Naviswork进行可视化的施工进度模拟,通过其4D(三维模型加项目的发展时间)仿真、动画和照片级效果制作功能帮助对设计意图进行演示,对施工流程进行仿真。 6.3 大型构件施工操作模拟 针对钢结构、机电安装、幕墙等大型构件建立模型,在钢结构吊装、机电重点部位安装、幕墙安装等方面利用Naviswork的碰撞检查、模拟动画功能检查每项操作可能遇到的问题并进行方案优化。 6.4 施工方案及施工工艺模拟 在本工程重难点施工方案、特殊施工工艺实施前,运用BIM系统三维模型进行真实模拟,从中找出实施方案中的不足,并对实施方案进行修改,同时,可以模拟多套施工方案进行专家比选,最终达到最佳施工方案,在施工过程中,通过施工方案、工艺的三维模拟,给施工操作人员进行可视化交底,使施工难度降到最低,做到施工前的有的放矢,确保施工质量与安全。 (1)总体施工方案清单(参考): 序号 方案名称 实施时间 备注 1 地下室结构总体施工方案 2 地上主体结构总体施工方案 3 地下室机电安装-装修工程总体施工方案 4 地上结构总体机电-装修施工方案 5 室外工程总体施工方案 (2)专项施工方案清单(参考): 序号 方案名称 实施时间 备注 1 钢结构工程吊装方案 2 机电工程施工方案(机房和管线) 3 塔吊防碰撞方案 4 室内装修工程施工方案 5 安全围护施工方案 6 地下室内支撑拆除施工方案 (3)特殊节点施工工艺清单(参考): 序号 方案名称 实施时间 备注 1 钢结构-砼结构节点施工工艺 2 防水节点施工工艺 3 各类洞口防火封堵施工工艺 4 模板体系施工工艺 6.5 三维技术交底 将模拟的方案输出为视频展示给相关管理人员学习,并将重要的节点位置用三维图片绘制,在方案及技术交底中进行应用,让现场工人更好的进行信息的接收。 7 BIM与施工现场的结合应用 运用Autodesk BIM 360 Glue、浩辰CAD 、quickoffice、Autodesk 360、百度网盘等移动终端软件可在现场进行图纸翻阅、测量,三维模型查看、office文件查看以及照片拍摄等应用,帮助现场更好的进行质量、安全管理,并且提高现场的沟通能力。 具体操作方法可参见《移动设备应用说明书》 8 BIM信息模型交付 在本工程竣工后,交付给业主的除了实体的建筑物外,还将有一个包含详尽、准确工程信息的BIM竣工模型,为后续的项目运营提供基础。 此BIM竣工模型为一个全面的三维模型信息库,包括本工程建筑、结构、机电等各专业相关模型大量、准确的工程和构件信息,以电子文件的形式进行长期保存。通过此竣工模型,可以帮助业主进一步实现后续的物业管理和应急系统的建立,实现建筑物全寿命周期的信息交换和使用。 8.1 信息模型的最终集成和验证 在工程实施过程中,运用Revit系列软件建造的BIM模型已基本成型,在形成竣工模型前应对信息模型进行最后的集成和验证。 (1)组织各参建方编制完整竣工资料,整理提供作为BIM竣工模型的完善基础资料,涉及到的模型信息包括以下内容:几何空间信息、技术信息、产品信息、建造信息、维保信息,具体可参见 “各专业模型构件命名规则”; (2)对工程各参建单位提供的信息完整性和精度进行审查,确保按本方案要求的信息已全部提供并输入到竣工模型中,包括所有过程变更信息。 (3)对工程各参建单位提供的信息准确性进行复核,除与实体建筑、基础资料进行核对外,还应对不同单位的信息进行相互验证。 (4)对竣工信息模型的集成效果进行检测,运用专业软件进行模拟演示,检查各种信息的集成状况。 下图为revit信息通过IFC数据格式转入我司研发的物业管理系统: 8.2 分阶段模型验收 本工程将模型分为结构模型、建筑模型、机电安装模型、各分包模型以及最终模型进行分阶段验收,每个阶段都集中进行模型完整程度,信息正确率的评审,并将各阶段模型进行保存,最终交予业主一个完整的BIM竣工模型。 8.3 BIM模型后期运营应用服务 在项目的运营期,根据物业管理的要求,以BIM模型为基础,结合其它技术手段,实现建筑物全生命周期的优化管理是BIM技术的重要环节。本方案计划在完成竣工信息模型后提供一套我司研发的基于BIM的物业管理系统,并实施以下操作: (1)模型的使用和扩展 1)以竣工信息模型为依托制作立体的用户说明书,将模型中相关的信息进行集成,并提取其中的关键内容编制培训大纲。 2)信息的价值在于被使用的程度,在交付竣工模型后应对物业人员进行相应的培训,至少安排3次以上的正式培训课程,提高物业人员对BIM模型的掌握和使用熟练程度。 3)在建筑物的生命周期内,应继续对竣工模型进行维护,将运营中产生的新信息输入到模型中,保证模型的数据丰富和及时响应。 下图为我司研发的以BIM信息为基础的物业管理系统: (2)建筑系统分析 1)正常运行模式演示 对不同时间,如工作日、节假日、特别会议日等情况下建筑物运行模式进行演示,确定物业管理的安排和要求。 对不同的机电工况,如空调系统的冬、夏季等状况下建筑物运行模式进行演示,确定物业管理的安排和要求,以及主要机电系统操作次序。 2)应急运行模拟 模拟在各种灾害状态下,评估建筑物的可能损害部位和程度,安全通道和疏散通道的保证措施,相应制定应急处理方案。 第5章 BIM策划实施风险分析 BIM活动贯穿于整个施工过程,其周期长,耗费巨大,不可预见因素也较多,为最终完成过程中BIM的应用与最总BIM模型的交付,特进行如下实施风险分析: 风险识别因素 风险估计 风险评价 风险对策 备注 人员不到位(特别是分包的BIM人员) 重要 制定BIM人员进场时间表,着重检查机电、钢结构等大分包的人员配置情况,对于不按时入场的分包进行警告及罚款。 资金不足 重要 先期划拨一批费用进行项目BIM工作室的搭建,并保证后续硬件的资金支持。 模型的完整度不够 重要 细化BIM构件命名标准,制定完整程度奖罚制度,定期对模型的正确性及模型的详细程度进行检查。 模型及信息丢失 非常重要 采用专用加密硬盘,定期备份模型及信息,以防硬件损坏或丢失造成不可逆转的危害。 协调管理不善 重要 制定详细的工作制度,对重大协调事件由项目领导牵头进行协调,并完成对各BIM组的监督管理。 平台完整度不够 重要 尽量在已有平台上进行 项目人员不理解BIM 重要 组织进场前培训,并进行考核,启动BIM学习反馈制度,如有必要可进行后续的加强培训。 附件一:土建专业构件命名标准 下面针对桩、基础、墙、柱、梁和板进行举例: 模型 构件添加属性 例子 桩 桩名称 桩的分区名称 桩编号 桩直径 桩的混凝土强度 桩的成孔深度 桩的成孔时间 桩的实际浇筑量 椭圆桩长 基础 基础名称 基础分区名称 基础顶标高 基础尺寸 基础厚度 基础的混凝土强度 基础的浇筑时间 基础的浇筑时间 基础 文字 柱名称 柱楼层号 柱分区名称 柱混凝土强度 柱结构施工时间 柱尺寸 柱标 柱高 钢筋集 柱箍筋 柱加劲筋 柱角筋 柱中 部筋 基础 文字 梁名称 梁楼层号 梁分区名称 梁混凝土强度 梁结构施工时间 梁尺寸 梁顶 梁标高 钢筋集 梁加劲筋 梁下部筋 梁上部筋 梁箍筋 梁加 梁加强筋 基础 文字 板名称 板楼层号 板分区名称 板混凝土强度 板浇筑时间 板厚 板顶 板标高 钢筋集 板上洞口加强筋 板附加筋 板加强 板角筋 板面筋 板底筋 板上拉结筋 板 文字 板名称 板楼层号 板分区名称 板混凝土强度 板浇筑时间 板厚 板顶 板标高 钢筋集 板上洞口加强筋 板附加筋 板加强 板角筋 板面筋 板底筋 板上拉结筋 附件二:机电专业命名举例 1、暖通专业族的命名规则 A、 等级(A, B, C, D, E, F, G„)代表了族名字中的顺序。 B、 使用连字符“-”去区分每个等级且连字符的左右两侧必须加一个空格符号。 ⑴ 附件 A B C D 关键词 形状 模式/操作 尺寸范围 首词 ( 只表明其种 类) 圆形/ 矩形/… 平行/角度 直线/平面 正切/ * 操作/… *-* Inch/ *-* mm/… 例子: 平衡调节器- 矩形.rfa (A+B) 防火阀 - 矩形 - 单体式.rfa (A+B+C) ⑵ 配件 A B C D E 连接器形状 关键词 附带组件 细节形状(主要的) 细节形状(次要的) 矩形/ 圆形/ 矩形到圆形 联接/ 偏移/ 裤形三通/ V 型三通/ 交叉/ 弯头/ 管冒/ 三通/ 渐变/ Y 型三通/ 双Y 型三通/… 连接渐变… 侧支线/ 斜接/ 圆形管喉/ 锐角形管喉/ 斜面管喉/ 偏心/ 同心/… 削角的/ 平滑半径/ 锥体/ 角度/ 楔形/ 曲线/渐变/ 圆锥形分接头/ 锐角形跟部/ 跟部半径/ 减少/… 矩形Y 型三通 - 侧支线 - 渐变.rfa (A+B+D+E) 矩形Y 型三通-平滑半径.rfa (A+B+E) 矩形三通连接渐变 - 削角.rfa (A+B+C+E) 矩形到圆形三通连接渐变 - 圆锥形分接头.rfa (A+B+C+E) 矩形到圆形三通 - 渐变.rfa (A+B+E) 2、 电器元件族的命名规则 A B C 元件名字 主要描述 次要描述 设备名字 A/V/KVA/描述系统/扩散器... 桥架 /附件/ 照明数量… 例子: 空气冷却式变压器 - 480-208Y120 - 美国电器制造商协会类型 2.rfa(A+B+C) 走线灯 - 直线型 - 2 灯.rfa(A+B+C) 舱顶灯 - 盘状.rfa(A+B) 数据.rfa(A) 3、消防专业族的命名规则 (1) 附件 A B C D E 关键词 模式/操作 尺寸区间 材料 连接类型 首词 角度/ 直线型/ 正切的/ * 操作/… *
展开阅读全文

开通  VIP会员、SVIP会员  优惠大
下载10份以上建议开通VIP会员
下载20份以上建议开通SVIP会员


开通VIP      成为共赢上传

当前位置:首页 > 环境建筑 > BIM/前期

移动网页_全站_页脚广告1

关于我们      便捷服务       自信AI       AI导航        抽奖活动

©2010-2025 宁波自信网络信息技术有限公司  版权所有

客服电话:0574-28810668  投诉电话:18658249818

gongan.png浙公网安备33021202000488号   

icp.png浙ICP备2021020529号-1  |  浙B2-20240490  

关注我们 :微信公众号    抖音    微博    LOFTER 

客服