收藏 分销(赏)

工程项目管理主要工作内容试卷教案.doc

上传人:可**** 文档编号:4681693 上传时间:2024-10-09 格式:DOC 页数:3 大小:23.04KB 下载积分:8 金币
下载 相关 举报
工程项目管理主要工作内容试卷教案.doc_第1页
第1页 / 共3页
工程项目管理主要工作内容试卷教案.doc_第2页
第2页 / 共3页


点击查看更多>>
资源描述
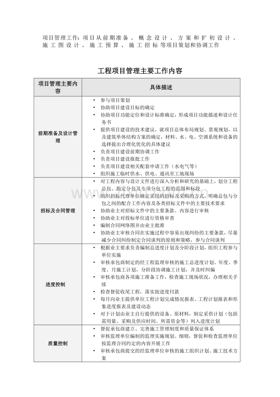
项目管理工作:项目从前期准备、概念设计、方案和扩初设计、施工图设计、施工预算、施工招标等项目策划和协调工作 工程项目管理主要工作内容 项目管理主要内容 具体描述 前期准备及设计管理 • 参与项目策划 • 协助项目建设目标的确定 • 协助项目功能定位和设计标准确定,形成项目功能描述和设计任务书 • 提供项目建设的技术建议,就项目总体布局规划、景观规划,以及建筑单体结构方案的确定,材料、水、电、空调系统和设备的选择提出合理化优化的具体建议 • 负责项目建设前期协调工作 • 负责项目建设报批工作 • 负责项目建设相关配套申请工作(水电气等) • 组织施工临时供水、供电、通讯至工地现场 招标及合同管理 • 对工程内容与设计文件进行深入分析和研究的基础上,划分工程总包、指定分包及专项分包工程的范围和标段 • 组织招标代理单位确定采用的招标及采购的方式,明确总包与分包之间的配合工作内容及各类招标文件中的主要技术要求 • 协助业主对招标文件中的主要条款、内容进行审核 • 协助业主对投标单位进行资格审查 • 编制合同网络图并由业主批准 • 协助业主审核合同在实施过程中容易出现纠纷的主要条款,尽量减少合同纠纷制定合同谈判的原则和策略,参与合同谈判 进度控制  • 根据业主要求负责编制总进度计划及分阶段计划,组织工程参与单位实施 • 审核承包商制定的经工程监理审核的施工总进度计划、年度、季度、月施工计划,分阶段协调施工计划,并及时纠偏 • 审核承包商各项施工准备工作,检查施工现场状况,办理相关手续  • 检查督促收尾工程,落实按进度付款 • 每月向业主提供单位工程计划完成情况报表、工程计划报表和形象进度报表及建设动态 • 对于计划由业主自行提供的设备、原材料,制定采供计划(包括需用量、采购及供应时间、所需资金等)列入进度计划 质量控制 • 督促承包商建立、完善施工管理制度和质量保证体系 • 审核监理单位编制的监理实施规划、细则,督促和检查监理单位按监理合同约定的内容开展工作 • 审核承包商提交的经监理单位审核的施工组织计划、施工技术方案 • 组织施工图会审和设计技术交底 • 审核并提交业主确认各分包项目及分包商 • 审核经监理单位审核的项目建设工程使用原材料、半成品、成品和设备的数量和质量 • 检查、督促工程监理严格按现行规范、规程、强制性质量控制标准和设计要求对承包商加强管理,控制工程质量 • 参与分项工程和隐蔽工程的检查、验收 • 组织项目建设各方进行工程初验 • 审核监理单位提交的质量评估报告,设计、勘察单位等各参与方提交的工程质量验收文件 • 负责定期和不定期的对工程进行检查和检测,发现质量问题及时组织整改 • 在发生质量事故时及时查明原因和具体责任,报业主备案,并组织施工处理方案的实施 • 申请和组织工程竣工验收,审查竣工资料,检查工程实体,对工程是否达到合同约定标准向业主提出意见 • 组织质量保修期内的维修 投资控制 • 组织编制施工阶段各年度、季度、月资金使用计划并控制其执行 • 在正式施工前组织工程量清单进行修编 • 定期审查承包商上报的材料市场价格,就甲方设备材料的采购提供市场信息和建议  • 组织对不同技术方案进行经济分析和比较,提出最优性价比的建议 • 处理合同实施过程中有关索赔事宜并提出相应的对策 • 进行实际投资与计划投资的比较分析,严格控制工程造价 • 与投资宏观控制有关的其他咨询服务 • 监督合同执行情况,分析合同非正常执行原因,避免承包商和第三人索赔 安全文明施工管理 • 按照政府和行业管理的有关规定,负责办理安全监督申报等有关手续 • 项目管理单位对项目的安全生产负有管理责任,保证不因管理过失出现重大责任事故 • 督促监理单位明确施工单位的安全职责、安全文明施工的专项方案、检查施工单位安全施工措施的制定和落实。 • 如有事故发生,积极参加事故调查、督促监理、施工单位采取措施保护事故现场,按安全事故责任管理办法等有关规定及时向有关部门上报 • 督促施工单位保证施工场地及现场设施齐全,工地卫生清洁和内业资料完备。交工前清理现场应符合政府主管部门的有关规定,整个工程施工周期内均应达到行业文明工地的要求 • 督促监理单位监理文明施工监督网络,与施工单位签订文明施工责任书,检查文明施工落实情况 • 在施工中发现文物古迹,督促施工单位予以保护,不得擅自处理。 • 其他文明施工管理工作 信息与协调管理 • 对项目所有批文、合同、工程证照、各种通知、任命书、委托书、证书、签证、备忘录、报告、报表、函件及会议纪要、索赔资料等各种文件进行审核及分类保管 • 进行工程进度、质量、造价的动态信息分析,确保工程管理的高效、迅速、准确 • 负责项目建设工程组织协调 • 负责项目建设中各参加单位、各供应商之间的协调 • 负责协调解决项目建设过程中各方发生的争议 验收、试运行 及结算管理 • 组织项目建设工程竣工验收和试运行 • 代业主组织设计单位、施工单位、监理机构进行项目建设工程初验,检查工程实体质量和工程资料 • 对初验中发现的问题组织拟定整改方案并报业主审定,落实整改措施,整改复验合格报质检站申请备案 • 施工过程中邀请质检站对工程质量情况提出咨询意见,并向施工单位转达,要求施工单位进行整改直至符合要求 • 组织单机设备调试和项目联动试运转 • 组织竣工验收并代业主验收,向业主提供验收意见 • 组织有关工程档案进行收集、整理和审核,相关部分移交业主,并协助业主办理有关移交验收手续 • 负责协助审核项目建设工程竣工结算、按合同执行的工程造价、合同外新增工程造价、工程变更费用、各方提出的索赔、竣工图等结算资料 • 负责协助审核工程竣工结算,向业主提供工程结算建议 • 负责组织竣工资料的收集、备案及移交档案馆和业主的工作 • 组织编制重要设施的使用及维护手册   
展开阅读全文

开通  VIP会员、SVIP会员  优惠大
下载10份以上建议开通VIP会员
下载20份以上建议开通SVIP会员


开通VIP      成为共赢上传

当前位置:首页 > 教育专区 > 其他

移动网页_全站_页脚广告1

关于我们      便捷服务       自信AI       AI导航        抽奖活动

©2010-2026 宁波自信网络信息技术有限公司  版权所有

客服电话:0574-28810668  投诉电话:18658249818

gongan.png浙公网安备33021202000488号   

icp.png浙ICP备2021020529号-1  |  浙B2-20240490  

关注我们 :微信公众号    抖音    微博    LOFTER 

客服