收藏 分销(赏)

高中化学会考知识点详细总结.doc

上传人:快乐****生活 文档编号:4663720 上传时间:2024-10-08 格式:DOC 页数:36 大小:3.91MB 下载积分:12 金币
下载 相关 举报
高中化学会考知识点详细总结.doc_第1页
第1页 / 共36页
高中化学会考知识点详细总结.doc_第2页
第2页 / 共36页


点击查看更多>>
资源描述
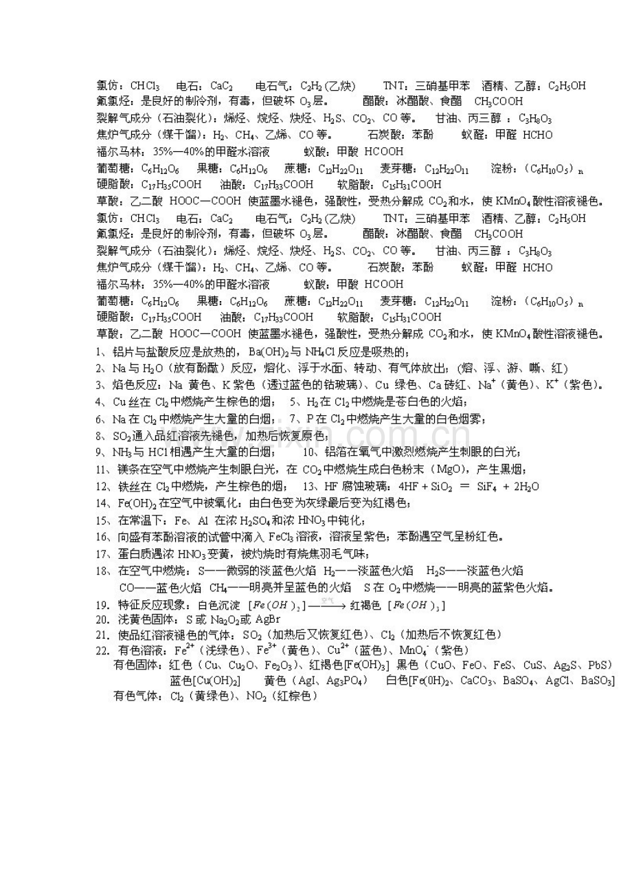
7、在解计算题中常用到的恒等:原子恒等、离子恒等、电子恒等、电荷恒等、电量恒等,用到的方法有:质量守恒、差量法、归一法、极限法、关系法、十字交法 和估算法。(非氧化还原反应:原子守恒、电荷 平衡、物料平衡用得多,氧化还原反应:电子守恒用得多)    8、电子层结构相同的离子,核电荷数越多,离子半径越小; 10、分子晶体的熔、沸点:组成和结构相似的物质,分子量越大熔、沸点越高。    11、胶体的带电:一般说来,金属氢氧化物、金属氧化物的胶体粒子带正电,非金属氧化物、金属硫化物 的胶体粒子带负电。 17.关于反应形式的联想:  1.热分解反应:典型的特征是一种物质加热(1变2或1变3) 2.两种物质的加热反应: 六、常见的重要氧化剂、还原剂 七、反应条件对氧化-还原反应的影响. 1.浓度:可能导致反应能否进行或产物不同  2.温度:可能导致反应能否进行或产物不同  3.溶液酸碱性.  4.条件不同,生成物则不同 八、离子共存问题 九、离子方程式判断常见错误及原因分析  1.离子方程式书写的基本规律要求:(写、拆、删、查四个步骤来写) 十、中学化学实验操作中的七原则  1.“从下往上”原则。 2.“从左到右”原则。 3.先“塞”后“定”原则。 4.“固体先放”原则,“液体后加”原则。 5.先验气密性(装入药口前进行)原则。 6.后点酒精灯(所有装置装完后再点酒精灯)原则。 7.连接导管通气是长进短出原则。  十一、特殊试剂的存放和取用10例   十二、中学化学中与“0”有关的实验问题4例及小数点问题  1.滴定管最上面的刻度是0。小数点为两位         2.量筒最下面的刻度是0。小数点为一位      3.温度计中间刻度是0。小数点为一位             4.托盘天平的标尺中央数值是0。小数点为一位  十三、能够做喷泉实验的气体  十四、比较金属性强弱的依据  金属性:金属气态原子失去电子能力的性质;  金属活动性:水溶液中,金属原子失去电子能力的性质。  注:金属性与金属活动性并非同一概念,两者有时表现为不一致,  1、同周期中,从左向右,随着核电荷数的增加,金属性减弱; 同主族中,由上到下,随着核电荷数的增加,金属性增强; 2、依据最高价氧化物的水化物碱性的强弱;碱性愈强,其元素的金属性也愈强;  3、依据金属活动性顺序表(极少数例外);  4、常温下与酸反应剧烈程度; 5、常温下与水反应的剧烈程度;  6、与盐溶液之间的置换反应; 7、高温下与金属氧化物间的置换反应。  十五、比较非金属性强弱的依据  1、同周期中,从左到右,随核电荷数的增加,非金属性增强;    同主族中,由上到下,随核电荷数的增加,非金属性减弱;  2、依据最高价氧化物的水化物酸性的强弱:酸性愈强,其元素的非金属性也愈强;  3、依据其气态氢化物的稳定性:稳定性愈强,非金属性愈强;  4、与氢气化合的条件;  5、与盐溶液之间的置换反应; 十六、“10电子”、“18电子”的微粒小结  1.“10电子”的微粒: 2.“18电子”的微粒 十七、微粒半径的比较: 十八、各种“水”汇集  十九、具有漂白作用的物质 二十、各种“气”汇集 二十一、滴加顺序不同,现象不同 二十二、几个很有必要熟记的相等式量 二十三、规律性的知识归纳  8、能使酸性高锰酸钾溶液褪色的物质  (一)有机 1. 不饱和烃(烯烃、炔烃、二烯烃、苯乙烯等);  2. 苯的同系物;  3. 不饱和烃的衍生物(烯醇、烯醛、烯酸、卤代烃、油酸、油酸盐、油酸酯等);  4. 含醛基的有机物(醛、甲酸、甲酸盐、甲酸某酯等);  5. 石油产品(裂解气、裂化气、裂化汽油等);  6. 煤产品(煤焦油);  7. 天然橡胶(聚异戊二烯)。  (二)无机   二十四、实验中水的妙用 二十五、有机物的官能团: 二十六、各类有机物的通式、及主要化学性质   二十七、有机反应类型:  取代反应:有机物分子里的某些原子或原子团被其他原子或原子团所代替的反应。  加成反应:有机物分子里不饱和的碳原子跟其他原子或原子团直接结合的反应。  聚合反应:一种单体通过不饱和键相互加成而形成高分子化合物的反应。  加聚反应:一种或多种单体通过不饱和键相互加成而形成高分子化合物的反应。  消去反应:从一个分子脱去一个小分子(如水.卤化氢),因而生成不饱和化合物的反应。            氧化反应:有机物得氧或去氢的反应。 还原反应:有机物加氢或去氧的反应。  酯化反应:醇和酸起作用生成酯和水的反应。  水解反应:化合物和水反应生成两种或多种物质的反应(有卤代烃、酯、糖等)  二十八、有机物燃烧通式  二十九、有机合成路线: 补充: 三十、化学计算   三十一、阿伏加德罗定律 三十二、氧化还原反应  升失氧还还、降得还氧氧    三十三、盐类水解 盐类水解,水被弱解;有弱才水解,无弱不水解;越弱越水解,都弱双水解;谁强呈谁性,同强呈中性。  电解质溶液中的守恒关系 三十四、热化学方程式正误判断——“三查” 1.检查是否标明聚集状态:固(s)、液(l)、气(g)  2.检查△H的“+”“-”是否与吸热、放热一致。(注意△H的“+”与“-”,放热反应为“-”,吸热反应为“+”)  3.检查△H的数值是否与反应物或生成物的物质的量相匹配(成比例) 注意:要注明反应温度和压强,若反应在298K和条件下进行,可不予注明;  要注明反应物和生成物的聚集状态,常用s、l、g分别表示固体、液体和气体;  △H与化学计量系数有关,注意不要弄错。方程式与△H应用分号隔开,一定要写明“+”、“-”数值和单位。计量系数以“mol”为单位,可以是小数或分数。  一定要区别比较“反应热”、“中和热”、“燃烧热”等概念的异同。 三十五、浓硫酸“五性” 三十六、浓硝酸“四性” 三十七、烷烃系统命名法的步骤 烷烃的系统命名法使用时应遵循两个基本原则:①最简化原则,②明确化原则,主要表现在一长一近一多一小,即“一长”是主链要长,“一近”是编号起点离支链要近,“一多”是支链数目要多,“一小”是支链位置号码之和要小,这些原则在命名时或判断命名的正误时均有重要的指导意义。  三十八、酯化反应的反应机理(酸提供羟基,醇提供氢原子)  所以羧酸分子里的羟基与醇分子中羟基上的氢原了结合成水,其余部分互相结合成酯。 三十九、氧化还原反应配平  标价态、列变化、求总数、定系数、后检查  一标出有变的元素化合价; 二列出化合价升降变化  三找出化合价升降的最小公倍数,使化合价升高和降低的数目相等;  四定出氧化剂、还原剂、氧化产物、还原产物的系数;  五平:观察配平其它物质的系数;  六查:检查是否原子守恒、电荷守恒(通常通过检查氧元素的原子数),画上等号。  四十、"五同的区别"  同位素(相同的中子数,不同的质子数,是微观微粒)  同素异形体(同一种元素不同的单质,是宏观物质)  同分异构体(相同的分子式,不同的结构)  同系物(组成的元素相同,同一类的有机物,相差一个或若干个的CH2)  同一种的物质(氯仿和三氯甲烷,异丁烷和2-甲基丙烷等)  四十一、化学平衡图象题的解题步骤一般是:  看图像: 一看面(即横纵坐标的意义);    二看线(即看线的走向和变化趋势);  三看点(即曲线的起点、折点、交点、终点),先出现拐点的则先达到平衡,说明该曲线表示的温度较高或压强较大,“先拐先平”。      四看辅助线(如等温线、等压线、平衡线等); 五看量的变化(如温度变化、浓度变化等),“定一议二”。  四十二、中学常见物质电子式分类书写  四十三、原电池:  1.原电池形成三条件: “三看”。 先看电极:两极为导体且活泼性不同;      再看溶液:两极插入电解质溶液中; 三看回路:形成闭合回路或两极接触。  2.原理三要点: (1) 相对活泼金属作负极,失去电子,发生氧化反应. (2) 相对不活泼金属(或碳)作正极,得到电子,发生还原反应 (3) 导线中(接触)有电流通过,使化学能转变为电能  3.原电池:把化学能转变为电能的装置  4.原电池与电解池的比较 四十四、等效平衡问题及解题思路  1、等效平衡的含义在一定条件(定温、定容或定温、定压)下,只是起始加入情况不同的同一可逆反应达到平衡后,任何相同组分的分数(体积、物质的量)均相同,这样的化学平衡互称等效平衡。  2、等效平衡的分类  (1)定温(T)、定容(V)条件下的等效平衡  Ⅰ类:对于一般可逆反应,在定T、V条件下,只改变起始加入情况,只要通过可逆反应的化学计量数比换算成平衡式左右两边同一边物质的物质的量与原平衡相同,则二平衡等效。  Ⅱ类:在定T、V情况下,对于反应前后气体分子数不变的可逆反应,只要反应物(或生成物)的物质的量的比例与原平衡相同,则二平衡等效。  (2)定T、P下的等效平衡(例4: 与例3的相似。如将反应换成合成氨反应)  Ⅲ类:在T、P相同的条件下,改变起始加入情况,只要按化学计量数换算成平衡式左右两边同一边物质的物质的量之比与原平衡相同,则达到平衡后与原平衡等效。  四十五、元素的一些特殊性质  1. 周期表中特殊位置的元素  ①族序数等于周期数的元素:H、Be、Al、Ge。    ②族序数等于周期数2倍的元素:C、S。  ③族序数等于周期数3倍的元素:O。             ④周期数是族序数2倍的元素:Li、Ca。  ⑤周期数是族序数3倍的元素:Na、Ba。       ⑥最高正价与最低负价代数和为零的短周期元素:C。  ⑦最高正价是最低负价绝对值3倍的短周期元素:S。    ⑧除H外,原子半径最小的元素:F。  ⑨短周期中离子半径最大的元素:P。  2.常见元素及其化合物的特性  ①形成化合物种类最多的元素、单质是自然界中硬度最大的物质的元素或气态氢化物中氢的质量分数最大的元素:C。 ②空气中含量最多的元素或气态氢化物的水溶液呈碱性的元素:N。 ③地壳中含量最多的元素、气态氢化物沸点最高的元素或氢化物在通常情况下呈液态的元素:O。 ④最轻的单质的元素:H ;最轻的金属单质的元素:Li 。 ⑤单质在常温下呈液态的非金属元素:Br ;金属元素:Hg 。 ⑥最高价氧化物及其对应水化物既能与强酸反应,又能与强碱反应的元素:Be、Al、Zn。 ⑦元素的气态氢化物和它的最高价氧化物对应水化物能起化合反应的元素:N;能起氧化还原反应的元素:S。 ⑧元素的气态氢化物能和它的氧化物在常温下反应生成该元素单质的元素:S。 ⑨元素的单质在常温下能与水反应放出气体的短周期元素:Li、Na、F。 ⑩常见的能形成同素异形体的元素:C、P、O、S。  一.中学化学实验操作中的七原则     掌握下列七个有关操作顺序的原则,就可以正确解答“实验程序判断题”。        1.“从下往上”原则。以Cl2实验室制法为例,装配发生装置顺序是:放好铁架台→摆好酒精灯→根据酒精灯位置固定好铁圈→石棉网→固定好圆底烧瓶。  2.“从左到右”原则。装配复杂装置遵循从左到右顺序。如上装置装配顺序为:发生装置→集气瓶→烧杯。  3.先“塞”后“定”原则。带导管的塞子在烧瓶固定前塞好,以免烧瓶固定后因不宜用力而塞不紧或因用力过猛而损坏仪器。  4.“固体先放”原则。上例中,烧瓶内试剂MnO2应在烧瓶固定前装入,以免固体放入时损坏烧瓶。总之固体试剂应在固定前加入相应容器中。  5.“液体后加”原则。液体药品在烧瓶固定后加入。如上例浓盐酸应在烧瓶固定后在分液漏斗中缓慢加入。  6.先验气密性(装入药口前进行)原则。     7.后点酒精灯(所有装置装完后再点酒精灯)原则。  二.中学化学实验中温度计的使用分哪三种情况以及哪些实验需要温度计        1.测反应混合物的温度:这种类型的实验需要测出反应混合物的准确温度,因此,应将温度计插入混合物中间。    ①测物质溶解度。②实验室制乙烯。     2.测蒸气的温度:这种类型的实验,多用于测量物质的沸点,由于液体在沸腾时,液体和蒸气的温度相同,所以只要测蒸气的温度。 ①实验室蒸馏石油。②测定乙醇的沸点。     3.测水浴温度:这种类型的实验,往往只要使反应物的温度保持相对稳定,所以利用水浴加热,温度计则插入水浴中。 ①温度对反应速率影响的反应。②苯的硝化反应。     三.常见的需要塞入棉花的实验有哪些需要塞入少量棉花的实验:  四.常见物质分离提纯的10种方法 五.常用的去除杂质的方法10种 2.吸收洗涤法:欲除去二氧化碳中混有的少量氯化氢和水,可使混合气体先通过饱和碳酸氢钠的溶液后,再通过浓硫酸。     3.沉淀过滤法:欲除去硫酸亚铁溶液中混有的少量硫酸铜,加入过量铁粉,待充分反应后,过滤除去不溶物,达到目的。     4.加热升华法:欲除去碘中的沙子,可用此法。   5.溶剂萃取法:欲除去水中含有的少量溴,可用此法。     6.溶液结晶法(结晶和重结晶):欲除去硝酸钠溶液中少量的氯化钠,可利用二者的溶解度不同,降低溶液温度,使硝酸钠结晶析出,得到硝酸钠纯晶。     7.分馏蒸馏法:欲除去乙醚中少量的酒精,可采用多次蒸馏的方法。     8.分液法:欲将密度不同且又互不相溶的液体混合物分离,可采用此法,如将苯和水分离。     9.渗析法:欲除去胶体中的离子,可采用此法。如除去氢氧化铁胶体中的氯离子。 10.综合法:欲除去某物质中的杂质,可采用以上各种方法或多种方法综合运用。    六.化学实验基本操作中的“不”15例  七.化学实验中的先与后22例 22.称量药品时,先在盘上各放二张大小,重量相等的纸(腐蚀药品放在烧杯等玻璃器皿),再放药品。加热后的药品,先冷却,后称量。 八.实验中导管和漏斗的位置的放置方法    在许多化学实验中都要用到导管和漏斗,因此,它们在实验装置中的位置正确与否均直接影响到实验的效果,而且在不同的实验中具体要求也不尽相同。下面拟结合实验和化学课本中的实验图,作一简要的分析和归纳。    1.气体发生装置中的导管;在容器内的部分都只能露出橡皮塞少许或与其平行,不然将不利于排气。     2.用排空气法(包括向上和向下)收集气体时,导管都必领伸到集气瓶或试管的底部附近。这样利于排尽集气瓶或试管内的空气,而收集到较纯净的气体。    3.用排水法收集气体时,导管只需要伸到集气瓶或试管的口部。原因是“导管伸入集气瓶和试管的多少都不影响气体的收集”,但两者比较,前者操作方便。    4.进行气体与溶液反应的实验时,导管应伸到所盛溶液容器的中下部。这样利于两者接触,充分反应。 九.特殊试剂的存放和取用10例 十.中学化学中与“0”有关的实验问题4例    1.滴定管最上面的刻度是0。      2.量筒最下面的刻度是0。     3.温度计中间刻度是0。          4.托盘天平的标尺中央数值是0。    十一.能够做喷泉实验的气体 1.镁条在空气中燃烧:发出耀眼强光,放出大量的热,生成白烟同时生成一种白色物质。     2.木炭在氧气中燃烧:发出白光,放出热量。    3.硫在氧气中燃烧:发出明亮的蓝紫色火焰,放出热量,生成一种有刺激性气味的气体。     4.铁丝在氧气中燃烧:剧烈燃烧,火星四射,放出热量,生成黑色固体物质。     5.加热试管中碳酸氢铵:有刺激性气味气体生成,试管上有液滴生成。    6.氢气在空气中燃烧:火焰呈现淡蓝色。    7.氢气在氯气中燃烧:发出苍白色火焰,产生大量的热。     8.在试管中用氢气还原氧化铜:黑色氧化铜变为红色物质,试管口有液滴生成。    9.用木炭粉还原氧化铜粉末,使生成气体通入澄清石灰水,黑色氧化铜变为有光泽的金属颗粒,石灰水变浑浊。     10.一氧化碳在空气中燃烧:发出蓝色的火焰,放出热量。    11. 向盛有少量碳酸钾固体的试管中滴加盐酸:有气体生成。    12.加热试管中的硫酸铜晶体:蓝色晶体逐渐变为白色粉末,且试管口有液滴生成。     13.钠在氯气中燃烧:剧烈燃烧,生成白色固体。    14.点燃纯净的氯气,用干冷烧杯罩在火焰上:发出淡蓝色火焰,烧杯内壁有液滴生成。 44.把水滴入盛有过氧化钠固体的试管里,将带火星木条伸入试管口:木条复燃。     45. 加热碳酸氢钠固体,使生成气体通入澄清石灰水:澄清石灰水变浑浊。     46.氨气与氯化氢相遇:有大量的白烟产生。    47. 加热氯化铵与氢氧化钙的混合物:有刺激性气味的气体产生。    48. 加热盛有固体氯化铵的试管:在试管口有白色晶体产生。    49.无色试剂瓶内的浓硝酸受到阳光照射:瓶中空间部分显棕色,硝酸呈黄色。     50.铜片与浓硝酸反应:反应激烈,有红棕色气体产生。    51.铜片与稀硝酸反应:试管下端产生无色气体,气体上升逐渐变成红棕色。    52. 在硅酸钠溶液中加入稀盐酸,有白色胶状沉淀产生。    53.在氢氧化铁胶体中加硫酸镁溶液:胶体变浑浊。    54.加热氢氧化铁胶体:胶体变浑浊。     55.将点燃的镁条伸入盛有二氧化碳的集气瓶中:剧烈燃烧,有黑色物质附着于集气瓶内壁。     56.向硫酸铝溶液中滴加氨水:生成蓬松的白色絮状物质。    57.向硫酸亚铁溶液中滴加氢氧化钠溶液:有白色絮状沉淀生成,立即转变为灰绿色,一会儿又转变为红褐色沉淀。 十三.有机实验的八项注意    有机实验是中学化学教学的重要内容,是高考会考的常考内容。对于有机实验的操作及复习必须注意以下八点内容。    1.注意加热方式    有机实验往往需要加热,而不同的实验其加热方式可能不一样。     ①酒精灯加热。 酒精灯的火焰温度一般在400~500℃,所以需要温度不太高的实验都可用酒精灯加热。教材中用酒精灯加热的有机实验是:“乙烯的制备实验”、“乙酸乙酯的制取实验”“蒸馏石油实验”和“石蜡的催化裂化实验”。    ②酒精喷灯加热。酒精喷灯的火焰温度比酒精灯的火焰温度要高得多,所以需要较高温度的有机实验可采用酒精喷灯加热。教材中用酒精喷灯加热的有机实验是:“煤的干馏实验”。     ③水浴加热。水浴加热的温度不超过100℃。教材中用水浴加热的有机实验有:“银镜实验(包括醛类、糖类等的所有的银镜实验)”、“ 硝基苯的制取实验(水浴温度为6 0℃)”、“ 酚醛树酯的制取实验(沸水浴)”、“乙酸乙酯的水解实验(水浴温度为70℃~80℃)”和“ 糖类(包括二糖、 淀粉和纤维素等)水解实验(热水浴)”。     ④用温度计测温的有机实验有:“硝基苯的制取实验”、“乙酸乙酯的制取实验”(以上两个实验中的温度计水银球都是插在反应液外的水浴液中,测定水浴的温度)、“乙烯的实验室制取实验”(温度计水银球插入反应液中,测定反应液的温度)和“ 石油的蒸馏实验”(温度计水银球应插在具支烧瓶支管口处, 测定馏出物的温度)。    2、注意催化剂的使用    ① 硫酸做催化剂的实验有:“乙烯的制取实验”、 “硝基苯的制取实验”、“乙酸乙酯的制取实验”、“纤维素硝酸酯的制取实验”、“糖类(包括二糖、淀粉和纤维素)水解实验”和“乙酸乙酯的水解实验”。       其中前四个实验的催化剂为浓硫酸,后两个实验的催化剂为稀硫酸,其中最后一个实验也可以用氢氧化钠溶液做催化剂     ②铁做催化剂的实验有:溴苯的制取实验(实际上起催化作用的是溴与铁反应后生成的溴化铁)。     ③氧化铝做催化剂的实验有:石蜡的催化裂化实验。    3、注意反应物的量    有机实验要注意严格控制反应物的量及各反应物的比例,如“乙烯的制备实验”必须注意乙醇和浓硫酸的比例为1:3,且需要的量不要太多,否则反应物升温太慢,副反应较多,从而影响了乙烯的产率。     4、注意冷却    有机实验中的反应物和产物多为挥发性的有害物质,所以必须注意对挥发出的反应物和产物进行冷却。     ①需要冷水(用冷凝管盛装)冷却的实验:“蒸馏水的制取实验”和“石油的蒸馏实验”。     ②用空气冷却(用长玻璃管连接反应装置)的实验:“硝基苯的制取实验”、“酚醛树酯的制取实验”、“乙酸乙酯的制取实验”、“石蜡的催化裂化实验”和 “溴苯的制取实验”。    这些实验需要冷却的目的是减少反应物或生成物的挥发,既保证了实验的顺利进行,又减少了这些挥发物对人的危害和对环境的污染。    5、注意除杂    有机物的实验往往副反应较多,导致产物中的杂质也多,为了保证产物的纯净,必须注意对产物进行净化除杂。如“乙烯的制备实验”中乙烯中常含有CO2和SO2等杂质气体,可将这种混合气体通入到浓碱液中除去酸性气体;再如“溴苯的制备实验”和“硝基苯的制备实验”,产物溴苯和硝基苯中分别含有溴和NO2,因此, 产物可用浓碱液洗涤。    6、注意搅拌    注意不断搅拌也是有机实验的一个注意条件。如“浓硫酸使蔗糖脱水实验”(也称“黑面包”实验)(目的是使浓硫酸与蔗糖迅速混合,在短时间内急剧反应,以便反应放出的气体和大量的热使蔗糖炭化生成的炭等固体物质快速膨胀)、“乙烯制备实验”中醇酸混合液的配制。    7、注意使用沸石(防止暴沸)    需要使用沸石的有机实验:① 实验室中制取乙烯的实验; ②石油蒸馏实验。    8、注意尾气的处理    有机实验中往往挥发或产生有害气体,因此必须对这种有害气体的尾气进行无害化处理。    ①如甲烷、乙烯、乙炔的制取实验中可将可燃性的尾气燃烧掉; ②“溴苯的制取实验”和“硝基苯的制备实验”中可用冷却的方法将有害挥发物回流。    十四.离子反应 离子共存 离子方程式    电解质在溶液里所起的反应,实质上就是离子之间的相互反应。离子间的反应是趋向于降低离子浓度的方向进行。离子反应通常用离子方程式来表示。理解掌握离子反应发生的条件和正确书写离子方程式是学好离子反应的关键。溶液中离子共存的问题,取决于离子之间是否发生化学反应,如离子间能反应,这些离子就不能大量共存于同一溶液中。   (一). 离子反应发生的条件 1. 离子反应生成微溶物或难溶物。     2. 离子反应生成气体。    3. 离子反应生成弱电解质。    4. 离子反应发生氧化还原反应。    根据化学反应类型,离子反应可分为两类,一是酸碱盐之间的复分解反应;二是氧化性离子与还原性离子间的氧化还原反应。离子反应还应 注意: (二). 离子反应的本质:反应体系中能够生成气、水(难电离的物质)、沉淀的离子参与反应,其余的成分实际上未参与反应。  (三).离子反应方程式的类型    1. 复分解反应的离子方程式。   2. 氧化还原反应的离子方程式。     3. 盐类水解的离子方程式。     4. 络合反应的离子方程式。    掌握离子方程式的类型及特征,写好离子方程式,正确书写离子方程式是学生必须掌握的基本技能。    十五.盐类水解的应用规律    盐的离子跟水电离出来的氢离子或氢氧根离子生成弱电解质的反应,称为盐类的水解。     其一般规律是:谁弱谁水解,谁强显谁性;两强不水解,两弱更水解,越弱越水解。     哪么在哪些情况下考虑盐的水解呢?    1.分析判断盐溶液酸碱性时要考虑水解。    2.确定盐溶液中的离子种类和浓度时要考虑盐的水解。 十六.焰色反应全集    (一). 钠离子:    钠的焰色反应本应不难做,但实际做起来最麻烦。因为钠的焰色为黄色,而酒精灯的火焰因灯头灯芯不干净、酒精不纯而使火焰大多呈黄色。即使是近乎无色(浅淡蓝色)的火焰,一根新的铁丝(或镍丝、铂丝)放在外焰上灼烧,开始时火焰也是黄色的,很难说明焰色是钠离子的还是原来酒精灯的焰色。要明显看到钠的黄色火焰,可用如下方法。     ⑴方法一(镊子-棉花-酒精法):用镊子取一小团棉花(脱脂棉,下同)吸少许酒精(95%乙醇,下同),把棉花上的酒精挤干,用该棉花沾一些氯化钠或无水碳酸钠粉末(研细),点燃。    ⑵方法二(铁丝法): ①取一条细铁丝,一端用砂纸擦净,再在酒精灯外焰上灼烧至无黄色火焰, ②用该端铁丝沾一下水,再沾一些氯化钠或无水碳酸钠粉末, ③点燃一盏新的酒精灯(灯头灯芯干净、酒精纯), ④把沾有钠盐粉末的铁丝放在外焰尖上灼烧,这时外焰尖上有一个小的黄色火焰,那就是钠焰。 以上做法教师演示实验较易做到,但学生实验因大多数酒精灯都不干净而很难看到焰尖,可改为以下做法:沾有钠盐的铁丝放在外焰中任一有蓝色火焰的部位灼烧,黄色火焰覆盖蓝色火焰,就可认为黄色火焰就是钠焰。    (二). 钾离子:    ⑴方法一(烧杯-酒精法):    取一小药匙无水碳酸钠粉末(充分研细)放在一倒置的小烧杯上,滴加5~6滴酒精,点燃,可看到明显的浅紫色火焰,如果隔一钴玻璃片观察,则更明显看到紫色火焰。    ⑵方法二(蒸发皿-酒精法):    取一药匙无水碳酸钠粉末放在一个小发皿内,加入1毫升酒精,点燃,燃烧时用玻棒不断搅动,可看到紫色火焰,透过钴玻璃片观察效果更好,到酒精快烧完时现象更明显。     ⑶方法三(铁丝-棉花-水法):    取少许碳酸钠粉末放在一小蒸发皿内,加一两滴水调成糊状;再取一条小铁丝,一端擦净,弯一个小圈,圈内夹一小团棉花,棉花沾一点水,又把水挤干,把棉花沾满上述糊状碳酸钠,放在酒精灯外焰上灼烧,透过钴玻璃片可看到明显的紫色火焰。    ⑷方法四(铁丝法):    同钠的方法二中的学生实验方法。该法效果不如方法一、二、三,但接近课本的做法。    观察钾的焰色时,室内光线不要太强,否则浅紫色的钾焰不明显。  (四). 钙离子: ⑴方法一(镊子-棉花-酒精法):   同钠的方法一。     ⑵方法二(烧杯-酒精法):    取一药匙研细的无水氯化钙粉末(要吸少量水,如果的确一点水也没有,则让其在空气吸一会儿潮)放在倒置的小烧杯上,滴加7~8滴酒精,点燃。 ⑶方法三(药匙法):用不锈钢药匙盛少许无水氯化钙(同上)放在酒精灯外焰上灼烧。    (五). 锶离子:    方法一、二:同碳酸锂的方法一、二。    (六). 钡离子:    ⑴方法一(铁丝-棉花-水法):    取少量研细的氯化钡粉末放在一小蒸发皿内,加入一两滴水调成糊状,取一小铁丝,一端用砂纸擦净,弯一个小圈,圈内夹一小团棉花,棉花吸饱水后又挤干,把这棉花沾满上述糊状氯化钡,放在酒精灯火焰下部的外焰上灼烧,可看到明显的黄绿色钡焰。    ⑵方法二(棉花-水-烧杯法):  跟方法一类似,把一小团棉花沾水后挤干,沾满糊状氯化钡,放在一倒置的烧杯上,滴加七八滴酒精,点燃。可与棉花+酒精燃烧比较。    (七). 铜离子:    ⑴方法一(铁丝-棉花-水法):同钡离子的方法一相同。     ⑵方法二(镊子-棉花-酒精法):同钠离子方法。     ⑶方法三(烧杯-酒精法):同钾离子的方法一。     ⑷方法四(药匙法):同钙离子的方法三。    焰色反应现象要明显,火焰焰色要象彗星尾巴才看得清楚,有的盐的焰色反应之所以盐要加少量水溶解,是为了灼烧时离子随着水分的蒸发而挥发成彗星尾巴状,现象明显;而有的离子灼烧时较易挥发成彗星尾巴状,就不用加水溶解了。    十七.“五”同辨析       
展开阅读全文

开通  VIP会员、SVIP会员  优惠大
下载10份以上建议开通VIP会员
下载20份以上建议开通SVIP会员


开通VIP      成为共赢上传

当前位置:首页 > 教育专区 > 高中化学

移动网页_全站_页脚广告1

关于我们      便捷服务       自信AI       AI导航        抽奖活动

©2010-2026 宁波自信网络信息技术有限公司  版权所有

客服电话:0574-28810668  投诉电话:18658249818

gongan.png浙公网安备33021202000488号   

icp.png浙ICP备2021020529号-1  |  浙B2-20240490  

关注我们 :微信公众号    抖音    微博    LOFTER 

客服