收藏 分销(赏)

重庆某瓷业股份有限公司薪酬管理制度.doc

上传人:二*** 文档编号:4656132 上传时间:2024-10-08 格式:DOC 页数:15 大小:244KB 下载积分:5 金币
下载 相关 举报
重庆某瓷业股份有限公司薪酬管理制度.doc_第1页
第1页 / 共15页
本文档共15页,全文阅读请下载到手机保存,查看更方便
资源描述
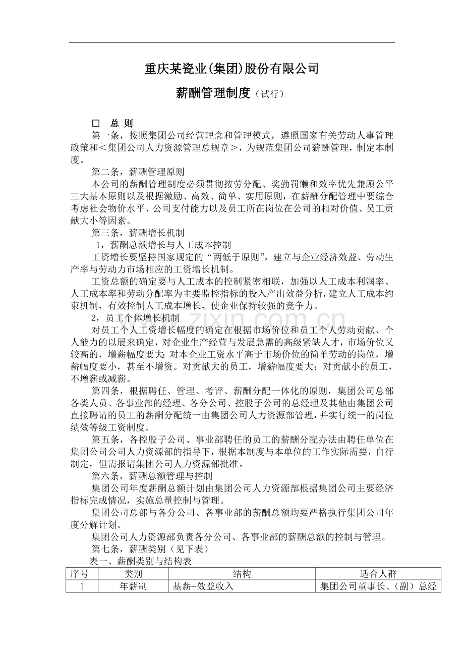
重庆某瓷业(集团)股份有限公司 薪酬管理制度(试行) □ 总 则 第一条,按照集团公司经营理念和管理模式,遵照国家有关劳动人事管理政策和<集团公司人力资源管理总规章>,为规范集团公司薪酬管理,制定本制度。 第二条,薪酬管理原则 本公司的薪酬管理制度必须贯彻按劳分配、奖勤罚懒和效率优先兼顾公平三大基本原则以及根据激励、高效、简单、实用原则,在薪酬分配管理中要综合考虑社会物价水平、公司支付能力以及员工所在岗位在公司的相对价值、员工贡献大小等因素。 第三条,薪酬增长机制 1,薪酬总额增长与人工成本控制 工资增长要坚持国家规定的 “两低于原则”,建立与企业经济效益、劳动生产率与劳动力市场相应的工资增长机制。 工资总额的确定要与人工成本的控制紧密相联,加强以人工成本利润率、人工成本率和劳动分配率为主要监控指标的投入产出效益分析,建立人工成本约束机制,有效控制人工成本增长,使企业保持较强的竞争力。 2,员工个体增长机制 对员工个人工资增长幅度的确定在根据市场价位和员工个人劳动贡献、个人能力的以展来确定,对企业生产经营与发展急需的高级紧缺人才,市场价位又较高的,增薪幅度要大;对本企业工资水平高于市场价位的简单劳动的岗位,增薪幅度要小,甚至不增资。对贡献大的员工,增薪幅度要大;对贡献小的员工,不增薪或减薪。 第四条,根据聘任、管理、考评、薪酬分配一体化的原则,集团公司总部各类人员、各事业部的经理、各分公司、控股子公司的总经理及其他由集团公司直接聘请的员工的薪酬分配统一由集团公司人力资源部管理,并实行统一的岗位绩效等级工资制度。 第五条,各控股子公司、事业部聘任的员工的薪酬分配办法由聘任单位在集团公司公司人力资源部的指导下,根据本制度与本单位的工作实际需要,自行制定,但需报请集团公司人力资源部批准。 第六条,薪酬总额管理与控制 集团公司年度薪酬总额计划由集团公司人力资源部根据集团公司主要经济指标完成情况,实施总量控制与管理。 集团公司总部与各分公司、各事业部的薪酬总额均要严格执行集团公司年度分解计划。 集团公司人力资源部负责各分公司、各事业部的薪酬总额的控制与管理。 第七条,薪酬类别(见下表) 表一、薪酬类别与结构表 序号 类别 结构 适合人群 1 年薪制 基薪+效益收入 集团公司董事长、(副)总经理、控股子公司总经理与部份部门经理 2 岗位绩效工资制 岗位工资的一定比例作绩效考核工资(比例应不小于40%) 签订正式劳动合同、其所在岗位又不宜实行计件和计时工资制的员工 3 简单计件、计时工资制 1,计件工资额=计件单价*实际件数; 2,计时工资额=计时单价*实际工作时数 订立非正式劳动合同的临时工、离退休返聘员工及可实行计时、计件工资制岗位的正式员工 4 佣金制 固定工资+绩效工资+提成 营销职位 5 项目工资制 固定工资+绩效工效+项目奖 研发职位 □ 年薪制 第一条 适用范围: 1. 集团公司董事长、总经理、副总经理; 2. 下属法人企业总经理; 3. 董事与部门经理是否适用,由董事会决定。 第二条 工资模式 集团公司经营者与其业绩挂钩,其工资与年经营利润成正比。 年薪=基薪+风险收入 1,基薪(其标准参照岗位绩效工资)按月预发,根据年基薪额的1/12支付; 2, 风险收入,在集团公司财务年度经营报表经审计与个人绩效经考评后核算计发。 第三条, 实行年薪制员工须支付抵押金,若经营业绩不良,则用抵押金充抵。 第四条,年薪制考核指标还可与资产增值幅度、技术进步、产品质量、环保、安全等指标挂钩,进行综合评价。 第五条 ,年薪制办法另订。 □ 佣金制度 第一条 适用范围 集团公司营销部门的员工。 第二条,佣金结构 岗位工资+绩效工资+提成奖金 第四条,佣金制度另订 □ 项目工资制 第一条,适用范围 集团公司研究开发部门(基础研究、新产品开发、战略发展研究、工程项目、技改项目等)的员工。 第二条,项目工资结构 岗位工资+年功工资+绩效工资+项目奖金。 第三条,岗位绩效工资的确定 研究开发人员的岗位绩效工资按其所参与的项目的重要性和其在项目中的身份来确定,即其所在岗位的岗位绩效工资的一定比例(比例详见下表二) 表二,研究开发人员的岗位绩效工资比例表 项目中的身份 重大项目 重点项目 一般项目 项目负责人 1.7 1.3 1.15 子项目负责人 1.4 项目参与人 1.2 1.1 1.0 第四条,项目奖金 根据对项目的中间成果、年度研发业绩等的鉴定与考评结果,对项目研究开发人员实行一次性奖励。 第五条,项目工资制度另订。 □ 岗位绩效工资制 第一条 适用范围。 集团公司签订正式劳动合同、其所在岗位又不宜实行计件和计时工资制度的所有员工。 第二条 工资结构 工资结构分为基本薪酬与非基本薪酬两大部份: 1,基本薪酬 采用岗位绩效工资制,其构成包括下列三项: (一)年功工资;(二)岗位工资;(三)绩效工资。其中(二)与(三)也合称为岗位绩效工资。 2,非基本薪酬,即津贴,包括有加班津贴、高温津贴、倒班津贴、全勤奖金以及其他经集团公司认定的津贴; 第三条,年功工资。 1,按员工为企业服务年限长短确定,鼓励员工长期、稳定地为企业工作; 2,年功工资根据本公司工作的实际年功长短,员工连续工龄每满一年按5.00元计算。 3,年功工资的增加均以满周年后的次月起计算。 4,新进员工一年内不能享受年功工资,满一年后的次月开始享受年功工资, 员工1年内实际出勤不满半年的,不计当年工龄,不计发当年年功工资; 5,年满55周岁的所有员工不再计算年功工资。 第四条,岗位绩效工资。 1, 根据劳动技能、劳动责任、劳动强度、劳动环境确定,集团公司薪酬等级见表三、表四、表五、表六; 2,根据集团公司经营状况变化,可以变更岗位绩效工资标准。 3,员工根据聘用的岗位和等别,核定岗位绩效工资等级,初步确定岗位在同类岗位的下限一等,经1年考核,再调整薪等; 4,根据变岗变薪(级)原则,晋升增薪(等),降级减薪(等)。工资变更从岗位变动的后1个月起调整。 5,除副总经理外的所有副职(含助理职)的岗位绩效工资标准计算公式为: 专职副职(含助理职)的岗位绩效工资标准=正职岗位绩效工资标准*0.8。 兼职(同时兼职一科长或主管职位)的副职(含助理职)的岗位绩效工资标准=所兼职主管或科长职位的岗位绩效工资标准*1.2(或比照确定其工资序列)。 6,年满55周岁的非年薪制员工的岗位绩效工资计算公式: 年满55周岁的非年薪制员工的岗位绩效工资=54周岁时的岗位绩效工资年功工资之和*0.6。 表三、管理类绩效工资等级表 管理 职级 薪等 6级 7级 8级 9级 10级 级差 等比 1级 2级 3级 4级 5级 总经理 资深 A 7200 0 高级 B 6000 0 20% 普通 C 5000 0 20% 副总经理 资深 A 5760 6050 6340 6630 6910 290 4320 4610 4900 5190 5470 高级 B 4800 5040 5280 5520 5760 240 约20% 3600 3840 4080 4320 4560 普通 C 4000 4200 4400 4600 4800 200 约20% 3000 3200 3400 3600 3800 部门经理 资深 A 3450 3665 3880 4095 4310 215 2375 2590 2805 3020 3235 高级 B 2880 3060 3240 3420 3600 180 约20% 1980 2160 2340 2520 2700 普通 C 2400 2550 2700 2850 3000 150 约20% 1650 1800 1950 2100 2250 主管 高级 A 1780 1920 2060 2200 2340 140 1080 1220 1360 1500 1640 普通 B 1440 1560 1680 1800 1920 120 约20% 840 960 1080 1200 1320 见习 C 1200 1300 1400 1500 1600 100 约20% 700 800 900 1000 1100 文员 事务 员 高级 A 720 780 840 900 960 60 420 480 540 600 660 普通 B 600 650 700 750 800 50 约20% 350 400 450 500 550 备注 表四,专业技术职务类岗位绩效工资等级表 专业技术 职级 薪等 6级 7级 8级 9级 10级 级差 等比 1级 2级 3级 4级 5级 副总级 资深 A 400 3860 高级 B 340 约20% 3220 普通 C 290 约20% 2680 经理级 资深 A 210 约40% 2230 高级 B 180 约20% 1860 普通 C 150 约20% 1550 主管级 高级 A 110 约40% 1110 普通 B 95 约20% 925 见习 C 80 约20% 770 850 文员级 高级 A 850 910 970 1030 1090 60 约40% 550 610 670 730 790 普通 B 700 750 800 850 900 50 约20% 450 500 550 600 650 备注 1,根据职位评估结果确定其岗位的薪级; 2,专业技术职务晋职工资的调整原则:薪级不变,只调薪等,员工的专业技术职务等级同一职级内每晋一等,则在原工资基础上增长约20%,跨职级则为约40%(计算值取整,个位数为5或0)。 3,被评定为专业技术职务的员工一旦离开技术类职位,则不再继续享受其相应的待遇。 表五、生产作业类岗位绩效工资等级表 生产作业职级 薪等 6级 7级 8级 9级 10级 级差 等比 1级 2级 3级 4级 5级 监理班组长 高级 A 1440 1560 1680 1800 1920 60 840 960 1080 1200 1320 普通 B 1200 1300 1400 1500 1600 50 约20% 700 800 900 1000 1100 作业员 A4 1050 1070 1090 1110 1130 20 950 970 990 1010 1030 A3 850 870 890 910 930 20 750 770 790 810 830 A2 650 670 690 710 730 20 550 570 590 610 630 A1 450 470 490 510 530 20 350 370 390 410 430 备注 表六,技师职务类岗位绩效工资等级表 技师职级 薪等 6级 7级 8级 9级 10级 级差 等比 1级 2级 3级 4级 5级 主管级技师职务 高级 A4 55 A3 A2 1380 普通 B4 45 约20% B3 B2 1150 见习 C4 35 约20% C3 C2 960 文员级技师职务 高级 A4 30 A3 A2 800 普通 B4 25 约20% B3 B2 660 备注 1,普通文员级技师职务岗位绩效工资标准是参照表六<技师职务类岗位绩效工资等级表>之作业员A2~A4,60级工资标准,按其岗位绩效工资的大约120%计算出来的,以后技师职务每晋一等则再在原基础上增长大约20%(计算值取整,个位数为5或0),以此类推。 2,被评定为技师职务的生产作业类员工一旦离开作业类职位,则不再继续享受技师待遇。 第五条 加班津帖 (一),公司因工作上的需要,而要求员工于法定休假日继续完成勤务时,则应依照员工加班时间,采用计时制方式计算应支付的加班津贴。 (二),除法定要求支付加班工资的日期加班应支付加班工资外,其余任何人、任何部门不得以任何理由申报、审批、发放加班津贴。确因工作需要安排加班,在适当的时候安排补休。 (三),员工出差期间,遇有法定休假日,不发加班工资,在其回公司后在适当的时候安排补休。 第六条,高温津贴 第七条,倒班津贴 公司为倒班员工支付倒班津贴,其标准中班为1.7元、夜班为2.4元。 第八条,全勤奖金 全勤奖金是为奖励员工在每一全勤奖金计算期间内(一季)的全勤者(无迟到、早退、旷工、私自外出、请假以及经集团公司认定的其他情况,并且绩效考评分平均在80分以上)而设立的奖励项目,其给付标准为每一全勤奖金计算期间(一季)全勤奖金额为50元。 □ 简单计时、计件工资制 第一条,适用范围 非正式员工、离退休返聘人员以及一部份可以实行简单计时、计件工资制岗位的正式员工。 第二条,计件工资按月发放,其计算公式为: 计件工资额=计件单价*实际件数,计件单价见<计件单价表>。 第三条,计时工资实行日工资月发制,其计算公式为: 计时工资额=计时单价(日工资单价)*实际工作时(日)数,计件单价见<计时单价表>。 第四条,人力资源部须会同各业务部门、财务部对这些实行简单计时计件工资的员工的工作业绩(经营成果)、工作态度、各种休假(出勤)、加班情况进行汇总,确定在其实发工资额。 第五条,计件工资岗位执行计件工资制,其岗位工资将作为加班、休假等计发待遇的基数。 第六条,计件工资员工享有的各种补贴、津贴一并在月工资中支付。 第七条,简单计时、计件工资办法另订。 □ 薪酬调整 第一条,薪酬在适当期内应予以调整。薪酬调整分为确定性调薪与临时调薪两类。调薪原则上每年一次,每年的3月1日为薪酬调整日。但是当物价指数急剧变化(通货膨胀与通货紧缩)以及公司认为有特别的必要时,也可以进行临时性薪酬调整。 第二条,确定性调薪也称定期调薪,包括自动调薪和考核调薪两大部分,其规定如下: (一)自动调薪,即员工年功调薪。 (二)考核调薪考核的原则是,对于基本薪酬中的岗位绩效工资,根据人力资源部评估的员工的年度工作业绩、工作能力、工作态度等的考核结果,符合加薪条件的员工给予员工所在岗位的岗位绩效工资的10%*12个月的标准,与年终奖一同一次性给付。不能累积。 第三条,新进员工,原则上均自所派任职位的第一薪等起薪,但有下列情形之一者,得提高其支薪薪等一至二等。 1,其所具工作经验,已超过该等所需专业工作三年以上。 2,所具能力特别优异,且为本公司甚难罗致的人才。 第四条,对权任者的薪酬确定 各职位在职员工的资格,应符合于该职位“任职资格”的规定。其因工作需要,致在职者的资格,未能完全符合规定者,应予权任。 权任期中,支给职位对应薪级80%的薪水。权任以一年为原则,权任期满成绩合于工作要求者,可免除权任,并改支该职位对应的薪级。 第五条,职位变动时的薪酬调整(横向调整): 1,由低薪级职位,调任高薪级职位工作,应改支所调任职位对应的薪级,薪等不变。 2,由高薪级职位,调任低薪级职位工作;应改支该低薪级职位对应的薪级,薪等不变。 第六条,晋职与降职时的薪酬调整(即纵向调整) 分为两种情况: 1,同一职级的不同等的晋职与降职,则按同一级工资的对应的等作出薪酬调整(即纵向调整); 2,跨职级晋职或降职,则调整为相应职级的对应职位的薪级的第一等起薪。 第六条 临时调薪 (一)当发生下列情况时,应进行临时调薪,其标准由集团公司董事全与工会召开联席会议确定: 1,公司经营效益发行重大变化; 2,社会物价水平的提高或降低; 3,劳动力市场的供求变化与工资行情变化; 4,其他集团公司认定的情况变化。 (二)员工遇有下列情形时,可由其部门经理向人力资源部申请临时调薪(纵向调整),以兹鼓励。 1,有特殊功劳表现。 2,中途录用的员工、具有优秀的技能与成绩。 3,为同行业间竞相争取的人才。 4,其他总经理认可的情况。 □ 年终奖金 第一条,年终奖金每年发放一次。公司根据年度经营业绩,对企业经济效益作出较大贡献的员工给予奖励。 第二条,年终奖金兑现的前提 集团公司净资产收益率等经济效益指标达到了董事会的要求,对于凡没有达到分解指标要求的各部门、事业部、分公司一律不予发放。 第三条,年终奖金支付的标准: 1,签订年度经营管理目标责任书的经营管理人员与销售人员按事先约定的标准兑现; 2,其他员工的发放标准:个人本年度平均月工资额*加发月数*员工年度考核系数。 第四条,年终奖金计算期间为每年1月1日到12月31日 第五条,年终奖金的发放,与一年第12月岗位绩效工资一同或单独发放,但最迟也得在春节前五天汇到员工工资账户上。 第六条,年终奖金领取的资格 1,在年终奖金计算期间,对于已离职者或于领取当月申请离职者,则取消其年终奖金领取资格; 2,在年终奖金计算期间,实际工作时间不足三个月者,取消其年终奖金领取资格。 □ 新进员工试用期的薪酬 第一条,初次任职者试用期工资标准 1,招聘时有薪酬协议的按协议执行; 2,招聘时没有薪酬协议的初次任职者有二种情况: (1),从全日制学校毕业分配进入公司的初次任职者在试用期内的工资标准按所在岗位的月工资的一定比例发放,低于法定最低工资标准者则按法定最低工资标准发放(见下表八)。 表八,从全日制学校分配的初次任职者的薪酬标准 序号 学历 试用期工资标准(比例) 备注 1 初中毕业生 50% 试用期三至六个月 2 高中(含中技)毕业生 60% 试用期三至六个月 3 中专毕业生 70% 试用期三至六个月 4 大专毕业生 80% 试用期三至六个月 5 本科毕业生 90% 试用期三至六个月 6 硕士毕业生 100% 试用期三至六个月 (2),从社会进入公司且无工作经验的初次任职者(城镇待业青年、农民工、复退军人等)试用期薪酬标准所在岗位的月工资的一定比例发放,低于法定最低工资标准者则按法定最低工资标准发放(见下表九)。 表九,从社会进入且无工作经验的初次任职者试用期薪酬标准 序号 学历 试用期工资标准(比例) 备注 1 初中学历 40% 试用期三至六个月 2 高中学历(含中技) 50% 试用期三至六个月 3 中专学历 60% 试用期三至六个月 4 非全日制与自考大专学历 70% 试用期三至六个月 5 非全日制与自考本科学历 80% 试用期三至六个月 6 全日制与自考大专 90% 试用期三至六个月 7 全日制与自考本科学历 100% 试用期三至六个月 第二条,非初次任职者试用期工资标准 1,招聘时有薪酬协议的按协议执行; 2,招聘时没有薪酬协议的按下表十的标准执行: 表十、非初次任职者招聘时没有薪酬协议的新进员工试用期薪酬标准表 序号 员工类别 本职从业经验 试用期工资标准(比例) 备注 1 一般专业技术人员、管理人员 三年以下(含三年) 90% 试用期三个月 2 三年以上 100% 试用期三个月 3 技工、辅助工、熟练工 四年以下(含四年) 80% 试用期三个月 4 四年以上 100% 试用期三个月 5 部门经理及以上人员 100% 试用期三个月 第三条,当社会物价水平或同行业之间的初任薪酬水平与规定的基准内薪酬有所差异时,则按“薪酬调整”第六条第二款进行临时调薪。 □ 待退休员工与内部待业员工的薪酬待遇 第一条 适用范围 集团公司没有达到法定退休年龄不能享受社会统筹退休金,但提前离岗退休的员工和内部待业员工。 第二条,退休员工薪酬标准 按离岗前所在岗位的(岗位工资+年功工资)的70%发给。 第三条,内部待业员工薪酬标准 停发工资,按公司所在地政府规定的最低生活费标准发给生活费 □ 薪酬计算与扣除 第一条,员工月度工资(年终奖金)总额的计算与核发程序: 1,人力资源部负责组织相关部门对员工进行月度(年度)考核,确定每位员工的月度(年度)绩效考评系数; 2,相关管理部门提交对员工的其他考核资料(扣罚理由与金额); 3,人力资源部根据员工个人绩效考评结果、其他考核资料与员工岗位绩效工资(年终奖金)标准,计算出员工个人月度工资(年终奖金)总额并按部门、二级部门、班组制成<工资表>(一式三份),人力部将结果交财务部; 5,财务部将其汇人指定的金融机构的该员工工资帐户上,通过银行代发薪酬; 6,人力资源部下发<工资表>(一式三份)给各部门兼职工资员,<工资表>经员工本人(或代理人)签字(一式三份全部要签字)认可后,第一份由部门兼职事务员负责交还给人力部存档备查、一份给部门经理长期保存、第一份给部门员工相互传阅。 第二条,各事业部月度工资(年终奖金)总额的计算与核发程序: 1,由财务部向人力资源部提供各事业部月度(或年度)经济指标数据; 2,其他管理部门提交对各事业部的其他考核数据以及扣罚理由与金额; 3,人力资源部依据汇总资料以及其他相关资料,负责组织相关部门对各事业部进行部门月度(年度)考核,确定每个事业部的月度工资(年终奖金)总数; 4,考核结果和月度工资(年终奖金)总数经集团公司总经理审批后,各事业部造册(<工资表>)分配。 5,各事业部将<工资表>交人力部审查允可后,交财务部以汇人指定的金融机构的该员工工资帐户上,通过银行代发薪酬; 6,各事业部将签字后的一式三份的<工资表>中的第一份交给人力资源部存档。 第三条,薪酬的计算方法 1,月收入的计算方法: 月收入=岗位工资+年功工资+绩效工资*K1*K2*K3+津贴-扣款-代扣 式中:K1――公司效益系数 K2――部门考评系数 K3――个人考评系数 2,年终奖金的计算方法 年终奖金=年终奖金标准*K2*K3-扣款-代扣 式中:K1――公司效益系数 K2――部门年度考评系数 K3――个人年度考评系数 第四条,中途任用、离职或退职的薪酬的计算方法: 在薪酬计算期间,中途任用、离职或退职时的薪酬,按当月员工实际出勤工作日数,按日计算;或以离职、退职前的出勤日数为计算的基准,其计算公式如下: (岗位工资+年功工资)×(出勤工作日数/平均每月应出勤日数) 第五条,特别休假的薪资计算: 1,产、探、伤假,只支付岗位工资与年功工资; 2,哺乳假,只发放岗位工资和年功工资的70%; 3,年休、婚、丧假,只支付岗位工资与年功工资; 4,病假工资以岗位工资加年功工资为基数,按渝府发[2000]47号文规定的比例计发; 5,事假免发所有工资,人事部门有规定的从其规定; 第六条, 迟到、早退、私自外出、旷工时的扣除: 1,迟到10分钟内扣10元/次,超过10分钟按每分钟0.5元计算; 2,早退15分钟内扣15元/次,超过15分钟按每分钟0.5元计算; 3,私自外出30分钟内扣30元/次,超过30分钟按每分钟1.00元计算; 4,旷工不计发任何工资。 第七条,员工奖励的工资加发: 1,嘉奖:每次加发3天工资; 2,记功:每次加发10天工资; 3,大功:每次加发1个月工资; 4,奖金:一次给予若干元奖金。 第八条, 违纪员工的工资扣发: 1,警告处分一次:每次减发3天工资。 2,记过处分一次:每次减发10天工资。 3,大过处分一次:每次减发一个月工资。 4,降级处分一次:降级使用,相应核减薪资。 5,停职,在停职期间只发最低工资。 第九条 薪酬的代扣 (一)下列规定的各项金额须从薪酬中直接代扣: 1.个人薪酬所得税。 2.劳工保险费(个人应负担部分)。 3.其他保险费。 4.其他代扣(工会会费、个人水电房租等) (二)各类培训依据<集团公司培训管理制度>,决定工资的扣除; □ 薪酬支付 第一条,薪酬支付时间 薪酬支付形态采用月薪制。集团公司月薪发放日为每月15日,薪酬支付日若适逢节假日,则提早一日发放。 第二条,薪酬支付形式 1,集团公司所有正式员工(含年薪制员工)的薪酬一律直接汇入指定的金融机构的该员工工资帐户上,通过银行代发薪酬。对于合同期限在一年及一年以上的非正式员工也应逐步向通过银行代发薪酬的形式过渡。 2, 具有独立发薪权限的各事业部、子公司、分公司应逐步向通过银行代发薪酬的形式过渡。 第三条,支付责任 1,薪酬要求支付给员工本人或受其书面委托的本公司员工、本人亲属以及持有员工本人书面委托书的其他有关人员。 2,公司为每个部门的员工设立独立的部门薪酬支付清单(工资表)。薪酬领取人要在<工资表>(一式三份)上签名,<工资表>(一式三份)每月三份发放到部门,其中一份由部门经理长期保存,一份给薪酬领取人传阅,另一份交还给人力资源部存档。 3,薪酬计发人员及其其他各类公司人员不得随意打听、传播他人的薪酬收入情况,更不得以此要挟公司为其加薪。违者,按严重违章违规处罚 第四条,代扣缴责任 1,公司有义务代扣代缴个人所得税及其其他法定薪酬代扣缴行为 2,因员工个人原因给公司造成损失应赔偿的,在以在本人月薪中扣除全部绩效工资与部份岗位工资。 第五条,最低薪酬标准 1,在员工正常上岗并完成本职工作前提下,其月薪支付不得低于当地政府规定的最低工资标准。 2,如发生非员工个人原因一个月以上停工,公司要保证支付给员工最低工资标准。 □ 非常给付 第一条,员工遇有下列情形时,可向公司申请提前领取已工作时间的薪酬: 1,员工或依靠员工收入赖以维持生计者,遇有下列情况可向公司申请非常给付:①结婚;②死亡;③生育;④疾病或受意外灾害时。 2,员工被停职或被解雇时(包括惩戒解雇)。 3,其他获得公司同意的事情。 上列规定除第二项外,在申请非常给付时,须由本人(本人死亡则由其家属)提出书面申请。 □ 附 则 第一条 集团公司派驻下属企业人员工资由本集团公司支付。 第二条 集团公司短期借调人员工资由借用单位支付。 第三条,从本方案实施之日起,原有薪酬体系中的所有津贴与以各种名义发放的各种费一律取消。 所有人工费用必须有人力资源部经理(特殊情况须由人力资源部经理与总经理或主管人力资源的副总经理共同签名)的签名方可发放。 严禁任何人以任何名义申请、审批与私自发放。 第四条,裁决权限 本制度解释权在集团公司人力资源部,部份条款修订时,报行政副总经理批准后发布。 第五条,实施日期 本制度经董事会批准,自2003年01月01日起开始实行,原工资管理制度同时废除。  附表一、职业发展道路表 序号 管理类 专业技术职务类 生产作业类 技师类 1 资深 总经理 2 高级 3 普通 4 资深 副总 经理 副总级专业技术职务 资深 5 高级 高级 6 普通 普通 7 资深 部门 经理 经理级专业技术职务 资深 8 高级 高级 9 普通 普通 10 高级 主管主办 课长 主管级专业技术职务 高级 主管级 技师职务 高级 11 普通 普通 普通 12 见习 见习 见习 13 高级 文员类 文员级专业技术职务 高级 监理 班组长 高级 文员级技师职务 高级 14 普通 普通 普通 普通 15 作业员 备 注 1,专业技术职务由集团公司人力资源部组织专业技术职务考评委员会,参照个人工作业绩,能力与专业成果进行内部考评(考评委员会应有外部专家一至三名); 2,技师职务(包括生产作业类与机关事务性作业类所有技术工种)由集团公司人力资源部组织技师职务考评委员会,参照个人工作业绩,能力与专业成果进行内部考评(考评委员会应有内部副总级专业技术人员一至三名)。 附表二、职位界定表 序号 职级 部门名称 岗位名称 备注 1 总经理 总经理 2 副总经理 行政副总、生产总监、财务总监 、技术总监 、营销总监 、 3 部门经理 各部门(工厂、分公司)经理、副经理、各控股子公司总经理 4 课长主管 人力资源部 培训主管、人力资源主管、绩效薪酬主管 办公督办室 董事长秘书、行政主管(秘书) 综合部 主办干事、车队队长 物业管理部 招待所长、医务所长、 CI室 部门督办、执行主管 采管部 成本核算组长、运交组长、库管组长、采购组长、采购员 财务部 会计科长、成本科长、资金科长 证券部 文件制作主管、信息研究主管 技术中心 抽检组长、实验组长、产品管理员、质量主管 生产发展部 科长、安全主管、环保主管、能源计量主管、设备主管、建设施工主管、 总调度室 调度员 工会 秘书 5 文员事务员 人力资源部 文员 办公督办室 文员、档案管理文员、渝办联络员 综合部 门卫、邮递员、保洁员、车队调度员、驾驶员、汽车修理工、打字文员、话务员、保安员 物业管理部 挂号收费员、送水工、锅炉工、服务员、厨师、保洁员、房地产管理员、钳工、维修预算文员、电工 采管部 移交员、计量员、材料库管员 财务部 档案管理文员 证券部 文员 技术中心 质量投诉文员、抽检员、产品运输工、 生产发展部 文员、驾驶员、  工会 录放员、电视编辑、图书管理员 6 专业技术职务 财会统计审计监察类 CI与广告设计类 市场与销售类 文化宣传新闻类 投资证券分析类 经营管理研究类 法律类 计算机类 工程技术类 品管工程师类 新产品开发类 培训师类 实验化验物检类 6 监理班组长 暂不作区分 7 技术作业员 暂不作区分 8 一般作业员 暂不作区分
展开阅读全文

开通  VIP会员、SVIP会员  优惠大
下载10份以上建议开通VIP会员
下载20份以上建议开通SVIP会员


开通VIP      成为共赢上传

当前位置:首页 > 管理财经 > 薪酬管理

移动网页_全站_页脚广告1

关于我们      便捷服务       自信AI       AI导航        抽奖活动

©2010-2026 宁波自信网络信息技术有限公司  版权所有

客服电话:0574-28810668  投诉电话:18658249818

gongan.png浙公网安备33021202000488号   

icp.png浙ICP备2021020529号-1  |  浙B2-20240490  

关注我们 :微信公众号    抖音    微博    LOFTER 

客服