收藏 分销(赏)

起重机轨道安装技术协议.doc

上传人:精*** 文档编号:4617070 上传时间:2024-10-07 格式:DOC 页数:5 大小:21.04KB 下载积分:6 金币
下载 相关 举报
起重机轨道安装技术协议.doc_第1页
第1页 / 共5页
起重机轨道安装技术协议.doc_第2页
第2页 / 共5页


点击查看更多>>
资源描述
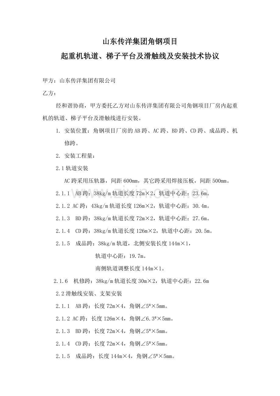
山东传洋集团角钢项目 起重机轨道、梯子平台及滑触线及安装技术协议 甲方:山东传洋集团有限公司 乙方: 经和谐协商,甲方委托乙方对山东传洋集团有限公司角钢项目厂房内起重机的轨道、梯子平台及滑触线进行安装。 1. 安装位置:角钢项目厂房的AB跨、AC跨、BD跨、CD跨、成品跨、机修跨。 2. 安装工程量: 2.1轨道安装 AC跨采用压轨器,间距600mm,其它跨采用焊接压板,间距500mm。 2.1.1 AB跨:38kg/m轨道长度72m×2,轨道中心距:23.6m。 2.1.2 AC跨:43kg/m轨道长度126m×2,轨道中心距:30.4m。 2.1.3 BD跨:38kg/m轨道长度72m×2,轨道中心距:27.6m。 2.1.4 CD跨:38kg/m轨道长度126m×2,轨道中心距:20.5m。 2.1.5 成品跨:38kg/m轨道,北侧安装长度144m×1, 轨道中心距:19.7m。 南侧轨道调整长度144m×1。 2.1.6 机修跨:38kg/m轨道长度30m×2,轨道中心距:22.6m 2.2滑触线安装、支架安装 2.1.1 AB跨:长度72m×4,角钢∠5#×5mm。 2.1.2 AC跨:长度126m×4,角钢∠6.3#×5mm。 2.1.3 BD跨:长度72m×4,角钢∠5#×5mm。 2.1.4 CD跨:长度72m×4,角钢∠5#×5mm。 2.1.5 成品跨:长度144m×4,角钢∠5#×5mm。 2.1.6机修跨:长度30m×4,角钢∠5#×5mm 2.3行车梯子平台制作安装 AB、AC、BD、CD、机修跨爬梯均设休息平台,标高4米,宽度1米,爬梯跨度750mm,爬梯角度45-50度。 爬梯数量:AB跨1处,AC跨2处、BD跨1处、CD跨2处、成品跨2处,现场定位。 3.安装技术规定: 3.1焊接材料、焊结构件必须符合国家规定。 3.2轨道中心线对吊车梁腹板轴线的偏差≤±2mm。 3.3轨道中心线位置偏差≤±2mm。 3.4轨道顶面标高差≤±2mm。 3.5轨道接头≤±2mm。 3.6两轨道中心距离偏差≤±15mm。 3.7两轨道相对高差≤15mm。 4.起重机行车滑触线技术规定 4.1材料及附件检查:  4.1.1材料及附件检查应由施工员组织施工班组会同建设单位按设计图纸和起重机的技术文献规定进行核查和检查。 4.1.2材料及附件的检查应涉及:  4.1.2.1检查材料及附件的规格、品种、数量应完全符合设计和起重机技术文献的规定。  4.1.2.2绝缘瓷瓶没有坏损及裂纹。 4.2滑接线的测量定位:  4.2.1测量滑接线最底点离地平面的距离不得少于3.5m,在汽车通道处不得少于6m。 4.2.2滑接线离其它设备,管道的距离不少于1.5m。滑接线距易燃气体、液体管道的距离不应少于3m。与一般管道距离不得小于是1m。  4.2.3测量每个支架的位置(焊在起重机移动的钢梁上),每个支架安装的水平标高,并用色笔准确标注。  4.2.4支架安装位置应与建筑结构相对称。终端支架距离滑接线末端不应大于800mm。当起重机在终端位置时,滑接器距离滑接线末端不应少于200mm。  4.2.5不得在建筑物的伸缩缝和起重机的轨道梁接头处安装支架。 4.3瓷瓶螺栓的安装:  4.3.1瓷瓶安装:安装前应用500V摇表,摇测绝缘电阻应符合规定。 4.4支架的加工和安装: 4.4.1支架加工:  4.4.1.1应按选好的型号加工,断料应用锯,不宜用汽焊均割。断料长度误差不应大于5mm。 4.4.1.2型钢支架钻孔,应用电钻或冲床冲孔,不宜用汽焊割孔,孔径不应大于螺栓直径1.5mm。  4.4.1.3型钢支架焊接应在平板胎具上焊接,焊接牢固,焊缝平整,高出焊面1.5~3mm。无夹渣,无气孔,焊渣打净,焊后无扭曲。 4.4.1.4型钢架加工制成后,应除锈和刷防腐油漆及色漆,刷油漆应均匀,色泽光滑无漏掉。 4.5.1.1型钢滑接线在断料前应用调直器调直。单根全长不直度不应大于2mm。不得有扭曲现象。  5.滑接线安装:  5.1角钢,槽钢断头应断齐,端头应平整光滑。  5.2型钢滑接线连接应用与滑接线相同截面的托板衬在滑接线内面,用电焊焊三个边。焊缝应饱满、平整,无咬肉、汽孔及夹渣。焊后无变形。  5.3滑接线安装应平直,滑接线中心线与起重机移动轨道中心线平行误差不大于10mm。滑触面应磨光,不得有凹坑及毛刺。  5.4滑接线通过结构伸缩缝处,在伸缩缝两侧应加支架。支架距离伸缩缝不大于150mm。在滑接线的分段变形缝、检修处应留有10~20mm的间隙。  5.5电源线与滑接线的连接,接触良好,连接应紧密。 5.6滑接线除滑触面外,应先刷防腐漆,要刷均匀无漏刷。 6.支架安装  6.1支架在起重机轨道上焊接牢固。不得咬肉及损伤轨道。用螺栓固定支架时,每个支架不应少于两条螺栓。应有防松措施,固定牢固。 7.指示灯安装 7.1指示灯的安装按规范施工。  8.滑接触器应按产品规定,安装牢固,沿滑接线滑触可靠。在任何位置滑触器的中心线不应越出滑接线的边沿。 9.试运营交验:  9.1滑接线及软电缆安装完毕后,检查和清扫干净,用摇表摇测相间、及相对地的绝缘电阻,电阻值应大于1MΩ。并作记录。  9.2检测符合规定送电空载运营。检查无异常现象后,再带负荷运营,滑触器在运营中与滑接线全程滑接平滑,无较大火花和异常现象后,方可投入使用。 9.3.施工单位进场后应遵守公司进出场管理制度;严格按照施工规范、安全规范进行施工;施工过程中乙方发生的任何安全事故均由乙方承担。 10.本协议一式二份,双方各执一份。 甲 方:山东传洋集团有限公司 代表签字: 时 间: 乙 方: 代表签字: 时 间:
展开阅读全文

开通  VIP会员、SVIP会员  优惠大
下载10份以上建议开通VIP会员
下载20份以上建议开通SVIP会员


开通VIP      成为共赢上传

当前位置:首页 > 包罗万象 > 大杂烩

移动网页_全站_页脚广告1

关于我们      便捷服务       自信AI       AI导航        抽奖活动

©2010-2025 宁波自信网络信息技术有限公司  版权所有

客服电话:0574-28810668  投诉电话:18658249818

gongan.png浙公网安备33021202000488号   

icp.png浙ICP备2021020529号-1  |  浙B2-20240490  

关注我们 :微信公众号    抖音    微博    LOFTER 

客服