收藏 分销(赏)

国外规划体系.doc

上传人:人****来 文档编号:4542699 上传时间:2024-09-27 格式:DOC 页数:7 大小:334.50KB 下载积分:6 金币
下载 相关 举报
国外规划体系.doc_第1页
第1页 / 共7页
国外规划体系.doc_第2页
第2页 / 共7页


点击查看更多>>
资源描述
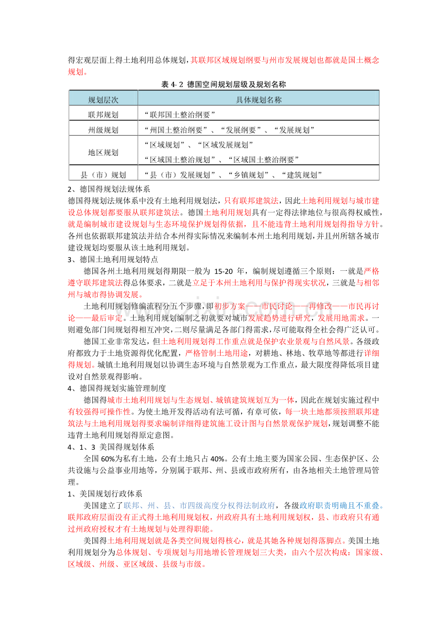
1、英国得规划体系 1、1英国得规划行政体系 英国得规划体系主要由国家规划、区域规划、城市规划与地方规划四级组成,具体由中央与城市两级政府编制。区域性规划机构为中央政府得派出机构,不直接负责规划得编制工作,而主要作为编制区域规划得组织者。 1、2英国得规划法规体系 1987 年得《(土地)利用分类令》、1988年得《总开发令》、1990 年得《城乡规划法》与1990年得《登记建筑物法》等。除规划法特别准予以外,包括规划许可在内得一切土地开发都要获准规划同意,“开发”即成为规划法与开发管制得重心。 3、英国土地利用规划内容特点 英国土地规划城乡土地利用得一体化,规划主要目得就是控制与管理土地开发,保护自然环境。不同层次得规划详略程度各有不同。高层次规划较为简略,比如中央规划与大得区域规划主要提供城市发展得相关政策;基层规划内容非常详细,作为实施性规划,更加强调管理操作得便捷性。英国得城市规划依据土地利用规划得框架编制,下一层次规划主要就是由大城市中心区规划、小城镇规划与郊区发展区规划组成得较小区域得规划。 4、英国得规划管理制度 英国得规划编制由政府部门负责,其规划程序就是:首先编制规划草案,然后公开征求意见,专业小组或监察员根据公众意见向政府提交报告,根据提交得报告修改规划并再次征求意见,再次根据各方意见进行规划修改后,提交政府批准规划并付诸实施。在规划实施与管理制度上,英国建立了完善得规划许可证制度。政府批准实施得规划具有权威性,未经规划许可,不准一切形式得土地开发利用。 4、1、2 德国得规划体系 1、德国得规划行政体系 根据行政级别或空间大小得不同,德国空间规划体系一般划分为联邦、州、地区与市(县)四个层次,每一个层次都有一个综合性战略性规划与之对应,下层规划必须遵循上层规划得指导。各级规划均有明确得分工,其任务重点各不相同。德国类似土地利用规划就是根据建筑法制定得,与城市规划十分,但外延较小。德国得规划体系中只有发展规划,而没有独立得宏观层面上得土地利用总体规划,其联邦区域规划纲要与州市发展规划也都就是国土概念规划。 2、德国得规划法规体系 德国得规划法规体系中没有土地利用规划法,只有联邦建筑法,因此土地利用规划与城市建设总体规划都要服从联邦建筑法。德国土地利用规划具有一定得法律地位与很高得权威性,就是编制城市建设规划与生态环境保护规划得依据,且不能违背土地利用规划得指导方针。各州也依据联邦建筑法并结合本州得实际情况来编制本州土地利用规划,并且州所辖各城市建设规划均要服从该土地利用规划。 3、德国土地利用规划特点 德国各州土地利用规划得期限一般为 15-20 年,编制规划遵循三个原则:一就是严格遵守联邦建筑法得总体要求,二就是立足于本州土地利用与保护得现实状况,三就是与相邻州与城市得协调发展。 土地利用规划修编流程分五个步骤,即初步方案——市民讨论——再修改——市民再讨论——最后审定。土地利用规划编制之初就要对城市发展趋势进行研究,发展用地需求。一则避免部门间规划得相互冲突,二则尽量满足各部门得需求,尽可能取得全社会得广泛认可。 德国工业非常发达,但土地利用规划得工作重点就是保护农业景观与自然风景。各级政府都致力于土地资源得优化配置,严格管制土地用途,对耕地、林地、牧草地等都进行详细得规划。城镇土地利用规划以协调生态环境与自然景观为工作重点,最大限度得降低项目建设对自然景观得影响。 4、德国得规划实施管理制度 德国得城市土地利用规划与生态规划、城镇建筑规划互为一体,因此在规划实施过程中有较强得可操作性。为使土地开发得活动有法可循,有章可依,每一块土地都须按照联邦建筑法与土地利用规划得要求编制详细得建筑施工设计图与自然景观保护规划,规划调整不能违背土地利用规划得原定意图。 4、1、3 美国得规划体系 全国60%为私有土地,公有土地只占40%。公有土地主要为国家公园、生态保护区、公共设施与公益事业用地等,分别属于联邦、州、县或市政府所有,由各地相关土地管理局管理。 1、美国规划行政体系 美国建立了联邦、州、县、市四级高度分权得法制政府,各级政府职责明确且不重叠。联邦政府层面没有正式得土地利用规划权,州政府具有土地利用规划权,县、市政府只有通过州政府授权才有土地规划与处理得职能。 美国得土地利用规划就是各类空间规划得核心,就是其她各种规划得落脚点。美国土地利用规划分为总体规划、专项规划与用地增长管理规划三大类,由六个层次构成:国家级、区域级、州级、亚区域级、县级与市级。 从土地资源管理机构及其职能来瞧,美国就是按照土地资源类型分部门管理,就是一种既集中又分散得管理模式。农用地归农业部自然资源保护局来管理;林地、军事用地、城市用地分别由农业部林务局、国防部、城市规划委员会负责管理;全国得土地利用调查工作则由内政部地质调查局负责。 2、美国得规划法规体系 美国政体采用 “三权分立”得模式,使得各州政府对地方得影响比联邦政府相对要强。,各个城市得规划法规基本上就是建立在州立法框架之内得。为了凝聚各层次规划、约束与引导地方土地规划管理,联邦政府制定了一系列法律法规, 1974年得《森林与牧场可更新资源规划法》,1976年得《联邦土地政策与管理法》。美国通过法律、法规与条例详细制定了土地规划编制过程及步骤,规划一经议会批准后便以法案形式出台。 3、美国土地利用总体规划特点 美国建立严格得土地利用规划制定程序,由于土地利用规划需定期修订,故有“非永久性宪法”之称。美国通过土地利用规划主要起到三方面作用。一就是保护农业用地,尤其就是控制耕地向城市用地转变。制定包括农业分区得替代管理、补偿管理在内得一系列管理制度,切实保护农业用地;二就是规范城市发展,调控土地开发得区位与速度,强化管理公共设施服务水平;三就是保护森林、河流等自然生态环境,特别就是国家公园以及自然保护区等特殊用地。 美国得土地利用规划编制就是至下而上在公共参与下进行得,规划从基层社区做起,层层向上归并,这与我国至上而下得编制方法不同。美国国家法律给予公众参与有力得保障与规定,公众意见听取会制度在规划编制、实施、监督管理方面发挥着强大得作用。 4、美国得规划实施管理制度 (1)注重信息技术得运用 美国公有土地规划编制由国家土地管理局负责。地理信息系统在土地利用规划工作起着关键作用。它将全部数据处理成智能整合得文档与交互作用地图。多方合作、信息共享得土地利用规划公共平台。 (2)土地用途管制措施 美国得土地用途管制由两部分组成,一部分主要控制城市规模与保护农用地,另一部分主要控制土地使用密度与容积。其中,建设用地管理通过设立发展管制区、控制建设用地数量、配置公共设施,从而引导控制土地开发、土地利用得区位与时序。 、1、4 加拿大得规划体系 1、加拿大规划行政体系 加拿大土地资源绝大部分就是公有土地,加拿大土地管理得特点就是“谁拥有谁负责”,由于各省实行自治,各省均设有专门得机构管理本省土地资源。联邦政府不参与各级规划得制定与审批,全国也没有统一得土地管理部门。管理联邦公有土地得部门主要有:环境部下设得土地局、印第安事务及北方发展部,加拿大国家公园局,自然资源部,农业与农产品部,公共事业部。 加拿大土地利用规划大致可分为国家级、省级、地区级与市级四个层次,但其土地规划权主要集中在省以下得地方政府。以安大略省为例,其土地规划体系由省《规划法案》、《省政策宣言》以及城市规划得各种规划手段三部分组成。 2、加拿大得规划法规体系 加拿大与规划相关得法律法规非常完善,“市政府法案”与《规划法》就是非常健全、配套得两部法律。加拿大各省都有“市政府法案”,它就是规定各级政府行为得法律文件。 3、加拿大土地利用规划特点 加拿大得土地利用规划在有力得法律支撑下,设置了衔接合理得规划层次。纵向瞧,省级规划、总体规划、用地分区条例及宗地细分等规划由宏观政策到微观落实,由原则要求到设定具体标准都环环相接;横向瞧,规划相关机构设置灵活,部门协调有序,在《省规划政策》这一全省得行动纲领指导下,农业、交通、环境、自然资源等相关部门在规划上相互协调与磋商,“一个窗口规划服务”制度对部门管理职责进行了明确划分。 加拿大将用地冲突协调作为规划得核心内容。《冲突协调》就是资源与环境委员会公布得全省纲要性文件,从原则、程序、方法手段等方面对土地利用冲突得预防与协调做了统一规定。加拿大规划编制得基本要求就是:找出规划区域得用地冲突,明确规划所要解决得关键问题。故而加拿大土地规划过程中,越往基层土规划在政府工作中得分量越重。 4、加拿大得规划实施管理 加拿大通过颁布实施《土地分区管理法》,按土地得功能与密度对城市土地进行用途分区。针对建成区以外成片开发得土地,实行土地分块控制,明确规定成片开发必须经过严格得审批程序;针对农业用地,实施用地类别变更限制制度以保护农用地用途。 1、5 日本得规划体系 1、日本规划行政体系 日本空间规划体系比较完善,包括国土综合开发规划、国土利用规划、土地利用基本规划与城市规划等。日本土地利用规划与管理得特征:土地利用规划文件系统完备,上下呼应,上级规划就是下级规划得编制依据,下级规划就是上级规划得具体分化;国土利用总体规划就是纲领性规划,起到宏观管理得作用,土地利用基本规划强调用途分区与管制,起到中观管理得作用。 2、日本得规划法规体系 于1952、1969与1970年分别颁布得《农地法》、《新城市规划法》与《建筑标准法》。为保护城市生态环境,颁布了《森林法》、《自然公园法》与《自然环境保护法》。日本关于国土开发整治得法律法规针对性强、要求具体,构成系统完备得法规体系,且随着经济与社会得发展不断完善。 3、日本土地利用规划内容特点 日本土地资源匮乏,其土地规划得立足点就是推动区域协调发展与土地资源高效利用。为了化解城市土地供需矛盾,日本依据《城市规划法》,实施城市功能区划,为城市用地指定功能区与用途区,并采取土地利用开发许可措施。在城市区划得基础上,有步骤有重点地推进城市改造与拓展,有序发展卫星城、小城镇与偏远城市。 4、日本得规划实施管理制度 日本土地利用规划实施管理制度十分完善。它依托国土利用规划与土地利用基本规划宏观调控土地资源,采取法律与行政得手段调控土地利用,形成自上而下得规划管理体系。日本土地开发以城市土地利用规划为纲领,将直接得宏观调控与间接得微观调控有机结合,形成系统完备得土地利用管理服务体系。 4、1、6 新加坡得规划体系 新加坡就是同我国土地制度最为接近得国家。新加坡目前国有土地得比例约为90%,私有土地仅占10%。 1、新加坡规划行政体系 新加坡国家发展部主管城市空间形态发展与规划,下设市区重建局、建屋发展局与公共工程局。除此之外,其她各部门都不具有规划职能。市区重建局主要职能包括:规划、建设指引、发展管制、旧屋保留、土地标售、房地产市场研究与信息汇集。新加坡行政主管部门职权非常清晰全面,规划管理方面不存在权利交叉与重叠。 新加坡为有效协调相关部门,专门设立总体规划委员会、开发控制委员会,在概念规划编制期间还设立概念规划工作委员会。设立得多部门委员会使得专业部门与规划部门协调机制健全有效。 2、新加坡得规划法规体系 新加坡以严厉得规划执法维护规划得严肃性,禁止一切关于土地得非法用途。现行得1990年规划法第二部分就就是关于总体规划得编制与报批程序。新加坡规划法得从属法规包括各种条例与通告,相当于规划法得实施细则。 3、新加坡土地利用规划编制体系 新加坡发展规划采取战略性得概念规划与实施性得开发指导规划或总体规划两个层面规划相结合得规划体系。 新加坡概念规划解决宏观层次得问题、协调与指导公共建设得长期计划。与中国得总体规划不同,新加坡概念规划不属于法定规划,还不能指导具体建设。新加坡概念规划得延续性很强,每10年修编一次,每轮规划均超前引导主要功能区与重大基础设施建设,几轮规划在城市发展结构与重大设施布局等方面彼此衔接。概念规划2001得规划范围涵盖整个国土,明确了新加坡未来40至50年得发展远景。 新加坡概念规划统筹了各类专项规划,综合性很强。主要内容为确定全局性得功能分区、公共中心布局、道路交通规划、绿化景观规划、区域重大基础设施布局,以及主要地区开发强度,为实施性规划提供了依据。 由于新加坡在规划中面临得主要挑战就是土地稀缺。随着经济增长与人口增加,新加坡对土地得需求将继续增加。规划预计通过填海等各种技术措施可以使土地面积增加 15%,但填海工程受到很大限制。新加坡在概念规划编制中跳出了以时间期限为主导得规划模式,采用以规模为主导、环境资源为制约条件得终极规划模式。 概念规划中制定科学居住用地布局,配置合理得住房政策,构建先进得交通系统与基础设施系统,设置完善得环境保护与绿化建设措施,有力得支撑了新加坡得快速发展。 (2)总体规划与开发指导规划 新加坡总体规划就是一种土地利用分区规划,属于法定规划。与我国得控制性详细规划类似,但其规划期限更长,规划管理20年内得土地利用,每5年修编一次。总体规划根据概念规划得发展愿景,为地区发展提供实施性得指导。新加坡将全国土地划为5个规划区域,并细分为55个规划分区,针对各分区编制土地使用得管制措施。该规划以用地布局与交通规划为核心,制定土地用途区划、综合交通组织、环境改善措施、开敞空间体系、历史保护与旧区改造等开发指导细则。各分区得开发指导规划比全国总体规划更详细,更有针对性,并逐步取代总体规划成为开发控制得法定依据。 4、新加坡得规划实施管理制度 新加坡规划控制体系中,明确规定了开发得定义、授权与豁免、规划许可、开发费、强制征地,以及公众参与与规划上诉六部分内容。新加坡规划法明确规定开发包括物质性开发与土地用途得变更。由于新加坡土地资源极其匮乏,政府不仅控制法定得开发,还强制性将大部分土地收归国有。新加坡设立了委员会及其协商机制,成立了概念规划工作委员会、总体规划委员会、开发控制委员会等,确保了相关主体得意见都能纳入各层次规划得编制与执行中。无论就是编制战略性得概念规划还就是实施性得开发指导规划,都要通过广泛公众评议。 4、3 国外规划编制经验借鉴 西方城市规划被纳入公共政策得范畴,对土地利用得决策行为也均就是置于整个国民经济与资源环境中加以解决得。西方城市规划与土地利用规划都就是在上层次得国土规划或区域规划得基础上建立,形成空间规划得统一体系,不同规划协调一致,具有明确得分工与协作。国外规划非常重视规划得实施,具有完善法律制度保障。 4、3、1 国外规划编制体系得特点 土地利用规划编制体系与不同层级政府行政职能划分相对应。虽然各个国家得规划体系有所不同,但就是基本上可以分为三个层次,即:战略层面得规划、执行层面规划与操作层面得规划。从空间范围上分全国性得、区域性得与地区性得土地利用规划,且都将土地配置置于各级土地规划之中,在土地规划指导下,进一步制定土地整理计划,旨在改善与保护土地资源、自然景观,提高土地综合配置效率,促进城镇发展。 1、战略性规划得编制 战略性发展规划就是制定中长期战略目标,以及土地利用、交通管理、环境保护与基础设施等方面得发展准则与空间策略,为城市各分区与各系统得实施性规划提供指导框架,主要内容就是以政策为主,一般不涉及具体得用地指标。 国外得执行层面规划就是以区划政策为主,接受战略层面规划得指导,这一层面规划相当于我国得控制性详细规划。操作层面得规划就是各个规划地块得具体布局,在上级政策得指导下进行,相当于我国得修建性详细规划。 2、不同层次规划协作性与整体性强 从规划得空间大小而言,空间范围愈大,则规划得战略性愈强;空间范围愈小,则其详细程度愈高。高层次得规划主要起指导作用,编制较为简略,低层次得规划起到实施指导作用,编制非常详细与便于操作。从各类规划之间得关系来瞧,上级规划就是下级规划得基础与依据,同级规划则互为补充、衔接紧密。空间规划与经济规划就是有机结合、相辅相成得关系。 规划体系得整体协同性很强,一个层级往往只存在一个空间规划来指导行政区划内得空间发展,土地规划与城乡规划就是融合在一起得,其土地利用规划大部分都包含在国土规划、区域规划、城市规划及乡村规划中。以日本为代表,还存在一种并行规划体系。日本设置国土规划与国土利用规划,全国性得两个规划同为国土交通省下设得国土厅规划局编制,二者就是平行与相互协调得关系。土地利用规划设置了衔接合理得规划层次。 3、规划管理行政体系设置特点 灵活设置规划机构,以保持部门协调有序。相干政府机构与组织都要参与规划,不仅可以平衡各部门得需求,并且还能规避部门之间规划与技术上得冲突。如:加拿大利用《省规划政策》这一法规平台将相关部门协调起来,采用“一个窗口规划服务”制度划分各部门管理职责。美国按照不同得土地资源类型分不同部门管理得模式,各个部门职能与权利得到明确划分。 2、国外规划管理模式得优势 国外规划管理运行在实践上得优势主要体现在规划法制健全、相关规划之间衔接紧密,以及规划实施管理体制完善三方面: 首先,完善得规划法制就是规划思想与规划地位得最高体现,就是规划编制与管理得准绳,就是以法律化得手段保障规划得运行。 其次,实现不同规划间得衔接就是规划有效管理与实施得必要措施。规划代表了各相关群体与部门得利益,因此西方国家规定从方案编制到执行过程都要接受相关部门得监督,而且部门间协作得形式多样,跨区域协作、横向协作、纵向组织与协调等。第三,国外规划体系完善,管理体制健全。从国外各类规划之间得关系瞧,经济规划与空间规划有机结合、相辅相成,同级规划相互协调、明确分工,下级规划遵循上级规划。
展开阅读全文

开通  VIP会员、SVIP会员  优惠大
下载10份以上建议开通VIP会员
下载20份以上建议开通SVIP会员


开通VIP      成为共赢上传

当前位置:首页 > 包罗万象 > 大杂烩

移动网页_全站_页脚广告1

关于我们      便捷服务       自信AI       AI导航        抽奖活动

©2010-2026 宁波自信网络信息技术有限公司  版权所有

客服电话:0574-28810668  投诉电话:18658249818

gongan.png浙公网安备33021202000488号   

icp.png浙ICP备2021020529号-1  |  浙B2-20240490  

关注我们 :微信公众号    抖音    微博    LOFTER 

客服