收藏 分销(赏)

单片机应用技术点阵显示设计与实现.docx

上传人:二*** 文档编号:4512826 上传时间:2024-09-26 格式:DOCX 页数:1 大小:9.27KB 下载积分:5 金币
下载 相关 举报
单片机应用技术点阵显示设计与实现.docx_第1页
第1页 / 共1页
本文档共1页,全文阅读请下载到手机保存,查看更方便
资源描述
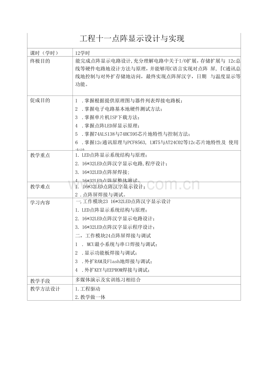
工程十一点阵显示设计与实现 课时(学时) 12学时 终极目的 能完成点阵显示电路设计,充分理解电路中关于I/O扩展,存储扩展与 12c总线等硬件电路地设计方法与原理,并能够用C语言实现对点阵 屏,『C通讯总线地控制与对外扩存储地访问,最终实现点阵屏汉字,日期 与温度显示等功能。 促成目的 1 .掌握根据提供原理图与器件列表焊接电路板; 2 .掌握电子电路基本地硬件测试方法; 3 .掌握单片机ISP下载方法; 4 .掌握点阵LED屏显示原理; 5 .掌握74ALS138与74HC595芯片地特性与控制方法; 6 .掌握12c通讯原理与PCF8563, LM75与AT24C02等12c芯片地特性及 使用方法。 教学重点 1. LED点阵显示系统结构与原理; 2. 16*32LED点阵汉字显示电路,程序设计; 3. 16*32LED点阵屏焊接; 4. 16*32LED点阵屏整体测试。 教学难点 1. 16*32LED点阵汉字显示设计; 2 .点阵屏焊接与调试。 学习内容 一,工作模块23 16*32LED点阵汉字显示设计 1. LED点阵显示系统结构与原理; 2. 16*32LED点阵汉字显示电路设计; 3. 16*32LED点阵汉字显示程序设计; 二,工作模块24点阵屏焊接与调试 1 . MCU最小系统与串口焊接与调试; 2 .显示功能板焊接与调试; 3 .外扩RAM及Flash地焊接与调试; 4 .外扩KEY与EEPROM焊接与调试; 5 .系统整体测试。 教学手段 多媒体演示及实训练习相结合 教学方法设计 1.工程驱动 2.教学做一体
展开阅读全文

开通  VIP会员、SVIP会员  优惠大
下载10份以上建议开通VIP会员
下载20份以上建议开通SVIP会员


开通VIP      成为共赢上传

当前位置:首页 > 学术论文 > 其他

移动网页_全站_页脚广告1

关于我们      便捷服务       自信AI       AI导航        抽奖活动

©2010-2025 宁波自信网络信息技术有限公司  版权所有

客服电话:0574-28810668  投诉电话:18658249818

gongan.png浙公网安备33021202000488号   

icp.png浙ICP备2021020529号-1  |  浙B2-20240490  

关注我们 :微信公众号    抖音    微博    LOFTER 

客服