收藏 分销(赏)

泡沫混凝土在公路高路堤段滑塌处治中的应用.pdf

上传人:k****o 文档编号:44598 上传时间:2021-06-03 格式:PDF 页数:2 大小:161.54KB 下载积分:1 金币
下载 相关 举报
泡沫混凝土在公路高路堤段滑塌处治中的应用.pdf_第1页
第1页 / 共2页
泡沫混凝土在公路高路堤段滑塌处治中的应用.pdf_第2页
第2页 / 共2页
本文档共2页,全文阅读请下载到手机保存,查看更方便
资源描述
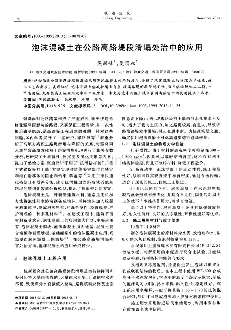
78 铁道建筑 Ra i l wa y En g i ne e r i n g 文 章编 号 : 1 0 0 3 — 1 9 9 5 ( 2 0 1 3 ) 1 1 . 0 0 7 8 - 0 2 泡沫混凝土在公路高路堤段滑塌处治中的应用 吴颖峰 , 夏 国权 ( 1 . 浙江交通职业技术学院 路桥学 院, 浙江 杭州3 1 1 1 1 2 ; 2 . 浙江锦豪交通工程有 限公 司, 浙江 杭州3 1 0 0 1 9 ) 摘 要 : 结合 高速公路 高路堤 路段滑塌采 用泡沫 混凝土 处治 的应 用, 介 绍 了泡沫 混凝 土的物理 力 学性能 , 施 工工 艺和要 求。 实践证明 , 泡沫混凝 土能减轻填土 自重 , 提 高路堤 的抗 滑稳 定性 , 而且 能缩短施 工工期 , 并 节省用地, 充分提高土地利用效率和工程质量。本文为泡沫混凝土技术在同类病害中的使用提供 了参考。 关键 词 : 泡沫混 凝土 高路堤 滑塌 处 治 中图分类 号 : U 4 1 8 . 5 5 文献标 识码 : A D O I : 1 0 . 3 9 6 9 / j . i s s n . 1 0 0 3 — 1 9 9 5 . 2 0 1 3 . 1 1 . 2 5 强 降雨对公 路 路基 构 成 了严 重 威 胁 , 既 要快 速 抢 修受强降雨影响的路堤 , 又要保证工程质量 , 并一次性 根治 路基 隐患 , 是 高路 堤 工 程遇 到 的难题 。针 对这 些 问题 , 国内学者展开 了一些研究 , 邱路 阳等 着重分 析 了高填 方残 积土 路 堤滑 塌 与 降雨 的关 系 , 对 强 降雨 入 渗导致 高填 方残 积土路 堤滑 塌机理 进行 了相关 参数 分 析 , 还 研究 了土质 特 性 、 压 实 度 及湿 化 变 形 等 因素 , 提 出了整治 方案 ; 张启汉 采用 了“ 抗 滑 锚杆 桩 ” 、 “ 重 力式锚碇板挡土墙” 方案实现对滑体关键部位 的锁定 和潜在滑移体 的阻止和约束 ; 蒋鑫等 采用三维快速 拉 格 朗 13 有 限差分 法 , 建 立抗 滑 桩 加 固斜 坡 软 弱 地基 路堤的精细化数值分析模型 , 提出了抗滑桩处治方案 。 泡 沫混 凝土是 一 种新 型建 筑 材 料 , 通 常是 用 机 械 方 法将 泡沫 剂水溶 液 制 备成 泡 沫 , 再 将 泡沫 加 入 胶凝 材 料浆 体 中 , 制成 泡沫 料浆 , 经混合 搅拌 、 浇筑 成型 、 养 护而成 的一 种多 孔 材料 。在 建 筑 工 程 中 , 建 筑 节 能 材 料备 受欢 迎 , 泡沫混 凝土 的应用 较为 广泛 , 主要应 用 有 : 泡 沫混 凝土砌 块 、 泡 沫 混凝 土 加 固地基 、 混凝 土 复 合 墙 板和轻 质墙 板 、 基础灌 浆 中的泡沫 混凝 土应用 、 现 浇屋 面泡 沫 混 凝 土保 温 层 。在公 路 高 路 堤 滑 塌 病 害处 治方 面 , 泡 沫混凝 土 的应用研 究较 少 。 1 泡 沫 混 凝 土 工 程 应 用 杭新 景高 速公路 高路 堤路 段滑塌 是 由持续 降雨 和 短 时间特 大暴 雨造成 的 , 大量雨 水汇集 , 且 路侧 排水沟 不畅, 致使部分水直接流入路堤, 路堤填料及路基土强 收稿 日期 : 2 0 1 3 - 0 5 - 2 0; 修回 日期 : 2 0 1 3 - 0 8 - 1 5 基金项 目: 浙江省教 育厅科研资助项 目( Y 2 0 1 3 2 9 7 0 7 ) 作者简介 : 吴颖峰( 1 9 7 7 一) , 男 , 浙江丽水人 , 讲 师 , 硕 士。 度 急剧下 降 ; 此外 , 坡 脚路 堤挡 土墙 的泄 水孔 排水 不及 时 , 增大 了侧 向土压力 ; 加 之路堤 较高 、 自重 大 , 导 致该 路段 路 堤发生 滑塌 , 引起交 通 中断 。为快速恢 复交 通 , 确定使用泡沫混凝土对此高路堤进行路基恢复。 I . I 泡 沫混 凝土 的物 理 力学性 能 1 ) 轻质性 。 由于材 料 的表 观密 度 可控 制 在 3 0 0~ 1 8 0 0 k g / m , 因此 可 以减 轻 结 构 自重 , 这不 仅 有 利 于 结 构体 稳定 , 而且 可节 约材料 、 降低 工程造 价 。 2 ) 高流动性。泡沫混凝土的流动性强 , 施工和易 性好 , 浆料可以实现 自流平与 自密实 , 通过泵送传输 , 适合 于现场 的施 工 , 且施 工工期 短 。 3 ) 固化 后 的 自立 性 。泡 沫 混凝 土 在 水 泥 材 料 初 凝后 就会形 成初 步 固化 , 并具 有 自立性 , 固化后 对周 围 土体就不产生推挤作用力 , 可垂直填筑。 除 了以上 特性外 , 泡 沫 混凝 土 还 具 有低 弹减 震 性 好 , 耐久性能好 , 良好的抗冻融性 , 环保性能好等优点。 1 . 2施工 用原材 料与 设计 要求 1 ) 施 工用原 材料 制备 泡沫 混凝土 的原材 料为 水泥 、 发泡剂 和水 , 按 0 . 6的水 灰 比控制 , 发泡剂 掺量 为 0 . 1 2 % 。 水 泥采用 上虞海 螺水 泥有 限责任公 司 ( P . 0 4 2 . 5 ) 散装 水 泥 。对 所采 用 的水 泥 进行 配 合 比试验 , 并 经 试 验 室检 验 , 各项 指标 均能 符合要 求 。 发 泡剂 又称起 泡剂 , 是 能促 进 发 生泡 沫 以形 成 闭 孔 或联 孔结构 的物 质 。在本工程 中使用 wF 一 6 0 0合成 高分子 水泥 发泡剂 , 它适 用 的温度 与湿度 范 围大 , 制 成 的泡沫均匀 、 细微 , 泌水率低 , 耐久性长 , 稳定性好 。施 工前应用水稀释 , 一般可将其按 1 : 5 0~l : 7 0的比例混 合均匀 , 然后才可制成泡沫加入胶凝材料浆体中使用。 施 工用 水采 用 附近 居 民生 活 用水 , 利用 水 泵 抽 取 存放在 蓄水 池 中使用 。 2 0 1 3年第 1 1 期 吴颖峰等 : 泡 沫混凝土在公路高路堤段滑塌处治 中的应用 7 9 2 ) 设计要求 设 计 中对 于泡 沫混 凝 土 的 湿重 度 、 2 8 d抗 压 强 度 及流动度等关键技术指标提出了明确 的要求 : 湿重度 为 6 5~ 8 0 k N / m ’ , 上部轻, 下部重。路堤上部 4 m高度 范 围 内取 为 6 5 k N / m , 4 m 高 度 以下 取 为 8 0 k N / m ; 上部 泡沫 混凝 土 2 8 d抗 压 强 度 ≥0 . 8 M P a ; 下 部 泡 沫 混凝 土 2 8 d抗压 强度 ≥1 MP a 。流动 度是 指 泡 沫混 凝 土在 自重 作 用下坍 落 产 生 的 最 大 水平 直 径 , 对 其 要 求 为 1 8 02 0 mm。 1 . 3坍 塌处 治方 案 在发生坍塌的范围内, 清除坍塌体表层松土 , 将地 面 线挖成 多 级 台阶状 , 台阶平 均坡 率 不 陡 于 1 : 1 , 浇筑 泡 沫混凝 土 前 , 应 支立 模板 , 并 在 台阶表 面覆 盖反 滤土 工 布 。泡 沫 混 凝 土路 堤 底 部 采 用 C 2 5混 凝 土 底 板 加 固 , 厚度 8 0 c m, 底板 下设 3 0 e m碎石 整平 层 , 该 层 下覆 反 滤土 工布 , 整 平层 的基 础顶 部预 留铆 钉 , 增 强与 泡沫 混凝土路堤的联结 , 提高横 向抗 滑移安全储备。泡沫 混凝土路基下部 的底板外侧采用桩基挡墙 固脚 , 彻底 消除路基整体向外侧发生位移 的可能性 。泡沫混凝土 路 基上 的路 面结 构 布置 : C 1 5混 凝 土垫层 厚 5 e m +级 配 碎石 厚 3 0 c m +沥青 混凝 土面层 厚 2 5 c m( S B S改 性 A C 一 1 3 c ) , 详见 图 1 。 泡沫 混凝 土 路 面结构 层 图 1 泡 沫 混 凝 土 用 于 商 路 堤 路 段 滑 塌 处 治 不 恿 1 . 4泡沫 混凝 土 的施工 与养 生 1 ) 外侧 模 板 与沉 降缝模 板设 置 考虑到外侧模板主要起 到支撑作用 , 并可循环利 用 , 采用硬度较好的主角板。拉线安装 , 通过木挡来支 撑 , 浇 筑前 对模 板 表 面 进行 涂 油 , 以便 于 更 好 地 脱模 。 拼缝间采用泡 沫胶填充 , 防止漏浆 , 破坏泡沫 混凝土 结 构 。 沉 降缝模 板 采 用 1 . 2 e m 厚 木 质 胶 合 板 , 表 面 光 洁。为保证线形的顺直, 在模板顶面采用方木加固, 拼 缝 间采用泡沫胶填充。沉降缝模板及木挡浇筑在泡沫 混凝 土 内 。 2 ) 泵送 浇 筑 将泡沫剂水溶液制备成泡沫, 然后在已混合好 的 水泥浆 中加入泡沫 , 通过机械搅拌后制成 , 拌合系统采 用全 自动电子设备计量 , 并采用两级搅拌系统 , 使水泥 浆 计量 精确 , 搅拌 均匀 ; 发 泡和 混合 系统 主要通 过空气 压 缩装 置使 稀 释液 成泡 , 压 力控 制在 0 . 8 MP a , 并 通 过 混合装置使水泥浆和气泡均匀混合 ; 泵送 系统采用螺 杆 泵 , 使 气 泡混凝 土更 加稳 定 , 保证 了 出料 的连 续性 和 高效性 。泵送采用 软管, 直径 5 c m, 施 工前 先进行送 水 , 确保管道畅通。浇筑时, 浇筑管出料 口应与浇筑面 保 持水 平 。 浇筑 快至顶 层 时 , 利用 人 工扫平 , 采用 往后 直拉 的 方式拖 移 浇筑 管 , 以确 保 泡 沫 混凝 土 表 面 平整 并 减 小 扰动 。浇 筑完 成 后 , 及 时 用 水 进 行 洗 管 , 直 至 清 水 排 出 , 并保证污水排放不影响周围环境 。 3 ) 养 生 在浇筑完填筑体的顶层时 , 采用土工布保湿养生 或塑料薄膜覆盖养生, 养生时间一般为 3 d 。如每层施 工 间隔时 间超 过 1 d时 , 则 必须进 行 覆 盖养 生 , 覆盖 时 间直至上层开始施工。初期养生时间为终凝后人行走 不产生脚 印为准。在养生期 内应避免 在上面堆积物 品 , 禁止 人员 与车辆 在 上面走 动 , 以免结 构层 内 的气泡 结构 被破 坏 。在 不 同 季 节 , 养 护 要 求 不 同 , 天 气 炎 热 时 , 每天 浇水 2次 以上养 护 , 而在寒 冷 季节一 般不 需浇 水养 护 。 2 结语 泡沫混凝土用于公路高路堤路段滑塌处治可减轻 填土 自重, 减少土体的滑动力矩 , 提高路堤的抗滑稳定 性 ; 施工工期短 , 可达到尽快通车的要求 ; 收缩坡脚 , 节 约土地资源 。减少填挖工程量及原地形、 地貌的破坏 , 消除工程的安全隐患 。该工程的处治经验可为同类工 程的泡沫混凝土技术使用提供参考。 参 考 文 献 [ 1 ] 邱 路阳 , 刘毓氚 , 李大 勇. 高 填方残积 土路堤 降雨滑塌 机理 与治理对 策[ J ] . 岩土力学 , 2 0 0 7 , 2 8 ( 1 O ) : 2 1 6 1 — 2 1 6 6 . [ 2 ] 张启汉. 滑塌坡 问路基加 固设计及其稳定性研究 [ J ] . 公路 , 2 0 0 3( 9 ): 1 0 1 — 1 0 3 . [ 3 ] 蒋鑫 , 刘晋南 , 黄明星 , 等. 抗滑桩加固斜坡软弱地基路堤 的 数值模 拟[ J ] . 岩 土力学 , 2 0 1 2 , 3 3 ( 4 ) : 1 2 6 1 — 1 2 6 7 . [ 4 ] 蒋冬青. 泡沫混 凝土应 用新 进展 [ J ] . 中国水泥 , 2 0 0 3 ( 3 ) : 4 6— 4 8. [ 5 ] 张磊 , 杨鼎宜 . 轻质泡沫混凝土的研究及应用现状 [ J ] . 混凝 土 , 2 0 0 5 ( 8 ): 4 4 . 4 8 . ( 责任 审编 王红)
展开阅读全文

开通  VIP会员、SVIP会员  优惠大
下载10份以上建议开通VIP会员
下载20份以上建议开通SVIP会员


开通VIP      成为共赢上传

当前位置:首页 > 环境建筑 > 公路桥梁

移动网页_全站_页脚广告1

关于我们      便捷服务       自信AI       AI导航        抽奖活动

©2010-2026 宁波自信网络信息技术有限公司  版权所有

客服电话:0574-28810668  投诉电话:18658249818

gongan.png浙公网安备33021202000488号   

icp.png浙ICP备2021020529号-1  |  浙B2-20240490  

关注我们 :微信公众号    抖音    微博    LOFTER 

客服