收藏 分销(赏)

爱婴岛物流部订单处理管理规范01.docx

上传人:Fis****915 文档编号:445865 上传时间:2023-10-07 格式:DOCX 页数:5 大小:31.41KB 下载积分:8 金币
下载 相关 举报
爱婴岛物流部订单处理管理规范01.docx_第1页
第1页 / 共5页
爱婴岛物流部订单处理管理规范01.docx_第2页
第2页 / 共5页


点击查看更多>>
资源描述
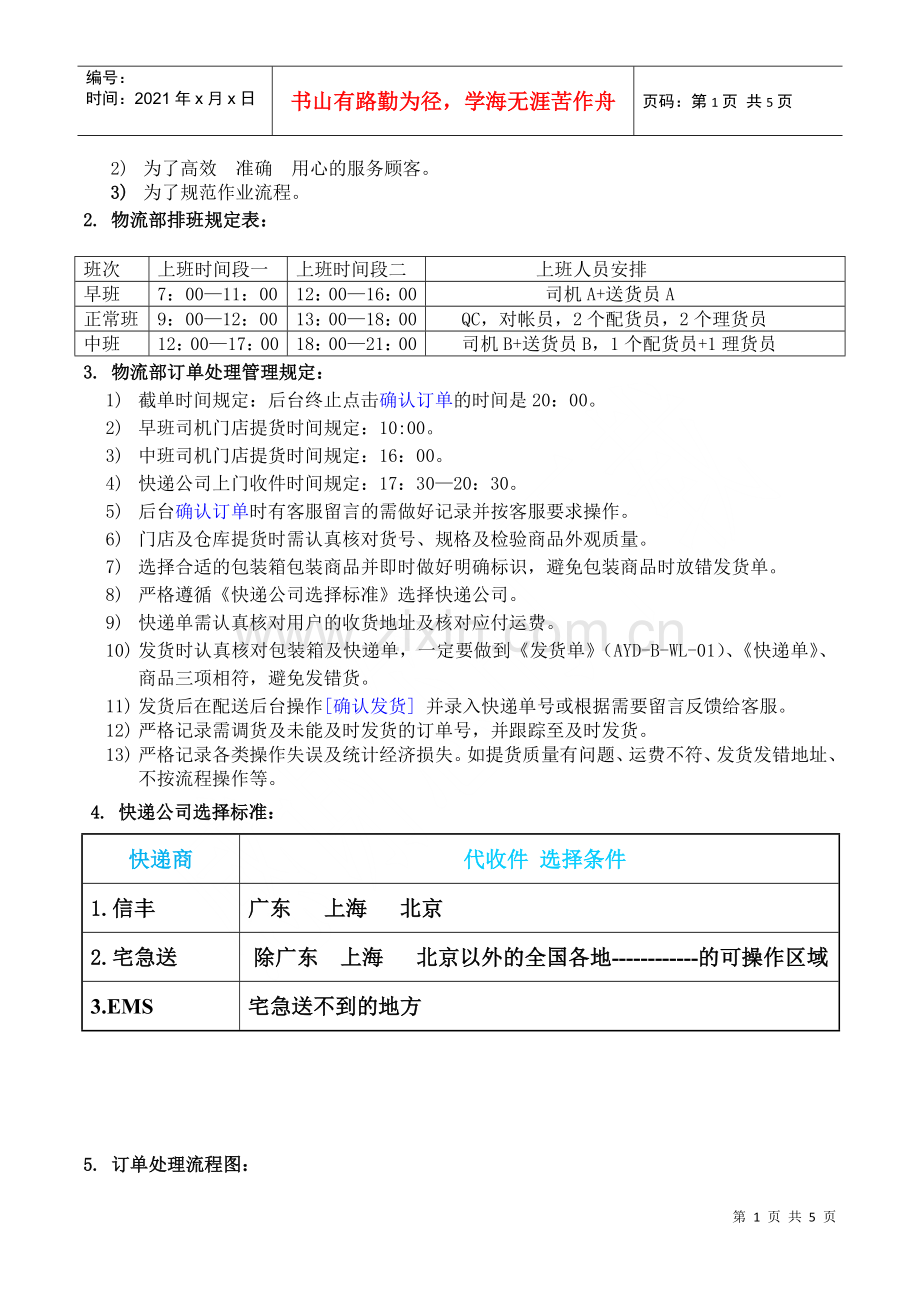
编号: 时间:2021年x月x日 书山有路勤为径,学海无涯苦作舟 页码:第4页 共5页    深圳市爱婴岛网络科技公司 程 序 文 件 文件名称:订单处理管理规范 文件编号:AYD-C-WL-01 文件版本:A 制订部门:物流部 生效日期: 2010年7月1日 制 订 审 查 核 准 1. 目的: 1) 为了保证顺利的开展物流配送工作 。 2) 为了高效 准确 用心的服务顾客。 3) 为了规范作业流程。 2. 物流部排班规定表: 班次 上班时间段一 上班时间段二 上班人员安排 早班 7:00—11:00 12:00—16:00 司机A+送货员A 正常班 9:00—12:00 13:00—18:00 QC,对帐员,2个配货员,2个理货员 中班 12:00—17:00 18:00—21:00 司机B+送货员B,1个配货员+1理货员 3. 物流部订单处理管理规定: 1) 截单时间规定:后台终止点击确认订单的时间是20:00。 2) 早班司机门店提货时间规定:10:00。 3) 中班司机门店提货时间规定:16:00。 4) 快递公司上门收件时间规定:17:30—20:30。 5) 后台确认订单时有客服留言的需做好记录并按客服要求操作。 6) 门店及仓库提货时需认真核对货号、规格及检验商品外观质量。 7) 选择合适的包装箱包装商品并即时做好明确标识,避免包装商品时放错发货单。 8) 严格遵循《快递公司选择标准》选择快递公司。 9) 快递单需认真核对用户的收货地址及核对应付运费。 10) 发货时认真核对包装箱及快递单,一定要做到《发货单》(AYD-B-WL-01)、《快递单》、商品三项相符,避免发错货。 11) 发货后在配送后台操作[确认发货] 并录入快递单号或根据需要留言反馈给客服。 12) 严格记录需调货及未能及时发货的订单号,并跟踪至及时发货。 13) 严格记录各类操作失误及统计经济损失。如提货质量有问题、运费不符、发货发错地址、不按流程操作等。 4. 快递公司选择标准: 快递商 代收件 选择条件 1.信丰 广东 上海 北京 2.宅急送 除广东 上海 北京以外的全国各地------------的可操作区域 3.EMS 宅急送不到的地方 5. 订单处理流程图: 前台转后台的等待处理订单 点击转化为确认订单 入仓配货/门店提货 点击缺货 转客服后台 是否有货 有货 检验 不合格 无货或部份无货 合格 配送结束,转客服 确认发货订单转为等待收货状态 系统中录入快递单号 与快递交接 按商品编码排序打印发货单 商品与发货单对应放在一起 配送员及理货员签单 配装 对单验实物 选择快递公司 打印快递单 6. 流程说明: 1). 理货员----主要职能: n 使用进销存系统,确保帐物一致。 n 入库上架。 n 出库复核。 n 商品SKU的填充和排位管理。 2). 配货员----主要职能: n 后台订单处理操作。 n 入库配货。 n 打印两单。 n 包装。 3). 对账员----主要职能: n 快递运费核对 n 代收费用核对 4). 步骤 1.----确认订单拣货 n 角色: 配货员 n 步骤描述: 订单实时到达后台. 等订单数量到达一定阀值(比如15单)时批量确认。 n 备注: 确认订单后,进销存库存会减除. n 输入: 订单 n 输出: 拣货单(备注: 每张拣货单上的商品列表按照商品编号排序,便于配货) 5).步骤 2a.----- 配货(正常) n 角色: 配货员 n 步骤描述: 配货员拿着《发货单》进行 拣货. (备注: 拣一个货打一个勾, 配完一单就给当前单签字) n 输入: 发货单 n 输出: 已配货品 6).步骤 2b.-----配货(缺货) n 角色: 配货员 n 步骤描述: 配货员拿着《发货单》进行 拣货. (备注: 拣一个货打一个勾, 配完一单就给当前单签字)缺货之《发货单》配货员另存保管,后台点击---缺货。待调货完成后,配货。 n 输入: 配货单 n 输出: 未配货品 7).步骤 3.------检查配货是否正确 n 角色: 理货员 n 步骤描述: 理货员人工清点货品.确保配货无误.然后理货员复核签字. n 输入: 已配货品 n 输出: 已配货品 8)步骤 4. ------打快递单 n 角色: 配货员 n 步骤描述: u 配货员打印快递单; u 扫描 快递单号 到 后台的信息项中;修改订单状态 为 ------等待收货. n 输入: 已配货品.配货单 n 输出: 已配货品.配货单.快递单 9)步骤 5.-----包装货品 + 《发货单》 n 角色: 配货员 n 步骤描述: 打包货品+配货单;封盒,并贴上快递单. n 输入: 快递箱. 已配货品.配货单 n 输出: 包装好的快递箱 10)步骤 6.----物流取货 n 角色: 物流公司 n 步骤描述: 把快递箱 按规则摆放到指定位置. 物流公司人来取(即日送达的11:30, 次日达的17:00) n 输入:包裹 n 输出:快递员签名之快递底单 11)步骤 7.----快递反馈货已投递到 n 角色: 物流公司 n 备注: 前台链接快递公司的查询网站. 第 4 页 共 5 页
展开阅读全文

开通  VIP会员、SVIP会员  优惠大
下载10份以上建议开通VIP会员
下载20份以上建议开通SVIP会员


开通VIP      成为共赢上传

当前位置:首页 > 行业资料 > 物流/供应链

移动网页_全站_页脚广告1

关于我们      便捷服务       自信AI       AI导航        抽奖活动

©2010-2026 宁波自信网络信息技术有限公司  版权所有

客服电话:0574-28810668  投诉电话:18658249818

gongan.png浙公网安备33021202000488号   

icp.png浙ICP备2021020529号-1  |  浙B2-20240490  

关注我们 :微信公众号    抖音    微博    LOFTER 

客服