收藏 分销(赏)

椭圆形骨料混凝土弹性模量预测的格构模型.pdf

上传人:kel****01 文档编号:44208 上传时间:2021-06-03 格式:PDF 页数:3 大小:225.80KB 下载积分:1 金币
下载 相关 举报
椭圆形骨料混凝土弹性模量预测的格构模型.pdf_第1页
第1页 / 共3页
椭圆形骨料混凝土弹性模量预测的格构模型.pdf_第2页
第2页 / 共3页


点击查看更多>>
资源描述
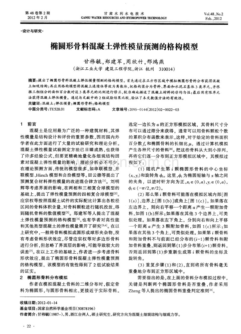
第 4 8卷第 2期 2 0 1 2年 2月 甘 肃 水 利 水 电 技 术 GA NS U WA T ER RE S OU RC E S A N D I I YDR OP O WE R TE C l l NOL OG Y Vo 1 . 4 8. No . 2 F e b . , 2 0 1 2 设计 与研 究 椭圆形骨料混凝土弹性模量预测的格构模型 甘袢毓 , 郑建军 , 周欣竹 , 邢鸿燕 ( 浙江工业大学 建筑工程学院, 浙江 杭州 3 1 0 0 1 4 ) 摘要: 提 出了椭圆形骨料混凝土弹性模量预测的格构模型。首先通过在正方形区域中模拟椭圆形骨料分布获得混凝 土细观结构; 再应用格构模型将混凝土连续体等效为离散体, 把格构梁分为骨料、 界面和水泥石基体 3类单元, 并根 据三相组分的面积百分数对这 3类单元的比例进行修正, 较准确地描述了混凝土材料的非均匀性; 最后用有限单元 法获得混凝土弹性模量。通过与文献中的2组试验结果比较, 验证了本文数值方法的有效性。 关键词 : 混凝 土; 弹性模量 ; 椭圆形骨料 ; 格构模 型 中图分类号: T U 5 2 8 . o 1 文献标志码: A 文章编号: 2 0 9 5 — 0 1 4 4 ( 2 0 1 2 ) 0 2 — 0 0 2 2 — 0 3 1 前 言 混凝土是应用最为广泛的一种建筑材料 , 其弹 性模量是结构设计和评价 的重要参数 , 因而国内外 学者在此方面进行了大量 的试验研究和理论分析。 混凝 土 弹性 模 量试 验测定 方 法 已 E t 臻 成 熟 , 也 获得 了许多经验公式 。 但要更精确地量化各细观结构因 素对混凝 土弹性模量的影响 ,理论分析必不可少。 在理论预测方面, 传统的模型很多, 如 串联模型 、 并 联模型、 Hi r s c h模型和 自洽模型等。 田云德等提出了 预测复合材料弹性模量的改进混合律方法- 1 ] 。刘明 辉等考虑界面的影响, 在两相和三相复合球模型的 基础上 , 提出了弹性模量预测的四相复合球模 型[ 2 ] 。 应宗权等按照混凝土试件的实际配比计算出各粒径 区间的骨料体积含量 , 对骨料颗粒进行随机投放 。 得 到随机骨料的数值模型[ 3 ] 。郑建军等人提出了混凝 土弹性模量预测的格构模型c 4 ] 。 也有学者对高性能 和其 他类 型混凝 土 的弹性 模量展 开 了研 究 [ s l 6 ] 。 在 以 上研究 中, 一般将骨料模拟成圆形或球形夹杂物, 没 有考虑骨料形状效应 , 尽管应宗权等对多边形骨料 进行分析 。 但忽略了界面层的影响。 可能导致较大的 误差[ 7 ] 。 在以上工作 的基础上, 作者进一步考虑骨料 形状效应 , 提出了椭圆形骨料混凝土弹性模量预测 的格构模型 ,该模型的有效性得到了 2 组试验结果 的证实。 2椭 圆形骨料 分布模 拟 作者在模拟混凝土骨料的二维分布时 。 假定骨 料为椭圆形 , 与圆形骨料相 比, 更接近于实际骨料。 选定一边长为 。的正方形模拟区域 ,其骨料尺寸分 布可以通过筛分来获得 ,通常可以用骨料颗粒个数 的累积分布函数来表示 , 这样, 对于给定的骨料面积 百分数 . 和椭 圆骨料的长细比 ,通过计算机模拟 产 生各种 尺寸 的骨料 [ 8 ] 。 把 这些 骨料从 大 到小排列 。 再将它们逐一分布到正方形模拟区域中。其模拟过 程 如下 : ( 1 )随机产生第 i 颗椭 圆形骨料 的中心 坐标 ( y 1 ) 和旋转角 。这里 , 也 为椭圆短轴与 轴之间 的夹 角 ,以逆 时针 方 向 为正 , 麓∈( 0 , 0 ) , y i ∈( 0 , 口 ) , ∈( 一 ~ r / 2 , 7 r / 2 ) 。 ( 2 ) 那么第 i 颗骨料可能落在模拟 区域 内部[ 图 1 ( a ) ] 、 边界上[ 图 1 ( b ) ] 或角上[ 图 1 ( c ) ] 。 如果落在 左边界上 ,则向右平移一个距离 口 产生一颗附加骨 料 , 如图 1 ( b ) 所示; 如果落在其他 3个边界上 , 可类 似处理。如果落在左下角上 ,分别 向右和向上平移 一 个 距 离 0产 生 3颗 附加 骨料 , 如 图 1 ( c ) 所 示 ; 如 果落在其他 3个角上 , 可类似处理。如果第 颗骨料 和附加骨料不与前面 已经分布 的( i - 1 ) 颗骨料和附 加骨料重叠, 则返 回到第( 1 ) 步分布第 ( i + 1 ) 颗骨料 , 否则返回到第( 1 ) 步重新生成第 i 颗骨料 的坐标及 旋转角。 ( 3 ) 重复步骤 ( 1 ) 和 ( 2 ) , 直到将所有骨料毫无 重叠地分布到正方形区域中。 需要指 出的是 , 在上面的骨料分布模拟过程中. 关键是判 断两个 椭 圆形 骨料是否重叠 , 作者采用 Z h e n g等人提出的椭 圆骨料重叠判定准则[ 8 ] 。 收稿 日期 : 2 0 1 2 — 0 1 — 1 4 基金项目: 国家自然科学基金项目( 5 0 8 7 8 1 9 6 ) 作者简介: 甘祚毓( 1 9 8 7 一 ) , 男, 浙江台州人, 硕士研究生, 研究方向为混凝土细观结构与细观力学。 第 2期 甘祚毓 . 等 : 椭 圆形骨料混凝土 弹性模量预测 的格构模型 第 4 8 卷 ( a ) ( b ) ( c ) 图 1 骨料位于: ( a ) 模拟区域内、 ( b) 边界上或( C) 角点上 作为算例 . 考虑富勒级配骨料 ^ 8 ] , 取最小 骨料直 径 1 r n n l , 最大骨料直径 1 9Ⅱ u n , 骨料长细 比为 = 2 , 模 拟区域边长 a =1 0 0 1 1 1 1 1 1 , 骨料面积百 分数 分 别为 4 0 %和 7 0 %。 模拟结果如图 2所示 , 从图 2 可 以 看出 ; = 7 0 %时的骨料分布密度 明显大于 = 4 0 %时 的骨料分布密度。 ( a )f , = 4 o o~ ( b ) 7 O % 图 2骨料分布 3混 凝土弹 性模 量预 测的格构 模 型 混凝土是一种复杂的三相复合材料 . 要获得解 析解非常困难 . 因而作者采用格构模型进行数值求 解 。在应用格构模型分析时 , 首先将混凝土连续体 离散成三角形梁单元 , 如图 3所示。不失一般性 , 设 梁单元 的厚度 为 1 , 如果梁单元 长度为 Z , 要使得离 散结构与连续体等效 , 梁高取为 0 . 6 8 l [ 4 2 。 从图 3可以 看 出, 根据梁单元与骨料相交情况可 以把梁单元分 成 3类 : ( a ) 基体单元 : 梁单元完全落在水泥石基体 内; ( b ) 骨料单元 : 梁单元完全落于某 一骨料 内; ( c ) 界面单元 : 梁单元与骨料相交。 图3 三角形格构梁单元网格划分 如果界面和水泥石基体的面积百分数分别为五 和 , 那么 当骨料单元 、 基体单元和界面单元的比例 分别等于厶 和厶 时 , 离散体与连续体等效。计算 结果表明。 梁单元长度越小 , 3种单元的比例与 3种 组分的百分数越接近,但由于计算机内存和速度的 限制, 无法将梁单元长度无限缩小 。 只能取为某一定 值。对于给定的梁单元长度 ,计算也发现界面单元 比例偏高. 而骨料和基体单元 比例偏低。为此 , 作者 提 出以下修正方法 : ( 1 ) 根 据 Z h e n g等人提 出的算 法[ 引 , 对 于给定 的骨料面积百分数 ,计算水泥石基体和界面的面积 百分数。 ( 2 ) 计算每个初始界面单元落入骨料 的长度与 单元长度的比值 。 并按照比值从大到小排列 。 ( 3 ) 从大到小将 比值大的界 面单元改成骨料单 元直到骨料单元 比例等于骨料面积百分数为止 , 再 从小到大将 比值小的界面单元改成水泥石基体单元 直到水泥石基体单元比例等于水泥石基体面积百分 数 为止 。 经过这样的修正可以确保离散体和连续体之间 的等效性。如果骨料、 界面和水泥石基体的弹性模量 分别为 、 既 和 , 根据 L u t z 等人分析[9 ] , = 0 . 6 E m 。 这 样 , 只要给骨料单元、 界面单元 和水泥石基体单 元分别赋予弹性模量 、 和 , 就可 以对格构单 元进行有 限元分析。为 了计算混凝土弹性模量 , 在 格构网格的水平或垂直方向施加均匀拉伸或压缩应 变 8 。 ,通过有限元分析计算水平或垂直方向的平均 应力 仃 。 , 则混凝土弹性模量为 : E= 80 4实验 验证 为了验证本文方法的有效性 .从文献 中选用 2 组试验数据进行 比较 。在应用本文方法预测混凝土 弹性模量时 ,骨料长细 比按 照 Z h e n g等人对 1 0种 骨料的统计结果取 2 . 0 2 1 f g ] 。 第 1组取 自 S t o c k等人 的试验 结果 [ m ] 。在他 们 的试验 中, 混凝 土水灰 比为 0 . 5 0。 骨料和水泥石 基 体 的弹性模 量分别为 7 4 . 5 G P a和 儿. 6 G P a . 最 大 骨料直径 为 1 9 n Ⅱ n, 最小骨料 直径为 0 . 1 5 z m, 骨料 面积百分数 为 2 0 %至 8 0 %之 间 .试验 结果如 图 4所示。根据骨料级配 , 计算所 得的界面面积百 分数如 图 5所示 , 这样 , 应用 本文方法可获得混凝 土弹性模量 的数值解 , 其结果如图 4所示。当骨料 面积百分数为 2 0 %、 4 0 %、 6 0 %和 8 0 %时 ,数值结果 与试验结果 之间的相对误差分别 为 1 4 . 4 8 %、 2 . 6 5 %、 0 . 9 6 %和 1 0 . 9 9 %, 所 以 , 数值解 与试验 结 果 良好 吻 合 。 23 2 0 1 2年第 2期 甘肃水利水电技术 第 4 8 卷 0 \ 咖 最 蝉 恭 籁 I皿 陶 陋 昧 骨料面积百分数/ % 图 4 与 S t o c k 试验比较 0 1 5 3 0 4 5 6 O 7 5 9 O 骨料面积百分数/ % 图5 S t o c k 试验中混凝土界面面积百分数 第 2 组取 自Wa n g等人的试验结果[ i 1 】 。在他们 的试验 中, 水灰比为 0 . 3 0 , 骨料和水泥石基体的弹性 模量分别为 8 6 . 7 0 G P a 和 3 0 . 1 3 G P a 。最大骨料直径 为 1 . 1 8 1 -n l l l , 最小 骨料 直 径 为 0 . 3 0 n l n 1 . 试 验 结 果如 图 6 所示。 根据骨料级配, 计算所得到的界面面积百 分数如图 7 所示 , 这样 , 应用本文方法可获得混凝土 弹性模量的数值解 , 其结果如图 6所示。 当骨料面积 百分数为 1 5 %、 2 7 %、 4 0 %、 5 2 %和 6 5 %时。 数值结果与 试验 结果 之 间 的相对 误 差分 别 为 0 . 3 0 %、 0 . 6 8 %、 0 . 1 9 %、 0 . 6 3 %和 8 . 0 8 %。因此 。 本文方法 的有效性再 次得到试验的验证 。 5结论 ( 1 ) 提出了椭圆形骨料分布模拟的算法。 ( 2 ) 提 出了椭 圆形 骨料 混凝 土 弹性 模 量预 测 的 8 \ 嘲 j 翻 ; 趟 教 刊 薅 赠 2 4 骨料面积百分数/ % 图 6与 Wa n g试验 比较 籁 虹 暄 暄 呔 0 1 5 3 O 4 5 6 0 7 5 骨料面积百分数/ % 图7 Wa n g试验中混凝土界面面积百分数 格构模型。 ( 3 ) 通过与 2组试验结果 比较验证了本文格构 模型的有效性 ,数值结果与试验结果的平均相对误 差 为 4 . 3 3 %。 参考文献: [ 1 ]田云德 , 秦世伦.复合材料等效弹性模量的改进混合律方 法[ J ] . 西南交通大学学报, 2 0 0 5 , 4 0 ( 6 ) : 7 8 3 — 7 8 7 . [ 2 ]刘明辉 , 王元丰.混凝土四重球弹性模量随龄期发展预测 模型[ J ] . 北京交通大学学报, 2 0 1 1 , 3 5 ( 1 ) : 2 0 - 2 3 . [ 3 ]应宗权, 杜成斌, 孙立国. 基于随机骨料数学模型的浪凝 土弹性模量预测[ J ] . 水利学报, 2 0 0 7 , 3 8 ( 8 ) : 9 3 3 — 9 3 7 . [ 4 ]郑建军 , 周欣竹. 用于混凝土弹性模量预测的三相格构模 型E J ] . 建筑材料学报, 2 0 0 4 , 7 ( 2 ) : 1 3 3 — 1 3 7 . [ 5 ]李化建 , 赵国堂, 谢永红, 等. 掺碳酸盐掺合料混凝土力学 性能研究[ J ] . 混凝土, 2 0 1 1 ( 8 ) : 5 9 — 6 1 . [ 6 J L i G Q, L i Y Q, Me t c a l f J B , e t o 1 . E l a s ti c m o d u l u s p r e — d i c ti o n o f a s p h a l t c o n c r e t e l J J . J o u rnal o f Ma t e r i a l s i n C i v i l E n g i n e e r i n g , 1 9 9 9 , 1 1 ( 3 ) : 2 3 6 - 2 4 1 . 1 7 J Z h e n g J J , L i C Q, Z h o u X Z .A n a n aly t i c al m e t h o d f o r p r e d i c ti o n o f the e l a s ti c m o d u l U S of c o n c r e t e[ J ] . Ma g a — z i n c o f C o n c r e t e R e s e a r c h , 2 0 0 6 , 5 8 ( 1 0 ) : 6 6 5— 6 7 3 . 1 8 J Z h e n g J J , X i o n g F F , Wu ,Z M, e t . A n u m e ri c al al — g o r i thm for the I T Z a r e a f r a c ti o n i n c o n c r e t e w i t h e l l i p - t i e a l a g g r e g a t e p a r t i c l e s l J J . M a g a z i n e of C o n c r e t e R e — s e a r c h , 2 0 0 9 , 6 1 ( 2 ) : 1 0 9 — 1 l 7 . 1 9 J Z h e n g J J , G u o Z Q, H u a n g X F , e t n f . I T Z v o l u m e f r a c — t i o n i n c o n c ret e wi th s p h e r o i d al a g g reg a t e p a r t i c l e s a n d a p p h c a ti o n: p a r t I I.Pred i c ti o n of the c h l o ri d e d i ffu s i v i t v o f c o n c r e t e[ J ] . Ma g a z i n e of C o n c r e t e R e s e a r c h , 2 0 1 1 , 6 3 ( 7 ) : 4 8 3 - - 4 9 1 . [ 1 0 ]S t o c k A F , H a n n a n t D J , Wi l l i a ms R I T . T h e e ff e c t of a g g r e g a t e c o n c e n ~a ti o n u p o n t h e s t r e n g t h a n d mo d u l u s of e l a s ti c i t y o f c o n c ret e【 J J . Ma g a z i n e o f C o n c r e t e R e — s e a r c h , 1 9 7 9 , 3 1 ( 1 0 9 ) : 2 2 5— 2 3 4 . [ 1 1 ]Wang J A , L u b l i n e r J , M o n t e i m P J M . E ff e c t of i c e for ma ti o n o n the e l asti c mo d u l i of c e me n t p a s t e a n d mo r t a r【 J J .C e m e n t and C o n c ret e R e s e a r c h , 1 9 8 8 , 1 8 ( 6 ) : 8 7 4-8 8 5. 2 O 8 6 4 2 O 5 4 3 2 1 O
展开阅读全文

开通  VIP会员、SVIP会员  优惠大
下载10份以上建议开通VIP会员
下载20份以上建议开通SVIP会员


开通VIP      成为共赢上传

当前位置:首页 > 环境建筑 > 图纸/模型/CAD

移动网页_全站_页脚广告1

关于我们      便捷服务       自信AI       AI导航        抽奖活动

©2010-2026 宁波自信网络信息技术有限公司  版权所有

客服电话:0574-28810668  投诉电话:18658249818

gongan.png浙公网安备33021202000488号   

icp.png浙ICP备2021020529号-1  |  浙B2-20240490  

关注我们 :微信公众号    抖音    微博    LOFTER 

客服