收藏 分销(赏)

发电机故障现象和处理方法的介绍.docx

上传人:小****库 文档编号:440963 上传时间:2023-09-26 格式:DOCX 页数:8 大小:26.94KB 下载积分:8 金币
下载 相关 举报
发电机故障现象和处理方法的介绍.docx_第1页
第1页 / 共8页
发电机故障现象和处理方法的介绍.docx_第2页
第2页 / 共8页


点击查看更多>>
资源描述
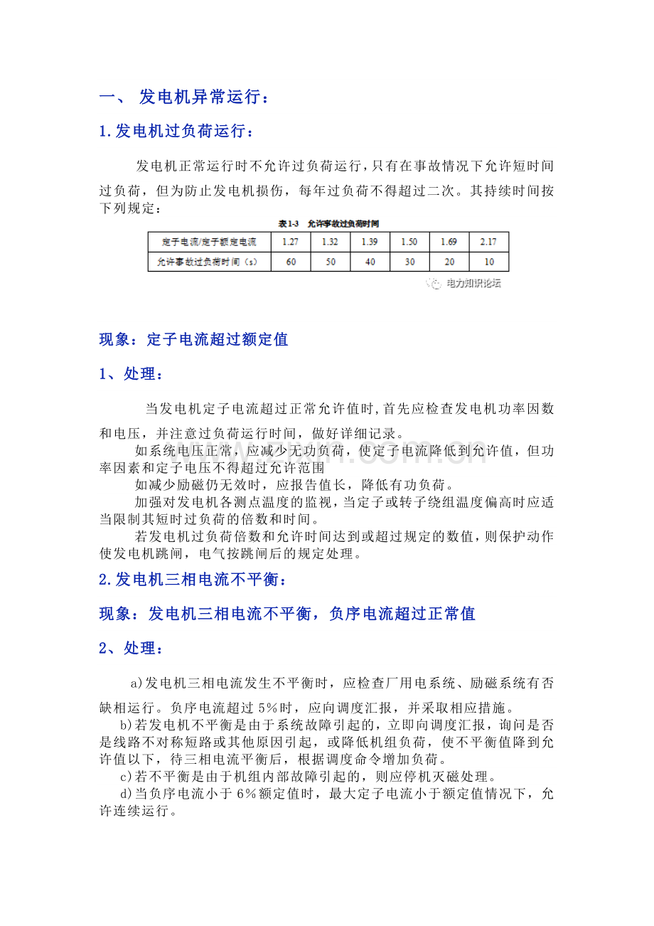
一、 发电机异常运行: 1.发电机过负荷运行:    发电机正常运行时不允许过负荷运行,只有在事故情况下允许短时间过负荷,但为防止发电机损伤,每年过负荷不得超过二次。其持续时间按下列规定: 现象:定子电流超过额定值 1、处理:    当发电机定子电流超过正常允许值时,首先应检查发电机功率因数和电压,并注意过负荷运行时间,做好详细记录。    如系统电压正常,应减少无功负荷,使定子电流降低到允许值,但功率因素和定子电压不得超过允许范围    如减少励磁仍无效时,应报告值长,降低有功负荷。    加强对发电机各测点温度的监视,当定子或转子绕组温度偏高时应适当限制其短时过负荷的倍数和时间。    若发电机过负荷倍数和允许时间达到或超过规定的数值,则保护动作使发电机跳闸,电气按跳闸后的规定处理。 2.发电机三相电流不平衡: 现象:发电机三相电流不平衡,负序电流超过正常值 2、处理:   a)发电机三相电流发生不平衡时,应检查厂用电系统、励磁系统有否缺相运行。负序电流超过5%时,应向调度汇报,并采取相应措施。   b)若发电机不平衡是由于系统故障引起的,立即向调度汇报,询问是否是线路不对称短路或其他原因引起,或降低机组负荷,使不平衡值降到允许值以下,待三相电流平衡后,根据调度命令增加负荷。   c)若不平衡是由于机组内部故障引起的,则应停机灭磁处理。   d)当负序电流小于6%额定值时,最大定子电流小于额定值情况下,允许连续运行。   e)当负序电流大于6%额定值,最大定子电流大于或等于额定值情况下,应降低有功负荷和无功负荷,尽力设法使负序电流、定子电流降至许可值之内,检查原因并消除。   f)发电机在带不平衡电流运行使,应加强对发电机转子发热温度和机组振动的监视和检查。 3.发电机温度异常: 现象:发电机温度巡测仪、CRT显示温度异常报警 3、处理:   稳定负荷,打印全部温度测点读数,并记录当时的发电机有功、无功、电压、电流、氢压、冷氢温度。   调出CRT画面,连续监视报警次数。   检查三相电流是否超过允许值,不平衡度是否超过允许值。   检查发电机三相电压是否平衡,功率因数是否在正常范围内,保持功率因数稳定。   如发电机进风风温如超过规定值,应调整氢冷器水量和水温来降低风温。   如发电机氢气压力低时,应查明原因并补氢。   如发电机定子冷却水支路水温高,应调整闭式冷却水水量和水温。   适当降低发电机无功负荷,但功率因数和定子电压不得超过允许范围。   查看相对应的出水温度及其它温度测点指示,进行核对,分析判断是否检测元件故障。   并查看绝缘过热监测装置是否报警。   检查发电机测温元件接线端子板上的接线柱有无腐蚀、松动现象,以确定是否由其引起。   降低发电机负荷,并加以稳定,观察其变化趋势,如在不同负荷工况下某元件始终显示异常,说明该热电偶及电阻元件可能损坏。若发现温度随负荷电流的减少而显著降低,应考虑到定子冷却水路可能有阻塞情况,当判明温度升高是由水路阻塞引起的,则应申请停机处理。   经上述处理无效后表明发电机内部异常时,应降低有功负荷,使温度或温差低于限额。并汇报值长,要求检修人员进行进一步检查。当发电机定子线圈温度超过允许值时,应立即汇报值长,请示停机处理。 4.发电机PT保险熔断: 4、现象: 发电机PT保险熔断报警。 发电机电压表指示可能降低或为0。 发电机有功/无功功率表指示可能降低或为0。 发电机频率表指示可能异常。 发电机电度表脉冲闪耀可能变慢或停闪。 电压调节器(AVR)可能自动切至手动方式。 4、处理: 按继电保护运行规程退出相关保护。   若测量回路未能切换,造成发电机有功、无功仪表指示异常,应尽量减少对有功、无功的调节,并根据汽机主蒸汽流量、发电机定子电流、转子电流等其它表计数值进行监视,保持发电机的稳定运行。   查出何只PT保险熔断,如二次保险熔断,应检查PT二次回路及所接负载;如为初级保险熔断,则应检查PT及其二次回路。并会同有关人员查明原因,消除故障。   将故障消除后,调换保险。若是初级保险熔断,需将PT小车拉出,才能更换高压保险。更换时应注意安全距离。   发电机电压互感器恢复正常后,检查定子电压、有功、无功表指示正常;投入停用的保护,并检查有关保护是否正常;将电压调节器(AVR)恢复自动方式运行。   记录影响发电机有、无功的电量及时间。 5.发电机低周波:   a)当系统发生功率缺额,电网频率降至49.8Hz以下时,应协助电网调频。   b)在低周波运行时,应注意定子电流、励磁电流有否过负荷,机组的振动情况及发电机和厂用母线电压情况,辅机的运行工况。   c)在低周波运行时,应注意汽轮机的安全运行,防止汽轮机叶片发生共振。 二 、发电机的事故处理: 1. 发变组保护动作跳闸: 现象:   发出事故音响信号、“发变组保护动作”等中央信号。   发电机励磁系统开关跳闸。   500kV开关跳闸,发电机出口开关跳闸,6kV系统工作电源开关跳闸,备用电源开关联动合闸;或者只跳发电机出口开关。 发电机各表计全部到零。 汽轮机主汽门关闭、锅炉灭火。 处理:   如500kV开关跳闸,则应检查厂用电切换是否成功,并作相应处理,若发现6kV厂用电工作电源开关未跳闸,应迅速手动将其拉开,完成厂用电的自动切换。   尽量保证厂用电源的正常运行;如只有发电机出口开关跳闸,厂用电源不用切换。   检查保护动作情况,判断跳闸原因,汇报值长。   若由于外部故障,引起母差、后备保护动作跳闸或发电机保护误动跳闸,在确认故障排除后,应立即隔绝故障点或解除误动保护,迅速将机组并网。   若为内部故障,则应进行如下检查:   1)应对发电机及其保护范围内的所有设备进行详细的外部检查,查明有无外部象征,以判明发电机有无损伤,也可询问电网有无故障象征,加以判别,弄清跳闸原因。   2)若跳闸原因不明,应测量发电机定、转子绝缘;检测点的温度是否正常。   3)经上述检查及测量无问题后,可经公司主管生产批准后,对发电机手动零起升压,继续进行检查,升压时若发现有不正常现象,应立即停机处理。如升压试验正常,可将发电机并入系统运行。   如发现确实属于人员误动,可不经检查立即联系调度将发电机并网。   如发现故障点,应做好措施通知检修处理。 2. 发电机发生振荡或失步: 实际运行中,造成发电机失步而引起振荡主要原因有: 系统发生短路故障。 静态稳定的破坏。 电力系统功率突然发生不平衡。 大机组失磁或跳闸。 原动机调速系统失灵。 电源间非同期并列未能拉入同步。 现象: 发电机定子电流剧烈变化,有可能超过正常值。 发电机定子电压降低并剧烈变化。 发电机的有功在全范围内摆动。 发电机转子电流、电压在正常值附近摆动。 发电机发出轰鸣声,其节奏与摆动合拍。 可能发出发电机失步、失磁信号。 单机失步引起的振荡和系统性振荡的区别:   单机失步引起振荡时,一般说,失步发电机的表计晃动幅度比其他发电机激烈,有功晃动幅度很大,其他发电机在正常负荷值的附近摆动,而失步发电机有功负荷摆动方向与其他正常机组相反。 处理:   若振荡是由于发电机误并列引起,应立即将发电机解列。   发电机由于进相或某种干扰原因发生失步时,应立即减少发电机有功,增加励磁,以使发电机拖入同步。采取措施后仍不能拖入同步运行时,应将发电机解列后重新并入电网。   若因系统故障引起发电机振荡,应尽可能地增加发电机的无功,提高系统电压,并适当降低发电机的有功负荷,创造恢复同期的条件。   在AVR自动方式运行时,严禁干扰电压调节器工作,在AVR手动方式运行时,应尽可能地增加转子电流,直到允许过负荷值,此时,按发电机事故过负荷规定执行。   采取上述措施1~2min不能恢复时,得值长同意后,将机组解列。 3. 发电机失磁:   发电机失磁后,转子磁场消失,发电机从电网吸收大量无功功率,定子合成磁场与转子磁场间的“拉力”变小,即发电机的电磁力矩减小,而此时汽轮机的输入力矩没有改变,过剩力矩将使转子转速加快,超出同步转速而产生相对速度,使发电机失步而进入异步运行状态。   此时,定子磁场以转差速度切割转子,在转子绕组和铁芯感应出交变电流,这个电流又与定子磁场作用产生力矩,即异步力矩。发电机转子在克服这个力矩的过程中,继续向系统送出有功功率。 引起发电机失磁运行的原因: 转子绕组或励磁回路开路。 转子绕组短路。 灭磁开关误跳。 自动励磁调节器故障。 人为误操作。 现象: 转子电流等于零或接近于零。 定子电流升高并摆动。 有功读数下降并摆动。 定子电压下降并摆动。 无功读数为负值。 转子转速超过额定转速。 转子各部分温度升高。 P-Q图上发电机工作点进入第二象限。 处理: 如因灭磁开关掉闸而失磁,则主开关联跳,按事故跳闸进行处理。 如失磁保护动作,按事故跳闸进行处理。   若保护未动作,在热工保护和电调的配合下,应在失磁起的30s内将发电机的负荷降至60%的额定负荷、在90s内将发电机的负荷降至40%的额定负荷;总的失磁异步运行时间不得超过15分钟。 若15分钟内不能恢复励磁应请示值长将机组与电网解列。 若本机失磁后引起邻机和系统震荡,应立即紧停发电机。 4. 发电机逆功率: 现象: 发电机有功读数负值。 有“汽轮机脱扣”信号。 发电机无功读数升高,电流读数降低。 定子电压和励磁回路参数正常。 处理: 运行中机组保护未动作而主汽门或调汽门误关,应立即强行开启。 发电机逆功率保护动作跳闸,按事故跳闸进行处理。 若逆功率保护在设定时间内不动作,紧停发电机。 5. 发电机着火: 现象: 发电机内部有强烈异常爆炸声,两侧端部处冒烟,有焦臭味。 发电机内部冷却气体压力升高或大幅度下降,出口风温升高。 氢气纯度下降,随着爆炸氢压波动较大。 处理: 立即紧停发电机,拉开主开关和灭磁开关。 切断氢源,用CO2气体进行灭火。 保持定子水冷泵继续运行。 d) 转速到零时起动盘车,直至救火结束。 6.发电机非全相运行: 现象: a)发电机负序电流增大,负序保护可能动作报警,发电机开关非全相保护动作出口,有关光字牌亮。 b)发电机三相电流极不平衡。 c)“发电机开关故障”光字牌亮。 原因: a)发电机开关控制回路故障,引起开关非全相运行。 b)发电机开关机构故障,引起开关非全相运行。 c)发电机出口闸刀三相状态不一致。 处理:   a) 若发电机开关非全相保护或负序过流保护动作,跳发电机出口开关,若未跳开则起动发电机开关失灵保护,跳开主变500KV侧开关。   b) 发电机开关非全相保护或负序过流保护未动作时   手动断开一次发电机出口断路器。若断不开,应降低有功、无功负荷,使发电机定子电流的不平衡电流降至最小(有功为零,无功近于零),应就地手动断开。   严密监视发电机定子电流,并根据电流指示相应调节励磁,使三相定子电流均接近于零。   采取措施尽快排除或隔离故障,若故障一时无法排除,可通过拉开主变500kV两侧开关进行隔离。 a)处理过程中应严密监视发电机各部温度不超过允许值。 b)c)确认6KV厂用备用电源进线开关自投成功,若不成功手动切换。 c)d)确认汽机确已脱扣,转速下降。    e)查明事故原因,故障排除后汇报值长重新开机将发电机并入电网。 7. 发电机非同期并列: 现象: d)发电机并列时产生较大的冲击电流。 e)发电机发生强烈振动。 原因: a)发电机并列时,同期条件不满足。 b)同期回路存在问题。 处理: a)发电机无显著影响和振动,且逐渐衰减,可以不停机。 b)若发电机产生很大的冲击和引起强烈的振动,显示摆动剧烈且不衰减,则需立即解列停机。 c)非同期并列引起发电机跳闸,应立即检查保护动作情况,汇报值长,对发电机进行全面检查及试验,再决定是否重新并网。 8.发电机在运行中遇有下列情况之一者,应立即紧急停机: a)必须停机才能避免的人身和设备事故。 b)发电机振动大大超过允许值。 c)发电机内部冒烟、着火或爆炸者。 d)发电机大量漏水漏油,且伴有定、转子接地。 e)发电机励磁回路两点接地。 f)发电机有明显故障特征,保护该动作跳闸而拒动者。 g)发电机密封油系统故障,油氢压差维持不住,发电机大量漏氢。 h)发电机断水,保护未动。 发电机紧急停机步骤: a)同时按下四个紧急停机按钮,检查发电机出口断路器及励磁开关断开。 b)检查6KV厂用电正常。
展开阅读全文

开通  VIP会员、SVIP会员  优惠大
下载10份以上建议开通VIP会员
下载20份以上建议开通SVIP会员


开通VIP      成为共赢上传

当前位置:首页 > 教育专区 > 职业教育

移动网页_全站_页脚广告1

关于我们      便捷服务       自信AI       AI导航        抽奖活动

©2010-2026 宁波自信网络信息技术有限公司  版权所有

客服电话:0574-28810668  投诉电话:18658249818

gongan.png浙公网安备33021202000488号   

icp.png浙ICP备2021020529号-1  |  浙B2-20240490  

关注我们 :微信公众号    抖音    微博    LOFTER 

客服