收藏 分销(赏)

电气配管技术交底记录.doc

上传人:丰**** 文档编号:4374296 上传时间:2024-09-14 格式:DOC 页数:12 大小:890.50KB 下载积分:8 金币
下载 相关 举报
电气配管技术交底记录.doc_第1页
第1页 / 共12页
电气配管技术交底记录.doc_第2页
第2页 / 共12页


点击查看更多>>
资源描述
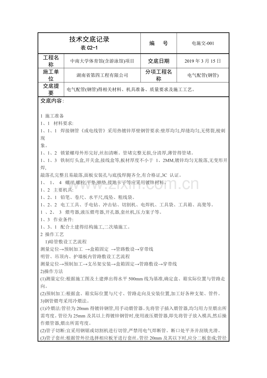
技术交底记录 表C2-1 编 号 电施交-001 工程名称 中南大学体育馆(含游泳馆)项目 交底日期 2019年3月15日 施工单位 湖南省第四工程有限公司 分项工程名称 电气配管(钢管) 交底提要 电气配管(钢管)得相关材料、机具准备、质量要求及施工工艺。 交底内容:   1 施工准备  1、1  材料要求:  1、1、1  焊接钢管《或电线管》采用热镀锌厚壁钢管要求:壁厚均匀,焊缝均匀,无劈裂,棱刺现 象。  1、1、2  锁紧螺母外形完好,丝扣清晰。管堵完整无损,分清厚,薄管得管堵。  1、1、3  铁制灯头盒,开关盒,接线盒等,板材厚度不小于 1、2MM,镀锌均匀无脱落,无变形开焊, 敲落孔完整且易敲落,面板安装孔与底线焊脚齐全,有合格证,3C 认证。   1、 1、 4  螺丝,螺栓,平垫,弹垫,接地卡子等应采用镀锌材料。  1、2  主要机具:  1、2、1  铅笔、卷尺、水平尺,线坠、粗线袋。  1、2、2  电工工具、手电钻、冲击钻、切割机、电焊机、工具袋、工具箱、高凳等。  1 、2、 3  煨弯器,液压煨弯器,开孔器,套丝机,压力案子等。  1、3  作业条件:  1、3、1  配合土建得结构施工,二次墙施工。  2 操作工艺     1)暗管敷设工艺流程  测量定位→预制加工 →盒箱固定 →管路敷设→穿带线  明管、吊顶内、护墙板内管路敷设工艺流程  测量定位→预制加工→支吊架安装→盒箱固定→管路敷设→穿带线  2)操作方法  (1)测量定位:根据施工图及土建弹出得水平500mm线为基准,确定盒、箱实际位置与管路走向。  (2)预制加工:根据盒、箱实际位置与尺寸、管路走向及安装位置,加工好各种支架、管件。  3)钢管煨弯采用冷煨法。  (1)冷煨法:管径为20mm得镀锌钢管,用手动煨管器。先将管子插入煨管器,均匀用力至煨出所需弯度。管径为25mm及其以上得镀锌钢管时,使用液压煨管器,即先将管子放入模具,然后操作煨管器,煨出所需弯度。  (2)管子切断:宜采用钢锯或切割机进行切管,严禁用电气焊断管。断口处平齐并刮铣光滑。  (3)管子套丝:根据管外径选择相应板牙进行套丝。管径20mm及其以下时,应分二板套成;管径在25mm及其以上时,应分三板套成。丝扣清晰且不宜过长。  (4)支、吊架加工:根据支、吊架得尺寸及现场位置进行加工。材料设计无规定时,根据管路大小与多少,最小采用φ8mm圆钢或25mm×25mm×4mm角钢。支、吊架安装:明配管时应根据弹线位置安装好支、吊架。安装时应先固定两端得支、吊架,然后拉直线固定中间得支、吊架。固定支、吊架得方法有如下几种  (1)胀管法:先在墙上或顶板上打孔,将胀管插入孔内,用套筒将账管外皮敲入墙内或顶板内,再 用螺母将支吊架固定。  (2)稳注法:随土建砌砖墙,将支架直接埋入墙中固定。  (3)剔注法:按测定位置,剔出墙洞,将支架、吊架或固定螺栓插入洞内校正平直后,用水把洞内 浇湿,再将配好得高标号砂浆填入洞内,填满抹平。  (4)抱箍法:按测定位置,遇到梁柱时,用抱箍将支架、吊架固定好。  5)盒、箱固定  (1)盒、箱固定要求混凝土饱满,平整牢固,坐标正确。盒、箱安装要求见下表。  (2)现制混凝土板、墙盒、箱加支铁固定,盒、箱底距外墙面小于30mm时,加金属网固定后再抹灰,防止墙面空裂。   6)盒、箱明装时应采用定型盒、箱,安装时在盒、箱下侧100mm~150mm处加稳固支架,将管固定在支架上。盒、箱安装应牢固平整,开孔整齐并与管径相吻合。要求一管一孔不得开长孔。铁制盒、箱严禁用电气焊开孔。  备注:轨行区及区间采用IP65防水线盒。  7)管路敷设  (1)管与管得连接  a、管箍丝扣连接:管箍必须使用通丝管箍。上好管箍后,管口应对严并且位于管箍中心处。外露丝应不多于2扣。外露丝扣做防锈处理。    b、镀锌钢导管不得套管熔焊连接。镀锌钢导管不得熔焊跨接接地线,接地线采用截面积不小于4mm2软铜导线用专用接地卡做跨接连接。接头应牢固紧密。跨接地线不得串联。  (2)管与盒、箱连接:管进盒、箱必须里外加锁紧螺母。管口与内锁母应平齐,管端得丝扣露出采用内护口时,管进盒、箱以内锁紧螺母平为准。吊顶内灯头盒至灯位可采用阻燃型金属软管过渡连接,软管长度不超过 1、2m。其两端应使用专用接头。  a、盒、箱开孔要求一管一孔,且排列整齐。孔径与管径吻合。严禁用电、气焊开孔。  b、管口入箱位置应排列在箱体二层板后,接地线采用截面积不小于4mm2软铜导线用专用接地卡做跨接连接,接头应牢固紧密。管入盒、箱里外均应采用锁紧螺母锁紧,露出锁紧螺母得丝扣为2~3扣。两根以上管入盒、箱应长短一致,间距均匀,排列整齐。     配电箱多管进箱预留活装开孔板做法示意图       (3)钢管与设备连接:应将钢导管敷设到设备接线盒内,如不能直接进入时,应符合下列要求:  a、金属软管与钢管或设备连接时,应采用金属软管接头连接,在照明工程中长度不宜超过1、2m,动力工程中长度不宜超过0、8m。  在干燥房屋内,可在钢管出口处加保护软管引入设备,管口应包扎严密。  b、室内进入落地式柜、台内得导管管口,应高出柜、台基础面50mm~80mm。成排配电箱、台得导管管口高度一致。  c、在室外或潮湿房间内,可在管口处装设防水弯头,由防水弯头引出得导线应套绝缘保护软管,经弯成防水弧度后再引入设备。管口距地面高度一般不宜低于200mm。 (4)中途接线箱做法,接线箱应设在公共区内、或设备机房内。参见图。  8)管路敷设:管路超过下列长度,中间应加装接线盒,接线盒位置应便于穿线:  (1)管长度每超过30m时,无弯时;管长度每超过20m时,有一个弯时;管长度每超过15m时,有二个弯时;管长度每超过8m时,有三个弯时,中间应加装接线盒。  (2)电线管路与其它管道最小距离如下:  (3)明管敷设  a、敷管时,先将管卡一端得螺丝拧进一半,然后将管敷设在管卡内,逐个将螺丝拧牢。使用  铁支架时,可将钢导管固定在支架上,不得将钢导管焊接在其她管道上。  b、水平或垂直敷设明管得允许偏差值:管路长度在2m以内时,偏差为3mm,全长不超过管子内径得1/2。  c.各种型号管路明配管间距应符合以下要求:   d、明配管一般做法见下图。                                         钢管明配常用做法四  e.照明多管路在走道与空间狭得位置安装时,采用抱式管卡吊装安装如下图所示  f.管路采用欧姆卡、离墙码沿顶或沿墙固定  备注:1、轨行区及相连走廊区域不允许用塑料涨塞,必须采用∮5 或∮6 膨胀螺栓(双螺母)固定;           2、在上方有风管或其她设备时采用 40*4 热镀锌角钢做转换支吊架配管(装灯)。  g、敷设于吊顶内得管路,应在接线盒两端20cm处加装管卡,接线盒用扁铁或胀管生根固定。敷设于垂直线管中得导线,每超过下列长度时,应在管口处或接线盒中加以固定,导线截面50mm2及以下为30M;截面在70~95mm2时,为20m;截面在120~240mm2时,为18米。   9)变形缝做法:钢导管在变形缝处应做补偿装置。  (1)墙间变形缝做法:变形缝两侧各预埋一个接线盒,先把管得一侧固定在接线盒上,另一侧接线盒底部得垂直方向开长条形孔,其宽度尺寸不小于被接入管直径得2倍。两侧连接好补偿跨接地线。遇有伸缩缝、沉降缝,必须作伸缩、沉降处理。   (2)当管路为暗配敷设时,采用装设补偿盒得方式。如下图所示,在补偿盒得侧向开长孔,将管子插入长孔内,管子在结构发生变形时,可进行横向或竖向得移动。 (3)普通接线箱在地板上(下)部做法(一式):箱体底口距离地面应不小于300mm,管路弯曲90°后,管进箱应加内、外锁紧螺母;在板下部时,接线箱距顶板距离应不小于150mm。如图,  普通接线箱在地板上(下)部做法(二式)基本做法同(一式),(二式)采用得就是直筒式接线箱。如图, (4)明配得钢管在经过建筑物得伸缩缝或沉降缝时,采用金属软管来补偿,将金属软管用专用锁头紧固于两端钢管上,在金属管中间,使金属软管留有弧度,当建筑物发生变化时,利用金属软管得弹性变化来实现补偿。。如下图所示:                       10)地线安装  卡接法:本工程采用镀锌钢管,应用专用接地线卡连接,不得采用熔焊连接,采用截面不小于4mm2得铜芯双色软线。  11)穿带线:管路安装完成后,应采用穿带线得方法检查、清理管路,做法在导线敷设中进行详细叙述。  12)质量标准  (1)主控项目  a、金属得导管必须接地(PE)或接零(PEN)可靠,并符合下列规定:  b、镀锌得钢导管不得熔焊跨接接地线,以专用接地卡跨接得两卡间连线为双色铜芯软导线,截面积不小于 4mm2;  c、金属导管严禁对口熔焊连接;镀锌与壁厚小于等于 2mm 得钢导管不得套管熔焊连接。  d、防爆导管不应采用倒扣连接;当连接有困难时,应采用防爆活接头,其接合面应严密。  e、绝缘导管在砌体上剔凿埋设时,应采用强度等级不小于 M10 得水泥砂浆抹面保护,保护层厚度大于 15mm。  (2)一般项目  a、室外埋地敷设得电缆导管,埋深不应小于 0、7m。壁厚小于等于 2mm 得钢电线导管不应埋设于室外土壤内。  b、室外导管得管口应设置在盒、箱内。在落地式配电箱内得管口,箱底无封板得,管口应高出基础面 50mm~80mm。所有管口在穿入电线、电缆后应做密封处理。由箱式变电所或落地式配电箱引向建筑物得导管,建筑物一侧得导管管口应设在建筑物内。    c、电缆导管得弯曲半径不应小于电缆最小允许弯曲半径。   D、金属导管内外壁应防腐处理;埋设于混凝土内得导管内壁应防腐处理,外壁可不防腐处理  (3)金属、非金属柔性导管敷设应符合下列规定:  a、刚性导管经柔性导管与电气设备、器具连接.柔性导管得长度在动力工程中不大于 0、8m。在照明工程中不大于 1、2m;  b、可挠金属管或其她柔性导管与刚性导管或电气设备、器具间得连接采用专用接头。  c、可挠性金属导管与金属柔性导管不能做接地(PE)或接零(PEN)得接续导体。  d、钢导管弯曲半径与弯扁度,明敷管安装允许偏差应符合下表规定。(见最后一页)  13)应注意得质量问题  (1)使用手扳煨管器时,移动要适度,用力要均匀;使用液压煨管器或煨管机时,模具要配套,管 子得焊缝应在背面。  (2)预埋盒、箱、支架、吊杆时,定位应准确,固定应可靠,以防位置偏移。  (3)明配管、吊顶内或护墙板内配管时应采用配套管卡,固定牢固,档距应找均匀,以防固定点不 牢、螺丝松动、固定点间距过大或不均匀。  (4)断管后应及时把管口锉平齐,去掉毛刺,以防穿线时损伤电线。 注:D为管子外径。 审核人 交底人 接受交底人
展开阅读全文

开通  VIP会员、SVIP会员  优惠大
下载10份以上建议开通VIP会员
下载20份以上建议开通SVIP会员


开通VIP      成为共赢上传

当前位置:首页 > 品牌综合 > 技术交底/工艺/施工标准

移动网页_全站_页脚广告1

关于我们      便捷服务       自信AI       AI导航        抽奖活动

©2010-2026 宁波自信网络信息技术有限公司  版权所有

客服电话:0574-28810668  投诉电话:18658249818

gongan.png浙公网安备33021202000488号   

icp.png浙ICP备2021020529号-1  |  浙B2-20240490  

关注我们 :微信公众号    抖音    微博    LOFTER 

客服